ViewRootImpl的独白,我不是一个View(布局篇)

9,218 阅读13分钟

个人博客地址 http://dandanlove.com/

前言

前一段时间写过两篇关于View的文章 Activity中的Window的setContentView遇见LayoutInflater&Factory 。分析了Activity设置页面布局到页面View元素进行布局到底经历了一个怎么样的过程?

  • Activity的attach中生成PhoneWindow对象;
  • setContentView中初始化DecorView(ViewGroup);
  • 在LayoutInflater进行对布局文件的解析之后更加解析的数据
  • 根据解析出的数据执行View的构造函数进行View的构造,同时生成ViewTree。

为什么接下来继续写这篇文章呢?是因为我在掘金上看到一篇子线程更新View的文章之后,发现自己对View还不是很了,以这个问题为方向看了View相关的源码。发现网络上有些文章对于ViewRootImpl的分析还是有些问题或者疑惑的,所以自己整理过的知识点分享给大家,希望能对大家有帮助。(源码cm12.1

View的介绍

最开始学习View的时候最先分析的是它的布局(LinearLayout、FrameLayout、TableLayout、RelativeLayout、AbsoluteLayout),然后是它的三大方法(measure、layout、draw)。

绘制&加载View-----onMeasure()

  • MeasureSpec.EXACTLY是精确尺寸, 当我们将控件的layout_width或layout_height指定为具体数值时如andorid:layout_width="50dip",或者为FILL_PARENT是,都是控件大小已经确定的情况,都是精确尺寸。
  • MeasureSpec.AT_MOST是最大尺寸,当控件的layout_width或layout_height指定为WRAP_CONTENT时 ,控件大小一般随着控件的子空间或内容进行变化,此时控件尺寸只要不超过父控件允许的最大尺寸即可。因此,此时的mode是AT_MOST,size给出了父控件允许的最大尺寸。
  • MeasureSpec.UNSPECIFIED是未指定尺寸,这种情况不多,一般都是父控件是AdapterView,通过measure方法传入的模式。

ViewGroup.java

protected void onMeasure(int widthMeasureSpec, int heightMeasureSpec)
protected void measureChildren(int widthMeasureSpec, int heightMeasureSpec)
protected void measureChild(View child, int parentWidthMeasureSpec,int parentHeightMeasureSpec)
protected void measureChildWithMargins(View child,int parentWidthMeasureSpec, int widthUsed,int parentHeightMeasureSpec, int heightUsed)

绘制&加载View-----onLayout()

  • onLayout方法:是ViewGroup中子View的布局方法。放置子View很简单,只需在重写onLayout方法,然后获取子View的实例,调用子View的layout方法实现布局。在实际开发中,一般要配合onMeasure测量方法一起使用。View的放置都是根据一个矩形空间放置的。
  • layout方法:是View的放置方法,在View类实现。调用该方法需要传入放置View的矩形空间左上角left、top值和右下角right、bottom值。

绘制&加载View-----onDraw()

public void draw(Canvas canvas)
protected void onDraw(Canvas canvas)
protected void dispatchDraw(Canvas canvas)(View,ViewGroup)
protected boolean drawChild(Canvas canvas, View child, long drawingTime) (ViewGroup)
ViewTree.jpg

View的解析与生成

View的解析和生成之前在下边的这两篇文章中已经讲述

View如何在页面进行展示的,View树是如何生成的。
Activity中的Window的setContentView

View对象的生成,属性值的初始化。
遇见LayoutInflater&Factory

在这两篇文章中用到了一些Android中相关的类:

  • Activity:一个Activity是一个应用程序组件,提供一个屏幕,用户可以用来交互为了完成某项任务,例如拨号、拍照、发送email……。
  • View:作为所有图形的基类。
  • ViewGroup:对View继承扩展为视图容器类。
  • Window:它概括了Android窗口的基本属性和基本功能。(抽象类)
  • PhoneWindow:Window的子类。
  • DecorView:界面的根View,PhoneWindow的内部类。
  • ViewRootImpl:ViewRoot是GUI管理系统与GUI呈现系统之间的桥梁。
  • WindowManangerService:简称WMS,它的作用是管理所有应用程序中的窗口,并用于管理用户与这些窗口发生的的各种交互。

ViewRootImpl简介

The top of a view hierarchy, implementing the needed protocol between View and the WindowManager. This is for the most part an internal implementation detail of {@link WindowManagerGlobal}.

public final class ViewRootImpl implements ViewParent,
        View.AttachInfo.Callbacks, HardwareRenderer.HardwareDrawCallbacks {
    /*******部分代码省略**********/
}

ViewRootImpl是View中的最高层级,属于所有View的根(但ViewRootImpl不是View,只是实现了ViewParent接口),实现了View和WindowManager之间的通信协议,实现的具体细节在WindowManagerGlobal这个类当中。

ViewManager.png
public interface ViewManager{
    //添加View
    public void addView(View view, ViewGroup.LayoutParams params);
    //更新View
    public void updateViewLayout(View view, ViewGroup.LayoutParams params);
    //移除View
    public void removeView(View view);
}

上面提到了WindowManagerView的添加、更新、删除操作,那么联系这两者之间的Window呢?

Activity中的Window的setContentView 阅读这篇文章我们知道Activity中有Window对象,一个Window对象对应着一个View(DecorView),ViewRootImpl就是对这个View进行操作的。

我们知道界面所有的元素都是有View构成的,界面上的每一个像素点也都是由View绘制的。Window只是一个抽象的概念,把界面抽象为一个窗口对象,也可以抽象为一个View。

ViewRootImpl与其他类之间的关系

在了解ViewRootImpl与其他类的关系之前,我们先看一副图和一段代码:

ViewRootImpl.jpg
public final class WindowManagerGlobal {
    /*******部分代码省略**********/
    //所有Window对象中的View
    private final ArrayList<View> mViews = new ArrayList<View>();
    //所有Window对象中的View所对应的ViewRootImpl
    private final ArrayList<ViewRootImpl> mRoots = new ArrayList<ViewRootImpl>();
    //所有Window对象中的View所对应的布局参数
    private final ArrayList<WindowManager.LayoutParams> mParams = new ArrayList<WindowManager.LayoutParams>();
    /*******部分代码省略**********/
}
  • WindowManagerGlobal在其内部存储着ViewRootImplView实例的映射关系(顺序存储)。

  • WindowManager继承与ViewManger,从ViewManager这个类名来看就是用来对View类进行管理的,从ViewManager接口中的添加、更新、删除View的方法也可以看出来WindowManagerView的管理。

public final class WindowManagerImpl implements WindowManager {
    private final WindowManagerGlobal mGlobal = WindowManagerGlobal.getInstance();
    @Override
    public void addView(@NonNull View view, @NonNull ViewGroup.LayoutParams params) {
        applyDefaultToken(params);
        mGlobal.addView(view, params, mDisplay, mParentWindow);
    }

    @Override
    public void updateViewLayout(@NonNull View view, @NonNull ViewGroup.LayoutParams params) {
        applyDefaultToken(params);
        mGlobal.updateViewLayout(view, params);
    }

    @Override
    public void removeView(View view) {
        mGlobal.removeView(view, false);
    }
    /*******部分代码省略**********/
}
  • WindowManagerImplWindowManager的实现类。WindowManagerImpl内部方法实现都是由代理类WindowManagerGlobal完成,而WindowManagerGlobal是一个单例,也就是一个进程中只有一个WindowManagerGlobal对象服务于所有页面的View。

ViewRootImpl的初始化

在Activity的onResume之后,当前Activity的Window对象中的View会被添加在WindowManager中。

public final class ActivityThread {
    /*******部分代码省略**********/
    final void handleResumeActivity(IBinder token,
            boolean clearHide, boolean isForward, boolean reallyResume) {
        /*******部分代码省略**********/

        // TODO Push resumeArgs into the activity for consideration
        ActivityClientRecord r = performResumeActivity(token, clearHide);

        if (r != null) {
            /*******部分代码省略**********/
            if (r.window == null && !a.mFinished && willBeVisible) {
                r.window = r.activity.getWindow();
                View decor = r.window.getDecorView();
                decor.setVisibility(View.INVISIBLE);
                ViewManager wm = a.getWindowManager();
                WindowManager.LayoutParams l = r.window.getAttributes();
                a.mDecor = decor;
                //window的类型:一个应用窗口类型(所有的应用窗口类型都展现在最顶部)。
                l.type = WindowManager.LayoutParams.TYPE_BASE_APPLICATION;
                l.softInputMode |= forwardBit;
                if (a.mVisibleFromClient) {
                    a.mWindowAdded = true;
                    //将decor添加在WindowManager中
                    wm.addView(decor, l);
                }

            // If the window has already been added, but during resume
            // we started another activity, then don't yet make the
            // window visible.
            } else if (!willBeVisible) {
                if (localLOGV) Slog.v(
                    TAG, "Launch " + r + " mStartedActivity set");
                r.hideForNow = true;
            }

            /*******部分代码省略**********/

        } else {
            // If an exception was thrown when trying to resume, then
            // just end this activity.
            try {
                ActivityManagerNative.getDefault()
                    .finishActivity(token, Activity.RESULT_CANCELED, null, false);
            } catch (RemoteException ex) {
            }
        }
    }
}

创建Window所对应的ViewRootImpl,并将Window所对应的View、ViewRootImpl、LayoutParams顺序添加在WindowManager中。

public final class WindowManagerGlobal {
    /*******部分代码省略**********/
    public void addView(View view, ViewGroup.LayoutParams params,
            Display display, Window parentWindow) {
        //检查参数是否合法
        if (view == null) {
            throw new IllegalArgumentException("view must not be null");
        }
        if (display == null) {
            throw new IllegalArgumentException("display must not be null");
        }
        if (!(params instanceof WindowManager.LayoutParams)) {
            throw new IllegalArgumentException("Params must be WindowManager.LayoutParams");
        }

        final WindowManager.LayoutParams wparams = (WindowManager.LayoutParams)params;
        if (parentWindow != null) {
            parentWindow.adjustLayoutParamsForSubWindow(wparams);
        } else {
            // If there's no parent and we're running on L or above (or in the
            // system context), assume we want hardware acceleration.
            final Context context = view.getContext();
            if (context != null
                    && context.getApplicationInfo().targetSdkVersion >= Build.VERSION_CODES.LOLLIPOP) {
                wparams.flags |= WindowManager.LayoutParams.FLAG_HARDWARE_ACCELERATED;
            }
        }

        //声明ViwRootImpl
        ViewRootImpl root;
        View panelParentView = null;

        synchronized (mLock) {
            // Start watching for system property changes.
            if (mSystemPropertyUpdater == null) {
                mSystemPropertyUpdater = new Runnable() {
                    @Override public void run() {
                        synchronized (mLock) {
                            for (int i = mRoots.size() - 1; i >= 0; --i) {
                                mRoots.get(i).loadSystemProperties();
                            }
                        }
                    }
                };
                SystemProperties.addChangeCallback(mSystemPropertyUpdater);
            }

            int index = findViewLocked(view, false);
            if (index >= 0) {
                if (mDyingViews.contains(view)) {
                    // Don't wait for MSG_DIE to make it's way through root's queue.
                    mRoots.get(index).doDie();
                } else {
                    throw new IllegalStateException("View " + view
                            + " has already been added to the window manager.");
                }
                // The previous removeView() had not completed executing. Now it has.
            }

            // If this is a panel window, then find the window it is being
            // attached to for future reference.
            if (wparams.type >= WindowManager.LayoutParams.FIRST_SUB_WINDOW &&
                    wparams.type <= WindowManager.LayoutParams.LAST_SUB_WINDOW) {
                final int count = mViews.size();
                for (int i = 0; i < count; i++) {
                    if (mRoots.get(i).mWindow.asBinder() == wparams.token) {
                        panelParentView = mViews.get(i);
                    }
                }
            }
            //创建ViwRootImpl
            root = new ViewRootImpl(view.getContext(), display);

            view.setLayoutParams(wparams);
            //将Window所对应的View、ViewRootImpl、LayoutParams顺序添加在WindowManager中
            mViews.add(view);
            mRoots.add(root);
            mParams.add(wparams);
        }

        // do this last because it fires off messages to start doing things
        try {
            //把将Window所对应的View设置给创建的ViewRootImpl
            //通过ViewRootImpl来更新界面并完成Window的添加过程。
            root.setView(view, wparams, panelParentView);
        } catch (RuntimeException e) {
            // BadTokenException or InvalidDisplayException, clean up.
            synchronized (mLock) {
                final int index = findViewLocked(view, false);
                if (index >= 0) {
                    removeViewLocked(index, true);
                }
            }
            throw e;
        }
    }
}

ViewRootImpl绑定Window所对应的View

ViewRootImpl绑定Window所对应的View,并对该View进行测量、布局、绘制等。

public final class ViewRootImpl implements ViewParent,
        View.AttachInfo.Callbacks, HardwareRenderer.HardwareDrawCallbacks {
    /*******部分代码省略**********/
    /**
     * We have one child
     */
    public void setView(View view, WindowManager.LayoutParams attrs, View panelParentView) {
        synchronized (this) {
            if (mView == null) {
                //ViewRootImpl成员变量view进行复制,以后操作的都是mView。
                mView = view;
                /*******部分代码省略**********/
                //Window在添加完之前先进行一次布局,确保以后能再接受系统其它事件之后重新布局。
                //对View完成异步刷新,执行View的绘制方法。
                requestLayout();
                if ((mWindowAttributes.inputFeatures
                        & WindowManager.LayoutParams.INPUT_FEATURE_NO_INPUT_CHANNEL) == 0) {
                    mInputChannel = new InputChannel();
                }
                try {
                    mOrigWindowType = mWindowAttributes.type;
                    mAttachInfo.mRecomputeGlobalAttributes = true;
                    collectViewAttributes();
                    //将该Window添加到屏幕。
                    //mWindowSession实现了IWindowSession接口,它是Session的客户端Binder对象.
                    //addToDisplay是一次AIDL的跨进程通信,通知WindowManagerService添加IWindow
                    res = mWindowSession.addToDisplay(mWindow, mSeq, mWindowAttributes,
                            getHostVisibility(), mDisplay.getDisplayId(),
                            mAttachInfo.mContentInsets, mAttachInfo.mStableInsets, mInputChannel);
                } catch (RemoteException e) {
                    mAdded = false;
                    mView = null;
                    mAttachInfo.mRootView = null;
                    mInputChannel = null;
                    mFallbackEventHandler.setView(null);
                    unscheduleTraversals();
                    setAccessibilityFocus(null, null);
                    throw new RuntimeException("Adding window failed", e);
                } finally {
                    if (restore) {
                        attrs.restore();
                    }
                }
                /*******部分代码省略**********/
                //设置当前View的mParent
                view.assignParent(this);
                /*******部分代码省略**********/
            }
        }
    }
}

ViewRootImpl对mView进行操作

对View的操作包括文章最开始讲述的测量、布局、绘制,其过程主要是在ViewRootImpl的performTraversals方法中。

public final class ViewRootImpl implements ViewParent,
        View.AttachInfo.Callbacks, HardwareRenderer.HardwareDrawCallbacks {
    /*******部分代码省略**********/
    //请求对界面进行布局
    @Override
    public void requestLayout() {
        if (!mHandlingLayoutInLayoutRequest) {
            checkThread();
            mLayoutRequested = true;
            scheduleTraversals();
        }
    }
    //校验所在线程,mThread是在ViewRootImpl初始化的时候执行mThread = Thread.currentThread()进行赋值的,也就是初始化ViewRootImpl所在的线程。
    void checkThread() {
        if (mThread != Thread.currentThread()) {
            throw new CalledFromWrongThreadException(
                    "Only the original thread that created a view hierarchy can touch its views.");
        }
    }
    //安排任务
    void scheduleTraversals() {
        if (!mTraversalScheduled) {
            mTraversalScheduled = true;
            mTraversalBarrier = mHandler.getLooper().postSyncBarrier();
            mChoreographer.postCallback(
                    Choreographer.CALLBACK_TRAVERSAL, mTraversalRunnable, null);
            if (!mUnbufferedInputDispatch) {
                scheduleConsumeBatchedInput();
            }
            notifyRendererOfFramePending();
        }
    }

    final TraversalRunnable mTraversalRunnable = new TraversalRunnable();

    final class TraversalRunnable implements Runnable {
        @Override
        public void run() {
            doTraversal();
        }
    }
    //做任务
    void doTraversal() {
        if (mTraversalScheduled) {
            mTraversalScheduled = false;
            mHandler.getLooper().removeSyncBarrier(mTraversalBarrier);

            if (mProfile) {
                Debug.startMethodTracing("ViewAncestor");
            }

            Trace.traceBegin(Trace.TRACE_TAG_VIEW, "performTraversals");
            try {
                //执行任务
                performTraversals();
            } finally {
                Trace.traceEnd(Trace.TRACE_TAG_VIEW);
            }

            if (mProfile) {
                Debug.stopMethodTracing();
                mProfile = false;
            }
        }
    }

    //执行任务(分别调用mView的measure、layout、draw)
    private void performTraversals() {
        // cache mView since it is used so much below...
        final View host = mView;
        /*******部分代码省略**********/
        //想要展示窗口的宽高
        int desiredWindowWidth;
        int desiredWindowHeight;

        //开始进行布局准备
        if (mFirst || windowShouldResize || insetsChanged ||
            viewVisibilityChanged || params != null) {
            /*******部分代码省略**********/
            if (!mStopped) {
                boolean focusChangedDueToTouchMode = ensureTouchModeLocally(
                        (relayoutResult&WindowManagerGlobal.RELAYOUT_RES_IN_TOUCH_MODE) != 0);
                if (focusChangedDueToTouchMode || mWidth != host.getMeasuredWidth()
                        || mHeight != host.getMeasuredHeight() || contentInsetsChanged) {
                    int childWidthMeasureSpec = getRootMeasureSpec(mWidth, lp.width);
                    int childHeightMeasureSpec = getRootMeasureSpec(mHeight, lp.height);

                    
                     // Ask host how big it wants to be
                    performMeasure(childWidthMeasureSpec, childHeightMeasureSpec);

                    // Implementation of weights from WindowManager.LayoutParams
                    // We just grow the dimensions as needed and re-measure if
                    // needs be
                    int width = host.getMeasuredWidth();
                    int height = host.getMeasuredHeight();
                    boolean measureAgain = false;

                    /*******部分代码省略**********/

                    if (measureAgain) {
                        //View的测量
                        performMeasure(childWidthMeasureSpec, childHeightMeasureSpec);
                    }

                    layoutRequested = true;
                }
            }
        } else {
            /*******部分代码省略**********/
        }

        final boolean didLayout = layoutRequested /*&& !mStopped*/ ;
        boolean triggerGlobalLayoutListener = didLayout
                || mAttachInfo.mRecomputeGlobalAttributes;
        if (didLayout) {
            //View的布局
            performLayout(lp, desiredWindowWidth, desiredWindowHeight);

            /*******部分代码省略**********/
        }
        /*******部分代码省略**********/
        
        if (!cancelDraw && !newSurface) {
            if (!skipDraw || mReportNextDraw) {
                /*******部分代码省略**********/
                //View的绘制
                performDraw();
            }
        } else {
            if (viewVisibility == View.VISIBLE) {
                // Try again
                scheduleTraversals();
            } else if (mPendingTransitions != null && mPendingTransitions.size() > 0) {
                for (int i = 0; i < mPendingTransitions.size(); ++i) {
                    mPendingTransitions.get(i).endChangingAnimations();
                }
                mPendingTransitions.clear();
            }
        }

        mIsInTraversal = false;
    }
}

View的测量

ViewRootImpl调用performMeasure执行Window对应的View的测量。

  • ViewRootImpl的performMeasure;
  • DecorView(FrameLayout)的measure;
  • DecorView(FrameLayout)的onMeasure;
  • DecorView(FrameLayout)所有子View的measure;
public final class ViewRootImpl implements ViewParent,
        View.AttachInfo.Callbacks, HardwareRenderer.HardwareDrawCallbacks {
    /*******部分代码省略**********/
    //View的测量
    private void performMeasure(int childWidthMeasureSpec, int childHeightMeasureSpec) {
        Trace.traceBegin(Trace.TRACE_TAG_VIEW, "measure");
        try {
            //mView在Activity中为DecorView(FrameLayout)
            mView.measure(childWidthMeasureSpec, childHeightMeasureSpec);
        } finally {
            Trace.traceEnd(Trace.TRACE_TAG_VIEW);
        }
    }
}

View的布局

ViewRootImpl调用performLayout执行Window对应的View的布局。

  • ViewRootImpl的performLayout;
  • DecorView(FrameLayout)的layout方法;
  • DecorView(FrameLayout)的onLayout方法;
  • DecorView(FrameLayout)的layoutChildren方法;
  • DecorView(FrameLayout)的所有子View的Layout;

在这期间可能View会自己触发布布局请求,所以在此过程会在此调用ViewRootImpl的requestLayout重新进行测量、布局、绘制。

public final class ViewRootImpl implements ViewParent,
        View.AttachInfo.Callbacks, HardwareRenderer.HardwareDrawCallbacks {
    /*******部分代码省略**********/

    //请求对ViewRootImpl进行布局
    @Override
    public void requestLayout() {
        if (!mHandlingLayoutInLayoutRequest) {
            checkThread();
            mLayoutRequested = true;
            scheduleTraversals();
        }
    }

    //View的布局
    private void performLayout(WindowManager.LayoutParams lp, int desiredWindowWidth,
            int desiredWindowHeight) {
        /*******部分代码省略**********/
        final View host = mView;
        /*******部分代码省略**********/
        try {
            //调用View的Layout方法进行布局
            host.layout(0, 0, host.getMeasuredWidth(), host.getMeasuredHeight());
            mInLayout = false;
            //在ViewRootImpl进行布局的期间,Window内的View自己进行requestLayout
            int numViewsRequestingLayout = mLayoutRequesters.size();
            if (numViewsRequestingLayout > 0) {
                // requestLayout() was called during layout.
                // If no layout-request flags are set on the requesting views, there is no problem.
                // If some requests are still pending, then we need to clear those flags and do
                // a full request/measure/layout pass to handle this situation.
                ArrayList<View> validLayoutRequesters = getValidLayoutRequesters(mLayoutRequesters,
                        false);
                if (validLayoutRequesters != null) {
                    // Set this flag to indicate that any further requests are happening during
                    // the second pass, which may result in posting those requests to the next
                    // frame instead
                    mHandlingLayoutInLayoutRequest = true;

                    // Process fresh layout requests, then measure and layout
                    int numValidRequests = validLayoutRequesters.size();
                    for (int i = 0; i < numValidRequests; ++i) {
                        final View view = validLayoutRequesters.get(i);
                        Log.w("View", "requestLayout() improperly called by " + view +
                                " during layout: running second layout pass");
                        //请求对该View布局,最终回调到ViewRootImpl的requestLayout进行重新测量、布局、绘制
                        view.requestLayout();
                    }
                    measureHierarchy(host, lp, mView.getContext().getResources(),
                            desiredWindowWidth, desiredWindowHeight);
                    mInLayout = true;
                    host.layout(0, 0, host.getMeasuredWidth(), host.getMeasuredHeight());

                    mHandlingLayoutInLayoutRequest = false;

                    // Check the valid requests again, this time without checking/clearing the
                    // layout flags, since requests happening during the second pass get noop'd
                    validLayoutRequesters = getValidLayoutRequesters(mLayoutRequesters, true);
                    if (validLayoutRequesters != null) {
                        final ArrayList<View> finalRequesters = validLayoutRequesters;
                        // Post second-pass requests to the next frame
                        getRunQueue().post(new Runnable() {
                            @Override
                            public void run() {
                                int numValidRequests = finalRequesters.size();
                                for (int i = 0; i < numValidRequests; ++i) {
                                    final View view = finalRequesters.get(i);
                                    /*******部分代码省略**********/
                                    //请求对该View布局,最终回调到ViewRootImpl的requestLayout进行重新测量、布局、绘制
                                    view.requestLayout();
                                }
                            }
                        });
                    }
                }

            }
        } finally {
            Trace.traceEnd(Trace.TRACE_TAG_VIEW);
        }
        mInLayout = false;
    }
}

View的绘制

ViewRootImpl调用performDraw执行Window对应的View的布局。

  • ViewRootImpl的performDraw;
  • ViewRootImpl的draw;
  • ViewRootImpl的drawSoftware;
  • DecorView(FrameLayout)的draw方法;
  • DecorView(FrameLayout)的dispatchDraw方法;
  • DecorView(FrameLayout)的drawChild方法;
  • DecorView(FrameLayout)的所有子View的draw方法;
public final class ViewRootImpl implements ViewParent,
        View.AttachInfo.Callbacks, HardwareRenderer.HardwareDrawCallbacks {
    /*******部分代码省略**********/
    //View的绘制
    private void performDraw() {
        if (mAttachInfo.mDisplayState == Display.STATE_OFF && !mReportNextDraw) {
            return;
        }

        final boolean fullRedrawNeeded = mFullRedrawNeeded;
        mFullRedrawNeeded = false;

        mIsDrawing = true;
        Trace.traceBegin(Trace.TRACE_TAG_VIEW, "draw");
        try {
            draw(fullRedrawNeeded);
        } finally {
            mIsDrawing = false;
            Trace.traceEnd(Trace.TRACE_TAG_VIEW);
        }

        /*******部分代码省略**********/
    }
    //进行绘制
    private void draw(boolean fullRedrawNeeded) {
        
        /*******部分代码省略**********/
        //View上添加的Observer进行绘制事件的分发
        mAttachInfo.mTreeObserver.dispatchOnDraw();

        if (!dirty.isEmpty() || mIsAnimating || accessibilityFocusDirty) {
            if (mAttachInfo.mHardwareRenderer != null && mAttachInfo.mHardwareRenderer.isEnabled()) {
                /*******部分代码省略**********/
                //调用Window对应的ViewRootImpl的invalidate方法
                mAttachInfo.mHardwareRenderer.draw(mView, mAttachInfo, this);
            } else {
                /*******部分代码省略**********/
                //绘制Window
                if (!drawSoftware(surface, mAttachInfo, xOffset, yOffset, scalingRequired, dirty)) {
                    return;
                }
            }
        }

        if (animating) {
            mFullRedrawNeeded = true;
            scheduleTraversals();
        }
    }

    void invalidate() {
        mDirty.set(0, 0, mWidth, mHeight);
        if (!mWillDrawSoon) {
            scheduleTraversals();
        }
    }

    /**
     * @return true if drawing was successful, false if an error occurred
     */
    private boolean drawSoftware(Surface surface, AttachInfo attachInfo, int xoff, int yoff,
            boolean scalingRequired, Rect dirty) {

        /*******部分代码省略**********/
        try {
            /*******部分代码省略**********/
            try {
                canvas.translate(-xoff, -yoff);
                if (mTranslator != null) {
                    mTranslator.translateCanvas(canvas);
                }
                canvas.setScreenDensity(scalingRequired ? mNoncompatDensity : 0);
                attachInfo.mSetIgnoreDirtyState = false;
                //View绘制
                mView.draw(canvas);

                drawAccessibilityFocusedDrawableIfNeeded(canvas);
            } finally {
                if (!attachInfo.mSetIgnoreDirtyState) {
                    // Only clear the flag if it was not set during the mView.draw() call
                    attachInfo.mIgnoreDirtyState = false;
                }
            }
        } finally {
            /*******部分代码省略**********/
        }
        return true;
    }
}

异步线程更新视图

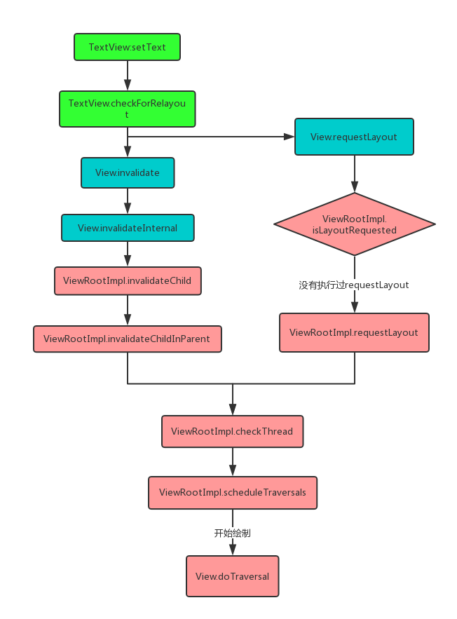
异步线程中到底是否能对视图进行更新呢?我们先看看TextView.setText方法的代码执行流程图。

setText.png

从上图看在页面进行视图更新的时候会触发checkThread,校验当前线程是否是ViewRootImpl被创建时所在的线程。而ViewRootImpl的创建是在Activity的onResume生命周期之后。

  • 我们可以再onResume之前在异步线程进行视图更新,因为这个时候不会发生线程校验。
  • 我们可以再异步线程初始化ViewRootImpl同时在该线程进行视图更新。

PS:我们学习Android源码并通过了解其内部实现,我们可以通过技术手段去掉、增加或修改部分代码逻辑。以期望能做出更好的产品、做更细节的优化。但是想这种界面绘制只能发生在主线程规则我们还是必须要遵守的。两个线程不能同时draw,否则屏幕会花;不能同时写一块内存,否则内存会花;不能同时写一份文件,否则文件会花。同一时刻只有一个线程可以做ui,那么当两个线程互斥几率较大时,或者保证互斥的代码复杂时,选择其中一个长期持有其他发消息就是典型的解决方案。所以普遍的要求ui只能单线程。

Activity、Dialog、Toast的ViewRootImpl的不同

文章前面内容都是站在Activity的角度来进行代码解析的,因此我们不再对Dialog和Toast与Activity做具体分析,主要来看看它们与Activity有什么不同之处。详见:Dialog、Toast的Window和ViewRootImpl

总结

通过对ViewRootImpl的更细节的分析,我们再看自定义View的布局时的一些方法会更加清楚(知其然且知其所以然)。同时也解开了Android中异步线程更新View的谜底。

文章到这里就全部讲述完啦,若有其他需要交流的可以留言哦

想阅读作者的更多文章,可以查看我 个人博客 和公共号:

振兴书城