Netty干货分享:京东京麦的生产级TCP网关技术实践总结

2,185 阅读25分钟
原文链接: www.52im.net

1、引言


京东的京麦商家后台2014年构建网关,从HTTP网关发展到TCP网关。在2016年重构完成基于Netty4.x+Protobuf3.x实现对接PC和App上下行通信的高可用、高性能、高稳定的TCP长连接网关。

早期京麦搭建HTTP和TCP长连接功能主要用于消息通知的推送,并未应用于API网关。随着逐步对NIO的深入学习和对Netty框架的了解,以及对系统通信稳定能力的愈加高要求,采用NIO技术应用网关实现API请求调用的想法,最终在2016年实现,并完全支撑业务化运行。由于诸多的改进,包括TCP长连接容器、Protobuf的序列化、服务泛化调用框架等等,性能比HTTP网关提升10倍以上,稳定性也远远高于HTTP网关。

本文重点介绍京麦TCP网关的技术架构及Netty的应用实践。

简单介绍一下京麦是什么:

京麦工作台是京东商城为京东的商家准备的一款后台管理工具,它可以使您不登陆商家后台就能进行订单生产,快速实现订单下载发货流程。类似于淘宝的旺旺商家版(现在叫淘宝千牛)这样的东西。


2、本文作者


张松然:

- 京东商家研发部架构师;
- 丰富的构建高性能高可用大规模分布式系统的研发、架构经验;
- 2013年加入京东,目前负责京麦服务网关和京麦服务市场的系统研发工作。

3、TCP网关的网络结构


基于Netty构建京麦TCP网关的长连接容器,作为网关接入层提供服务API请求调用。

客户端通过域名+端口访问TCP网关,域名不同的运营商对应不同的VIP,VIP发布在LVS上,LVS将请求转发给后端的HAProxy,再由HAProxy把请求转发给后端的Netty的IP+Port。

LVS转发给后端的HAProxy,请求经过LVS,但是响应是HAProxy直接反馈给客户端的,这也就是LVS的DR模式。

Netty干货分享:京东京麦的生产级TCP网关技术实践总结_1.jpg

4、TCP网关长连接容器架构


TCP网关的核心组件是Netty,而Netty的NIO模型是Reactor反应堆模型(Reactor相当于有分发功能的多路复用器Selector)。每一个连接对应一个Channel(多路指多个Channel,复用指多个连接复用了一个线程或少量线程,在Netty指EventLoop),一个Channel对应唯一的ChannelPipeline,多个Handler串行的加入到Pipeline中,每个Handler关联唯一的ChannelHandlerContext。

TCP网关长连接容器的Handler就是放在Pipeline的中。我们知道TCP属于OSI的传输层,所以建立Session管理机制构建会话层来提供应用层服务,可以极大的降低系统复杂度。所以,每一个Channel对应一个Connection,一个Connection又对应一个Session,Session由Session Manager管理,Session与Connection是一一对应,Connection保存着ChannelHandlerContext(ChannelHanderContext可以找到Channel),Session通过心跳机制来保持Channel的Active状态。

每一次Session的会话请求(ChannelRead)都是通过Proxy代理机制调用Service层,数据请求完毕后通过写入ChannelHandlerConext再传送到Channel中。数据下行主动推送也是如此,通过Session Manager找到Active的Session,轮询写入Session中的ChannelHandlerContext,就可以实现广播或点对点的数据推送逻辑。如下图所示。

Netty干货分享:京东京麦的生产级TCP网关技术实践总结_2.jpg

京麦TCP网关使用Netty Channel进行数据通信,使用Protobuf进行序列化和反序列化,每个请求都将被封装成Byte二进制字节流,在整个生命周期中,Channel保持长连接,而不是每次调用都重新创建Channel,达到链接的复用。

我们接下来来看看基于Netty的具体技术实践。

5、TCP网关Netty Server的IO模型


具体的实现过程如下:

  • 1)创建ServerBootstrap,设定BossGroup与WorkerGroup线程池;
  • 2)bind指定的port,开始侦听和接受客户端链接(如果系统只有一个服务端port需要监听,则BossGroup线程组线程数设置为1);
  • 3)在ChannelPipeline注册childHandler,用来处理客户端链接中的请求帧。

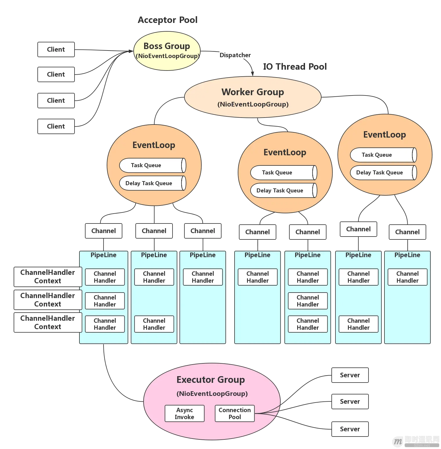
6、TCP网关的线程模型


TCP网关使用Netty的线程池,共三组线程池,分别为BossGroup、WorkerGroup和ExecutorGroup。其中,BossGroup用于接收客户端的TCP连接,WorkerGroup用于处理I/O、执行系统Task和定时任务,ExecutorGroup用于处理网关业务加解密、限流、路由,及将请求转发给后端的抓取服务等业务操作。

Netty干货分享:京东京麦的生产级TCP网关技术实践总结_3.jpg

NioEventLoop是Netty的Reactor线程,其角色:

  • 1)Boss Group:作为服务端Acceptor线程,用于accept客户端链接,并转发给WorkerGroup中的线程;
  • 2)Worker Group:作为IO线程,负责IO的读写,从SocketChannel中读取报文或向SocketChannel写入报文;
  • 3)Task Queue/Delay Task Queu:作为定时任务线程,执行定时任务,例如链路空闲检测和发送心跳消息等。

7、TCP网关执行时序图


Netty干货分享:京东京麦的生产级TCP网关技术实践总结_4.jpg

如上图所示,其中步骤一至步骤九是Netty服务端的创建时序,步骤十至步骤十三是TCP网关容器创建的时序。

步骤一:创建ServerBootstrap实例,ServerBootstrap是Netty服务端的启动辅助类。

步骤二:设置并绑定Reactor线程池,EventLoopGroup是Netty的Reactor线程池,EventLoop负责所有注册到本线程的Channel。

步骤三:设置并绑定服务器Channel,Netty Server需要创建NioServerSocketChannel对象。

步骤四:TCP链接建立时创建ChannelPipeline,ChannelPipeline本质上是一个负责和执行ChannelHandler的职责链。

步骤五:添加并设置ChannelHandler,ChannelHandler串行的加入ChannelPipeline中。

步骤六:绑定监听端口并启动服务端,将NioServerSocketChannel注册到Selector上。

步骤七:Selector轮训,由EventLoop负责调度和执行Selector轮询操作。

步骤八:执行网络请求事件通知,轮询准备就绪的Channel,由EventLoop执行ChannelPipeline。

步骤九:执行Netty系统和业务ChannelHandler,依次调度并执行ChannelPipeline的ChannelHandler。

步骤十:通过Proxy代理调用后端服务,ChannelRead事件后,通过发射调度后端Service。

步骤十一:创建Session,Session与Connection是相互依赖关系。

步骤十二:创建Connection,Connection保存ChannelHandlerContext。

步骤十三:添加SessionListener,SessionListener监听SessionCreate和SessionDestory等事件。

8、TCP网关源码分析


8.1Session管理


Session是客户端与服务端建立的一次会话链接,会话信息中保存着SessionId、连接创建时间、上次访问事件,以及Connection和SessionListener,在Connection中保存了Netty的ChannelHandlerContext上下文信息。Session会话信息会保存在SessionManager内存管理器中。

创建Session的源码:
Netty干货分享:京东京麦的生产级TCP网关技术实践总结_5.jpg

通过源码分析,如果Session已经存在销毁Session,但是这个需要特别注意,创建Session一定不要创建那些断线重连的Channel,否则会出现Channel被误销毁的问题。因为如果在已经建立Connection(1)的Channel上,再建立Connection(2),进入session.close方法会将cxt关闭,Connection(1)和Connection(2)的Channel都将会被关闭。在断线之后再建立连接Connection(3),由于Session是有一定延迟,Connection(3)和Connection(1/2)不是同一个,但Channel可能是同一个。

所以,如何处理是否是断线重练的Channel,具体的方法是在Channel中存入SessionId,每次事件请求判断Channel中是否存在SessionId,如果Channel中存在SessionId则判断为断线重连的Channel,代码如下图所示。

Netty干货分享:京东京麦的生产级TCP网关技术实践总结_6.jpg

8.2心跳


心跳是用来检测保持连接的客户端是否还存活着,客户端每间隔一段时间就会发送一次心跳包上传到服务端,服务端收到心跳之后更新Session的最后访问时间。在服务端长连接会话检测通过轮询Session集合判断最后访问时间是否过期,如果过期则关闭Session和Connection,包括将其从内存中删除,同时注销Channel等。如下图代码所示。

Netty干货分享:京东京麦的生产级TCP网关技术实践总结_7.jpg

通过源码分析,在每个Session创建成功之后,都会在Session中添加TcpHeartbeatListener这个心跳检测的监听,TcpHeartbeatListener是一个实现了SessionListener接口的守护线程,通过定时休眠轮询Sessions检查是否存在过期的Session,如果轮训出过期的Session,则关闭Session。如下图代码所示。

Netty干货分享:京东京麦的生产级TCP网关技术实践总结_8.jpg

同时,注意到session.connect方法,在connect方法中会对Session添加的Listeners进行添加时间,它会循环调用所有Listner的sessionCreated事件,其中TcpHeartbeatListener也是在这个过程中被唤起。如下图代码所示。

Netty干货分享:京东京麦的生产级TCP网关技术实践总结_9.jpg

8.3数据上行


数据上行特指从客户端发送数据到服务端,数据从ChannelHander的channelRead方法获取数据。数据包括创建会话、发送心跳、数据请求等。这里注意的是,channelRead的数据包括客户端主动请求服务端的数据,以及服务端下行通知客户端的返回数据,所以在处理object数据时,通过数据标识区分是请求-应答,还是通知-回复。如下图代码所示。

Netty干货分享:京东京麦的生产级TCP网关技术实践总结_10.jpg

8.4数据下行


数据下行通过MQ广播机制到所有服务器,所有服务器收到消息后,获取当前服务器所持有的所有Session会话,进行数据广播下行通知。如果是点对点的数据推送下行,数据也是先广播到所有服务器,每天服务器判断推送的端是否是当前服务器持有的会话,如果判断消息数据中的信息是在当前服务,则进行推送,否则抛弃。如下图代码所示。

Netty干货分享:京东京麦的生产级TCP网关技术实践总结_11.jpg

通过源码分析,数据下行则通过NotifyProxy的方式发送数据,需要注意的是Netty是NIO,如果下行通知需要获取返回值,则要将异步转同步,所以NotifyFuture是实现java.util.concurrent.Future的方法,通过设置超时时间,在channelRead获取到上行数据之后,通过seq来关联NotifyFuture的方法。如下图代码所示。

Netty干货分享:京东京麦的生产级TCP网关技术实践总结_12.jpg

下行的数据通过TcpConnector的send方法发送,send方式则是通过ChannelHandlerContext的writeAndFlush方法写入Channel,并实现数据下行,这里需要注意的是,之前有另一种写法就是cf.await,通过阻塞的方式来判断写入是否成功,这种写法偶发出现BlockingOperationException的异常。如下图代码所示。

Netty干货分享:京东京麦的生产级TCP网关技术实践总结_13.jpg

使用阻塞获取返回值的写法:
Netty干货分享:京东京麦的生产级TCP网关技术实践总结_14.jpg

关于BlockingOperationException的问题我在StackOverflow进行提问,非常幸运的得到了Norman Maurer(Netty的核心贡献者之一)的解答:
Netty干货分享:京东京麦的生产级TCP网关技术实践总结_15.jpg

最终结论大致分析出,在执行write方法时,Netty会判断current thread是否就是分给该Channe的EventLoop,如果是则行线程执行IO操作,否则提交executor等待分配。当执行await方法时,会从executor里fetch出执行线程,这里就需要checkDeadLock,判断执行线程和current threads是否时同一个线程,如果是就检测为死锁抛出异常BlockingOperationException。

9、本文小结


本篇文章粗浅的向大家介绍了京麦TCP网关中使用的Netty实现长连接容器的架构,涉及TCP长连接容器搭建的关键点一一进行了阐述,以及对源码进行简单的分析。在京麦发展过程里Netty还有很多的实践应用,例如Netty4.11+HTTP2实现APNs的消息推送等等。

(原文链接:点此进入 ,有改动)

附录:更多精编资料汇总


[1] 网络编程基础资料:
TCP/IP详解 - 第11章·UDP:用户数据报协议
TCP/IP详解- 第17章·TCP:传输控制协议
TCP/IP详解 - 第18章·TCP连接的建立与终止
TCP/IP详解- 第21章·TCP的超时与重传
技术往事:改变世界的TCP/IP协议(珍贵多图、手机慎点)
通俗易懂-深入理解TCP协议(上):理论基础
通俗易懂-深入理解TCP协议(下):RTT、滑动窗口、拥塞处理
理论经典:TCP协议的3次握手与4次挥手过程详解
理论联系实际:Wireshark抓包分析TCP 3次握手、4次挥手过程
计算机网络通讯协议关系图(中文珍藏版)
UDP中一个包的大小最大能多大?
P2P技术详解(一):NAT详解——详细原理、P2P简介
P2P技术详解(二):P2P中的NAT穿越(打洞)方案详解
P2P技术详解(三):P2P技术之STUN、TURN、ICE详解
通俗易懂:快速理解P2P技术中的NAT穿透原理
高性能网络编程(一):单台服务器并发TCP连接数到底可以有多少
高性能网络编程(二):上一个10年,著名的C10K并发连接问题
高性能网络编程(三):下一个10年,是时候考虑C10M并发问题了
高性能网络编程(四):从C10K到C10M高性能网络应用的理论探索
不为人知的网络编程(一):浅析TCP协议中的疑难杂症(上篇)
不为人知的网络编程(二):浅析TCP协议中的疑难杂症(下篇)
不为人知的网络编程(三):关闭TCP连接时为什么会TIME_WAIT、CLOSE_WAIT
不为人知的网络编程(四):深入研究分析TCP的异常关闭
不为人知的网络编程(五):UDP的连接性和负载均衡
不为人知的网络编程(六):深入地理解UDP协议并用好它
网络编程懒人入门(一):快速理解网络通信协议(上篇)
网络编程懒人入门(二):快速理解网络通信协议(下篇)
网络编程懒人入门(三):快速理解TCP协议一篇就够
网络编程懒人入门(四):快速理解TCP和UDP的差异
Netty干货分享:京东京麦的生产级TCP网关技术实践总结
>> 更多同类文章 ……

[2] NIO异步网络编程资料:
Java新一代网络编程模型AIO原理及Linux系统AIO介绍
有关“为何选择Netty”的11个疑问及解答
开源NIO框架八卦——到底是先有MINA还是先有Netty?
选Netty还是Mina:深入研究与对比(一)
选Netty还是Mina:深入研究与对比(二)
NIO框架入门(一):服务端基于Netty4的UDP双向通信Demo演示
NIO框架入门(二):服务端基于MINA2的UDP双向通信Demo演示
NIO框架入门(三):iOS与MINA2、Netty4的跨平台UDP双向通信实战
NIO框架入门(四):Android与MINA2、Netty4的跨平台UDP双向通信实战
Netty 4.x学习(一):ByteBuf详解
Netty 4.x学习(二):Channel和Pipeline详解
Netty 4.x学习(三):线程模型详解
Apache Mina框架高级篇(一):IoFilter详解
Apache Mina框架高级篇(二):IoHandler详解
MINA2 线程原理总结(含简单测试实例)
Apache MINA2.0 开发指南(中文版)[附件下载]
MINA、Netty的源代码(在线阅读版)已整理发布
解决MINA数据传输中TCP的粘包、缺包问题(有源码)
解决Mina中多个同类型Filter实例共存的问题
实践总结:Netty3.x升级Netty4.x遇到的那些坑(线程篇)
实践总结:Netty3.x VS Netty4.x的线程模型
详解Netty的安全性:原理介绍、代码演示(上篇)
详解Netty的安全性:原理介绍、代码演示(下篇)
详解Netty的优雅退出机制和原理
NIO框架详解:Netty的高性能之道
Twitter:如何使用Netty 4来减少JVM的GC开销(译文)
绝对干货:基于Netty实现海量接入的推送服务技术要点
Netty干货分享:京东京麦的生产级TCP网关技术实践总结
>> 更多同类文章 ……

[3] 有关IM/推送的通信格式、协议的选择:
简述传输层协议TCP和UDP的区别
为什么QQ用的是UDP协议而不是TCP协议?
移动端即时通讯协议选择:UDP还是TCP?
如何选择即时通讯应用的数据传输格式
强列建议将Protobuf作为你的即时通讯应用数据传输格式
全方位评测:Protobuf性能到底有没有比JSON快5倍?
移动端IM开发需要面对的技术问题(含通信协议选择)
简述移动端IM开发的那些坑:架构设计、通信协议和客户端
理论联系实际:一套典型的IM通信协议设计详解
58到家实时消息系统的协议设计等技术实践分享
详解如何在NodeJS中使用Google的Protobuf
>> 更多同类文章 ……

[4] 有关IM/推送的心跳保活处理:
应用保活终极总结(一):Android6.0以下的双进程守护保活实践
应用保活终极总结(二):Android6.0及以上的保活实践(进程防杀篇)
应用保活终极总结(三):Android6.0及以上的保活实践(被杀复活篇)
Android进程保活详解:一篇文章解决你的所有疑问
Android端消息推送总结:实现原理、心跳保活、遇到的问题等
深入的聊聊Android消息推送这件小事
为何基于TCP协议的移动端IM仍然需要心跳保活机制?
微信团队原创分享:Android版微信后台保活实战分享(进程保活篇)
微信团队原创分享:Android版微信后台保活实战分享(网络保活篇)
移动端IM实践:实现Android版微信的智能心跳机制
移动端IM实践:WhatsApp、Line、微信的心跳策略分析
>> 更多同类文章 ……

[5] 有关WEB端即时通讯开发:
新手入门贴:史上最全Web端即时通讯技术原理详解
Web端即时通讯技术盘点:短轮询、Comet、Websocket、SSE
SSE技术详解:一种全新的HTML5服务器推送事件技术
Comet技术详解:基于HTTP长连接的Web端实时通信技术
新手快速入门:WebSocket简明教程
WebSocket详解(一):初步认识WebSocket技术
WebSocket详解(二):技术原理、代码演示和应用案例
WebSocket详解(三):深入WebSocket通信协议细节
socket.io实现消息推送的一点实践及思路
LinkedIn的Web端即时通讯实践:实现单机几十万条长连接
Web端即时通讯技术的发展与WebSocket、Socket.io的技术实践
Web端即时通讯安全:跨站点WebSocket劫持漏洞详解(含示例代码)
开源框架Pomelo实践:搭建Web端高性能分布式IM聊天服务器
使用WebSocket和SSE技术实现Web端消息推送
详解Web端通信方式的演进:从Ajax、JSONP 到 SSE、Websocket
>> 更多同类文章 ……

[6] 有关IM架构设计:
浅谈IM系统的架构设计
简述移动端IM开发的那些坑:架构设计、通信协议和客户端
一套海量在线用户的移动端IM架构设计实践分享(含详细图文)
一套原创分布式即时通讯(IM)系统理论架构方案
从零到卓越:京东客服即时通讯系统的技术架构演进历程
蘑菇街即时通讯/IM服务器开发之架构选择
腾讯QQ1.4亿在线用户的技术挑战和架构演进之路PPT
微信后台基于时间序的海量数据冷热分级架构设计实践
微信技术总监谈架构:微信之道——大道至简(演讲全文)
如何解读《微信技术总监谈架构:微信之道——大道至简》
快速裂变:见证微信强大后台架构从0到1的演进历程(一)
17年的实践:腾讯海量产品的技术方法论
移动端IM中大规模群消息的推送如何保证效率、实时性?
现代IM系统中聊天消息的同步和存储方案探讨
>> 更多同类文章 ……

[7] 有关IM安全的文章:
即时通讯安全篇(一):正确地理解和使用Android端加密算法
即时通讯安全篇(二):探讨组合加密算法在IM中的应用
即时通讯安全篇(三):常用加解密算法与通讯安全讲解
即时通讯安全篇(四):实例分析Android中密钥硬编码的风险
即时通讯安全篇(五):对称加密技术在Android平台上的应用实践
即时通讯安全篇(六):非对称加密技术的原理与应用实践
传输层安全协议SSL/TLS的Java平台实现简介和Demo演示
理论联系实际:一套典型的IM通信协议设计详解(含安全层设计)
微信新一代通信安全解决方案:基于TLS1.3的MMTLS详解
来自阿里OpenIM:打造安全可靠即时通讯服务的技术实践分享
简述实时音视频聊天中端到端加密(E2EE)的工作原理
移动端安全通信的利器——端到端加密(E2EE)技术详解
Web端即时通讯安全:跨站点WebSocket劫持漏洞详解(含示例代码)
通俗易懂:一篇掌握即时通讯的消息传输安全原理
>> 更多同类文章 ……

[8] 有关实时音视频开发:
专访微信视频技术负责人:微信实时视频聊天技术的演进
即时通讯音视频开发(一):视频编解码之理论概述
即时通讯音视频开发(二):视频编解码之数字视频介绍
即时通讯音视频开发(三):视频编解码之编码基础
即时通讯音视频开发(四):视频编解码之预测技术介绍
即时通讯音视频开发(五):认识主流视频编码技术H.264
即时通讯音视频开发(六):如何开始音频编解码技术的学习
即时通讯音视频开发(七):音频基础及编码原理入门
即时通讯音视频开发(八):常见的实时语音通讯编码标准
即时通讯音视频开发(九):实时语音通讯的回音及回音消除概述
即时通讯音视频开发(十):实时语音通讯的回音消除技术详解
即时通讯音视频开发(十一):实时语音通讯丢包补偿技术详解
即时通讯音视频开发(十二):多人实时音视频聊天架构探讨
即时通讯音视频开发(十三):实时视频编码H.264的特点与优势
即时通讯音视频开发(十四):实时音视频数据传输协议介绍
即时通讯音视频开发(十五):聊聊P2P与实时音视频的应用情况
即时通讯音视频开发(十六):移动端实时音视频开发的几个建议
即时通讯音视频开发(十七):视频编码H.264、VP8的前世今生
实时语音聊天中的音频处理与编码压缩技术简述
网易视频云技术分享:音频处理与压缩技术快速入门
学习RFC3550:RTP/RTCP实时传输协议基础知识
简述开源实时音视频技术WebRTC的优缺点
良心分享:WebRTC 零基础开发者教程(中文)
开源实时音视频技术WebRTC中RTP/RTCP数据传输协议的应用
基于RTMP数据传输协议的实时流媒体技术研究(论文全文)
声网架构师谈实时音视频云的实现难点(视频采访)
浅谈开发实时视频直播平台的技术要点
还在靠“喂喂喂”测试实时语音通话质量?本文教你科学的评测方法!
实现延迟低于500毫秒的1080P实时音视频直播的实践分享
移动端实时视频直播技术实践:如何做到实时秒开、流畅不卡
如何用最简单的方法测试你的实时音视频方案
技术揭秘:支持百万级粉丝互动的Facebook实时视频直播
简述实时音视频聊天中端到端加密(E2EE)的工作原理
移动端实时音视频直播技术详解(一):开篇
移动端实时音视频直播技术详解(二):采集
移动端实时音视频直播技术详解(三):处理
移动端实时音视频直播技术详解(四):编码和封装
移动端实时音视频直播技术详解(五):推流和传输
移动端实时音视频直播技术详解(六):延迟优化
理论联系实际:实现一个简单地基于HTML5的实时视频直播
IM实时音视频聊天时的回声消除技术详解
浅谈实时音视频直播中直接影响用户体验的几项关键技术指标
如何优化传输机制来实现实时音视频的超低延迟?
首次披露:快手是如何做到百万观众同场看直播仍能秒开且不卡顿的?
实时通信RTC技术栈之:视频编解码
开源实时音视频技术WebRTC在Windows下的简明编译教程
Android直播入门实践:动手搭建一套简单的直播系统
>> 更多同类文章 ……

[9] IM开发综合文章:
移动端IM中大规模群消息的推送如何保证效率、实时性?
移动端IM开发需要面对的技术问题
开发IM是自己设计协议用字节流好还是字符流好?
请问有人知道语音留言聊天的主流实现方式吗?
IM消息送达保证机制实现(一):保证在线实时消息的可靠投递
IM消息送达保证机制实现(二):保证离线消息的可靠投递
如何保证IM实时消息的“时序性”与“一致性”?
一个低成本确保IM消息时序的方法探讨
IM单聊和群聊中的在线状态同步应该用“推”还是“拉”?
IM群聊消息如此复杂,如何保证不丢不重?
谈谈移动端 IM 开发中登录请求的优化
移动端IM登录时拉取数据如何作到省流量?
浅谈移动端IM的多点登陆和消息漫游原理
完全自已开发的IM该如何设计“失败重试”机制?
通俗易懂:基于集群的移动端IM接入层负载均衡方案分享
微信对网络影响的技术试验及分析(论文全文)
即时通讯系统的原理、技术和应用(技术论文)
开源IM工程“蘑菇街TeamTalk”的现状:一场有始无终的开源秀
QQ音乐团队分享:Android中的图片压缩技术详解(上篇)
QQ音乐团队分享:Android中的图片压缩技术详解(下篇)
腾讯原创分享(一):如何大幅提升移动网络下手机QQ的图片传输速度和成功率
腾讯原创分享(二):如何大幅压缩移动网络下APP的流量消耗(上篇)
腾讯原创分享(二):如何大幅压缩移动网络下APP的流量消耗(下篇)
如约而至:微信自用的移动端IM网络层跨平台组件库Mars已正式开源
基于社交网络的Yelp是如何实现海量用户图片的无损压缩的?
>> 更多同类文章 ……

[10] 开源移动端IM技术框架资料:
开源移动端IM技术框架MobileIMSDK:快速入门
开源移动端IM技术框架MobileIMSDK:常见问题解答
开源移动端IM技术框架MobileIMSDK:压力测试报告
>> 更多同类文章 ……

[11] 有关推送技术的文章:
iOS的推送服务APNs详解:设计思路、技术原理及缺陷等
信鸽团队原创:一起走过 iOS10 上消息推送(APNS)的坑
Android端消息推送总结:实现原理、心跳保活、遇到的问题等
扫盲贴:认识MQTT通信协议
一个基于MQTT通信协议的完整Android推送Demo
IBM技术经理访谈:MQTT协议的制定历程、发展现状等
求教android消息推送:GCM、XMPP、MQTT三种方案的优劣
移动端实时消息推送技术浅析
扫盲贴:浅谈iOS和Android后台实时消息推送的原理和区别
绝对干货:基于Netty实现海量接入的推送服务技术要点
移动端IM实践:谷歌消息推送服务(GCM)研究(来自微信)
为何微信、QQ这样的IM工具不使用GCM服务推送消息?
极光推送系统大规模高并发架构的技术实践分享
从HTTP到MQTT:一个基于位置服务的APP数据通信实践概述
魅族2500万长连接的实时消息推送架构的技术实践分享
专访魅族架构师:海量长连接的实时消息推送系统的心得体会
深入的聊聊Android消息推送这件小事
基于WebSocket实现Hybrid移动应用的消息推送实践(含代码示例)
一个基于长连接的安全可扩展的订阅/推送服务实现思路
实践分享:如何构建一套高可用的移动端消息推送系统?
Go语言构建千万级在线的高并发消息推送系统实践(来自360公司)
腾讯信鸽技术分享:百亿级实时消息推送的实战经验
百万在线的美拍直播弹幕系统的实时推送技术实践之路
>> 更多同类文章 ……

[12] 更多即时通讯技术好文分类:
www.52im.net/forum.php?m…