硬件加速,直观上说就是依赖GPU实现图形绘制加速,同软硬件加速的区别主要是图形的绘制究竟是GPU来处理还是CPU,如果是GPU,就认为是硬件加速绘制,反之,软件绘制。在Android中也是如此,不过相对于普通的软件绘制,硬件加速还做了其他方面优化,不仅仅限定在绘制方面,绘制之前,在如何构建绘制区域上,硬件加速也做出了很大优化,因此硬件加速特性可以从下面两部分来分析:
- 1、前期策略:如何构建需要绘制的区域
- 2、后期绘制:单独渲染线程,依赖GPU进行绘制
无论是软件绘制还是硬件加速,绘制内存的分配都是类似的,都是需要请求SurfaceFlinger服务分配一块内存,只不过硬件加速有可能从FrameBuffer硬件缓冲区直接分配内存(SurfaceFlinger一直这么干的),两者的绘制都是在APP端,绘制完成之后同样需要通知SurfaceFlinger进行合成,在这个流程上没有任何区别,真正的区别在于在APP端如何完成UI数据绘制,本文就直观的了解下两者的区别,会涉及部分源码,但不求甚解。
软硬件加速的分歧点
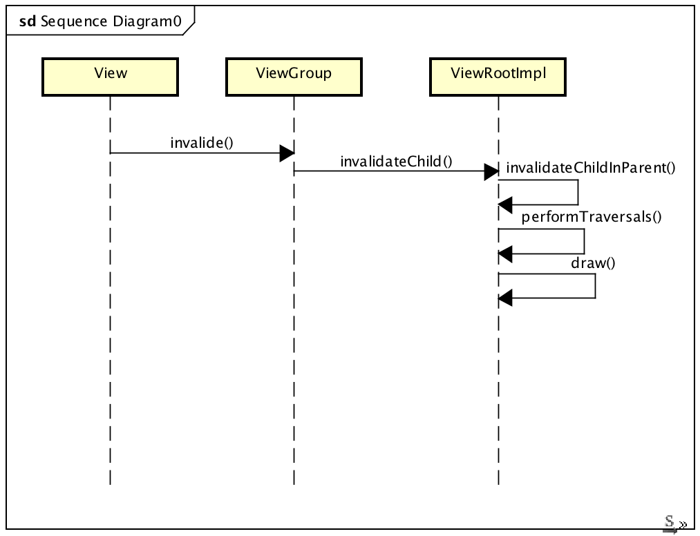
大概从Android 4.+开始,默认情况下都是支持跟开启了硬件加速的,也存在手机支持硬件加速,但是部分API不支持硬件加速的情况,如果使用了这些API,就需要主关闭硬件加速,或者在View层,或者在Activity层,比如Canvas的clipPath等。但是,View的绘制是软件加速实现的还是硬件加速实现的,一般在开发的时候并不可见,那图形绘制的时候,软硬件的分歧点究竟在哪呢?举个例子,有个View需要重绘,一般会调用View的invalidate,触发重绘,跟着这条线走,去查一下分歧点。

从上面的调用流程可以看出,视图重绘最后会进入ViewRootImpl的draw,这里有个判断点是软硬件加速的分歧点,简化后如下
ViewRootImpl.java
private void draw(boolean fullRedrawNeeded) {
...
if (!dirty.isEmpty() || mIsAnimating || accessibilityFocusDirty) {
<!--关键点1 是否开启硬件加速-->
if (mAttachInfo.mHardwareRenderer != null && mAttachInfo.mHardwareRenderer.isEnabled()) {
...
dirty.setEmpty();
mBlockResizeBuffer = false;
<!--关键点2 硬件加速绘制-->
mAttachInfo.mHardwareRenderer.draw(mView, mAttachInfo, this);
} else {
...
<!--关键点3 软件绘制-->
if (!drawSoftware(surface, mAttachInfo, xOffset, yOffset, scalingRequired, dirty)) {
return;
}
...关键点1是启用硬件加速的条件,必须支持硬件并且开启了硬件加速才可以,满足,就利用HardwareRenderer.draw,否则drawSoftware(软件绘制)。简答看一下这个条件,默认情况下,该条件是成立的,因为4.+之后的手机一般都支持硬件加速,而且在添加窗口的时候,ViewRootImpl会enableHardwareAcceleration开启硬件加速,new HardwareRenderer,并初始化硬件加速环境。
private void enableHardwareAcceleration(WindowManager.LayoutParams attrs) {
<!--根据配置,获取硬件加速的开关-->
// Try to enable hardware acceleration if requested
final boolean hardwareAccelerated =
(attrs.flags & WindowManager.LayoutParams.FLAG_HARDWARE_ACCELERATED) != 0;
if (hardwareAccelerated) {
...
<!--新建硬件加速图形渲染器-->
mAttachInfo.mHardwareRenderer = HardwareRenderer.create(mContext, translucent);
if (mAttachInfo.mHardwareRenderer != null) {
mAttachInfo.mHardwareRenderer.setName(attrs.getTitle().toString());
mAttachInfo.mHardwareAccelerated =
mAttachInfo.mHardwareAccelerationRequested = true;
}
...其实到这里软件绘制跟硬件加速的分歧点已经找到了,就是ViewRootImpl在draw的时候,如果需要硬件加速就利用 HardwareRenderer进行draw,否则走软件绘制流程,drawSoftware其实很简单,利用Surface.lockCanvas,向SurfaceFlinger申请一块匿名共享内存内存分配,同时获取一个普通的SkiaCanvas,用于调用Skia库,进行图形绘制,
private boolean drawSoftware(Surface surface, AttachInfo attachInfo, int xoff, int yoff,
boolean scalingRequired, Rect dirty) {
final Canvas canvas;
try {
<!--关键点1 -->
canvas = mSurface.lockCanvas(dirty);
..
<!--关键点2 绘制-->
mView.draw(canvas);
..
关键点3 通知SurfaceFlinger进行图层合成
surface.unlockCanvasAndPost(canvas);
} ...
return true; }drawSoftware工作完全由CPU来完成,不会牵扯到GPU的操作,下面重点看下HardwareRenderer所进行的硬件加速绘制。
HardwareRenderer硬件加速绘制模型
开头说过,硬件加速绘制包括两个阶段:构建阶段+绘制阶段,所谓构建就是递归遍历所有视图,将需要的操作缓存下来,之后再交给单独的Render线程利用OpenGL渲染。在Android硬件加速框架中,View视图被抽象成RenderNode节点,View中的绘制都会被抽象成一个个DrawOp(DisplayListOp),比如View中drawLine,构建中就会被抽象成一个DrawLintOp,drawBitmap操作会被抽象成DrawBitmapOp,每个子View的绘制被抽象成DrawRenderNodeOp,每个DrawOp有对应的OpenGL绘制命令,同时内部也握着绘图所需要的数据。如下所示:

如此以来,每个View不仅仅握有自己DrawOp List,同时还拿着子View的绘制入口,如此递归,便能够统计到所有的绘制Op,很多分析都称为Display List,源码中也是这么来命名类的,不过这里其实更像是一个树,而不仅仅是List,示意如下:

构建完成后,就可以将这个绘图Op树交给Render线程进行绘制,这里是同软件绘制很不同的地方,软件绘制时,View一般都在主线程中完成绘制,而硬件加速,除非特殊要求,一般都是在单独线程中完成绘制,如此以来就分担了主线程很多压力,提高了UI线程的响应速度。

知道整个模型后,就代码来简单了解下实现流程,先看下递归构建RenderNode树及DrawOp集。
利用HardwareRenderer构建DrawOp集
HardwareRenderer是整个硬件加速绘制的入口,实现是一个ThreadedRenderer对象,从名字能看出,ThreadedRenderer应该跟一个Render线程息息相关,不过ThreadedRenderer是在UI线程中创建的,那么与UI线程也必定相关,其主要作用:
- 1、在UI线程中完成DrawOp集构建
- 2、负责跟渲染线程通信
可见ThreadedRenderer的作用是很重要的,简单看一下实现:
ThreadedRenderer(Context context, boolean translucent) {
...
<!--新建native node-->
long rootNodePtr = nCreateRootRenderNode();
mRootNode = RenderNode.adopt(rootNodePtr);
mRootNode.setClipToBounds(false);
<!--新建NativeProxy-->
mNativeProxy = nCreateProxy(translucent, rootNodePtr);
ProcessInitializer.sInstance.init(context, mNativeProxy);
loadSystemProperties();
}从上面代码看出,ThreadedRenderer中有一个RootNode用来标识整个DrawOp树的根节点,有个这个根节点就可以访问所有的绘制Op,同时还有个RenderProxy对象,这个对象就是用来跟渲染线程进行通信的句柄,看一下其构造函数:
RenderProxy::RenderProxy(bool translucent, RenderNode* rootRenderNode, IContextFactory* contextFactory)
: mRenderThread(RenderThread::getInstance())
, mContext(nullptr) {
SETUP_TASK(createContext);
args->translucent = translucent;
args->rootRenderNode = rootRenderNode;
args->thread = &mRenderThread;
args->contextFactory = contextFactory;
mContext = (CanvasContext*) postAndWait(task);
mDrawFrameTask.setContext(&mRenderThread, mContext);
}从RenderThread::getInstance()可以看出,RenderThread是一个单例线程,也就是说,每个进程最多只有一个硬件渲染线程,这样就不会存在多线程并发访问冲突问题,到这里其实环境硬件渲染环境已经搭建好好了。下面就接着看ThreadedRenderer的draw函数,如何构建渲染Op树:
@Override
void draw(View view, AttachInfo attachInfo, HardwareDrawCallbacks callbacks) {
attachInfo.mIgnoreDirtyState = true;
final Choreographer choreographer = attachInfo.mViewRootImpl.mChoreographer;
choreographer.mFrameInfo.markDrawStart();
<!--关键点1:构建View的DrawOp树-->
updateRootDisplayList(view, callbacks);
<!--关键点2:通知RenderThread线程绘制-->
int syncResult = nSyncAndDrawFrame(mNativeProxy, frameInfo, frameInfo.length);
...
}只关心关键点1 updateRootDisplayList,构建RootDisplayList,其实就是构建View的DrawOp树,updateRootDisplayList会进而调用根View的updateDisplayListIfDirty,让其递归子View的updateDisplayListIfDirty,从而完成DrawOp树的创建,简述一下流程:
private void updateRootDisplayList(View view, HardwareDrawCallbacks callbacks) {
<!--更新-->
updateViewTreeDisplayList(view);
if (mRootNodeNeedsUpdate || !mRootNode.isValid()) {
<!--获取DisplayListCanvas-->
DisplayListCanvas canvas = mRootNode.start(mSurfaceWidth, mSurfaceHeight);
try {
<!--利用canvas缓存Op-->
final int saveCount = canvas.save();
canvas.translate(mInsetLeft, mInsetTop);
callbacks.onHardwarePreDraw(canvas);
canvas.insertReorderBarrier();
canvas.drawRenderNode(view.updateDisplayListIfDirty());
canvas.insertInorderBarrier();
callbacks.onHardwarePostDraw(canvas);
canvas.restoreToCount(saveCount);
mRootNodeNeedsUpdate = false;
} finally {
<!--将所有Op填充到RootRenderNode-->
mRootNode.end(canvas);
}
}
}- 利用View的RenderNode获取一个DisplayListCanvas
- 利用DisplayListCanvas构建并缓存所有的DrawOp
- 将DisplayListCanvas缓存的DrawOp填充到RenderNode
- 将根View的缓存DrawOp设置到RootRenderNode中,完成构建

简单看一下View递归构建DrawOp,并将自己填充到
@NonNull
public RenderNode updateDisplayListIfDirty() {
final RenderNode renderNode = mRenderNode;
...
// start 获取一个 DisplayListCanvas 用于绘制 硬件加速
final DisplayListCanvas canvas = renderNode.start(width, height);
try {
// 是否是textureView
final HardwareLayer layer = getHardwareLayer();
if (layer != null && layer.isValid()) {
canvas.drawHardwareLayer(layer, 0, 0, mLayerPaint);
} else if (layerType == LAYER_TYPE_SOFTWARE) {
// 是否强制软件绘制
buildDrawingCache(true);
Bitmap cache = getDrawingCache(true);
if (cache != null) {
canvas.drawBitmap(cache, 0, 0, mLayerPaint);
}
} else {
// 如果仅仅是ViewGroup,并且自身不用绘制,直接递归子View
if ((mPrivateFlags & PFLAG_SKIP_DRAW) == PFLAG_SKIP_DRAW) {
dispatchDraw(canvas);
} else {
<!--调用自己draw,如果是ViewGroup会递归子View-->
draw(canvas);
}
}
} finally {
<!--缓存构建Op-->
renderNode.end(canvas);
setDisplayListProperties(renderNode);
}
}
return renderNode;
}TextureView跟强制软件绘制的View比较特殊,有额外的处理,这里不关心,直接看普通的draw,假如在View onDraw中,有个drawLine,这里就会调用DisplayListCanvas的drawLine函数,DisplayListCanvas及RenderNode类图大概如下

DisplayListCanvas的drawLine函数最终会进入DisplayListCanvas.cpp的drawLine,
void DisplayListCanvas::drawLines(const float* points, int count, const SkPaint& paint) {
points = refBuffer<float>(points, count);
addDrawOp(new (alloc()) DrawLinesOp(points, count, refPaint(&paint)));
}可以看到,这里构建了一个DrawLinesOp,并添加到DisplayListCanvas的缓存列表中去,如此递归便可以完成DrawOp树的构建,在构建后利用RenderNode的end函数,将DisplayListCanvas中的数据缓存到RenderNode中去:
public void end(DisplayListCanvas canvas) {
canvas.onPostDraw();
long renderNodeData = canvas.finishRecording();
<!--将DrawOp缓存到RenderNode中去-->
nSetDisplayListData(mNativeRenderNode, renderNodeData);
// canvas 回收掉]
canvas.recycle();
mValid = true;
}如此,便完成了DrawOp树的构建,之后,利用RenderProxy向RenderThread发送消息,请求OpenGL线程进行渲染。
RenderThread渲染UI到Graphic Buffer
DrawOp树构建完毕后,UI线程利用RenderProxy向RenderThread线程发送一个DrawFrameTask任务请求,RenderThread被唤醒,开始渲染,大致流程如下:
- 首先进行DrawOp的合并
- 接着绘制特殊的Layer
- 最后绘制其余所有的DrawOpList
- 调用swapBuffers将前面已经绘制好的图形缓冲区提交给Surface Flinger合成和显示。
不过再这之前先复习一下绘制内存的由来,毕竟之前DrawOp树的构建只是在普通的用户内存中,而部分数据对于SurfaceFlinger都是不可见的,之后又绘制到共享内存中的数据才会被SurfaceFlinger合成,之前分析过软件绘制的UI是来自匿名共享内存,那么硬件加速的共享内存来自何处呢?到这里可能要倒回去看看ViewRootImlp
private void performTraversals() {
...
if (mAttachInfo.mHardwareRenderer != null) {
try {
hwInitialized = mAttachInfo.mHardwareRenderer.initialize(
mSurface);
if (hwInitialized && (host.mPrivateFlags
& View.PFLAG_REQUEST_TRANSPARENT_REGIONS) == 0) {
mSurface.allocateBuffers();
}
} catch (OutOfResourcesException e) {
handleOutOfResourcesException(e);
return;
}
}
....
/**
* Allocate buffers ahead of time to avoid allocation delays during rendering
* @hide
*/
public void allocateBuffers() {
synchronized (mLock) {
checkNotReleasedLocked();
nativeAllocateBuffers(mNativeObject);
}
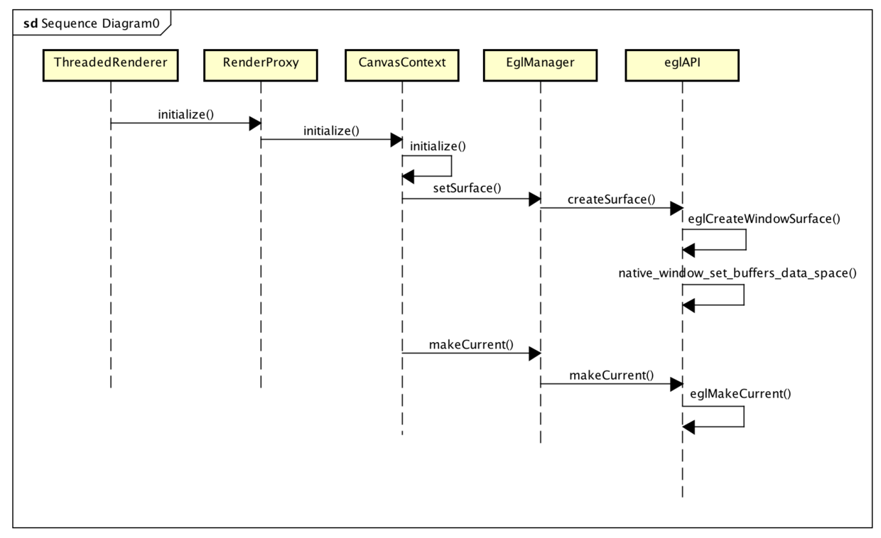
}可以看出,对于硬件加速的场景,内存分配的时机会稍微提前,而不是像软件绘制事,由Surface的lockCanvas发起,主要目的是:避免在渲染的时候再申请,一是避免分配失败,浪费了CPU之前的准备工作,二是也可以将渲染线程个工作简化,在分析Android窗口管理分析(4):Android View绘制内存的分配、传递、使用的时候分析过,在分配成功后,如果有必要,会进行一次UI数据拷贝,这是局部绘制的根基,也是保证DrawOp可以部分执行的基础,到这里内存也分配完毕。不过,还是会存在另一个问题,一个APP进程,同一时刻会有过个Surface绘图界面,但是渲染线程只有一个,那么究竟渲染那个呢?这个时候就需要将Surface与渲染线程(上下文)绑定。
static jboolean android_view_ThreadedRenderer_initialize(JNIEnv* env, jobject clazz,
jlong proxyPtr, jobject jsurface) {
RenderProxy* proxy = reinterpret_cast<RenderProxy*>(proxyPtr);
sp<ANativeWindow> window = android_view_Surface_getNativeWindow(env, jsurface);
return proxy->initialize(window);
}首先通过android_view_Surface_getNativeWindowSurface获取Surface,在Native层,Surface对应一个ANativeWindow,接着,通过RenderProxy类的成员函数initialize将前面获得的ANativeWindow绑定到RenderThread
bool RenderProxy::initialize(const sp<ANativeWindow>& window) {
SETUP_TASK(initialize);
args->context = mContext;
args->window = window.get();
return (bool) postAndWait(task);
}仍旧是向渲染线程发送消息,让其绑定当前Window,其实就是调用CanvasContext的initialize函数,让绘图上下文绑定绘图内存:
bool CanvasContext::initialize(ANativeWindow* window) {
setSurface(window);
if (mCanvas) return false;
mCanvas = new OpenGLRenderer(mRenderThread.renderState());
mCanvas->initProperties();
return true;
}CanvasContext通过setSurface将当前要渲染的Surface绑定到到RenderThread中,大概流程是通过eglApi获得一个EGLSurface,EGLSurface封装了一个绘图表面,进而,通过eglApi将EGLSurface设定为当前渲染窗口,并将绘图内存等信息进行同步,之后通过RenderThread绘制的时候才能知道是在哪个窗口上进行绘制。这里主要是跟OpenGL库对接,所有的操作最终都会归结到eglApi抽象接口中去。假如,这里不是Android,是普通的Java平台,同样需要相似的操作,进行封装处理,并绑定当前EGLSurface才能进行渲染,因为OpenGL是一套规范,想要使用,就必须按照这套规范走。之后,再创建一个OpenGLRenderer对象,后面执行OpenGL相关操作的时候,其实就是通过OpenGLRenderer来进行的。

上面的流程走完,有序DrawOp树已经构建好、内存也已分配好、环境及场景也绑定成功,剩下的就是绘制了,不过之前说过,真正调用OpenGL绘制之前还有一些合并操作,这是Android硬件加速做的优化,回过头继续走draw流程,其实就是走OpenGLRenderer的drawRenderNode进行递归处理:
void OpenGLRenderer::drawRenderNode(RenderNode* renderNode, Rect& dirty, int32_t replayFlags) {
...
<!--构建deferredList-->
DeferredDisplayList deferredList(mState.currentClipRect(), avoidOverdraw);
DeferStateStruct deferStruct(deferredList, *this, replayFlags);
<!--合并及分组-->
renderNode->defer(deferStruct, 0);
<!--绘制layer-->
flushLayers();
startFrame();
<!--绘制 DrawOp树-->
deferredList.flush(*this, dirty);
...
}先看下renderNode->defer(deferStruct, 0),合并操作,DrawOp树并不是直接被绘制的,而是首先通过DeferredDisplayList进行一个合并优化,这个是Android硬件加速中采用的一种优化手段,不仅可以减少不必要的绘制,还可以将相似的绘制集中处理,提高绘制速度。
void RenderNode::defer(DeferStateStruct& deferStruct, const int level) {
DeferOperationHandler handler(deferStruct, level);
issueOperations<DeferOperationHandler>(deferStruct.mRenderer, handler);
}RenderNode::defer其实内含递归操作,比如,如果当前RenderNode代表DecorView,它就会递归所有的子View进行合并优化处理,简述一下合并及优化的流程及算法,其实主要就是根据DrawOp树构建DeferedDisplayList,defer本来就有延迟的意思,对于DrawOp的合并有两个必要条件,
1:两个DrawOp的类型必须相同,这个类型在合并的时候被抽象为Batch ID,取值主要有以下几种
enum OpBatchId { kOpBatch_None = 0, // Don't batch kOpBatch_Bitmap, kOpBatch_Patch, kOpBatch_AlphaVertices, kOpBatch_Vertices, kOpBatch_AlphaMaskTexture, kOpBatch_Text, kOpBatch_ColorText, kOpBatch_Count, // Add other batch ids before this };- 2:DrawOp的Merge ID必须相同,Merge ID没有太多限制,由每个DrawOp自定决定,不过好像只有DrawPatchOp、DrawBitmapOp、DrawTextOp比较特殊,其余的似乎不需要考虑合并问题,即时是以上三种,合并的条件也很苛刻
在合并过程中,DrawOp被分为两种:需要合的与不需要合并的,并分别缓存在不同的列表中,无法合并的按照类型分别存放在Batch mBatchLookup[kOpBatch_Count]中,可以合并的按照类型及MergeID存储到TinyHashMap<mergeid_t, DrawBatch> mMergingBatches[kOpBatch_Count]中,示意图如下:

合并之后,DeferredDisplayList Vector mBatches包含全部整合后的绘制命令,之后渲染即可,需要注意的是这里的合并并不是多个变一个,只是做了一个集合,主要是方便使用各资源纹理等,比如绘制文字的时候,需要根据文字的纹理进行渲染,而这个时候就需要查询文字的纹理坐标系,合并到一起方便统一处理,一次渲染,减少资源加载的浪费,当然对于理解硬件加速的整体流程,这个合并操作可以完全无视,甚至可以直观认为,构建完之后,就可以直接渲染,它的主要特点是在另一个Render线程使用OpenGL进行绘制,这个是它最重要的特点。而mBatches中所有的DrawOp都会通过OpenGL被绘制到GraphicBuffer中,最后通过swapBuffers通知SurfaceFlinger合成。
总结
软件绘制同硬件合成的区别主要是在绘制上,内存分配、合成等整体流程是一样的,只不过硬件加速相比软件绘制算法更加合理,同时减轻了主线程的负担。
作者:看书的小蜗牛
理解Android硬件加速的小白文
仅供参考,欢迎指正