grain是一个极简的、组件式的RPC框架,灵活且适合渐进学习,可与任何框架整合。同时包含系统通用多线程模型与消息通讯、多对多关系的分布式锁、基于Servlet的HTTP框架、基于系统通用多线程模型的Websocket框架、支持行级锁的多线程锁等组件,按需

433 阅读9分钟
原文链接: github.com

Build Status Codacy Badge License

grain是一个极简的、组件式的RPC框架,灵活且适合渐进学习,可与任何框架整合。同时包含(系统通用多线程模型与消息通讯、多对多关系的分布式锁、基于Servlet的HTTP框架、基于系统通用多线程模型的Websocket框架、支持行级锁的多线程锁)等组件,按需选择组件,不绑架开发者。

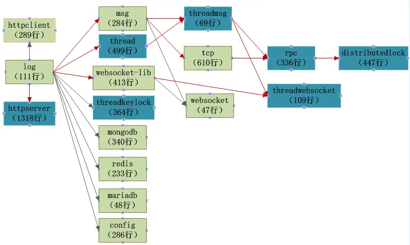
grain架构图及其依赖关系(深颜色的是核心组件强烈推荐)

grain架构图

核心组件介绍


1、grain-thread(系统通用多线程模型)

介绍:完美抽象了客观事物,包含:1、活跃于线程之间的活物,进入动作离开动作轮训动作(例如:人可以在线程间切换),2、处理完即销毁的非活物,处理动作(例如:各类消息包处理后即可销毁)。3、优秀的多线程轮训机制,队列机制(生产者与消费者),服务器掌握绝对的控制权。

thread

使用场景:grain-rpc、grain-distributedlock、grain-threadwebsocket,都是基于此系统通用多线程模型。任何需要多线程的业务都可以使用:例如MMORPG即时通讯等。

示例代码

1、启动示例,创建10条线程,每条线程3个优先级,每次轮训间隔100毫秒,通过ILog实现类的对象打印日志,锁定线程0条。

AsyncThreadManager.init(100, 10, 3, 0, ILog实现类的对象);
AsyncThreadManager.start();

2、将活物加入线程1、优先级1的进入队列(之后会触发进入动作、之后不断触发轮训动作

AsyncThreadManager.addCycle(ICycle实现类的对象, 1, 1);

3、将活物加入线程1、优先级1的离开队列(之后会触发离开动作

AsyncThreadManager.removeCycle(ICycle实现类的对象, 1, 1);

4、将非活物加入线程1、优先级1的处理队列(之后会触发处理动作,处理完即销毁)

AsyncThreadManager.addHandle(IHandle实现类的对象, 1, 1);

2、grain-threadmsg(系统通用多线程模型与消息通讯)。

介绍:支持与系统通用多线程模型系统通用多线程模型之间进行消息通讯。可以进行消息配置消息注册消息分发消息回调

使用场景:需要系统通用多线程模型的场景,一般都需要进行消息通讯。可以一直跟grain-thread绑定使用。

示例代码

1、初始化,通过ILog实现类的对象打印日志

MsgManager.init(true, Ilog日志);

2、设置所有关注createuser消息的处理函数在线程1、优先级1进行处理(如果不设置,则随机线程随机优先级处理)

ThreadMsgManager.addMapping("createuser", new int[] { 1, 1 });

3、注册关注某消息及对应处理函数(第2步消息设置归属哪个线程,对应处理函数就在哪个线程回调)

MsgManager.addMsgListener(IMsgListener实现类对象);

4、派发createuser消息,携带数据111与额外数据222(第3步所有关注此消息的处理函数,进行回调)

ThreadMsgManager.dispatchThreadMsg("createuser", 111, 222);

3、grain-rpc(支持多对多关系的RPC框架,含:RPC客户端与RPC服务器)。

介绍:基于Mina网络层及Protobuf序列化开发的RPC通讯框架,相比7层HTTP通讯,4层TCP通讯消息包更小、传输速度更快、队列化处理消息包、消息包与线程可一一映射配置化,支持多对多关系、断线重连等。

RPC客户端 RPC服务器

使用场景:生产环境内部网络的服务器之间进行消息通讯。

示例代码

1、RPC客户端(启动类test.RPCClientTest.java,直接启动即可连接下面的RPC服务器)

>>>>>>RPC客户端Demo

2、RPC服务器(启动类test.RPCServerTest.java,直接启动即可接受上面的RPC客户端连接请求)

>>>>>>RPC服务器Demo

3、RPC方式获取数据示例

//创建消息包
RPCTestC.Builder builder = RPCTestC.newBuilder();
builder.setName("RPC服务器你好啊");
TcpPacket pt = new TcpPacket("TEST_RPC_C", builder.build());
//RPC远程调用,返回结果
TcpPacket ptReturn = WaitLockManager.lock(session, pt);

4、grain-distributedlock(支持多对多关系的分布式锁,含:分布式锁客户端与分布式锁服务器)。

介绍:去中心化,支持行级锁(锁某类型的单键值)。不同类型互不影响,相同类型不同键值互不影响。仅当类型与键值都相等时会进行分布式阻塞。

注意:如果一台服务器已经承担了分布式锁服务器的角色,就不要用该服务器承担别的角色,因为这台服务器的大多数线程都会不时进行线程阻塞,等待锁客户端释放锁。

锁客户端 锁服务器

使用场景:在无中心化的服务器集群中,有很大的意义。不用依赖数据库Mysql,即可保障服务器集群业务的原子性,又大幅度提高服务器集群性能,减少错误的数据库提交。

示例代码

1、分布式锁客户端(启动类test.DistributedlockClientTest.java,直接启动即可连接下面的分布式锁服务器)

>>>>>>分布式锁客户端Demo

2、分布式锁服务器(启动类test.DistributedlockServerTest.java,直接启动即可接受上面的分布式锁客户端连接请求)

>>>>>>分布式锁服务器Demo

3、分布式客户端获取锁,释放锁示例

// 获取类型为user,键值为111的锁
int lockId = DistributedLockClient.getLock("111", "user");
if (lockId == 0) {
	return;
}
/***********执行分布式锁业务逻辑开始*********/
/***********执行分布式锁业务逻辑结束*********/
// 释放类型为user,键值为111的锁
DistributedLockClient.unLock("111", "user", lockId);

5、grain-threadwebsocket(基于系统通用多线程模型的Websocket框架)。

介绍:websocket消息不在tomcat默认线程处理,分发至系统通用多线程模型进行队列化处理。更加可定制化,支持websocket消息与线程ID一一映射,服务器绝对的处理控制权。

使用场景:在网站需要进行长连接通讯时,可以使用此框架。

示例代码

1、Websocket服务器(直接用tomcat8.5启动即可,直接访问地址http://localhost:8080/grain-threadwebsocket-test/index.html,即可与服务器建立websocket连接)

>>>>>>Websocket服务器Demo

2、处理业务示例

public void onTestC(WsPacket wsPacket) throws IOException, EncodeException {
	//客户端发来的数据
	TestC testc = (TestC) wsPacket.getData();
	//构建返回数据
	TestS.Builder tests = TestS.newBuilder();
	tests.setWsOpCode("tests");
	tests.setMsg("你好客户端,我是服务器");
	WsPacket pt = new WsPacket("tests", tests.build());
	//获取session
	Session session = (Session) wsPacket.session;
	//推送数据
	session.getBasicRemote().sendObject(pt);
}

6、grain-httpserver(基于Servlet的HTTP框架)。

介绍:一个非常轻量级的基于Servlet的HTTP框架,只有1318行代码。小身材,五脏齐全,扩展性强。支持各种请求方式,支持文件与数据包分离,支持扩展请求过滤器,支持扩展请求回复类型。

使用场景:开发HTTP项目,不想使用Spring、struts2,可以选择此框架,真的轻量到不能再轻量了(除非你想直接用Servlet)。

示例代码

1、HTTP服务器(直接用tomcat8.5启动即可,直接访问地址http://localhost:8080/grain-httpserver-test/index.html,发送纯数据请求、发送携带文件的表单请求)

>>>>>>HTTP服务器Demo

2、6种返回类型示例(可扩展)

//返回json
public HttpPacket onTestC(HttpPacket httpPacket) throws HttpException {
	GetTokenS.Builder builder = GetTokenS.newBuilder();
	builder.setHOpCode(httpPacket.gethOpCode());
	builder.setTokenId("111111");
	builder.setTokenExpireTime("222222");
	HttpPacket packet = new HttpPacket(httpPacket.gethOpCode(), builder.build());
	return packet;
}
//返回文件
public ReplyFile onFileC(HttpPacket httpPacket) throws HttpException {
	File file = new File("k_nearest_neighbors.png");
	ReplyFile replyFile = new ReplyFile(file, "你好.png");
	return replyFile;
}
//返回图片
public ReplyImage onImageC(HttpPacket httpPacket) throws HttpException {
	File file = new File("k_nearest_neighbors.png");
	ReplyImage image = new ReplyImage(file);
	return image;
}
//返回字符串
public String onStringC(HttpPacket httpPacket) throws HttpException {
	return "<html><head></head><body><h1>xxxxxxxxxxxx<h1></body></html>";
}
//返回字符串(自定义头消息)
public ReplyString onReplyStringC(HttpPacket httpPacket) throws HttpException {
	String str = "<html><head></head><body><h1>xxxxxxxxxxxx<h1></body></html>";
	ReplyString replyString = new ReplyString(str, "text/html");
	return replyString;
}
//抛自定义错误,进行返回
public void onException(HttpPacket httpPacket) throws HttpException {
	GetTokenS.Builder builder = GetTokenS.newBuilder();
	builder.setHOpCode("0");
	builder.setTokenId("111111");
	builder.setTokenExpireTime("222222");
	throw new HttpException("0", builder.build());
}

7、grain-threadkeylock(支持行级锁的多线程锁)。

介绍:支持锁类型的单键值与双键值的多线程锁,精细化至行级锁,提高并发能力。

注意单服务器架构有价值,集群架构没任何意义,集群架构请使用分布式锁grain-distributedlock。

使用场景:在单服务器架构时,可以在不依赖数据库的情况下,支持到行级锁。

示例代码

1、初始化类型为TEST1TEST2的多线程锁,锁等待最大时间为2分钟,每100毫秒醒来重试,通过ILog实现类的对象打印日志

KeyLockManager.init(new String[] { "TEST1", "TEST2" }, 120000, 100, ILog实现类的对象);

2、锁定TEST1类型,键值为222,同时调用lockFunction函数,传递两个参数str与111。(lockFunction没执行完成,同一时刻如果还是TEST1类型,键值222,会被阻塞)

//锁定函数
public String lockFunction(Object... params) {}
//加锁调用
String str = (String) KeyLockManager.lockMethod("222", "TEST1", 
(params) -> lockFunction(params), new Object[] { "str", 111 });

3、锁定TEST1类型,键值为222与111,同时调用lockFunction函数,传递两个参数str与111。(lockFunction没执行完成,同一时刻如果还是TEST1类型,键值222111,会被阻塞)

//锁定函数
public String lockFunction(Object... params) {}
//加锁调用
String str = (String) KeyLockManager.lockMethod("111", "222", "TEST1", 
(params) -> lockFunction(params), new Object[] { "str", 111 });

更多详细介绍

>>>>>>grain-thread-详细介绍

>>>>>>grain-threadmsg-详细介绍

>>>>>>grain-rpc-详细介绍

>>>>>>grain-distributedlock-详细介绍

>>>>>>grain-threadwebsocket-详细介绍

>>>>>>grain-httpserver-详细介绍

>>>>>>grain-threadkeylock-详细介绍

>>>>>>grain-log-详细介绍(不建议单独使用)

>>>>>>grain-msg-详细介绍(不建议单独使用,建议直接用grain-threadmsg)

>>>>>>grain-tcp-详细介绍(不建议单独使用,建议直接用grain-rpc)

>>>>>>grain-config-详细介绍

>>>>>>grain-reds-详细介绍

>>>>>>grain-mongodb-详细介绍

>>>>>>grain-mariadb-详细介绍

>>>>>>grain-websocket-详细介绍(不建议使用,建议使用grain-threadwebsocket)

>>>>>>grain-httpclient-详细介绍

打版本

ant

推荐环境:

jdk-8u121

apache-tomcat-8.5.12

MariaDB-10.1.22

CentOS-7-1611

mongodb-3.4.3

redis-2.8.19

grain地址:

>>>>>>github

>>>>>>码云