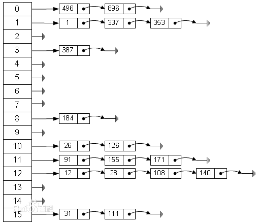
hashMap数据结构图:

HashMap特点:
- 允许一个记录的键为null;
-
允许多条记录的值为null;
-
非线程安全,任意时刻多线程操作hashmap,有可能导致数据不一致,可以通过Collections的synchronizedMap来实现Map的线程安全或者使用concurrentHashMap。
HashMap是链表+数组结构组成,底层是数组,数组元素是单向链表。当产生hash碰撞事件,意味着一个位置插入多个元素,这个时候数组上面就会产生链表。
通过hashcode的高16位实现的,能保证数组table的length比较小的时候,保证高低bit都参与到hash计算中,不会有大的开销。
static final int hash(Object key) {
int h;
// h = key.hashCode() 为第一步 取hashCode值
// h ^ (h >>> 16) 为第二步 高位参与运算
return (key == null) ? 0 : (h = key.hashCode()) ^ (h >>> 16);
}
根据key的hash值进行value内容的查找
public V get(Object key) {
Node<K,V> e;
return (e = getNode(hash(key), key)) == null ? null : e.value;
}
final Node<K,V> getNode(int hash, Object key) {
Node<K,V>[] tab; Node<K,V> first, e; int n; K k;
if ((tab = table) != null && (n = tab.length) > 0 &&
(first = tab[(n - 1) & hash]) != null) {
if (first.hash == hash && // always check first node
((k = first.key) == key || (key != null && key.equals(k))))
return first;
if ((e = first.next) != null) {
if (first instanceof TreeNode)
return ((TreeNode<K,V>)first).getTreeNode(hash, key);
do {
if (e.hash == hash &&
((k = e.key) == key || (key != null && key.equals(k))))
return e;
} while ((e = e.next) != null);
}
}
return null;
}
put实现:
对key的hashCode()进行hashing,并计算下标( n-1 & hash),判断该位置元素是否存在,不存在,创建Node元素,存在产生碰撞,则利用key.equals()方法去链表或树中去查找对应的节点。
public V put(K key, V value) {
return putVal(hash(key), key, value, false, true);
}
final V putVal(int hash, K key, V value, boolean onlyIfAbsent,
boolean evict) {
//tab数组,p每个桶
Node<K,V>[] tab; Node<K,V> p; int n, i;
//tab为空创建tab
if ((tab = table) == null || (n = tab.length) == 0)
//resize进行扩容
n = (tab = resize()).length;
//index = (n - 1) & hash 下表位置
if ((p = tab[i = (n - 1) & hash]) == null)
//创建一个新的Node元素
tab[i] = newNode(hash, key, value, null);
else {
//指定位置已经有元素,也就是说产生hash碰撞
Node<K,V> e; K k;
//判断节点是否存在,覆盖原来原来的value
if (p.hash == hash &&
((k = p.key) == key || (key != null && key.equals(k))))
e = p;
else if (p instanceof TreeNode)
//判断是否是红黑树
//是红黑树
e = ((TreeNode<K,V>)p).putTreeVal(this, tab, hash, key, value);
else {
//不是红黑树,遍历链表准备插入
for (int binCount = 0; ; ++binCount) {
if ((e = p.next) == null) {
//尾插法添加元素
p.next = newNode(hash, key, value, null);
//TREEIFY_THRESHOLD默认为8,大于8,转换为红黑树
if (binCount >= TREEIFY_THRESHOLD - 1) // -1 for 1st
//如果达到这个阈值转为红黑树
treeifyBin(tab, hash);
break;
}
//如果节点key存在,则覆盖原来位置的key
if (e.hash == hash &&
((k = e.key) == key || (key != null && key.equals(k))))
break;
p = e;
}
}
//检查e是否存在相应的key,如果存在就更新value,并且返回
if (e != null) { // existing mapping for key
V oldValue = e.value;
if (!onlyIfAbsent || oldValue == null)
e.value = value;
afterNodeAccess(e);
return oldValue;
}
}
++modCount;
//判断hashmap是否需要resize扩容
if (++size > threshold)
resize();
//留给子类LinkedHashMap来实现的
afterNodeInsertion(evict);
return null;
}
resize实现:HashMap扩容实现:使用一个新的数组代替已有的容量小的数组。
final Node<K,V>[] resize() {
Node<K,V>[] oldTab = table; //创建一个oldTab数组用于保存之前的数组
int oldCap = (oldTab == null) ? 0 : oldTab.length; //获取原来数组的长度
int oldThr = threshold; //原来数组扩容的临界值
int newCap, newThr = 0;
if (oldCap > 0) {
if (oldCap >= MAXIMUM_CAPACITY) { //如果原来的数组长度大于最大值(2^30)
threshold = Integer.MAX_VALUE; //扩容临界值提高到正无穷
return oldTab; //返回原来的数组,也就是系统已经管不了了,随便你怎么玩吧
}
//else if((新数组newCap)长度乘2) < 最大值(2^30) && (原来的数组长度)>= 初始长度(2^4))
//这个else if 中实际上就是咋判断新数组(此时刚创建还为空)和老数组的长度合法性,同时交代了,
//我们扩容是以2^1为单位扩容的。下面的newThr(新数组的扩容临界值)一样,在原有临界值的基础上扩2^1
else if ((newCap = oldCap << 1) < MAXIMUM_CAPACITY &&
oldCap >= DEFAULT_INITIAL_CAPACITY)
newThr = oldThr << 1; // double threshold
}
else if (oldThr > 0)
newCap = oldThr; //新数组的初始容量设置为老数组扩容的临界值
else { // 否则 oldThr == 0,零初始阈值表示使用默认值
newCap = DEFAULT_INITIAL_CAPACITY; //新数组初始容量设置为默认值
newThr = (int)(DEFAULT_LOAD_FACTOR * DEFAULT_INITIAL_CAPACITY); //计算默认容量下的阈值
}
if (newThr == 0) { //如果newThr == 0,说明为上面 else if (oldThr > 0)
//的情况(其他两种情况都对newThr的值做了改变),此时newCap = oldThr;
float ft = (float)newCap * loadFactor; //ft为临时变量,用于判断阈值的合法性
newThr = (newCap < MAXIMUM_CAPACITY && ft < (float)MAXIMUM_CAPACITY ?
(int)ft : Integer.MAX_VALUE); //计算新的阈值
}
threshold = newThr; //改变threshold值为新的阈值
@SuppressWarnings({"rawtypes","unchecked"})
Node<K,V>[] newTab = (Node<K,V>[])new Node[newCap];
table = newTab; //改变table全局变量为,扩容后的newTable
if (oldTab != null) {
for (int j = 0; j < oldCap; ++j) { //遍历数组,将老数组(或者原来的桶)迁移到新的数组(新的桶)中
Node<K,V> e;
if ((e = oldTab[j]) != null) { //新建一个Node<K,V>类对象,用它来遍历整个数组
oldTab[j] = null;
if (e.next == null)
//将e也就是oldTab[j]放入newTab中e.hash & (newCap - 1)的位置,
newTab[e.hash & (newCap - 1)] = e; //这个我们之前讲过,是一个取模操作
else if (e instanceof TreeNode) //如果e已经是一个红黑树的元素,这个我们不展开讲
((TreeNode<K,V>)e).split(this, newTab, j, oldCap);
else {
//命名两组对象
Node<K,V> loHead = null, loTail = null;
Node<K,V> hiHead = null, hiTail = null;
Node<K,V> next;
do {
next = e.next;
if ((e.hash & oldCap) == 0) {
if (loTail == null)
loHead = e;
else
loTail.next = e;
loTail = e;
}
else {
if (hiTail == null)
hiHead = e;
else
hiTail.next = e;
hiTail = e;
}
} while ((e = next) != null);
if (loTail != null) {
loTail.next = null;
newTab[j] = loHead;
}
if (hiTail != null) {
hiTail.next = null;
newTab[j + oldCap] = hiHead;
}
}
}
}
}
return newTab;
}
工作原理总结:
通过hash的方法,通过put和get存储和获取对象。存储对象时,我们将K/V传给put方法时,它调用hashCode计算hash从而得到bucket位置,进一步存储,HashMap会根据当前bucket的占用情况自动调整容量(超过Load Facotr则resize为原来的2倍)。获取对象时,我们将K传给get,它调用hashCode计算hash从而得到bucket位置,并进一步调用equals()方法确定键值对。如果发生碰撞的时候,Hashmap通过链表将产生碰撞冲突的元素组织起来,在Java 8中,如果一个bucket中碰撞冲突的元素超过某个限制(默认是8),则使用红黑树来替换链表,从而提高速度。