用过 ant-design 的同学可能对 babel-plugin-import 有印象,它可以帮助实现模块的按需引用,比如:
import { Button } from 'antd'在使用该 Plugin 之后会被转换成:
import Button from 'antd/lib/button'在一个没有使用 antd 全部组件的项目里,这样做可以明显减少打包后的代码体积。
可是,如果你在一个没有使用 Babel 的 TypeScript 项目里,想要实现类似的功能,该怎么办呢?
这就要用到本文的主角:custom transformation,这是从 TypeScript@2.3 开始引入的新能力,他让我们可以部分修改 TS 从源码转换成的语法树,从而控制生成的 JavaScript 代码,最终完成上述的转换。
先让我们从 TS 中代码语法树的样子说起。
预备知识
1. 抽象语法树(AST)
AST 是为了方便计算机理解源代码、用于表达源代码语法结构的树状结构,由称作节点(Node)的数据结构组成。
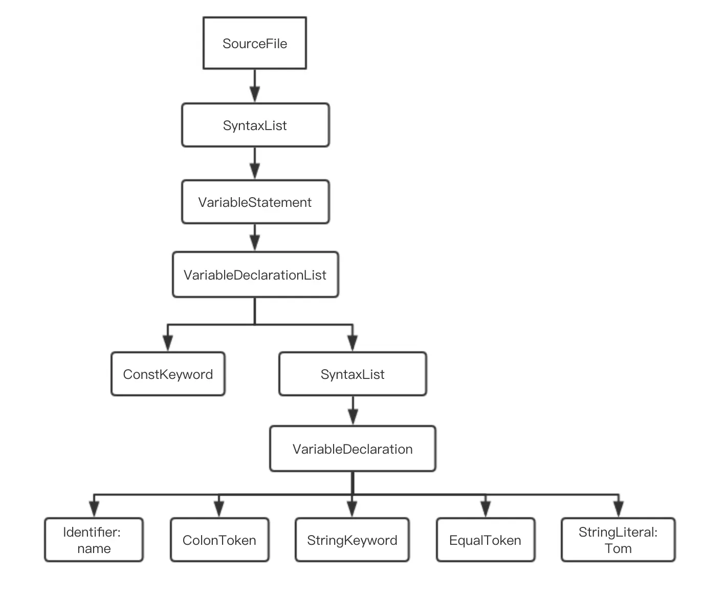
例如:
const name: string = 'Tom'上面这段代码在 TS 会解析成下图所示的 AST:

确切来说,上图实际上是语法树而不是抽象语法树,因为节点里面仍然包含了「冒号」等多余信息,还不够「抽象」,但是,因为在之后处理的过程中实际面对的就是这样的语法树,因此在这里不做严格的区分。
TS 中所有 AST 的根节点都是 SourceFile,顾名思义,这是一个附加了源文件信息的 AST 节点(Node)。
源码中只有一个变量声明语句,该声明生成了以下结构:
- 表示这是一个常量声明的 ConstKeyword 节点
- 表达变量名的 Identifier 节点
- 表达变量类型的 StringKeyword 节点
- 表达变量初始值的 StringLiteral 节点
- 其他附属信息节点
在 TypeScript/typescript.d.ts 源码中,用枚举类型 SyntaxKind 定义了所有的 AST 节点类型,到目前为止近 300 个,可以看出来 AST 的树形结构非常得精确细致,想手动分析记忆比较困难,可以借助 AST explorer 这个可视化工具帮助理解代码的 AST 结构。
2. TS 编译流程
和 Babel 以及其他编译到 JavaScript 的工具类似,TS 的编译流程包含以下三步:
解析 -> 转换 -> 生成
包含了以下几个关键部分:
- Scanner:从源码生成 Token
- Parser:从 Token 生成 AST
- Binder:从 AST 生成 Symbol
- Checker:类型检查
- Emitter:生成最终的 JS 文件
图示如下:

我们的标题中所指的 transformer Plugin 就是在 Emitter 阶段起作用。
transformer Plugin 如何启用?
tsc 命令不支持直接配置 transformer 的参数,你可以手动引入 typescript 来自己编译,当然,目前最方便的办法是在 Webpack + ts-loader 的项目中,给 ts-loader 配置 getCustomTransformers 选项:
{
test: /\.tsx?$/,
loader: 'ts-loader',
options: {
... // other loader's options
getCustomTransformers: () => ({ before: [yourImportedTransformer] })
}
}详见 ts-loader 文档。
实际编写一个 transformer Plugin
目标
我们的目标就是实现文章开头代码示例中的转换:
// before
import { Button } from 'antd'
// after
import Button from 'antd/lib/button'了解需要改什么
Custom Transformer 操作是 AST,所以我们需要了解代码转换前后的 AST 区别在哪里。
转换前:
import { Button } from 'antd'代码的 AST 如下:

转换后:
import Button from 'antd/lib/button'代码的 AST 如下:

可以看出,我们需要做的转换有两处:
- 替换 ImportClause 的子节点,但保留其中的 Identifier
- 替换 StringLiteral 为原来的值加上上面的 Identifier
那么,该如何找到并替换对应的节点呢?
如何遍历并替换节点
TS 提供了两个方法遍历 AST:
ts.forEachChildts.visitEachChild
两个方法的区别是:
forEachChild 只能遍历 AST,visitEachChild 在遍历的同时,提供给此方法的 visitor 回调的返回节点,会被用来替换当前遍历的节点,因此我们可以利用 visitEachChild 来遍历并替换节点。
先看一下这个方法的签名:
/**
* Visits each child of a Node using the supplied visitor, possibly returning a new Node of the same kind in its place.
*
* @param node The Node whose children will be visited.
* @param visitor The callback used to visit each child.
* @param context A lexical environment context for the visitor.
*/
function visitEachChild<T extends Node>(node: T, visitor: Visitor, context: TransformationContext): T假设我们已经拿到了 AST 的根节点 SourceFile 和 TransformationContext,我们就可以用以下代码遍历 AST:
ts.visitEachChild(SourceFile, visitor, ctx)
function visitor(node) {
if(node.getChildCount()) {
return ts.visitEachChild(node, visitor, ctx)
}
return node
}注意:visitor 的返回节点会被用来替换 visitor 正在访问的节点。
如何创建节点
TS 中 AST 节点的工厂函数全都以 create 开头,在编辑器里敲下:ts.create,代码补全列表里就能看到很多很多和节点创建有关的方法:

比如,创建一个 1+2 的节点:
ts.createAdd(ts.createNumericLiteral('1'), ts.createNumericLiteral('2'))如何判断节点类型
前面说过,ts.SyntaxKind 里存储了所有的节点类型。同时,每个节点中都有一个 kind 字段标明它的类型。我们可以用以下代码判断节点类型:
if(node.kind === ts.SyntaxKind.ImportDeclaration) {
// Get it!
}也可以用 ts-is-kind 模块简化判断:
import * as kind from 'ts-is-kind'
if(kind.isImportDeclaration(node)) {
// Get it!
}那么,我们之前的 visitor 就可以继续补充下去:
import * as kind from 'ts-is-kind'
function visitor(node) {
if(kind.isImportDeclaration(node)) {
const updatedNode = updateImportNode(node, ctx)
return updateNode
}
return node
}因为 Import 语句不能嵌套在其他语句下面,所以 ImportDeclaration 只会出现在 SourceFile 的下一级子节点上,因此上面的代码并没有对 node 做深层递归遍历。
只要 updateImportNode 函数完成了之前图中表现出的 AST 转换,我们的工作就完成了。
如何更新 ImportDeclaration 节点
下面关注 updateImportNode 怎么实现。
我们已经拿到了 ImportDeclaration 节点,还记得到底要干什么吗?
- 用 Identifier 替换 NamedImports 的子节点
- 修改 StringLiteral 的值
为了方便找到需要的节点,我们对 ImportDeclaration 做递归遍历,只对 NamedImports 和 StringLiteral 做特殊处理:
function updateImportNode(node: ts.Node, ctx: ts.TransformationContext) {
const visitor: ts.Visitor = node => {
if (kind.isNamedImports(node)) {
// ...
}
if (kind.isStringLiteral(node)) {
// ...
}
if (node.getChildCount()) {
return ts.visitEachChild(node, visitor, ctx)
}
return node
}
}首先处理 NamedImports。
在 AST explorer 的帮助下,可以发现 NamedImports 包含了三部分,两个大括号和一个叫 Button 的 Identifier,我们在 isNamedImports 的判断下,直接返回这个 Identifier,就可以取代原先的 NamedImports:
if (kind.isNamedImports(node)) {
const identifierName = node.getChildAt(1).getText()
// 返回的节点会被用于取代原节点
return ts.createIdentifier(identifierName)
}再处理 StringLiteral。
发现要返回新的 StringLiteral,要用到 isNamedImports 判断里提取出来的 identifierName。因此我们先把 identifierName 提取到外层定义,作为 updateImportNode 的内部状态。
同时,antd/lib 目录下的文件名没有大写字母,因此要把 identifierName 中首字母大写去掉:
if (kind.isStringLiteral(node)) {
const libName = node.getText().replace(/[\"\']/g, '')
if (identifierName) {
const fileName = camel2Dash(identifierName)
return ts.createLiteral(`${libName}/lib/${fileName}`)
}
}
// from: https://github.com/ant-design/babel-plugin-import
function camel2Dash(_str: string) {
const str = _str[0].toLowerCase() + _str.substr(1)
return str.replace(/([A-Z])/g, ($1) => `-${$1.toLowerCase()}`)
}完整的 updateImportNode 实现如下:
function updateImportNode(node: ts.Node, ctx: ts.TransformationContext) {
const visitor: ts.Visitor = node => {
if (kind.isNamedImports(node)) {
const identifierName = node.getChildAt(1).getText()
return ts.createIdentifier(identifierName)
}
if (kind.isStringLiteral(node)) {
const libName = node.getText().replace(/[\"\']/g, '')
if (identifierName) {
const fileName = camel2Dash(identifierName)
return ts.createLiteral(`${libName}/lib/${fileName}`)
}
}
if (node.getChildCount()) {
return ts.visitEachChild(node, visitor, ctx)
}
return node
}
}以上,我们就成功实现了如下代码转换:
// before
import { Button } from 'antd'
// after
import Button from 'antd/lib/button'以上代码整合起来,就是一个完整的 Transformer Plugin,完整代码请见:newraina/learning-ts-transfomer-plugin
改进
刚才实现的只是一个最最精简的版本,距离 babel-plugin-import 的完整功能还有很远,比如:
- 同时 Import 多个组件怎么办,如
import { Button, Alert } from 'antd' - Import 时用 as 重命名了怎么办,如
import { Button as Btn } from 'antd' - 如果 CSS 也要按需引入怎么办
- …
以上都可以在 AST explorer 的帮助下找到 AST 转换前后的区别,然后按照本文介绍的流程实现。
附注
- 目前已有 TS Transformer Plugin 版的实现:Brooooooklyn/ts-import-plugin,文中部分代码参考了它
作者:newraina
简介:百姓网前端工程师。
原文链接:知乎专栏本文仅为作者个人观点,不代表百姓网立场。
鼓励作者写出更好的文章,扫码立即打赏!