SpringBoot 实现前后端分离的跨域访问(CORS)

746 阅读6分钟
原文链接: zhuanlan.zhihu.com
序言:跨域资源共享向来都是热门的需求,使用CORS可以帮助我们快速实现跨域访问,只需在服务端进行授权即可,无需在前端添加额外设置,比传统的JSONP跨域更安全和便捷。

一、基本介绍

简单来说,CORS是一种访问机制,英文全称是Cross-Origin Resource Sharing,即我们常说的跨域资源共享,通过在服务器端设置响应头,把发起跨域的原始域名添加到Access-Control-Allow-Origin 即可。

1. CORS工作原理

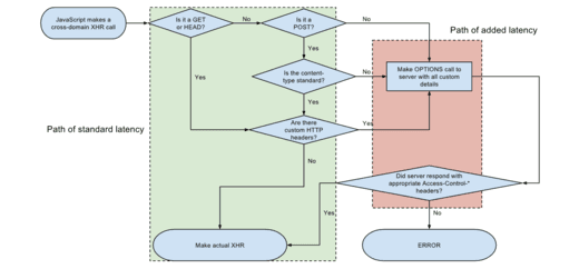
CORS实现跨域访问并不是一蹴而就的,需要借助浏览器的支持,从原理题图我们可以清楚看到,简单的请求(通常指GET/POST/HEAD方式,并没有去增加额外的请求头信息)直接创建了跨域请求的XHR对象,而复杂的请求则要求先发送一个”预检”请求,待服务器批准后才能真正发起跨域访问请求。

根据官方文档W3C规范-CORS 的描述,目前CORS使用了如下头部信息:

注:请求头信息由浏览器检测到跨域自动添加,无需过多干预,重点放在Response headers,它可以帮助我们在服务器进行跨域授权,例如允许哪些原始域可放行,是否需要携带Cookie信息等。

2. Request Headers(请求头)

  • Origin

表示跨域请求的原始域。

  • Access-Control-Request-Method

表示跨域请求的方式。(如GET/POST)

  • Access-Control-Request-Headers

表示跨域请求的请求头信息。

3. Response headers(响应头 )

  • Access-Control-Allow-Origin

表示允许哪些原始域进行跨域访问。(字符数组)

  • Access-Control-Allow-Credentials

表示是否允许客户端获取用户凭据。(布尔类型)
使用场景:例如现在从浏览器发起跨域请求,并且要附带Cookie信息给服务器。则必须具备两个条件:1. 浏览器端:发送AJAX请求前需设置通信对象XHR的withCredentials 属性为true。 2.服务器端:设置Access-Control-Allow-Credentials为true。两个条件缺一不可,否则即使服务器同意发送Cookie,浏览器也无法获取。正确姿势如下:

  • Access-Control-Allow-Methods

表示跨域请求的方式的允许范围。(例如只授权GET/POST)

  • Access-Control-Allow-Headers

表示跨域请求的头部的允许范围。

  • Access-Control-Expose-Headers

表示暴露哪些头部信息,并提供给客户端。(因为基于安全考虑,如果没有设置额外的暴露,跨域的通信对象XMLHttpRequest只能获取标准的头部信息)

  • Access-Control-Max-Age

表示预检请求 [Preflight Request] 的最大缓存时间。

二、CORS实现跨域访问

授权方式

  • 方式1:返回新的CorsFilter
  • 方式2:重写WebMvcConfigurer
  • 方式3:使用注解(@CrossOrigin
  • 方式4:手工设置响应头(HttpServletResponse )
注:CorsFilter / WebMvcConfigurer / @CrossOrigin 需要SpringMVC 4.2 以上的版本才支持,对应SpringBoot 1.3 版本以上都支持这些CORS特性。不过,使用SpringMVC4.2 以下版本的小伙伴也不用慌,直接使用方式4通过手工添加响应头来授权CORS跨域访问也是可以的。附:在SpringBoot 1.2.8 + SpringMVC 4.1.9 亲测成功。
注:方式1和方式2属于全局CORS配置,方式3和方式4属于局部CORS配置。如果使用了局部跨域是会覆盖全局跨域的规则,所以可以通过@CrossOrigin注解来进行细粒度更高的跨域资源控制。

1. 返回新的CorsFilter(全局跨域)

在任意配置类,返回一个新的CorsFilter Bean,并添加映射路径和具体的CORS配置信息。

package com.hehe.yyweb.config;

@Configuration
public class GlobalCorsConfig {
    @Bean
    public CorsFilter corsFilter() {
        //1.添加CORS配置信息
        CorsConfiguration config = new CorsConfiguration();
          //放行哪些原始域
          config.addAllowedOrigin("*");
          //是否发送Cookie信息
          config.setAllowCredentials(true);
          //放行哪些原始域(请求方式)
          config.addAllowedMethod("*");
          //放行哪些原始域(头部信息)
          config.addAllowedHeader("*");
          //暴露哪些头部信息(因为跨域访问默认不能获取全部头部信息)
          config.addExposedHeader("*");

        //2.添加映射路径
        UrlBasedCorsConfigurationSource configSource = new UrlBasedCorsConfigurationSource();
        configSource.registerCorsConfiguration("/**", config);

        //3.返回新的CorsFilter.
        return new CorsFilter(configSource);
    }
}

2. 重写WebMvcConfigurer(全局跨域)

在任意配置类,返回一个新的WebMvcConfigurer Bean,并重写其提供的跨域请求处理的接口,目的是添加映射路径和具体的CORS配置信息。

package com.hehe.yyweb.config;

@Configuration
public class GlobalCorsConfig {
    @Bean
    public WebMvcConfigurer corsConfigurer() {
        return new WebMvcConfigurer() {
            @Override
            //重写父类提供的跨域请求处理的接口
            public void addCorsMappings(CorsRegistry registry) {
                //添加映射路径
                registry.addMapping("/**")
                        //放行哪些原始域
                        .allowedOrigins("*")
                        //是否发送Cookie信息
                        .allowCredentials(true)
                        //放行哪些原始域(请求方式)
                        .allowedMethods("GET","POST", "PUT", "DELETE")
                        //放行哪些原始域(头部信息)
                        .allowedHeaders("*")
                        //暴露哪些头部信息(因为跨域访问默认不能获取全部头部信息)
                        .exposedHeaders("Header1", "Header2");
            }
        };
    }
}

3. 使用注解(局部跨域)

在方法上(@RequestMapping)使用注解 @CrossOrigin

   @RequestMapping("/hello")
    @ResponseBody
    @CrossOrigin("http://localhost:8080") 
    public String index( ){
        return "Hello World";
    }

或者在控制器(@Controller)上使用注解 @CrossOrigin

@Controller
@CrossOrigin(origins = "http://xx-domain.com", maxAge = 3600)
public class AccountController {

    @RequestMapping("/hello")
    @ResponseBody
    public String index( ){
        return "Hello World";
    }
}

4. 手工设置响应头(局部跨域 )

使用HttpServletResponse对象添加响应头(Access-Control-Allow-Origin)来授权原始域,这里Origin的值也可以设置为”*” ,表示全部放行。

   @RequestMapping("/hello")
    @ResponseBody
    public String index(HttpServletResponse response){
        response.addHeader("Access-Control-Allow-Origin", "http://localhost:8080");
        return "Hello World";
    }

三、测试跨域访问

首先使用 Spring Initializr 快速构建一个Maven工程,什么都不用改,在static目录下,添加一个页面:index.html 来模拟跨域访问。目标地址: http://localhost:8090/hello

<!DOCTYPE html>
<html lang="en">
<head>
    <meta charset="UTF-8"/>
    <title>Page Index</title>
</head>
<body>
<h2>前台系统</h2>
<p id="info"></p>
</body>
<script src="webjars/jquery/3.2.1/jquery.js"></script>
<script>
    $.ajax({
        url: 'http://localhost:8090/hello',
        type: "POST",
        success: function (data) {
            $("#info").html("跨域访问成功:"+data);
        },
        error: function (data) {
            $("#info").html("跨域失败!!");
        }
    })
</script>
</html>

然后创建另一个工程,在Root Package添加Config目录并创建配置类来开启全局CORS。

package com.hehe.yyweb.config;

@Configuration
public class GlobalCorsConfig {

    @Bean
    public WebMvcConfigurer corsConfigurer() {
        return new WebMvcConfigurer() {
            @Override
            public void addCorsMappings(CorsRegistry registry) {
                registry.addMapping("/**");
            }
        };
    }
}

接着,简单编写一个Rest接口 ,并指定应用端口为8090。

package com.hehe.yyweb;

@SpringBootApplication
@RestController
public class YyWebApplication {

    @Bean
    public TomcatServletWebServerFactory tomcat() {
        TomcatServletWebServerFactory tomcatFactory = new TomcatServletWebServerFactory();
        tomcatFactory.setPort(8090); //默认启动8090端口
        return tomcatFactory;
    }

    @RequestMapping("/hello")
    public String index() {
        return "Hello World";
    }

    public static void main(String[] args) {
        SpringApplication.run(YyWebApplication.class, args);
    }
}

最后分别启动两个应用,然后在浏览器访问:http://localhost:8080/index.html ,可以正常接收JSON数据,说明跨域访问成功!!

尝试把全局CORS关闭,或者没有单独在方法或类上授权跨域,再次访问:http://localhost:8080/index.html 时会看到跨域请求失败!!

四、源码和文档

Github源码:SpringBoot-Cross-Orgin

专题地址:SpringBoot 从入门到上瘾

规范文档:W3C规范-CORS

传统文档:SpringMVC-CORS 使用手册

推荐阅读:跨域资源共享 CORS 详解 - 阮一峰

原文作者:yizhiwazi

原文链接:SpringBoot 实现前后端分离的跨域访问(CORS)

版权说明:本文由APPx小程序生成工具(appx.dreawer.com )签约博主供稿,版权归作者所有,转载请注明,有什么问题,请联系我们,谢谢!