1、导读
.apk文件其实就是一个压缩文件,把文件的后缀改成.zip就可以用windows解压软件解压了。
这里写图片描述
这是一个apk文件改成zip文件解压后的样子:
-
lib 文件夹里面存放的是so动态链接库,so动态链接库是不需要做处理做apk打包一些列压缩处理的。
-
META-INF 签名文件夹,里面存放三个文件,有两个是对资源文件做的SHA1 hash处理,一个是签名和公钥证书。
-
res 资源文件夹,里面还会分animator,anim,color,drawable,layout,menu和raw这几个文件夹。
-
AndroidManifest.xml AndroidManifest.xml 是每个android程序中必须的文件。它位于整个项目的根目录,描述了package中暴露的组件(activities, services, 等等),他们各自的实现类,各种能被处理的数据和启动位置。 除了能声明程序中的Activities, ContentProviders, Services, 和Intent Receivers,还能指定permissions和instrumentation(安全控制和测试)。这个文件是很重要的,里面有我们的Android四大组件和申请的权限。
-
classes.dex Android平台上的可执行文件,Android虚拟机Dalvik支持的字节码文件格式Google在新发布的Android平台上使用了自己的Dalvik虚拟机来定义, 这种虚拟机执行的并非Java字节码, 而是另一种字节码: dex格式的字节码。在编译Java代码之后,通过Android平台上的工具可以将Java字节码转换成Dex字节码。虽然Google称Dalvik是为了移动设备定做的,但是业界很多人认为这是为了规避向sun申请Javalicense。这个DalvikVM针对手机程式/CPU做过最佳化,可以同时执行许多VM而不会占用太多Resource。classes.dex也是由java的class文件重新编排而来,我们也可以通过反编译工具把dex文件转换成class文件。如果做了拆包那么会有classes1.dex,classes2.dex ...多个classes.dex文件。
-
resources.arsc 这个文件记录了所有的应用程序资源目录的信息,包括每一个资源名称、类型、值、ID以及所配置的维度信息。我们可以将这个resources.arsc文件想象成是一个资源索引表,这个资源索引表在给定资源ID和设备配置信息的情况下,能够在应用程序的资源目录中快速地找到最匹配的资源。
2、打包流程图
下面是Google官方给的简易版本的打包流程图:
这里写图片描述
虚线方框里是打包apk的操作,现在开发Android app用的都是、Android Studio基于gradle来构建项目,所有的打包操作都是执行gradle脚本来完成的,gradle编译脚本具有强大的功能,我们在在里面完成多渠道,多版本,不同版本使用不同代码不同资源,复制编译后的文件重命名,混淆签名验证等等配置,虽然都是基于AndroidSdk的platform-tools文件夹下面的工具来完成的,但是有了gradle这个配置文件,这一切的流程就显得可视化,可拓展,可操作!
| 工具名称 | 功能介绍 | 在操作系统中的路径 |
|---|---|---|
| aapt | Android资源打包工具 | ${ANDROID_SDK_HOME}/platform-tools/appt |
| aidl | Android接口描述语言转化为.java文件的工具 | ${ANDROID_SDK_HOME}/platform-tools/aidl |
| javac | Java Compiler java代码转class文件 | ${JDK_HOME}/javac或/usr/bin/javac |
| dex | 转化.class文件为Davik VM能识别的.dex文件 | ${ANDROID_SDK_HOME}/platform-tools/dx |
| apkbuilder | 生成apk包 | ${ANDROID_SDK_HOME}/tools/opkbuilder |
| jarsigner | .jar文件的签名工具 | ${JDK_HOME}/jarsigner或/usr/bin/jarsigner |
| zipalign | 字节码对齐工具 | ${ANDROID_SDK_HOME}/tools/zipalign |
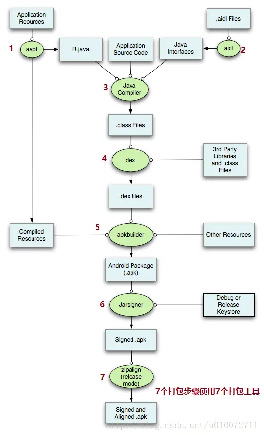
下面是详细的打包流程图:
这里写图片描述
无论我们怎么配置gradle文件去自定义打包,但是都是要走上图所话的七个流程,七个深绿色的椭圆代表了七个不可获取的打包步骤,同是每一个步骤都有一个打包工具!
| 工具名称 | 功能介绍 | 在操作系统中的路径 |
|---|---|---|
| aapt | Android资源打包工具 | ${ANDROID_SDK_HOME}/platform-tools/appt |
| aidl | Android接口描述语言转化为.java文件的工具 | ${ANDROID_SDK_HOME}/platform-tools/aidl |
| javac | Java Compiler java代码转class文件 | ${JDK_HOME}/javac或/usr/bin/javac |
| dex | 转化.class文件为Davik VM能识别的.dex文件 | ${ANDROID_SDK_HOME}/platform-tools/dx |
| apkbuilder | 生成apk包 | ${ANDROID_SDK_HOME}/tools/opkbuilder |
| jarsigner | .jar文件的签名工具 | ${JDK_HOME}/jarsigner或/usr/bin/jarsigner |
| zipalign | 字节码对齐工具 | ${ANDROID_SDK_HOME}/tools/zipalign |
下面依次详解这七个步骤。
3、apk打包7个步骤
3.1、aapt打包资源文件,生成R.java文件
使用aapt来打包res资源文件,生成R.java、resources.arsc和res文件,R.java文件是所有res资源的id列表,R.java是我们在编写代码的时候会用到的,我们经常R.drawable.icon之类的来引用工程中的资源文件。
这里写图片描述
resources.arsc也是清单文件,但是resources.arsc跟R.java区别是非常大的,R.java里面只是id值列表,而且里面的id值不重复。但是我们drawable-hdpi、drawable-xdpi或者drawable-xxdpi这些不同分辨率的文件夹存放的图片的名称和id是一样的,在运行的时候是怎么根据设备的分辨率来选择对应分辨率的图片的呢?这就要靠我们的resources.arsc文件了,resources.arsc里面会对所有的资源id进行组装,在apk运行时获取资源的时候会根据设备的情况获得不同的资源。
resources.arsc文件的作用就是通过一样的ID,根据不同的配置索引到最佳的资源显示在UI中。
resources.arsc文件详解请看:www.jianshu.com/p/3cc131db2…
R.java是我们在写代码时候引用res资源的id表,resources.arsc是程序在运行时候的用到的资源表。R.java是程序员读的,resources.arsc是机器读的!不知道我的这个理解对不对?
appt在打包资源文件之前会检测AndroidManifest.xml的合法性,对res目录下的资源子目录进行处理,处理的内容包括资源文件名的合法性,这就是有时候为什么我们的资源命名有问题的时候Android
Studio会直接报错无法编译!
另外xml文件内容都会被编译成 二进制的,这也是我们无法直接打开apk解压后其中的xml文件。
3.2、处理aidl文件,生成相应的java文件
AIDL (Android Interface Definition Language), Android接口定义语言,Android提供的IPC (Inter Process Communication,进程间通信)的一种独特实现。这个阶段处理.aidl文件,生成对应的Java接口文件。
3.3、编译工程源代码,生成相应的class文件
通过Java Compiler编译R.java、Java接口文件、Java源文件,生成.class文件。如果有配置混淆的话,会编译成混淆的class文件,方便源代码被偷看。
3.4、转换所有的class文件,生成class.dex文件
Android系统的Dalvik虚拟机的可执行文件为DEX格式,程序运行所需的class.dex就是在这一步生成的,使用到的工具为dx,它位于android-sdk\platform-tools目录下,dx工具主要的工作是将java字节码转换为Dalvik字节码、压缩常量池、消除冗余信息等。
3.5、打包生成apk文件
将classes.dex、resources.arsc、res文件夹(res/raw资源被原装不动地打包进APK之外,其它的资源都会被编译或者处理)、Other Resources(assets文件夹)、AndroidManifest.xml打包成apk文件。
注意:
res/raw和assets的相同点:
1.两者目录下的文件在打包后会原封不动的保存在apk包中,不会被编译成二进制。
res/raw和assets的不同点:
1.res/raw中的文件会被映射到R.java文件中,访问的时候直接使用资源ID即R.id.filename;assets文件夹下的文件不会被映射到R.java中,访问的时候需要AssetManager类。
2.res/raw不可以有目录结构,而assets则可以有目录结构,也就是assets目录下可以再建立文件夹
3.6、对apk文件进行签名
对apk进行签名,可以进行Debug和Release 签名。Debug签名是Android Studio默认的,Release 签名是需要我们自己配置的。
3.7、对签名后的apk文件进行对对齐处理
release mode 下使用 aipalign进行align,即对签名后的apk进行对齐处理。
Zipalign是一个android平台上整理APK文件的工具,它对apk中未压缩的数据进行4字节对齐,对齐后就可以使用mmap函数读取文件,可以像读取内存一样对普通文件进行操作。如果没有4字节对齐,就必须显式的读取,这样比较缓慢并且会耗费额外的内存。
在 Android SDK 中包含一个名为 “zipalign” 的工具,它能够对打包后的 app 进行优化。 其位于 SDK
的 build-tools 目录下, 例如: D:\Develop\Android\sdk\build-tools\23.0.2\zipalign.exe
参考文章:
Android应用程序(APK)的编译打包过程
Android 打包过程
Android-Studio配置构建
Android6.0之App中的资源Rsources.arsc详解
android 打包流程