由于上贴 废物利用,打造一把蓝牙机械键盘tieba.baidu.com/p/447574645…中很多人表示看不懂啊,大神什么的,其实原理一点都不复杂。或许有人也想自己改一把蓝牙机械键盘,但无从下手,这里我打算把TG3改造过程直播上来,同时也会讲一些改造需要的基本知识。
整个改造需要一些基本的电工以及锡焊知识,但是一点都不困难,一看就懂的,一学就会,请不要望而生畏。
另外改造过程不会一次全通,肯定会遇到各种各样的问题,DIY中最重要的是要有耐心。
本帖使用改造后的蓝牙G84-4125编辑而成。
需要做的前期准备,一把蓝牙键盘,可以去闲鱼找,一二十元的就可以(这里注意无线键盘和蓝牙键盘的区别,简单讲无线键盘要接收器),一把要改造的的机械键盘。
两个键盘的键数最好要相当,因为大部分蓝牙键盘多键位并不能扩展,也就是蓝牙键盘有多少按键,你改造后的键盘就有多少按键可用。
工具:电烙铁(必需),吸锡器,热熔胶枪,螺丝刀,镊子等
材料:飞线用的漆包线,焊锡丝及其它
本次要改的是TG3黑轴机械键盘,蓝牙键盘还是使用报废的罗技K760。
TG3键盘号称军工品质,给改造带来了相当大的麻烦,四层PCB,双层布线,必需要拆轴去覆铜。
下面先讲一下改造所依据的原理

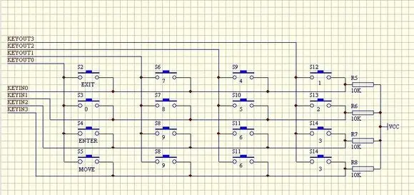
目前电脑外设的键盘大部分都是矩阵式非编码键盘(相对的还有一种独立按键的键盘),下面是矩阵式键盘的原理图,优点是占用较少的I/O接口,24个接口的8*16的矩阵就可以实现128个按键组合(而用独立按键最多才24个键),目前键盘按键多的也就108个左右,缺点是软件编程复杂。
检测按键的方法一般有扫描法和线反接法,无论哪种方法都是为了确定一个按下的按键在矩阵中的位置,当一个按键被按下后接下来就是判断该键的键码,一般就是查询内置的编码列表判断其对应的键码或者是ASCII编码,然后发送对应的ASCII码到电脑上,操作完成。

因此无论是蓝牙薄膜键盘还是机械键盘,基本的按键原理都是一样的,不同的只是各个键盘的矩阵编码列表不一样。因此第一步的工作就是测量蓝牙键盘的矩阵编码列表。
通过查表获得按键编码的方式称为“非编码式键盘”,相对的还有“编码式键盘”,其ASCII码是直接由每个按键的数字电路产生的,其代表就是静电容式键盘,因此,如果你最好不要改造静电容键盘。
首先展开蓝牙键盘的薄膜线路,找到每个按键对应到接口的线,如果不想对着线路图找走线,可以用万用表的电阻档(或蜂鸣档,但有时候长的走线电阻大,导致万用表不蜂鸣),或者用LED(这个简单可靠,用锂电池一端连按键触点,另一端连LED,注意正负极,然后用led另一脚划过接口排线,亮的线就是对应排线)

这里罗技很贴心的把1号线标出来了,其中1-8号是行线,9-23号是列线

测完矩阵后你会得到这样一张图

上面是各个按键对应的列线的编号,下面是各个按键对应的行线的编号
可以花些功夫做一张编码表,这张表就是键盘中芯片判断按键编码的编码表,当某个按键被按下时,比如检测到4号线和13号线有输出,判断出字母O所在的按键,然后发送O的ASCII码到电脑。
我不建议做这无用功,有上面的表就够用了。

飞线可以更容易看,用excel把相同线标出来,一眼就能看出怎么飞线才最短,还漏不了键
到这里是算是做完了前期的准备工作了。下面正式开始改造TG3。
首先TG3的主控用不到了,为了腾出空间放K760的主控,只好把它切下来

有两个欧姆龙的微动,可以收着,鼠标微动坏了可以换上它。

然后拆拆拆,先把LED灯拆下来,拆下一堆红色led

led拆了后再拆轴,轴非常难拆,五脚轴还加钢板固定,头次见如此肯下成本的做法

今天白天就拆轴了,到晚上在更新
把全部的轴拆下来后就可以把钢板取下了。

焊孔都堵住了,用电烙铁和吸锡器把焊孔都清理出来就好


然后把表层的覆铜清除了。

你问怎么清除?当然是生撕了!

然后就是把键与键的连线切断,切的深一点,避免看似断了实际还能导电的情况。实际上键盘上的走线有许多可以借用,可以避免过多的飞线,这里就看大家的眼力了,实在不行就全部切断,重新飞线

两天没更新了,并不是偷懒,一直在飞线,看图,已经飞了大半了,明天就可以飞完了
飞线全部完成,某种意义上整个改造完成了一半了!接下来就是连接主板和电源了,接着就是测试。放心基本上飞线是不会一次成功的


不开玩笑!双11用TA抢红包,6到飞起!点开你就赚了! 没有套路!就是红包!全网双11优惠汇总,再也不用费力挨个找红包啦
广告
这里主板跟按键连接采用FFC(柔性扁平线缆)和一块34P的转接板,如此一来就不用飞线焊到这块1mm间距的插排上了。焊过的人都知道这是一个多么艰巨的任务。

这里要焊一个34P的贴片插座,相信很多新手锡焊这里肯定费很大功夫,关键是用好助焊剂或松香,用刀头对付阵针脚连锡最方便了,用尖头或马蹄头也可以焊,我这便是用马蹄头焊的。怎么焊密脚IC大家可以百度一下



然后加双排弯针,这里要对接一条FC线缆
注意到还是有人不懂,其实只要按照蓝牙键盘的线路图飞线就可以了
比如,21号线是左shift,右shift和字母J

只要在键盘上用铜线连起来就可以了,注意轴的针脚别搞混了

最后的时候用线把主板上的21号线跟这三个焊点的任意一个连起来就可以

然后就是FC(扁平线缆),FC线在线数多的时候比杜邦线更好用,当然这里用34根单头杜邦线也可以,还能节省空间。这里用的是40P的FC线,淘宝上也有34P的,我买的是排线和插座自己组装。装好后对插到转接板上的排针即可



主控放到TG3的触控板下正好两个螺丝压住。


放上键盘,把主控出来的线飞到对应的按键上去

这里先测试飞线,LED线没接上
祭出大杀器,这里用线性可调电源调试

状态灯顺利点亮了,太顺利了,一般情况不亮的可能性很大
,上次改G84-4125时,弄了好长时间才点亮

由于拆主控之前已经连过电脑了,所以状态灯亮了后很快就连上了

不出所料不亮的按键一大堆,只能慢慢查了

先更一个,昨天晚上终于调试好了,开关和对码键还没整好,这个要做也很快,是电源部分。
说一下测试重点,蓝牙键盘很重要的一个方面是待机和续航,对比改装前后的待机电流和工作电流可以发现一些潜在问题,否则改装后有漏电部分,电池再大也撑不住。
根据上次改造经验,行线和列线之间电阻不正常可以导致待机电流增大几百倍。因此有条件最好还是测一下电流
K760使用两节镍氢充电电池,电路内部有过压和欠压保护,经测试为2.2V-4V,过高或过低的电压会导致其自动关闭以保护电路。使用锂电池的话,满电电压4.2V,高于其供电电压,因此必须要降低其电压才可以使用。
常见的直流降压方法有电阻分压,二极管降压,但是主控电路不是阻性电路,两个都不合适。另一种方法是稳压电路,就是通过直流稳压电路得到一个稳定的电压,常见的有稳压二极管,三端稳压器,低压差线性稳压器(LDO),DC-DC可调或固定升降压电路。稳压二极管电路简单,电压稳定,但是静态电流比较大,效率较低,适合有外接电源供应的电路。三端稳压器压降较高,一般2V以上,不满足电路需求。低压差线性稳压器LDO顾名思义,压降非常低,一般都在0.2V以下,但是不能再高压差下使用,工作电流也不大,只有几百毫安。DC-DC电路同样要1.5V以上的电压差才能工作,但是工作效率很高。
LDO在手机等移动设备中使用很广泛,选择一个合适的LDO,可以得到不同的稳定电压,而且静态电流小,某些型号的静态电流低到几十纳安。静态电流在使用电池的设备中是非常重要的参数,毕竟电池容量有限,不能把电量浪费在无用的电路耗散上。
理论部分就讲到这里,下面是改造
昨天晚上测试到很晚,忘记更新了
这是rt9193-33,一个输出电压是3.3V的LDO,外围器件只有两个10微法的陶瓷电容,输入和输出各接一个
选择一个适当的ldo非常重要,买之前一定要多看看规格书,比如我之前买的ams1117,静态电流达3ma,待机一天就72mah电量
简单测量一下,rt9193静态电流只有50微安
第二张图是键盘待机电流,只有80多微安,这样4000mah电池待机一年都没问题

这是完成图,电池用泡棉胶到后面,可以盖上后盖
左上角是充电模块,右上是开关
换轴
蓝灯是开机指示灯,F1灯是蓝牙配对设备灯,可以记忆三个设备,按三个键可快速切换设备
三灯闪烁表示设备配对中

还有绿色的capslock灯
f12红灯是充电指示灯

完工
整个改造需要一些基本的电工以及锡焊知识,但是一点都不困难,一看就懂的,一学就会,请不要望而生畏。
另外改造过程不会一次全通,肯定会遇到各种各样的问题,DIY中最重要的是要有耐心。
本帖使用改造后的蓝牙G84-4125编辑而成。
机械键盘,苏宁电脑配件O2O购物节,领券最高减200元,每天整点限量领取!机械键盘,苏宁易购正品低价,支持货到付款!7天无理由退换货,100个城市半日达!
广告 TG3的改造非常麻烦,可能需要一周多的时间,本帖更新时间除了周日时间较多外,一般是晚上更新,白天太忙。需要做的前期准备,一把蓝牙键盘,可以去闲鱼找,一二十元的就可以(这里注意无线键盘和蓝牙键盘的区别,简单讲无线键盘要接收器),一把要改造的的机械键盘。
两个键盘的键数最好要相当,因为大部分蓝牙键盘多键位并不能扩展,也就是蓝牙键盘有多少按键,你改造后的键盘就有多少按键可用。
工具:电烙铁(必需),吸锡器,热熔胶枪,螺丝刀,镊子等
材料:飞线用的漆包线,焊锡丝及其它
本次要改的是TG3黑轴机械键盘,蓝牙键盘还是使用报废的罗技K760。
TG3键盘号称军工品质,给改造带来了相当大的麻烦,四层PCB,双层布线,必需要拆轴去覆铜。
下面先讲一下改造所依据的原理
目前电脑外设的键盘大部分都是矩阵式非编码键盘(相对的还有一种独立按键的键盘),下面是矩阵式键盘的原理图,优点是占用较少的I/O接口,24个接口的8*16的矩阵就可以实现128个按键组合(而用独立按键最多才24个键),目前键盘按键多的也就108个左右,缺点是软件编程复杂。
检测按键的方法一般有扫描法和线反接法,无论哪种方法都是为了确定一个按下的按键在矩阵中的位置,当一个按键被按下后接下来就是判断该键的键码,一般就是查询内置的编码列表判断其对应的键码或者是ASCII编码,然后发送对应的ASCII码到电脑上,操作完成。
因此无论是蓝牙薄膜键盘还是机械键盘,基本的按键原理都是一样的,不同的只是各个键盘的矩阵编码列表不一样。因此第一步的工作就是测量蓝牙键盘的矩阵编码列表。
通过查表获得按键编码的方式称为“非编码式键盘”,相对的还有“编码式键盘”,其ASCII码是直接由每个按键的数字电路产生的,其代表就是静电容式键盘,因此,如果你最好不要改造静电容键盘。
首先展开蓝牙键盘的薄膜线路,找到每个按键对应到接口的线,如果不想对着线路图找走线,可以用万用表的电阻档(或蜂鸣档,但有时候长的走线电阻大,导致万用表不蜂鸣),或者用LED(这个简单可靠,用锂电池一端连按键触点,另一端连LED,注意正负极,然后用led另一脚划过接口排线,亮的线就是对应排线)
这里罗技很贴心的把1号线标出来了,其中1-8号是行线,9-23号是列线
测完矩阵后你会得到这样一张图
上面是各个按键对应的列线的编号,下面是各个按键对应的行线的编号
可以花些功夫做一张编码表,这张表就是键盘中芯片判断按键编码的编码表,当某个按键被按下时,比如检测到4号线和13号线有输出,判断出字母O所在的按键,然后发送O的ASCII码到电脑。
我不建议做这无用功,有上面的表就够用了。
飞线可以更容易看,用excel把相同线标出来,一眼就能看出怎么飞线才最短,还漏不了键
到这里是算是做完了前期的准备工作了。下面正式开始改造TG3。
首先TG3的主控用不到了,为了腾出空间放K760的主控,只好把它切下来
有两个欧姆龙的微动,可以收着,鼠标微动坏了可以换上它。
然后拆拆拆,先把LED灯拆下来,拆下一堆红色led
led拆了后再拆轴,轴非常难拆,五脚轴还加钢板固定,头次见如此肯下成本的做法
今天白天就拆轴了,到晚上在更新
把全部的轴拆下来后就可以把钢板取下了。
焊孔都堵住了,用电烙铁和吸锡器把焊孔都清理出来就好
然后把表层的覆铜清除了。
你问怎么清除?当然是生撕了!
然后就是把键与键的连线切断,切的深一点,避免看似断了实际还能导电的情况。实际上键盘上的走线有许多可以借用,可以避免过多的飞线,这里就看大家的眼力了,实在不行就全部切断,重新飞线
两天没更新了,并不是偷懒,一直在飞线,看图,已经飞了大半了,明天就可以飞完了
飞线全部完成,某种意义上整个改造完成了一半了!接下来就是连接主板和电源了,接着就是测试。放心基本上飞线是不会一次成功的
不开玩笑!双11用TA抢红包,6到飞起!点开你就赚了! 没有套路!就是红包!全网双11优惠汇总,再也不用费力挨个找红包啦
这里要焊一个34P的贴片插座,相信很多新手锡焊这里肯定费很大功夫,关键是用好助焊剂或松香,用刀头对付阵针脚连锡最方便了,用尖头或马蹄头也可以焊,我这便是用马蹄头焊的。怎么焊密脚IC大家可以百度一下
然后加双排弯针,这里要对接一条FC线缆
注意到还是有人不懂,其实只要按照蓝牙键盘的线路图飞线就可以了
比如,21号线是左shift,右shift和字母J
只要在键盘上用铜线连起来就可以了,注意轴的针脚别搞混了
最后的时候用线把主板上的21号线跟这三个焊点的任意一个连起来就可以
然后就是FC(扁平线缆),FC线在线数多的时候比杜邦线更好用,当然这里用34根单头杜邦线也可以,还能节省空间。这里用的是40P的FC线,淘宝上也有34P的,我买的是排线和插座自己组装。装好后对插到转接板上的排针即可
主控放到TG3的触控板下正好两个螺丝压住。
放上键盘,把主控出来的线飞到对应的按键上去
这里先测试飞线,LED线没接上
祭出大杀器,这里用线性可调电源调试
状态灯顺利点亮了,太顺利了,一般情况不亮的可能性很大
由于拆主控之前已经连过电脑了,所以状态灯亮了后很快就连上了
不出所料不亮的按键一大堆,只能慢慢查了
先更一个,昨天晚上终于调试好了,开关和对码键还没整好,这个要做也很快,是电源部分。
说一下测试重点,蓝牙键盘很重要的一个方面是待机和续航,对比改装前后的待机电流和工作电流可以发现一些潜在问题,否则改装后有漏电部分,电池再大也撑不住。
根据上次改造经验,行线和列线之间电阻不正常可以导致待机电流增大几百倍。因此有条件最好还是测一下电流
K760使用两节镍氢充电电池,电路内部有过压和欠压保护,经测试为2.2V-4V,过高或过低的电压会导致其自动关闭以保护电路。使用锂电池的话,满电电压4.2V,高于其供电电压,因此必须要降低其电压才可以使用。
常见的直流降压方法有电阻分压,二极管降压,但是主控电路不是阻性电路,两个都不合适。另一种方法是稳压电路,就是通过直流稳压电路得到一个稳定的电压,常见的有稳压二极管,三端稳压器,低压差线性稳压器(LDO),DC-DC可调或固定升降压电路。稳压二极管电路简单,电压稳定,但是静态电流比较大,效率较低,适合有外接电源供应的电路。三端稳压器压降较高,一般2V以上,不满足电路需求。低压差线性稳压器LDO顾名思义,压降非常低,一般都在0.2V以下,但是不能再高压差下使用,工作电流也不大,只有几百毫安。DC-DC电路同样要1.5V以上的电压差才能工作,但是工作效率很高。
LDO在手机等移动设备中使用很广泛,选择一个合适的LDO,可以得到不同的稳定电压,而且静态电流小,某些型号的静态电流低到几十纳安。静态电流在使用电池的设备中是非常重要的参数,毕竟电池容量有限,不能把电量浪费在无用的电路耗散上。
理论部分就讲到这里,下面是改造
昨天晚上测试到很晚,忘记更新了
这是rt9193-33,一个输出电压是3.3V的LDO,外围器件只有两个10微法的陶瓷电容,输入和输出各接一个
选择一个适当的ldo非常重要,买之前一定要多看看规格书,比如我之前买的ams1117,静态电流达3ma,待机一天就72mah电量
简单测量一下,rt9193静态电流只有50微安
第二张图是键盘待机电流,只有80多微安,这样4000mah电池待机一年都没问题
这是完成图,电池用泡棉胶到后面,可以盖上后盖
左上角是充电模块,右上是开关
换轴
蓝灯是开机指示灯,F1灯是蓝牙配对设备灯,可以记忆三个设备,按三个键可快速切换设备
三灯闪烁表示设备配对中
还有绿色的capslock灯
f12红灯是充电指示灯
完工