如何撰写赏心悦目的PRD?精于心简于形

2,271 阅读6分钟
原文链接: www.woshipm.com
Yaferdog 2017-11-04 1.4万 240 48 从零开始学运营,10年运营老司机带路,2天线下集训+1年在线学习,做个优秀的运营人。 了解详情

写好一个赏心悦目的PRD是一个合格PM的基本功,怎么写好——精于心&简于形。

一、为什么需要一个优秀的PRD

小案例:需求评审,预计1个小时的时间,PM自信的打开PRD,开始讲述自认为想的很周全的需求,可是研发们发现了PRD上没有的各种细节逻辑并开始质问,PM急得一头汗的回应着各种问题,评审会议也终于在2个小时结束;开始开发了,RD发现这份PRD中仍然缺少了相当多的逻辑细节,于是一边心里暗骂PM不靠谱,一边去找PM确认,于是PM在整个需求开发周期中一边被喷,一边心累着跟进需求;需求开发完毕,PM开始回归,发现很多细节不是自己想要的,于是去找RD修改,RD认为你这个不靠谱的PM还敢修改需求后果断拒绝了,并给出终极大招,看,PRD上没写,PM此时可以做的,只能是沉默…

其实我们从上面发现,一个优秀的PRD的用处。

  1. 是PM基本功的体现
  2. 节省开发中PM的精力
  3. 增强在RD心中的靠谱程度(这很重要)
  4. 需求验收的标准

二、如何写出优秀的PRD

那么,如何写出一个优秀的PRD–精于心,简于形。

每份PRD都应该是PM心血的体现,都应该让一个对需求完全不了解的人能够知悉需求中的全貌和细节,但是没人会一开始就写出一份优秀的PRD,没人会在一开始写的PRD中就想到了所有的细节,一份优秀的PRD必然是PM踩着坑,总结着坑点,一步一步的不断完善才完成的,那么一个优秀的PRD,必须包含的元素有哪些?干货见下:

1、需求纬度

一个PRD首先应该展示的内容是需求,需求的背景是什么,没人会想做一个完全不了解或者没有意义的需求,作为项目的一份子,研发们有必要知道需求本身最重要的内容–需求背景是什么?需求意义是什么?而且PM和研发也必须知道本需求有效的衡量方法,接下来有个固定的方法,即:

  • 需求意义:XX需求为XX解决了XX问题,以提升XX指标/体验
  • 衡量方法:XX数据发生XX变化

2、业务纬度

精于心:一个需求/项目(比较大的)里面包括了很多小的需求分支、业务逻辑、甚至是之前没有的名词和定义,这里需要用心考虑周全,业务上所有的角色的流程都要考虑到,以免照成影响。

简于形:相比大段的说明文档,可能大家需要的是一个逻辑图。

业务纬度的内容见下:

1)业务流程图

需求的具体业务是怎么样的,涉及到哪些部门,物料/数据/信息在各个部门中是如何流转的。

以淘宝退款流程为例

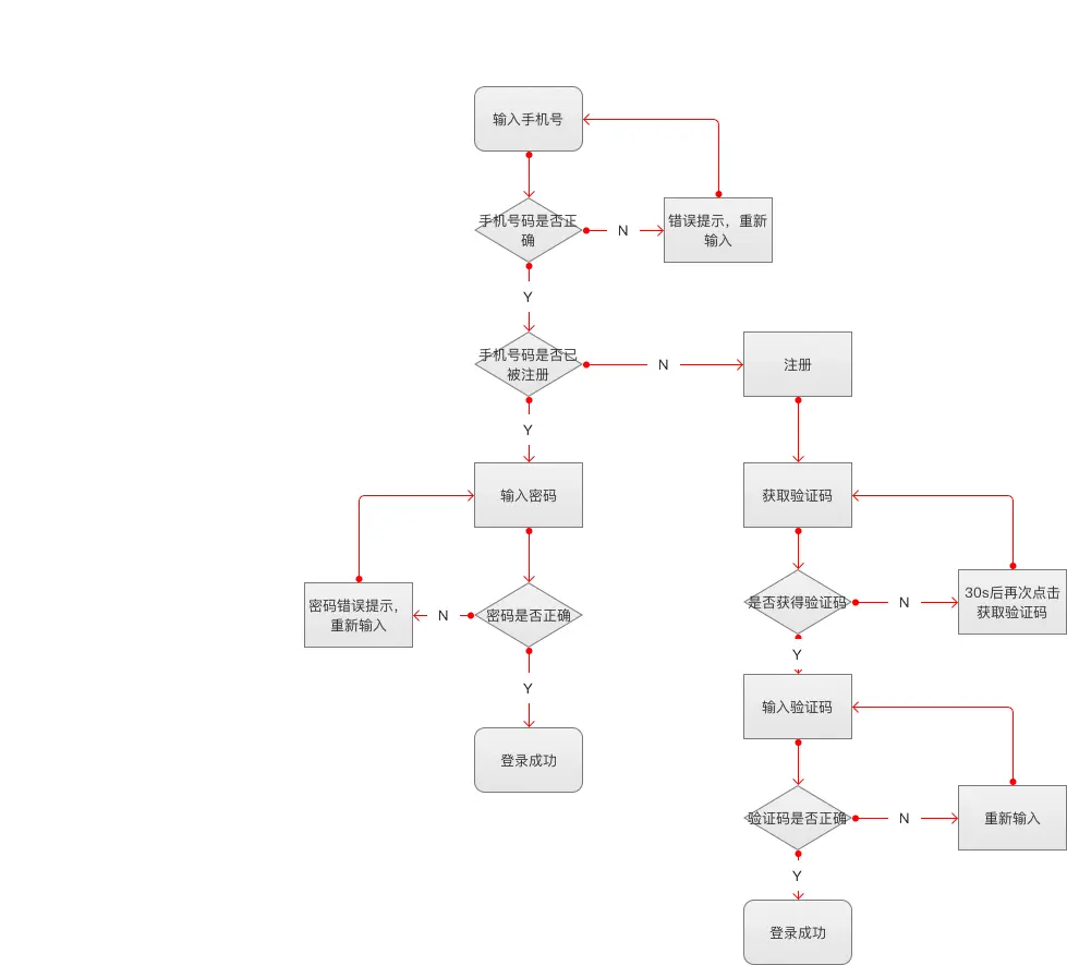
2)操作流程图

用户角度对各个功能是如何使用的,页面跳转逻辑是怎么样的。

以登录流程为例

3)功能分支图

整个需求都包括了哪些功能,功能的具体做是什么?

4)新定义说明

需求中涉及到的新定义是怎样的,跟业务的关系是怎么样的?

3、页面纬度

说明了需求,说明了业务,下一步就需要具体到页面,这部分是用户真正看到的内容,这里的细节也是研发真正实现的时候最容易遇到细节不清楚的地方,所以,精于心特别重要。那么页面纬度具体包括哪些内容呢?

共有5个方面的内容:

1)角色区别

进入页面时是否分角色展示不同内容。

2)展示方式

进入页面后,默认展示的样式、多信息排列的规则、UE图涉及到的逻辑变化、控件点击前后的细节、文字数目的限制等都需要做详细的描述。

3)交互方式

页面中各个控件切换的交互方式是怎么样的,是否有特殊的交互方式需要特别指出

4)退出方式

页面退出逻辑是否遵从从哪里进,退回哪里的逻辑(以场景判断,属于需求层面),若不遵从,需做明显标识。

5)数据规则

刷新、缓存、加载、loading具体细节如何,都需要做出详细的描述,但是由于此部分涉及技术层面内容较多,故一定要与RD做好预沟通后再将确定的内容填写至PRD。

5、边界情况

非正常情况也需要在PRD中做详细的分类和描述,对于RD来说这部分不可缺失,且是PRD中最容易出漏洞的。边界情况大致包括以下6种。

1)登录相关

用户登录和不登录展示逻辑,是否可以进入功能等。

2)网络相关

无网/弱网如何处理,页面如何展示。

3)空页面相关

页面信息为空时如何展示

4)版本相关

历史版本如何包容新样式、新信息。

5)操作相关

用户在使用时杀掉APP,清理了缓存如何处理。

6)帐号相关

单个设备切换帐号后,如何处理数据。

7)数据相关

本需求中需要处理的数据在其他需求中有用到时,是否一并改动,如何兼容问题

6、一定记得检查你的错别字和排版

一个错别字会让你之前的努力大部分付之东流,错别字的出现将使好不容易获得的靠谱度急剧下降,所以别小看它,它是一个PM专业态度的体现。

回头再看看排版吧,是否看着舒服,信息清晰易懂,这决定着这份PRD的第一印象,请像对待一件艺术品一样,对待PRD,排版也需要精于心,简于形。

总结:给个图吧,这就是上面所有的内容:

三、写在最后的话

一份PRD不仅仅是一份PRD,看一份PRD,就能看出这个PM的逻辑性、思考的缜密性、对需求的理解、对美的理解,也就代表了一个PM的水平。

精于心,简于形,对待PRD,也需要如此…。

 

本文由 @Yaferdog 原创发布于人人都是产品经理。未经许可,禁止转载。

题图来自PEXELS,基于CC0协议

PRD 产品需求文档文档撰写 欢迎打赏支持原创5人打赏