MVP模式从经典的MVC模式而来,M: Model, V:View, P:Presenter。MVP与MVC有着一个重大的区别:在MVP中View并不直接使用Model,它们之间的通信是通过Presenter (MVC中的Controller)来进行的,所有的交互都发生在Presenter内部,而在MVC中View会直接从Model中读取数据而不是通过 Controller。上面这段话从百度copy过来的。
用Android的术语来说,M就是Model的意思,用来管理数据,比如发起网络请求或者读取数据库等;V就是就是View(比如Avtivity和Fragment,当然也可以是自定义的View,灵活使用即可);P就是Presenter的意思,主要用来写业务逻辑的地方,同时也作为View和Model的通信中介。
那么为什么在Android中要用到这个模式?之前我们可能会在Activity中写了大量的逻辑,很多和View或者Android系统提供的API是没有直接相关的的,那么这些大部分逻辑就可以抽离出来,放到Presenter中,这样View的逻辑也就比较清爽了。
这次还是通过一个Demo来演示一下Android里面的MVP实践,里面的例子UI方面参考了@吴七禁Android MVP升级路(一)乞丐版的自我救赎,写的很通俗易懂,大家可以去看下。本文分享的Demo主要根据我实际公司的项目需求和谷歌公司提供的最佳实践来做了修改。

Demo.png
看下整个Demo的结构:

结构.PNG
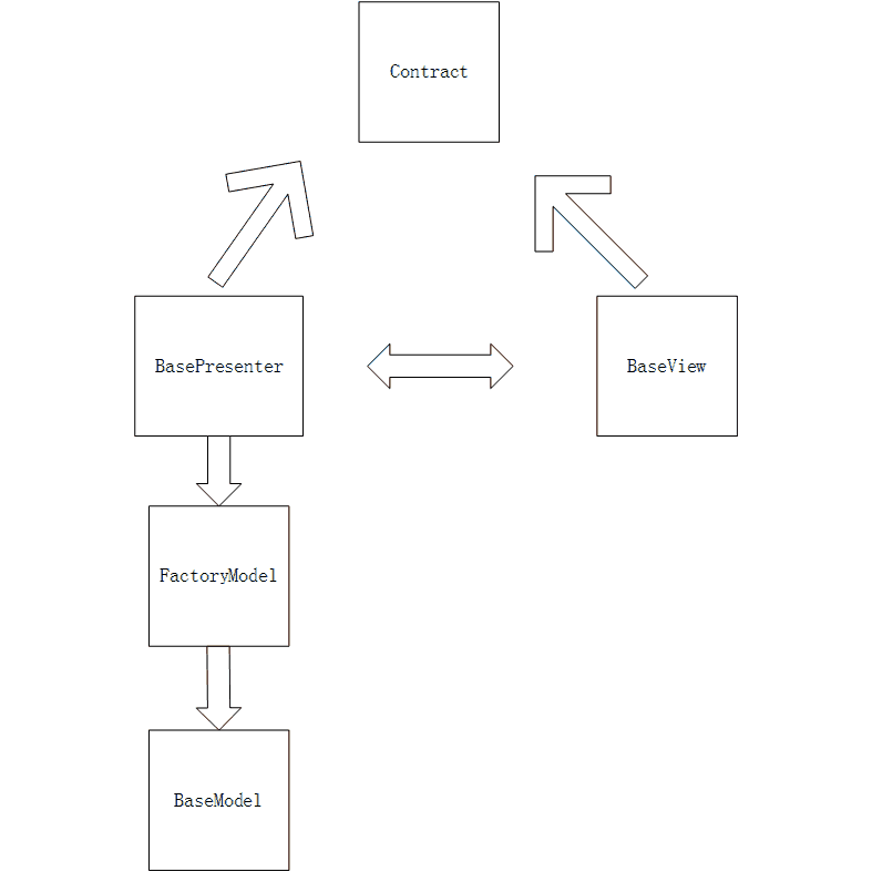
看下整个的流程图:

流程图.PNG
下面我们通过代码来具体掰扯掰扯。
1.Contract
这里先抽象出一个接口,用来统一管理Presenter和View的接口,这里的方法只是随便写的,在实际中意义不大,小伙伴们主要看思路啊。
public interface Contract {
interface Presenter{
void fetchData(int... params);
}
interface View{
void showLoading();
void hideLoading();
void showData(String data);
void showFailure(String msg);
void showError(String msg);
}
}
2.Presenter
这里抽象出一个BasePresenter,所有的Presenter都继承于它,可以节省冗余代码。还有一点需要注意的,
这里没有在构造函数中出入View,而是抽出两个attachView和destroyView,同步在Activity或者Fragment中的onCreate和onDestroy中进行View的绑定。同时抽出一个isViewAttached进行View的判空,这是为了防止Activity或者Fragment被意外退出,Presenter的异步网络请求返回,这时候就会有空指针异常。
public abstract class BasePresenter<V extends Contract.View> implements Contract.Presenter {
protected V view;
public BasePresenter() {
}
public void attachView(V view){
this.view = view;
}
public void destroyView(){
this.view = null;
}
protected boolean isViewAttached(){
return this.view != null;
}
}
我们来随便实现一个具体的Presenter,这里面主要是通过Model来拉取数据,Model的相关解释见后面Model小节。Presenter平时项目中也是用于Model和View的中介,从后台数据然后更新到View中。
public class Presenter extends BasePresenter {
@Override
public void fetchData(int... params) {
view.showLoading();
FactoryModel.getModel(Token.STRING_MODEL).params(params).execute(new CallBack<String>() {
@Override
public void onSuccess(String data) {
if (isViewAttached()) {
view.showData(data);
}
}
@Override
public void onFailure(String msg) {
if (isViewAttached()) {
view.showFailure(msg);
}
}
@Override
public void onError(String msg) {
if (isViewAttached()) {
view.showError(msg);
}
}
@Override
public void onComplete() {
if (isViewAttached()) {
view.hideLoading();
}
}
});
}
}
3.View
View在这里我为了简单,直接用的Activity,Fragment也是差不多的。首先抽象出一个BaseActivity,当然需要实现Contract.View接口,其它的没什么可说的,这里主要是实例化一个Presenter,然后进行绑定。具体的逻辑需要在每一个具体的View中去实现。
public abstract class BaseActivity extends Activity implements Contract.View{
protected ProgressDialog progressDialog;
protected Presenter presenter;
@Override
protected void onCreate(@Nullable Bundle savedInstanceState) {
super.onCreate(savedInstanceState);
// 初始化进度条
progressDialog = new ProgressDialog(this);
progressDialog.setCancelable(false);
progressDialog.setMessage("正在加载数据");
//初始化Presenter
presenter = new Presenter();
presenter.attachView(this);
}
@Override
protected void onDestroy() {
super.onDestroy();
}
@Override
public void showLoading() {
if (!progressDialog.isShowing()) {
progressDialog.show();
}
}
@Override
public void hideLoading() {
if (progressDialog.isShowing()) {
progressDialog.dismiss();
}
}
}
这里我们实现一个View,这里面UI基本就是copy@吴七禁的Demo中,请不要打我:)这里面需要只有更新UI的部分,和数据打交道的部分统一都交给了Presenter了,职责就比较清晰了。
public class MainActivity extends BaseActivity {
private TextView text;
@Override
protected void onCreate(Bundle savedInstanceState) {
super.onCreate(savedInstanceState);
setContentView(R.layout.activity_main);
text = findViewById(R.id.text);
}
@Override
protected void onDestroy() {
super.onDestroy();
presenter.destroyView();
}
public void getData(View view){
presenter.fetchData(0);
}
public void getDataFailure(View view){
presenter.fetchData(1);
}
public void getDataError(View view){
presenter.fetchData(2);
}
@Override
public void showData(String data) {
text.setText(data);
}
@Override
public void showFailure(String msg) {
Toast.makeText(this, msg, Toast.LENGTH_SHORT).show();
text.setText(msg);
}
@Override
public void showError(String msg) {
Toast.makeText(this, "网络请求数据出现异常", Toast.LENGTH_SHORT).show();
text.setText("网络请求数据出现异常");
}
}
4.Model
Model层抽象出一个BaseModel,用来统一每一个Model的接口,同时统一执行方式execute,这个需要每个具体的Model去实现。
public abstract class BaseModel<T> {
protected int[] params;
public BaseModel params(int... params) {
this.params = params;
return this;
}
public abstract void execute(CallBack<T> callBack);
}
那么问题来了,怎么去取到每个不同的Model?这里可以用工厂模式或者反射来实现,本文采用反射的方式来实现,具体看代码。token就是每个model的包名+类名。
public class FactoryModel {
public static BaseModel<String> getModel(String token) {
BaseModel baseModel = null;
try {
baseModel = (BaseModel) Class.forName(token).newInstance();
} catch (InstantiationException e) {
e.printStackTrace();
} catch (IllegalAccessException e) {
e.printStackTrace();
} catch (ClassNotFoundException e) {
e.printStackTrace();
}
if (null == baseModel) {//防止异常
baseModel = new Model();
}
return baseModel;
}
}
我们再看下Token,这样每添加一个Model就不需要去更改FactoryModel,需要做的工作就是写一个Model和Token中添加这个新Model的类名,很简单粗暴。
public class Token {
public static final String SEPERATOR = ".";
public static final String PACKAGE = BaseModel.class.getPackage().getName();
public static final String STRING_MODEL = PACKAGE + SEPERATOR + Model.class.getSimpleName();
}
这里我用Handler延迟来简单模拟了网络请求:
public class Model extends BaseModel<String>{
@Override
public void execute(final CallBack<String> callBack) {
new Handler().postDelayed(new Runnable() {
@Override
public void run() {
switch (params[0]){
case 0:
callBack.onSuccess("Success!");
break;
case 1:
callBack.onFailure("Failure!");
break;
case 2:
callBack.onError("Error!");
break;
}
callBack.onComplete();
}
}, 2000);
}
}
5.总结
在公司实际开发中,也是用了MVP的开发模式,逻辑切割比较清晰,能公共抽离出来的代码就进行抽离,尽量节省冗余代码;能收拢的接口就收拢,可以方便统一管理和后期需要增加的控制,比如这里的FactoryModel 就可以对所有的Model进行统一管理,后期需要进行打点或者增加Cookie都很方便。这个都是比较良好的工程代码习惯,一开始可能不习惯,坚持下来就好了。
小伙伴们如果觉得分享有点帮助,请点个赞哈。
这里要感谢@吴七禁的分享的文章,启发了我的这篇文章的一些思路。
最终感谢@右倾倾的理解和支持!