1、前言
在前两篇文章中我们结合源码学习了Module、Component的注册、调用、回调等流程,相信大家一定收获颇多,对Weex的理解也一定愈加深入。
那么本篇文章我们分析Weex的渲染流程,来看一看我们写的Js文件是如何在Native端变成Android里View的。
2、Weex渲染过程
2.1 渲染触发点

在Activity中我们开个某个Weex页面使用的是WXSDKInstance中的render方法,最终也是按照常规套路通过WXBridge调用Js继续处理。
备注:Js引擎处理后回调Native这一部分要复杂的多,我们拆分成几步来看。
2.2 渲染准备

2.2 渲染流程分析

从上我们可以看出真实的渲染过程由WXDomHandler发起,关键方法在DOMActionContextImpl和WXComponent中(标出关键方法的地方);也经历了测量、布局、绘制、处理事件、设置数据等流程。
渲染流程非常重要,里面有很多关键步骤,下面我们一一分析;
2.3 calculateLayout

calculateLayout分析:
- DOMActionContextImpl.calculateLayout()开始,执行到LayoutEngine.layoutNodeImpl(),这步是真实的解析、保存Js中储存的布局;layoutNodeImpl()方法长达720行,解析FlexBox布局,并且保存结果到CSSLayout中。
2.4 createView
/**
* create view
*/
public final void createView() {
mHost = initComponentHostView(mContext);
if (mHost == null && !isVirtualComponent()) {
//compatible
initView();
}
if(mHost != null){
mHost.setId(WXViewUtils.generateViewId());
ComponentObserver observer;
if ((observer = getInstance().getComponentObserver()) != null) {
observer.onViewCreated(this, mHost);
}
}
onHostViewInitialized(mHost);
}
createView分析:
- 创建目标Component对象,跟进去可以看到initComponentHostView方法,就是我们自定义Component必须重载的方法;
2.5 setLayout

/**
* layout view
*/
public final void setLayout(ImmutableDomObject domObject) {
......
Spacing parentPadding = (nullParent?new Spacing():mParent.getDomObject().getPadding());
Spacing parentBorder = (nullParent?new Spacing():mParent.getDomObject().getBorder());
Spacing margin = mDomObj.getMargin();
int realWidth = (int) mDomObj.getLayoutWidth();
int realHeight = (int) mDomObj.getLayoutHeight();
int realLeft = (int) (mDomObj.getLayoutX() - parentPadding.get(Spacing.LEFT) -
parentBorder.get(Spacing.LEFT));
int realTop = (int) (mDomObj.getLayoutY() - parentPadding.get(Spacing.TOP) -
parentBorder.get(Spacing.TOP)) + siblingOffset;
int realRight = (int) margin.get(Spacing.RIGHT);
int realBottom = (int) margin.get(Spacing.BOTTOM);
......
mAbsoluteY = (int) (nullParent?0:mParent.getAbsoluteY() + mDomObj.getLayoutY());
mAbsoluteX = (int) (nullParent?0:mParent.getAbsoluteX() + mDomObj.getLayoutX());
......
setComponentLayoutParams(realWidth, realHeight, realLeft, realTop, realRight, realBottom, rawOffset);
......
}
setLayout分析:
- setLayout()获取真实的宽高及四个顶点的位置,类比原生Android中的Measure与Layout过程;
- setComponentLayoutParams()中转换原生识别的LayoutParams,并且会调用setLayoutParams(),我们知道这个方法会调用走原生View的Measure、Layout、Draw等流程;
2.5 addEvents
public void addEvent(String type) {
......
View view = getRealView();
if (type.equals(Constants.Event.CLICK) && view != null) {
addClickListener(mClickEventListener);
} else if ((type.equals(Constants.Event.FOCUS) || type.equals(Constants.Event.BLUR))) {
addFocusChangeListener(new WXComponent.OnFocusChangeListener() {
public void onFocusChange(boolean hasFocus) {
Map<String, Object> params = new HashMap<>();
params.put("timeStamp", System.currentTimeMillis());
fireEvent(hasFocus ? Constants.Event.FOCUS : Constants.Event.BLUR, params);
}
});
} else if (view != null &&
needGestureDetector(type)) {
if (view instanceof WXGestureObservable) {
if (mGesture == null) {
mGesture = new WXGesture(this, mContext);
boolean isPreventMove = WXUtils.getBoolean(getDomObject().getAttrs().get(Constants.Name.PREVENT_MOVE_EVENT), false);
mGesture.setPreventMoveEvent(isPreventMove);
}
mGestureType.add(type);
((WXGestureObservable) view).registerGestureListener(mGesture);
} else {
WXLogUtils.e(view.getClass().getSimpleName() + " don't implement " +
"WXGestureObservable, so no gesture is supported.");
}
} else {
Scrollable scroller = getParentScroller();
if (type.equals(Constants.Event.APPEAR) && scroller != null) {
scroller.bindAppearEvent(this);
}
if (type.equals(Constants.Event.DISAPPEAR) && scroller != null) {
scroller.bindDisappearEvent(this);
}
}
}
addEvents分析:
- addEvents()添加View的事件处理;
2.6 bindData

bindData:
- 更新Style、绑定数据等;
- 具体都会执行到updateProperties()方法中,其中实现是MethodInvoker反射调用方法;
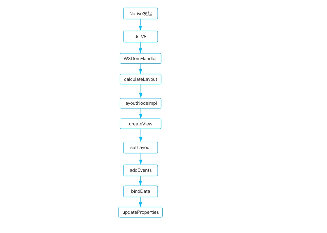
3、渲染流程图

总结:
- Weex渲染流程由Native发起,通过JsBridge传给V8引擎,处理后回传指令到Native;
- Dom相关的操作使用WXDomHandler切换到Dom线程操作;
- layoutNodeImpl是核心测量过程解析FlexBox布局,计算Dom的位置信息并存储;
- 接下来WXRenderHandler将后续工作线程切换到RenderThread也就是UI线程;
- 由Component创建具体的View;
- setLayout实际上是将位置信息转换为原生View识别的params;
- addEvents添加事件;
- bindData设置style及赋值;
4、对比
下面我们对Weex的渲染和Android的渲染流程进行一下对比:
- 对于Android原生的渲染需要经过Measure、Layout、Draw等步骤;
- 对于Weex的来说,Android原生的渲染流程是全有的而且只是一部分,因为我们虽然写的是Js代码但是实际显示的确是Native控件;
- 那么Weex比原生多的流程就是:与V8的交互、关于Dom的解析与生成、设置属性与赋值(扩展)等;
5、总结
- Weex渲染流程的分析难度比Module、Component等组件难度要大的多,毕竟Module等只是一个组件而这是一个完整的流程;
- Weex渲染流程的分析依赖于Module、Component等组件的实现,这也是我首先分析这两个组件的原因;
- 在Weex渲染流程的分析中我们第一次接触到了Weex中的线程切换,之后会细说;
- 建议大家都实际跟踪下Weex的源码,里面有很多可以学习的细节;
欢迎持续关注Weex源码分析项目:Weex-Analysis-Project
欢迎关注微信公众号:定期分享Java、Android干货!
