Android架构师必备的Java图谱

653 阅读1分钟

本篇摘自史上最全的架构师图谱。 本人是做前端android的,所以就只是摘抄了java的部分。如果对服务端、大数据感兴趣的可以点击去原链接。

Java系列
  1. JVM垃圾回收图谱

    JVM垃圾回图谱.png

  2. JAVA并发图谱

    JAVA并发.png

3.Java集合图谱

Java集合图谱.png

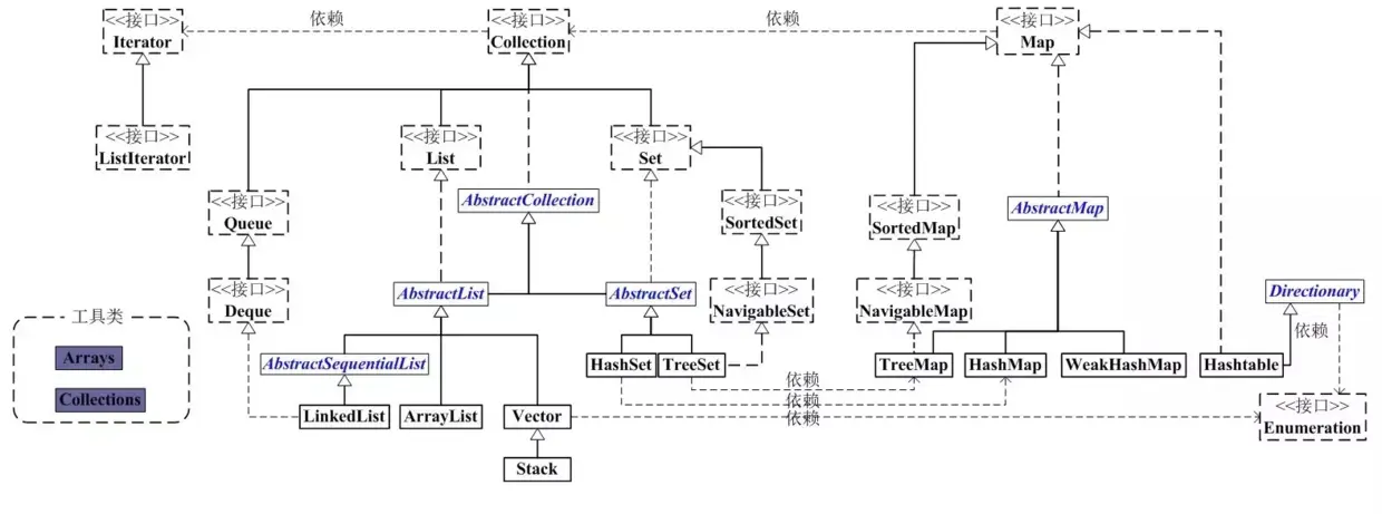
4.Java集合类图

Java集合类图.png

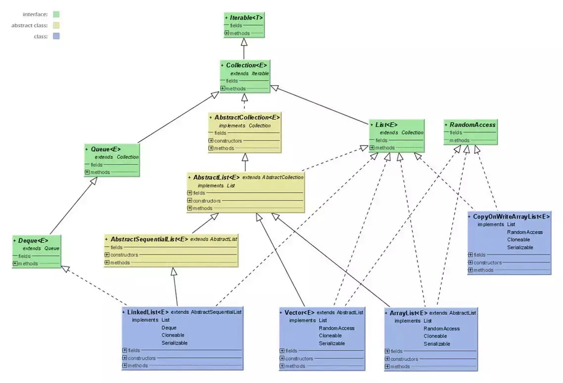
5.Java List类图

Java List类图.png

6.Java Map类图

Java Map类图.png

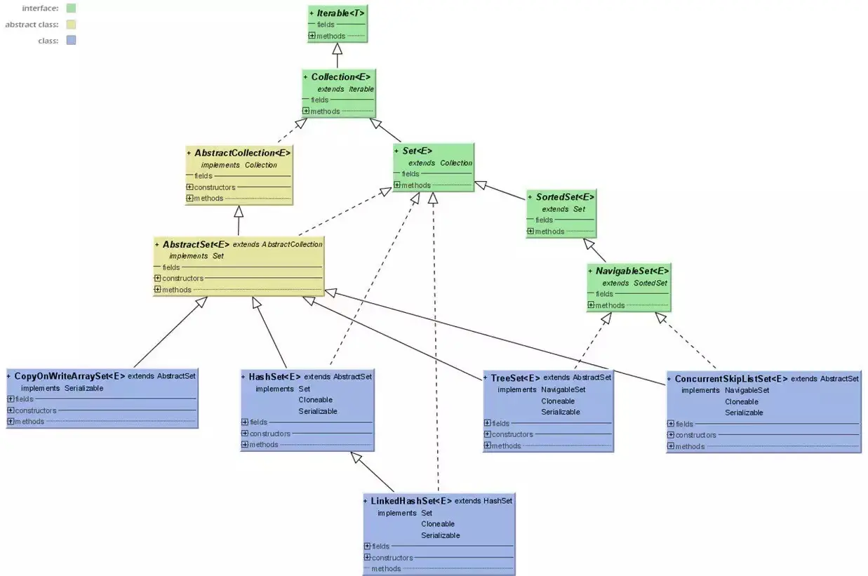
7.Java Set类图

Java Set类图.png

设计模式

1.设计模式图谱

设计模式图谱.png

Git命令图谱

git命令图谱.png