| 导语 Fragment作为Android最基本,最重要的基础概念之一,在开发中经常会和他打交道。本文从为什么出现Fragment开始,介绍了Fragment相关的方方面面,包括Fragment的基本定义及使用、回退栈的内部实现、Fragment通信、DialogFragment、ViewPager+Fragment的使用、嵌套Fragment、懒加载等。
下文中FragmentDemo的源代码地址:https://github.com/xiazdong/FragmentDemo
基本概念
Fragment,简称碎片,是Android 3.0(API 11)提出的,为了兼容低版本,support-v4库中也开发了一套Fragment API,最低兼容Android 1.6。
过去support-v4库是一个jar包,24.2.0版本开始,将support-v4库模块化为多个jar包,包含:support-fragment, support-ui, support-media-compat等,这么做是为了减少APK包大小,你需要用哪个模块就引入哪个模块。
如果想引入整个support-v4库,则compile 'com.android.support:support-v4:24.2.1',如果只想引入support-fragment库,则
com.android.support:support-fragment:24.2.1。
因为support库是不断更新的,因此建议使用support库中的android.support.v4.app.Fragment,而不要用系统自带的android.app.Fragment。而如果要使用support库的Fragment,Activity必须要继承FragmentActivity(AppCompatActivity是FragmentActivity的子类)。
Fragment官方的定义是:
A Fragment represents a behavior or a portion of user interface in an Activity. You can combine multiple fragments in a single activity to build a multi-pane UI and reuse a fragment in multiple activities. You can think of a fragment as a modular section of an activity, which has its own lifecycle, receives its own input events, and which you can add or remove while the activity is running.
根据上面的定义可知:
-
Fragment是依赖于Activity的,不能独立存在的。
-
一个Activity里可以有多个Fragment。
-
一个Fragment可以被多个Activity重用。
-
Fragment有自己的生命周期,并能接收输入事件。
-
我们能在Activity运行时动态地添加或删除Fragment。
Android 3.0系统只针对平板电脑,且闭源,那时候针对手机和针对平板是两套源代码,后来Android 4.0时整合了手机和平板的源码,因此市面上很难看到Android 3.0系统。
Fragment的优势有以下几点:
-
模块化(Modularity):我们不必把所有代码全部写在Activity中,而是把代码写在各自的Fragment中。
-
可重用(Reusability):多个Activity可以重用一个Fragment。
-
可适配(Adaptability):根据硬件的屏幕尺寸、屏幕方向,能够方便地实现不同的布局,这样用户体验更好。

Fragment核心的类有:
-
Fragment:Fragment的基类,任何创建的Fragment都需要继承该类。
-
FragmentManager:管理和维护Fragment。他是抽象类,具体的实现类是FragmentManagerImpl。
-
FragmentTransaction:对Fragment的添加、删除等操作都需要通过事务方式进行。他是抽象类,具体的实现类是BackStackRecord。Nested Fragment(Fragment内部嵌套Fragment的能力)是Android 4.2提出的,support-fragment库可以兼容到1.6。通过
getChildFragmentManager()能够获得管理子Fragment的FragmentManager,在子Fragment中可以通过getParentFragment()获得父Fragment。
基本使用
这里给出Fragment最基本的使用方式。首先,创建继承Fragment的类,名为Fragment1:
public class Fragment1 extends Fragment{ private static String ARG_PARAM = "param_key"; private String mParam; private Activity mActivity; public void onAttach(Context context) {
mActivity = (Activity) context;
mParam = getArguments().getString(ARG_PARAM); //获取参数
} public View onCreateView(LayoutInflater inflater, ViewGroup container, Bundle savedInstanceState) {
View root = inflater.inflate(R.layout.fragment_1, container, false);
TextView view = root.findViewById(R.id.text);
view.setText(mParam); return root;
} public static Fragment1 newInstance(String str) {
Fragment1 frag = new Fragment1();
Bundle bundle = new Bundle();
bundle.putString(ARG_PARAM, str);
fragment.setArguments(bundle); //设置参数
return fragment;
}
}
Fragment有很多可以复写的方法,其中最常用的就是onCreateView(),该方法返回Fragment的UI布局,需要注意的是
inflate()的第三个参数是false,因为在Fragment内部实现中,会把该布局添加到container中,如果设为true,那么就会重复做两次添加,则会抛如下异常:
Caused by: java.lang.IllegalStateException: The specified child already has a parent. You must call removeView() on the child's parent first.
如果在创建Fragment时要传入参数,必须要通过setArguments(Bundle bundle)方式添加,而不建议通过为Fragment添加带参数的构造函数,因为通过
setArguments()方式添加,在由于内存紧张导致Fragment被系统杀掉并恢复(re-instantiate)时能保留这些数据。官方建议如下:
It is strongly recommended that subclasses do not have other constructors with parameters, since these constructors will not be called when the fragment is re-instantiated.
我们可以在Fragment的onAttach()中通过
getArguments()获得传进来的参数,并在之后使用这些参数。如果要获取Activity对象,不建议调用getActivity(),而是在
onAttach()中将Context对象强转为Activity对象。
创建完Fragment后,接下来就是把Fragment添加到Activity中。在Activity中添加Fragment的方式有两种:
-
静态添加:在xml中通过
的方式添加,缺点是一旦添加就不能在运行时删除。 -
动态添加:运行时添加,这种方式比较灵活,因此建议使用这种方式。
虽然Fragment能在XML中添加,但是这只是一个语法糖而已,Fragment并不是一个View,而是和Activity同一层次的。
这里只给出动态添加的方式。首先Activity需要有一个容器存放Fragment,一般是FrameLayout,因此在Activity的布局文件中加入FrameLayout:
<FrameLayout
android:id="@+id/container"
android:layout_width="match_parent"
android:layout_height="match_parent"/>
然后在onCreate()中,通过以下代码将Fragment添加进Activity中。
if (bundle == null) {
getSupportFragmentManager().beginTransaction()
.add(R.id.container, Fragment1.newInstance("hello world"), "f1") //.addToBackStack("fname")
.commit();
}
这里需要注意几点:
-
因为我们使用了support库的Fragment,因此需要使用
getSupportFragmentManager()获取FragmentManager。 -
add()是对Fragment众多操作中的一种,还有remove(),replace()等,第一个参数是根容器的id(FrameLayout的id,即”@id/container”),第二个参数是Fragment对象,第三个参数是fragment的tag名,指定tag的好处是后续我们可以通过Fragment1 frag = getSupportFragmentManager().findFragmentByTag("f1")从FragmentManager中查找Fragment对象。 -
在一次事务中,可以做多个操作,比如同时做
add().remove().replace()。 -
commit()操作是异步的,内部通过mManager.enqueueAction()加入处理队列。对应的同步方法为commitNow(),commit()内部会有checkStateLoss()操作,如果开发人员使用不当(比如commit()操作在onSaveInstanceState()之后),可能会抛出异常,而commitAllowingStateLoss()方法则是不会抛出异常版本的commit()方法,但是尽量使用commit(),而不要使用commitAllowingStateLoss()。 -
addToBackStack("fname")是可选的。FragmentManager拥有回退栈(BackStack),类似于Activity的任务栈,如果添加了该语句,就把该事务加入回退栈,当用户点击返回按钮,会回退该事务(回退指的是如果事务是add(frag1),那么回退操作就是remove(frag1));如果没添加该语句,用户点击返回按钮会直接销毁Activity。 -
Fragment有一个常见的问题,即Fragment重叠问题,这是由于Fragment被系统杀掉,并重新初始化时再次将fragment加入activity,因此通过在外围加if语句能判断此时是否是被系统杀掉并重新初始化的情况。
Fragment有个常见的异常:
java.lang.IllegalStateException: Can not perform this action after onSaveInstanceState
at android.support.v4.app.FragmentManagerImpl.checkStateLoss(FragmentManager.java:1341)
at android.support.v4.app.FragmentManagerImpl.enqueueAction(FragmentManager.java:1352)
at android.support.v4.app.BackStackRecord.commitInternal(BackStackRecord.java:595)
at android.support.v4.app.BackStackRecord.commit(BackStackRecord.java:574)
该异常出现的原因是:commit()在
onSaveInstanceState()后调用。首先,onSaveInstanceState()在
onPause()之后,onStop()之前调用。
onRestoreInstanceState()在onStart()之后,
onResume()之前。
因此避免出现该异常的方案有:
-
不要把Fragment事务放在异步线程的回调中,比如不要把Fragment事务放在AsyncTask的
onPostExecute(),因此onPostExecute()可能会在onSaveInstanceState()之后执行。 -
逼不得已时使用
commitAllowingStateLoss()。
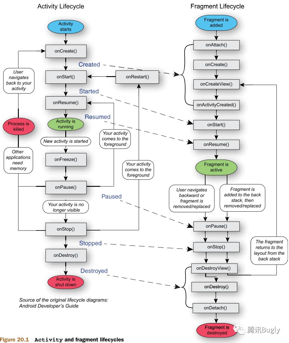
生命周期
Fragment的生命周期和Activity类似,但比Activity的生命周期复杂一些,基本的生命周期方法如下图:

解释如下:
-
onAttach():Fragment和Activity相关联时调用。可以通过该方法获取Activity引用,还可以通过getArguments()获取参数。
-
onCreate():Fragment被创建时调用。
-
onCreateView():创建Fragment的布局。
-
onActivityCreated():当Activity完成onCreate()时调用。
-
onStart():当Fragment可见时调用。
-
onResume():当Fragment可见且可交互时调用。
-
onPause():当Fragment不可交互但可见时调用。
-
onStop():当Fragment不可见时调用。
-
onDestroyView():当Fragment的UI从视图结构中移除时调用。
-
onDestroy():销毁Fragment时调用。
-
onDetach():当Fragment和Activity解除关联时调用。
上面的方法中,只有onCreateView()在重写时不用写super方法,其他都需要。
因为Fragment是依赖Activity的,因此为了讲解Fragment的生命周期,需要和Activity的生命周期方法一起讲,即Fragment的各个生命周期方法和Activity的各个生命周期方法的关系和顺序,如图:

我们这里举个例子来理解Fragment生命周期方法。功能如下:共有两个Fragment:F1和F2,F1在初始化时就加入Activity,点击F1中的按钮调用replace替换为F2。
当F1在Activity的onCreate()中被添加时,日志如下:
BasicActivity: [onCreate] BEGIN
BasicActivity: [onCreate] END
BasicActivity: [onStart] BEGIN
Fragment1: [onAttach] BEGIN
Fragment1: [onAttach] END
BasicActivity: [onAttachFragment] BEGIN
BasicActivity: [onAttachFragment] END
Fragment1: [onCreate] BEGIN
Fragment1: [onCreate] END
Fragment1: [onCreateView]
Fragment1: [onViewCreated] BEGIN
Fragment1: [onViewCreated] END
Fragment1: [onActivityCreated] BEGIN
Fragment1: [onActivityCreated] END
Fragment1: [onStart] BEGIN
Fragment1: [onStart] END
BasicActivity: [onStart] END
BasicActivity: [onPostCreate] BEGIN
BasicActivity: [onPostCreate] END
BasicActivity: [onResume] BEGIN
BasicActivity: [onResume] END
BasicActivity: [onPostResume] BEGIN
Fragment1: [onResume] BEGIN
Fragment1: [onResume] END
BasicActivity: [onPostResume] END
BasicActivity: [onAttachedToWindow] BEGIN
BasicActivity: [onAttachedToWindow] END
可以看出:
-
Fragment的onAttach()->onCreate()->onCreateView()->onActivityCreated()->onStart()都是在Activity的onStart()中调用的。
-
Fragment的onResume()在Activity的onResume()之后调用。
接下去分两种情况,分别是不加addToBackStack()和加addToBackStack()。
1、当点击F1的按钮,调用replace()替换为F2,且不加addToBackStack()时,日志如下:
Fragment2: [onAttach] BEGIN
Fragment2: [onAttach] END
BasicActivity: [onAttachFragment] BEGIN
BasicActivity: [onAttachFragment] END
Fragment2: [onCreate] BEGIN
Fragment2: [onCreate] END
Fragment1: [onPause] BEGIN
Fragment1: [onPause] END
Fragment1: [onStop] BEGIN
Fragment1: [onStop] END
Fragment1: [onDestroyView] BEGIN
Fragment1: [onDestroyView] END
Fragment1: [onDestroy] BEGIN
Fragment1: [onDestroy] END
Fragment1: [onDetach] BEGIN
Fragment1: [onDetach] END
Fragment2: [onCreateView]
Fragment2: [onViewCreated] BEGIN
Fragment2: [onViewCreated] END
Fragment2: [onActivityCreated] BEGIN
Fragment2: [onActivityCreated] END
Fragment2: [onStart] BEGIN
Fragment2: [onStart] END
Fragment2: [onResume] BEGIN
Fragment2: [onResume] END
可以看到,F1最后调用了onDestroy()和onDetach()。
2、当点击F1的按钮,调用replace()替换为F2,且加addToBackStack()时,日志如下:
Fragment2: [onAttach] BEGIN
Fragment2: [onAttach] END
BasicActivity: [onAttachFragment] BEGIN
BasicActivity: [onAttachFragment] END
Fragment2: [onCreate] BEGIN
Fragment2: [onCreate] END
Fragment1: [onPause] BEGIN
Fragment1: [onPause] END
Fragment1: [onStop] BEGIN
Fragment1: [onStop] END
Fragment1: [onDestroyView] BEGIN
Fragment1: [onDestroyView] END
Fragment2: [onCreateView]
Fragment2: [onViewCreated] BEGIN
Fragment2: [onViewCreated] END
Fragment2: [onActivityCreated] BEGIN
Fragment2: [onActivityCreated] END
Fragment2: [onStart] BEGIN
Fragment2: [onStart] END
Fragment2: [onResume] BEGIN
Fragment2: [onResume] END
可以看到,F1被替换时,最后只调到了onDestroyView(),并没有调用
onDestroy()和onDetach()。当用户点返回按钮回退事务时,F1会调onCreateView()->onStart()->onResume(),因此在Fragment事务中加不加
addToBackStack()会影响Fragment的生命周期。
FragmentTransaction有一些基本方法,下面给出调用这些方法时,Fragment生命周期的变化:
-
add(): onAttach()->…->onResume()。
-
remove(): onPause()->…->onDetach()。
-
replace(): 相当于旧Fragment调用remove(),新Fragment调用add()。
-
show(): 不调用任何生命周期方法,调用该方法的前提是要显示的Fragment已经被添加到容器,只是纯粹把Fragment UI的setVisibility为true。
-
hide(): 不调用任何生命周期方法,调用该方法的前提是要显示的Fragment已经被添加到容器,只是纯粹把Fragment UI的setVisibility为false。
-
detach(): onPause()->onStop()->onDestroyView()。UI从布局中移除,但是仍然被FragmentManager管理。
-
attach(): onCreateView()->onStart()->onResume()。
Fragment实现原理和Back Stack
我们知道Activity有任务栈,用户通过startActivity将Activity加入栈,点击返回按钮将Activity出栈。Fragment也有类似的栈,称为回退栈(Back Stack),回退栈是由FragmentManager管理的。默认情况下,Fragment事务是不会加入回退栈的,如果想将Fragment事务加入回退栈,则可以加入addToBackStack("")。如果没有加入回退栈,则用户点击返回按钮会直接将Activity出栈;如果加入了回退栈,则用户点击返回按钮会回滚Fragment事务。
我们将通过最常见的Fragment用法,讲解Back Stack的实现原理:
getSupportFragmentManager().beginTransaction()
.add(R.id.container, f1, "f1")
.addToBackStack("")
.commit();
上面这个代码的功能就是将Fragment加入Activity中,内部实现为:创建一个BackStackRecord对象,该对象记录了这个事务的全部操作轨迹(这里只做了一次add操作,并且加入回退栈),随后将该对象提交到FragmentManager的执行队列中,等待执行。
BackStackRecord类的定义如下
class BackStackRecord extends FragmentTransaction implements FragmentManager.BackStackEntry, Runnable {}
从定义可以看出,BackStackRecord有三重含义:
-
继承了FragmentTransaction,即是事务,保存了整个事务的全部操作轨迹。
-
实现了BackStackEntry,作为回退栈的元素,正是因为该类拥有事务全部的操作轨迹,因此在popBackStack()时能回退整个事务。
-
继承了Runnable,即被放入FragmentManager执行队列,等待被执行。
先看第一层含义,getSupportFragmentManager.beginTransaction()返回的就是BackStackRecord对象,代码如下:
public FragmentTransaction beginTransaction() { return new BackStackRecord(this);
}
BackStackRecord类包含了一次事务的整个操作轨迹,是以链表形式存在的,链表的元素是Op类,表示其中某个操作,定义如下:
static final class Op {
Op next; //链表后一个节点
Op prev; //链表前一个节点
int cmd; //操作是add或remove或replace或hide或show等
Fragment fragment; //对哪个Fragment对象做操作}
我们来看下具体场景下这些类是怎么被使用的,比如我们的事务做add操作。add函数的定义:
public FragmentTransaction add(int containerViewId, Fragment fragment, String tag) {
doAddOp(containerViewId, fragment, tag, OP_ADD); return this;
}
doAddOp()方法就是创建Op对象,并加入链表,定义如下:
private void doAddOp(int containerViewId, Fragment fragment, String tag, int opcmd) {
fragment.mTag = tag; //设置fragment的tag
fragment.mContainerId = fragment.mFragmentId = containerViewId; //设置fragment的容器id
Op op = new Op();
op.cmd = opcmd;
op.fragment = fragment;
addOp(op);
}
addOp()是将创建好的Op对象加入链表,定义如下:
void addOp(Op op) { if (mHead == null) {
mHead = mTail = op;
} else {
op.prev = mTail;
mTail.next = op;
mTail = op;
}
mNumOp++;
}
addToBackStack(“”)是将mAddToBackStack变量记为true,在
commit()中会用到该变量。commit()是异步的,即不是立即生效的,但是后面会看到整个过程还是在主线程完成,只是把事务的执行扔给主线程的Handler,
commit()内部是commitInternal(),实现如下:
int commitInternal(boolean allowStateLoss) {
mCommitted = true; if (mAddToBackStack) {
mIndex = mManager.allocBackStackIndex(this);
} else {
mIndex = -1;
}
mManager.enqueueAction(this, allowStateLoss); //将事务添加进待执行队列中
return mIndex;
}
如果mAddToBackStack为true,则调用allocBackStackIndex(this)将事务添加进回退栈,FragmentManager类的变量ArrayList
mBackStackIndices;就是回退栈。实现如下:
public int allocBackStackIndex(BackStackRecord bse) { if (mBackStackIndices == null) {
mBackStackIndices = new ArrayList<BackStackRecord>();
} int index = mBackStackIndices.size();
mBackStackIndices.add(bse); return index;
}
在commitInternal()中,
mManager.enqueueAction(this, allowStateLoss);是将BackStackRecord加入待执行队列中,定义如下:
public void enqueueAction(Runnable action, boolean allowStateLoss) { if (mPendingActions == null) {
mPendingActions = new ArrayList<Runnable>();
}
mPendingActions.add(action); if (mPendingActions.size() == 1) {
mHost.getHandler().removeCallbacks(mExecCommit);
mHost.getHandler().post(mExecCommit); //调用execPendingActions()执行待执行队列的事务
}
}
mPendingActions就是前面说的待执行队列,mHost.getHandler()就是主线程的Handler,因此Runnable是在主线程执行的,mExecCommit的内部就是调用了
execPendingActions(),即把mPendingActions中所有积压的没被执行的事务全部执行。执行队列中的事务会怎样被执行呢?就是调用BackStackRecord的run()方法,
run()方法就是执行Fragment的生命周期函数,还有将视图添加进container中。
与addToBackStack()对应的是
popBackStack(),有以下几种变种:
-
popBackStack():将回退栈的栈顶弹出,并回退该事务。
-
popBackStack(String name, int flag):name为addToBackStack(String name)的参数,通过name能找到回退栈的特定元素,flag可以为0或者FragmentManager.POP_BACK_STACK_INCLUSIVE,0表示只弹出该元素以上的所有元素,POP_BACK_STACK_INCLUSIVE表示弹出包含该元素及以上的所有元素。这里说的弹出所有元素包含回退这些事务。
-
popBackStack()是异步执行的,是丢到主线程的MessageQueue执行,popBackStackImmediate()是同步版本。
我们通过讲解Demo1来更清晰地了解回退栈的使用。功能如下:共有三个Fragment:F1, F2, F3,F1在初始化时就加入Activity,点击F1中的按钮跳转到F2,点击F2的按钮跳转到F3,点击F3的按钮回退到F1。
在Activity的onCreate()中,将F1加入Activity中:
getSupportFragmentManager().beginTransaction()
.add(R.id.container, f1, "f1")
.addToBackStack(Fragment1.class.getSimpleName())
.commit();
F1按钮的onClick()内容如下:
getFragmentManager().beginTransaction()
.replace(R.id.container, f2, "f2")
.addToBackStack(Fragment2.class.getSimpleName())
.commit();
F2按钮的onClick()如下:
getFragmentManager().beginTransaction()
.replace(R.id.container, f3, "f3")
.addToBackStack(Fragment3.class.getSimpleName())
.commit();
F3按钮的onClick()如下:
getFragmentManager().popBackStack(Fragment2.class.getSimpleName(), FragmentManager.POP_BACK_STACK_INCLUSIVE);
这样就完成了整个界面的跳转逻辑。
这里补充一个点getSupportFragmentManager().findFragmentByTag()是经常用到的方法,他是FragmentManager的方法,FragmentManager是抽象类,FragmentManagerImpl是继承FragmentManager的实现类,他的内部实现是:
class FragmentManagerImpl extends FragmentManager {
ArrayList<Fragment> mActive;
ArrayList<Fragment> mAdded; public Fragment findFragmentByTag(String tag) { if (mAdded != null && tag != null) { for (int i=mAdded.size()-1; i>=0; i--) {
Fragment f = mAdded.get(i); if (f != null && tag.equals(f.mTag)) { return f;
}
}
} if (mActive != null && tag != null) { for (int i=mActive.size()-1; i>=0; i--) {
Fragment f = mActive.get(i); if (f != null && tag.equals(f.mTag)) { return f;
}
}
} return null;
}
}
从上面看到,先从mAdded中查找是否有该Fragment,如果没找到,再从mActive中查找是否有该Fragment。mAdded是已经添加到Activity的Fragment的集合,mActive不仅包含mAdded,还包含虽然不在Activity中,但还在回退栈中的Fragment。
Fragment通信
Fragment向Activity传递数据
首先,在Fragment中定义接口,并让Activity实现该接口(具体实现省略):
public interface OnFragmentInteractionListener { void onItemClick(String str); //将str从Fragment传递给Activity}
在Fragment的onAttach()中,将参数Context强转为OnFragmentInteractionListener对象:
public void onAttach(Context context) { super.onAttach(context); if (context instanceof OnFragmentInteractionListener) {
mListener = (OnFragmentInteractionListener) context;
} else { throw new RuntimeException(context.toString()
+ " must implement OnFragmentInteractionListener");
}
}
并在Fragment合适的地方调用mListener.onItemClick("hello")将”hello”从Fragment传递给Activity。
FABridge
由于通过接口的方式从Fragment向Activity进行数据传递比较麻烦,需要在Fragment中定义interface,并让Activity实现该interface,FABridge(https://github.com/hongyangAndroid/FABridge)通过注解的形式免去了这些定义。
在build.gradle中添加依赖:
annotationProcessor 'com.zhy.fabridge:fabridge-compiler:1.0.0'compile 'com.zhy.fabridge:fabridge-api:1.0.0'
首先定义方法ID,这里为FAB_ITEM_CLICK,接着在Activity中定义接口:
@FCallbackId(id = FAB_ITEM_CLICK)public void onItemClick(String str) { //方法名任意
Toast.makeText(this, str, Toast.LENGTH_SHORT).show();
}
最后,在Fragment中,通过以下形式调用”ID=FAB_ITEM_CLICK”的方法(该方法可能在Activity中,也可能在任何类中):
Fabridge.call(mActivity,FAB_ITEM_CLICK,"data"); //调用ID对应的方法,"data"为参数值
Activity向Fragment传递数据
Activity向Fragment传递数据比较简单,获取Fragment对象,并调用Fragment的方法即可,比如要将一个字符串传递给Fragment,则在Fragment中定义方法:
public void setString(String str) { this.str = str;
}
并在Activity中调用fragment.setString("hello")即可。
Fragment之间通信
由于Fragment之间是没有任何依赖关系的,因此如果要进行Fragment之间的通信,建议通过Activity作为中介,不要Fragment之间直接通信。
DialogFragment
DialogFragment是Android 3.0提出的,代替了Dialog,用于实现对话框。他的优点是:即使旋转屏幕,也能保留对话框状态。
如果要自定义对话框样式,只需要继承DialogFragment,并重写onCreateView(),该方法返回对话框UI。这里我们举个例子,实现进度条样式的圆角对话框。
public class ProgressDialogFragment extends DialogFragment { @Override
public View onCreateView(LayoutInflater inflater, ViewGroup container, Bundle savedInstanceState) {
getDialog().requestWindowFeature(Window.FEATURE_NO_TITLE); //消除Title区域
getDialog().getWindow().setBackgroundDrawable(new ColorDrawable(Color.TRANSPARENT)); //将背景变为透明
setCancelable(false); //点击外部不可取消
View root = inflater.inflate(R.layout.fragment_progress_dialog, container); return root;
} public static ProgressDialogFragment newInstance() { return new ProgressDialogFragment();
}
}
进度条动画我们使用Lottie(https://github.com/airbnb/lottie-android)实现,Lottie动画从这里(https://www.lottiefiles.com/)找到。使用非常方便,只需要下载JSON动画文件,然后在XML中写入:
<com.airbnb.lottie.LottieAnimationView
android:layout_width="wrap_content" //大小根据JSON文件确定
android:layout_height="wrap_content"
app:lottie_fileName="loader_ring.json" //JSON文件
app:lottie_loop="true" //循环播放
app:lottie_autoPlay="true" /> //自动播放
然后通过下面代码显示对话框:
ProgressDialogFragment fragment = ProgressDialogFragment.newInstance();
fragment.show(getSupportFragmentManager(), "tag");//fragment.dismiss();
为了实现圆角,除了在onCreateView()中把背景设为透明,还需要对UI加入背景:
<shape xmlns:android="http://schemas.android.com/apk/res/android">
<solid android:color="#ffffff"/>
<corners
android:radius="20dp"/>
</shape>
ViewPager+Fragment相关
基本使用
ViewPager是support v4库中提供界面滑动的类,继承自ViewGroup。PagerAdapter是ViewPager的适配器类,为ViewPager提供界面。但是一般来说,通常都会使用PagerAdapter的两个子类:FragmentPagerAdapter和FragmentStatePagerAdapter作为ViewPager的适配器,他们的特点是界面是Fragment。
在support v13和support v4中都提供了FragmentPagerAdapter和FragmentStatePagerAdapter,区别在于:support v13中使用android.app.Fragment,而support v4使用android.support.v4.app.Fragment。一般都使用support v4中的FragmentPagerAdapter和FragmentStatePagerAdapter。
默认,ViewPager会缓存当前页相邻的界面,比如当滑动到第2页时,会初始化第1页和第3页的界面(即Fragment对象,且生命周期函数运行到onResume()),可以通过
setOffscreenPageLimit(count)设置离线缓存的界面个数。
FragmentPagerAdapter和FragmentStatePagerAdapter需要重写的方法都一样,常见的重写方法如下:
-
public FragmentPagerAdapter(FragmentManager fm): 构造函数,参数为FragmentManager。如果是嵌套Fragment场景,子 PagerAdapter的参数传入getChildFragmentManager()。
-
Fragment getItem(int position): 返回第position位置的Fragment,必须重写。
-
int getCount(): 返回ViewPager的页数,必须重写。
-
Object instantiateItem(ViewGroup container, int position): container是ViewPager对象,返回第position位置的Fragment。
-
void destroyItem(ViewGroup container, int position, Object object): container是ViewPager对象,object是Fragment对象。
-
getItemPosition(Object object): object是Fragment对象,如果返回POSITION_UNCHANGED,则表示当前Fragment不刷新,如果返回POSITION_NONE,则表示当前Fragment需要调用
destroyItem()和instantiateItem()进行销毁和重建。 默认情况下返回POSITION_UNCHANGED。
懒加载
懒加载主要用于ViewPager且每页是Fragment的情况,场景为微信主界面,底部有4个tab,当滑到另一个tab时,先显示”正在加载”,过一会才会显示正常界面。
默认情况,ViewPager会缓存当前页和左右相邻的界面。实现懒加载的主要原因是:用户没进入的界面需要有一系列的网络、数据库等耗资源、耗时的操作,预先做这些数据加载是不必要的。
这里懒加载的实现思路是:用户不可见的界面,只初始化UI,但是不会做任何数据加载。等滑到该页,才会异步做数据加载并更新UI。
这里就实现类似微信那种效果,整个UI布局为:底部用PagerBottomTabStrip(https://github.com/tyzlmjj/PagerBottomTabStrip)项目实现,上面是ViewPager,使用FragmentPagerAdapter。逻辑为:当用户滑到另一个界面,首先会显示正在加载,等数据加载完毕后(这里用睡眠1秒钟代替)显示正常界面。
ViewPager默认缓存左右相邻界面,为了避免不必要的重新数据加载(重复调用onCreateView()),因为有4个tab,因此将离线缓存的半径设置为3,即
setOffscreenPageLimit(3)。
懒加载主要依赖Fragment的setUserVisibleHint(boolean isVisible)方法,当Fragment变为可见时,会调用
setUserVisibleHint(true);当Fragment变为不可见时,会调用setUserVisibleHint(false),且该方法调用时机:
-
onAttach()之前,调用
setUserVisibleHint(false)。 -
onCreateView()之前,如果该界面为当前页,则调用
setUserVisibleHint(true),否则调用setUserVisibleHint(false)。 -
界面变为可见时,调用
setUserVisibleHint(true)。*界面变为不可见时,调用setUserVisibleHint(false)。
懒加载Fragment的实现:
public class LazyFragment extends Fragment { private View mRootView; private boolean mIsInited; private boolean mIsPrepared; @Override
public View onCreateView(LayoutInflater inflater, ViewGroup container, Bundle savedInstanceState) {
mRootView = inflater.inflate(R.layout.fragment_lazy, container, false);
mIsPrepared = true;
lazyLoad(); return mRootView;
} public void lazyLoad() { if (getUserVisibleHint() && mIsPrepared && !mIsInited) { //异步初始化,在初始化后显示正常UI
loadData();
}
} private void loadData() { new Thread() { public void run() { //1. 加载数据
//2. 更新UI
//3. mIsInited = true
}
}.start();
} @Override
public void setUserVisibleHint(boolean isVisibleToUser) { super.setUserVisibleHint(isVisibleToUser); if (isVisibleToUser) {
lazyLoad();
}
} public static LazyFragment newInstance() { return new LazyFragment();
}
}
注意点:
-
在Fragment中有两个变量控制是否需要做数据加载:
-
mIsPrepared:表示UI是否准备好,因为数据加载后需要更新UI,如果UI还没有inflate,就不需要做数据加载,因为setUserVisibleHint()会在onCreateView()之前调用一次,如果此时调用,UI还没有inflate,因此不能加载数据。
-
mIsInited:表示是否已经做过数据加载,如果做过了就不需要做了。因为setUserVisibleHint(true)在界面可见时都会调用,如果滑到该界面做过数据加载后,滑走,再滑回来,还是会调用setUserVisibleHint(true),此时由于mIsInited=true,因此不会再做一遍数据加载。
-
lazyLoad():懒加载的核心类,在该方法中,只有界面可见(getUserVisibleHint()==true)、UI准备好(mIsPrepared==true)、过去没做过数据加载(mIsInited==false)时,才需要调loadData()做数据加载,数据加载做完后把mIsInited置为true。
布局XML主要分两个container,一个是初始显示的状态,即R.id.container_empty,当数据加载完成,就显示R.id.container:
<FrameLayout xmlns:android="http://schemas.android.com/apk/res/android"
android:orientation="vertical" android:layout_width="match_parent"
android:layout_height="match_parent">
<RelativeLayout
android:id="@+id/container_empty"
android:layout_width="match_parent"
android:layout_height="match_parent">
<TextView
android:layout_width="wrap_content"
android:layout_height="wrap_content"
android:layout_centerInParent="true"
android:text="正在加载"
/>
</RelativeLayout>
<RelativeLayout
android:id="@+id/container"
android:layout_width="match_parent"
android:layout_height="match_parent"
android:visibility="gone"
>
...
</RelativeLayout>
</FrameLayout>
参考文献
-
入门(https://www.raywenderlich.com/169885/android-fragments-tutorial-introduction-2)
-
教程1
(http://assets.en.oreilly.com/1/event/68/Fragments%20for%20All%20Presentation.pdf)
-
教程2
(http://vinsol.com/blog/2014/09/15/advocating-fragment-oriented-applications-in-android/)
-
生命周期(https://github.com/xxv/android-lifecycle)
-
detach vs remove
(https://stackoverflow.com/questions/9156406/whats-the-difference-between-detaching-a-fragment-and-removing-it)
-
Google I/O 2016: What the Fragment?(https://www.youtube.com/watch?v=k3IT-IJ0J98)
-
Google I/O 2017: Fragment Tricks
(https://www.youtube.com/watch?v=eUG3VWnXFtg)
-
mAdded和mActive的区别(https://stackoverflow.com/questions/25695960/difference-between-madded-mactive-in-source-code-of-support-fragmentmanager)
-
如何避免IllegalStateException异常(http://www.androiddesignpatterns.com/2013/08/fragment-transaction-commit-state-loss.html)
如果您觉得我们的内容还不错,就请转发到朋友圈,和小伙伴一起分享吧~
