Vue.js打造一个开源的CNode社区,实现了浏览、发帖、新手入门、api等等功能。
源代码
源代码地址:👉 github.com/yaoyanweb/v…
欢迎大家star和fork😄
技术栈
- Vue2.0:前端页面展示。
- Vuex:Vuex,实现不同组件间的状态共享
- vue-router:页面路由切换
- vue-resource:一个基于
Promise的 HTTP 库,向后端发起请求。 - eleme-ui:饿了出品的UI框架。
- Express、Koa2:因为vue-cli生成的项目是基于express的,所以在开发阶段我使用的是它,但是真正上线生产环境我换成了Koa2。
- Moment.js:一个时间处理的库,方便对时间进行格式化成需要的格式,如主题、回复时间显示” 分钟前、 小时前、*天前”等等。
- ES6、ES7:采用ES6语法,这是以后的趋势。箭头函数、Promise等等语法很好用。
- localStorage:保存用户信息。
- Webpack:vue-cli自带Webpack,但是需要自己改造一下,比如要对需要安装sass相关loader,vue-cli已经配置好了webpack,你只需要安装依赖就可以,使用的时候只需要
<style lang="scss"></style>。
总结
-
组件状态多了用Vuex管理很方便,引用 Redux 的作者 Dan Abramov 的话说就是:
Flux 架构就像眼镜:您自会知道什么时候需要它。
-
事先一定要先想好整个页面组成,怎样去分组件开发,这样在开发阶段会事半功倍。
- Moment.js在Vue中用ES6的方式引入会有问题,可以尝试在main.js尝试这样
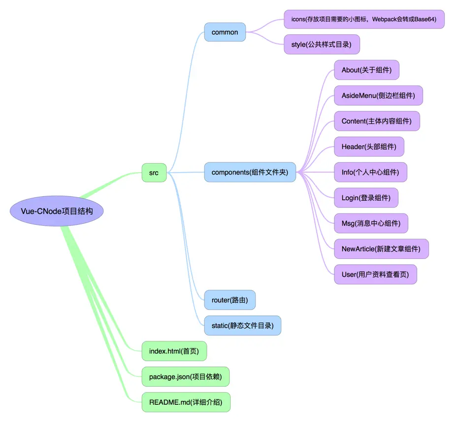
import moment from 'moment'Vue.prototype.moment = moment;给Vue的原型上添加moment,这样就可以在Vue的实例中随意使用它了。 - 项目示例和结构如下图



时间轨迹
- 7.13:基本功能完成,后续完成登录后的操作。
- 7.14:完成登录以及侧边栏。
About
源代码地址:👉 GitHub
个人网站:👉 www.yaoweb.cn
GitHub:👉 microzz
Build Setup
# install dependencies
cnpm install
# serve with hot reload at localhost:8080
npm run dev
# build for production with minification
npm run build
# build for production and view the bundle analyzer report
npm run build --report