在之前的一篇博客中,曾经用clang提供的库LibTooling编写了一个简单的导出iOS代码中函数调用关系图的工具,然而这种实现方式存在一些很明显的缺点:
- 在分析一个工程中的单个代码文件时,无法得知定义在其他文件中的类或方法,导致生成的语法树节点缺失,对最终的结果造成不小的影响。
- 在解析时clang会进行预处理,导致最终生成的结果可能包括一些外部系统库的函数,这对于我们来说是无用的信息(当然这个应该是我的使用姿势问题)。
- 无法支持swift。swift编译器的前端并不是clang,而这个工具是基于clang的库来开发的,所以也就没有支持swift的可能。
由于这几个缺点(主要是第三点,因为在日常工作中还是以swift为主),后来也没有再继续使用和完善。直到最近因为工作上的安排,需要维护一份较为陈旧的代码,面对动辄数千行的代码文件,觉得还是需要一个比较趁手的工具来辅助阅读。前段时间正好恰逢国庆长假,抽空用swift重新写了一个工具:drafter,如名字所示,它的目的在于生成描述代码的草图。
Drafter是什么
- Drafter是一个命令行工具,用于分析iOS工程的代码,支持Objective-C和Swift。
- 自动解析代码并生成方法调用关系图。
- 自动解析代码并生成类继承关系图。
安装和使用
完整的代码在这里:github.com/L-Zephyr/Dr…
这里提供了一个快速安装的脚本,在shell中执行指令:
curl "https://raw.githubusercontent.com/L-Zephyr/Drafter/master/install.sh" | /bin/sh
drafter程序会自动安装到 /usr/local/bin 目录中,之后直接在终端使用即可。
具体使用方法请查看使用介绍
实现原理
在之前的做法中对源码的解析全交给clang,只对生成的AST做处理,这其实是一种比较偷懒的做法,对最后生成的结果不可控,而且也断了支持swift的可能。为了获得更优化的输出并同时支持Swift和OC,源码解析这一步还是得自己来做。幸运的是我们只需要解析类、方法定义、方法调用这几块,实际工作并不是很复杂。
词法解析
词法解析是程序编译的第一步,所谓词法解析就是将代码分割成一系列的词法单元。词法单元是一个有特殊意义的标记,也是语法分析程序在处理源代码时的最小单元。比如说一个简单的赋值表达式int i = 3,在经过词法分析之后被处理成了一系列的词法单元:int、i、=、3。
struct Token {
var type: TokenType
var text: String
}
enum TokenType {
case endOfFile // 文件结束
case name // 变量名
case colon // 冒号
case comma // 逗号
...
}
先定义一个名为Token的结构体,用来表示词法单元,其中枚举值type用来表示词法单元的类型,text保存该词法单元的原始数据,如:对于一个变量n,它在解析成Token之后type为.name,text为n。由于我们的目的只是解析类和方法,所以这里只定义了在类和方法的定义中会用到的词法单元类型,对于那些我们不关心的词法则一概忽略。
词法解析器会将任何输入的源代码解析成词法单元流,对于上层使用者来说就像是迭代器一样遍历词法单元直到文件结束,所以这里可以定义一个基本的词法解析器类型,只有一个计算属性nextToken,用来获取下一个词法单元:
protocol Lexer {
var nextToken: Token { get }
}
语法解析
在经过第一步的词法分析将源代码分割成带有类型的词法单元之后,就可以进入语法解析的阶段了。要分析一段程序,如表达式1 + 2,我们是无法直接从字面上来处理的,必须将其转换成某种可以处理的中间形式,这就是语法解析要做的事情。语法解析器根据语言的文法规则扫描词法单元流,同时生成中间表示形式(IR),通常来说会生成一棵抽象语法树(AST),之后的语义分析阶段会基于这一步生成的AST进行分析。Drafter只处理到语法解析这一步,仅对代码中的类、方法定义和方法调用进行解析,解析后生成的数据结构也比较简单。
语言的文法描述
程序是由多个有效的表达式组成的,我们要做的就是将这些符合特定规则的式子识别出来,语言特定的语法规则称为这门语言的文法,这种规则可以用一种DSL来描述(BNF范式)。
举个例子(来源于《编程语言实现模式》一书),对于一个可以包含任意字母的列表声明如[a, b, c],它的文法规则描述如下:
list = '[' elements ']'; // 单引号之间的内容直接匹配
elements = elemenet (',' element)*; // *表示0个或多个
element = NAME | list; // |表示或,元素可能是另一个列表
NAME = ('a'..'z' | 'A'..'Z')+; // +表示一个或多个
这是一个列表声明文法的一个描述,这里我将词法规则和文法规则做了区分,文法规则的名称小写,词法规则的名称大写。每个规则都包含一个或多个解析选项,多个解析选项通过|符号分隔。上面声明了三个文法规则和一个词法规则:词法规则NAME匹配包含至少一个字母的词法单元;list规则表示列表必须由中括号包围,并至少包含一个元素,多个元素之间用逗号分隔,元素可以是一个变量也可以是另一个列表声明。
有了明确的文法规则定义我们才能够去编写语法解析器,对Objective-C的文法我参考了这里。
递归下降分析法
定义了语法的结构和相关的词法单元之后,在解析时只需要识别出相应的式子即可,简单来说解析器的工作就是:遇到某种结构,就执行某种操作。具体到实现上,我们为每一种文法规则提供一个专用匹配函数,对于词法规则则统一用match函数来匹配:
@discardableResult
func match(_ t: TokenType) throws -> Token // 匹配指定类型词法单元,匹配成功返回该词法单元
对于上面那个列表的例子,可以编写如下用于识别的函数:
func list() throws
func elements() throws
func element() throws
每个函数都识别一个特定的子结构,并且可能会调用其他的识别函数或递归调用自身。在识别时从起始的词法单元开始,自上而下进行推导。所以这种分析的方法也被称为递归下降分析法,以这种方法编写的解析器称为LL解析器。第一个L表示解析内容的输入顺序是从左到右,第二个L表示解析时也是从左向右进行推导(最左推导)。
对于上面的element规则,它可能匹配一个变量名或是另一个列表,在进入element函数时需要先进行判断,所幸list规则始终以[符号开始,变量的规则始终以字母开始,只需要检查当前的词法单元类型就可以做出判断:
func element() throws {
if currentToken.type == .leftSquare {
try list()
} else {
try match(.name)
}
}
在这个列表的文法规则中,从当前的位置开始只需要检查一个词法单元的类型就可以做出决断,像这样的文法称为LL(1)文法,相应的解析器称为LL(1)解析器,1表示该解析器只能从解析位置向前查看一个词法单元,通常这个词法单元被称为前瞻符号(lookahead)。
LL(k)解析器
LL(1)解析器十分简单,但是解析能力不足。比如在上面列表语法的例子中,为列表的元素添加一个赋值的操作:[a, b = c, d],这样一来,element规则就变成了:
element = NAME
| NAME '=' NAME
| list
element文法中有两个解析选项都是以词法单元NAME开头的,仅查看一个词法单元无法确定,在解析时需要向前检查更多的词法单元,也就是说这个语法不再是LL(1)的了。
在实际解析时情况比这里要复杂很多,可能需要向前检查看多个词法单元才能确定解析策略,所以需要构建一个能够根据需要查看任意多符号的解析器,也就是LL(k)解析器。目前在应用上有一些能够根据特定DSL自动生成解析器的工具,如Antlr等,但是考虑通过DSL生成的代码并不是特别便于调试,而且Drafter只是做了一些非常简单的解析工作,所以还是自己编写了一个简单的LL(k)解析器。在Drafter中提供一个这样一个基础的解析器:
class BacktrackParser: Parser {
init(lexer: Lexer) {
self.input = lexer
}
func token(at index: Int = 0) -> Token {
...
}
...
}
以一个词法解析器(Lexer)作为初始化参数,token()方法提供从当前位置开始向前查看任意位置词法单元的能力,而具体的文法规则解析则通过各个子类化的解析器来完成。Objective-C和Swift的代码通过不同的解析器来进行,解析完成后输出相同的数据结构,如表示类型的节点:
class ClassNode: Node {
var superCls: ClassNode? = nil // 父类
var className: String = "" // 类名
var protocols: [String] = [] // 实现的协议
}
在将所有关心的语法节点信息解析出来之后,剩下的就是对这些信息进行处理和展示了。Drafter中提供了一些对语法节点进行过滤和搜索的选项,通过提供的参数过滤出感兴趣的信息,最后将这些数据传递给DotGenerator类,这个类的作用是根据节点信息生成Dot语言(一种描述图形的语言)的代码,传递给Graphviz生成图片。
方法调用解析
单独讨论一下对于方法调用的解析,首先为方法调用定义一个语法节点类型:
enum MethodInvoker {
case name(String) // 普通变量
case method(MethodInvokeNode) // 另一个方法调用
}
class MethodInvokeNode: Node {
var isSwift: Bool = false
var invoker: MethodInvoker = .name("") // 调用者
var params: [String] = [] // 参数名
var methodName: String = ""
}
一个方法的调用者可能是一个变量,也可能是另一个方法调用的返回值(链式调用),所以invoker被定义为一个枚举值。
OC方法调用的Parser由类ObjcMessageSendParser实现,swift方法调用的Parse由类SwiftInvokeParser实现。以OC为例,对于这样的简单调用:
[self.view insertSubview:subview atIndex:0];
匹配的结果为:[self.view insertSubview: atIndex:],忽略参数的具体内容。对于链式的方法调用:
[[self objectAtIndex: 1] doSomethingWith: param];
解析的结果只保留一个链式调用的表示:[[self objectAtIndex:] doSomethingWith:],而不是objectAtIndex:和doSomethingWith:。
而对于一些更加复杂的形式,如参数为一个Block的定义,Block中还调用了其他方法,如:
[Post globalTimelinePostsWithBlock:^(NSArray *posts, NSError *error) {
if (!error) {
self.posts = posts;
[self.tableView reloadData];
}
}];
先看看对于OC方法调用文法的一个简单定义:
message_send = '[' receiver param_list ']'
receiver = message_send | NAME
param_list = NAME | (NAME ':' param)+
param = ...
方法调用中具体的参数是通过规则param来解析的,param要知道自己当前是否位于另一个闭包或是其他子结构中,这样才能在正确的时机结束匹配,这一步可以通过计算左右括号的数量来判断,param在碰到另一个方法调用语句时进入message_send规则并将结果添加到最后的匹配结果中,伪代码如下:
func param() throws {
while 文件未结束 {
if 不在子结构中 && 参数匹配结束 {
return
}
if isMessageSend() {
try messageSend() // 匹配方法调用
保存到最终的匹配结果中
continue
}
consume()
}
}
后记
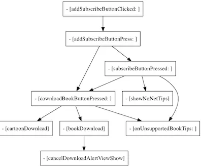
以上就是Drafter实现的基本思路,开头提到的三个问题基本上得到了解决。在这段时间的工作中Drafter给了我不少帮助,至少当我在面对一个这样的代码文件

以及动辄数百行的方法时不再那么头疼,导出指定方法的调用流可以更迅速的理清代码逻辑上的关系:

之后如果有需要的话会为Drafter添加更多的功能、增强解析能力等,希望这个小工具能稍微减轻你在阅读代码时的负担😁。