Web开发者成长路线总结

462 阅读4分钟

从实习后的那些年里,我就开始经常总结一下自己的学习路线,成长路线等等。今天,就重新把这些资料再放出来啦啦。

当然,这些资料也都是在我的GitHub上有的啦。

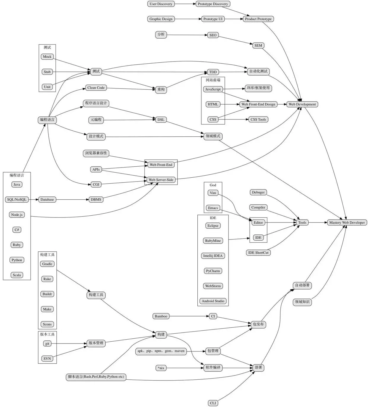
Developer成长路线图

最开始的时间,我并没有想到这张大图可以如此的受欢迎。在最开始的时候,我只想整理一下,我学习了什么东西、觉得什么东西不错。。


GitHub: github.com/phodal/deve…

Star: 1026

Sherlock 技能树

最开始的时候这是一个Fork的项目,后来它用D3.js动态生成了技能树·~。

想要朝这方面发展或者真心有兴趣的。可以找我要一些基础的学习视频,Q号码:3300863615,这个是免费的,希望同学找我要的时候不要有理所应当的态度,毕竟都是我的心血,希望你是真的有一颗想要学好java的心,我也会尽所能的去帮助你成为一名优秀的程序员。

除了Developer上的一些路线,它还有推荐书籍。


GitHub: github.com/phodal/sher…

Star: 401

Developer进阶书单

同样的,Sherlock的主要问题是,没有提供一个好的学习路线,就变成了这个项目。这是基本的模式:


还推荐了不同的学习路线图,如前端、DDD、架构等等。


GitHub: github.com/phodal/book…

Star: 446

Growth

遗憾的是,上面的内容都是分散的,于是我们就有了Growth。它是一款专注于Web开发者成长的应用,涵盖Web开发的流程及技术栈,Web开发的学习路线、成长衡量等各方面。在这里,你将通过不断检验自己的学习成效,形成属于你自己的独一无二的个性技能图谱。


GitHub:github.com/phodal/grow…

Star:1271

Growth: 全栈工程师增长指南

当我整理出APP的时候,发现这个APP太重了,于是我又整理出了一本电子书。依据在《Repractise简介篇:Web开发的七天里》中所说的 Web 开发的七个步骤而展开的电子书。当然它也是一个 APP,它是一本关于如何成为全栈增长工程师的指南。

如果你正在找工作或者刚刚学校出来,又或者已经工作但是经常觉得难点很多,觉得自己java方面学的不够精想要继续学习的,想转行怕学不会的,可以加Q3300863615 了解咨询java继续学习。更有免费视频等你来领取。

GitHub: github.com/phodal/grow…


Star:3653

Growth:全栈增长工程师实践

我总以为这时候就结束了,后来发现并没有,人们还想要一个实战手册。于是,我们就有了这样的一个实战手册。

在Growth中我们介绍的只是一系列的实践,而Growth实战则会带领读者去履行这些实践。你将会看到:如何开发一个Web应用(博客)、如何编写测试——单元测试、功能测试、自动化UI测试、搭建并使用持续集成、添加SEO支持——Sitemap、站长工具和Google Analytics、创建API,制作AutoComplete

开发相应的APP及其API——查看文章、用户登录、发表文章等等。

GitHub: github.com/phodal/grow…

Star:714

Ideabook: 一个全栈增长工程师的练手项目集

后来的后来,人们想要更多的实践项目,于是就有了这本电子书。

你是不是在为提高编程技术而发愁?

你是不是在为找不到合适的练手项目而烦恼?

你是不是在为有合适的项目,但是没有指南而烦恼?

GitHub: github.com/phodal/idea…

Star: 1323

Growth 2.0

事情还没有结束,Growth 2.0将推出更棒的解决方案。

如果你正在找工作或者刚刚学校出来,又或者已经工作但是经常觉得难点很多,觉得自己java方面学的不够精想要继续学习的,想转行怕学不会的,可以加Q3300863615 了解咨询java继续学习。更有免费视频等你来领取。

加我Q有以下几个要求,不达标的勿扰:

1、大学学习的是Java相关专业,毕业后面试受挫,找不到对口工作可以

2、在公司待久了,现在过得很安逸,但跳槽时面试碰壁。需要在短时间内进修、跳槽拿高薪的

3、参加过线下培训后,知识点掌握不够深刻,就业困难,想继续深造

4、已经在Java相关部门上班的在职人员,对自身职业规划不清晰,混日子的

5、有一定的C语言基础,接触过java开发,想转行的

小号勿扰,不喜勿加