React根据宽度自适应高度

7,305 阅读1分钟
  • 有时对于响应式布局,我们需要根据组件的宽度自适应高度。CSS无法实现这种动态变化,传统是用jQuery实现。
  • 而在React中无需依赖于JQuery,实现相对比较简单,只要在DidMount后更改width即可
  • Try on Codepen
  • 需要注意的是在resize时候也要同步变更,需要注册个监听器
class Card extends React.Component {
  constructor(props) {
    super(props);
    this.state = {
      width: props.width || -1,
      height: props.height || -1,
    }
  }

  componentDidMount() {
    this.updateSize();
    window.addEventListener('resize', this.updateSize.bind(this));
  }

  componentWillUnmount() {
    window.removeEventListener('resize', this.updateSize.bind(this));
  }

  updateSize() {
    try {
      const parentDom = ReactDOM.findDOMNode(this).parentNode;
      let { width, height } = this.props;
      //如果props没有指定height和width就自适应
      if (!width) {
        width = parentDom.offsetWidth;
      }
      if (!height) {
        height = width * 0.38;
      }
      this.setState({ width, height });
    } catch (ignore) {
    }
  }

  render() {
    return (
      <div className="test" style={ { width: this.state.width, height: this.state.height } }>
        {`${this.state.width} x ${this.state.height}`}
      </div>
    );
  }
}

ReactDOM.render(
  <Card/>,
  document.getElementById('root')
);

参考资料

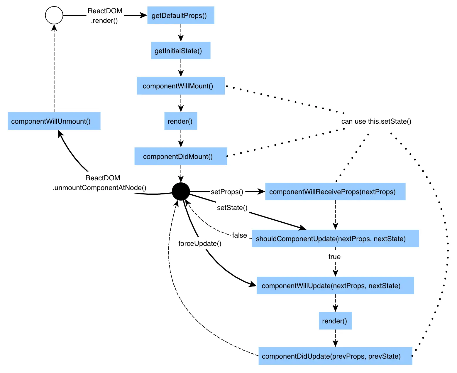
  • React生命周期

React生命周期
React生命周期