Android解析ClassLoader(一)Java中的ClassLoader

3,253 阅读6分钟

相关文章
Java虚拟机系列

前言

热修复和插件化是目前比较热门的技术,要想更好的掌握它们需要了解ClassLoader,因此也就有了本系列的产生,这一篇我们先来学习Java中的ClassLoader。

1.ClassLoader的类型

Java虚拟机(一)结构原理与运行时数据区域这篇文章中,我提到过类加载子系统,它的主要作用就是通过多种类加载器(ClassLoader)来查找和加载Class文件到 Java 虚拟机中。
Java中的类加载器主要有两种类型,系统类加载和自定义类加载器。其中系统类加载器包括3种,分别是Bootstrap ClassLoader、 Extensions ClassLoader和 App ClassLoader。

1.1 Bootstrap ClassLoader

用C/C++代码实现的加载器,用于加载Java虚拟机运行时所需要的系统类,如java.lang.*、java.uti.*等这些系统类,它们默认在$JAVA_HOME/jre/lib目录中,也可以通过启动Java虚拟机时指定-Xbootclasspath选项,来改变Bootstrap ClassLoader的加载目录。
Java虚拟机的启动就是通过 Bootstrap ClassLoader创建一个初始类来完成的。由于Bootstrap ClassLoader是使用C/C++语言实现的, 所以该加载器不能被Java代码访问到。需要注意的是Bootstrap ClassLoader并不继承java.lang.ClassLoader。
我们可以通过如下代码来得出Bootstrap ClassLoader所加载的目录:

public class ClassLoaderTest {
    public static void main(String[]args) {
        System.out.println(System.getProperty("sun.boot.class.path"));
    }
}

打印结果为:

C:\Program Files\Java\jdk1.8.0_102\jre\lib\resources.jar;
C:\Program Files\Java\jdk1.8.0_102\jre\lib\rt.jar;
C:\Program Files\Java\jdk1.8.0_102\jre\lib\sunrsasign.jar;
C:\Program Files\Java\jdk1.8.0_102\jre\lib\jsse.jar;
C:\Program Files\Java\jdk1.8.0_102\jre\lib\jce.jar;
C:\Program Files\Java\jdk1.8.0_102\jre\lib\charsets.jar;
C:\Program Files\Java\jdk1.8.0_102\jre\lib\jfr.jar;
C:\Program Files\Java\jdk1.8.0_102\jre\classes

可以发现几乎都是$JAVA_HOME/jre/lib目录中的jar包,包括rt.jar、resources.jar和charsets.jar等等。

1.2 Extensions ClassLoader

用于加载 Java 的拓展类 ,拓展类的jar包一般会放在$JAVA_HOME/jre/lib/ext目录下,用来提供除了系统类之外的额外功能。也可以通过-Djava.ext.dirs选项添加和修改Extensions ClassLoader加载的路径。
通过以下代码可以得到Extensions ClassLoader加载目录:

System.out.println(System.getProperty("java.ext.dirs"));

打印结果为:

C:\Program Files\Java\jdk1.8.0_102\jre\lib\ext;
C:\Windows\Sun\Java\lib\ext

1.3 App ClassLoader

负责加载当前应用程序Classpath目录下的所有jar和Class文件。也可以加载通过-Djava.class.path选项所指定的目录下的jar和Class文件。

1.4 Custom ClassLoader

除了系统提供的类加载器,还可以自定义类加载器,自定义类加载器通过继承java.lang.ClassLoader类的方式来实现自己的类加载器,除了 Bootstrap ClassLoader,Extensions ClassLoader和App ClassLoader也继承了java.lang.ClassLoader类。关于自定义类加载器后面会进行介绍。

2.ClassLoader的继承关系

运行一个Java程序需要用到几种类型的类加载器呢?如下所示。

public class ClassLoaderTest {
    public static void main(String[] args) {
        ClassLoader loader = ClassLoaderTest.class.getClassLoader();
        while (loader != null) {
            System.out.println(loader);//1
            loader = loader.getParent();
        }
    }
}

首先我们得到当前类ClassLoaderTest的类加载器,并在注释1处打印出来,接着打印出当前类的类加载器的父加载器,直到没有父加载器终止循环。打印结果如下所示。

sun.misc.Launcher$AppClassLoader@75b84c92
sun.misc.Launcher$ExtClassLoader@1b6d3586

第1行说明加载ClassLoaderTest的类加载器是AppClassLoader,第2行说明AppClassLoader的父加载器为ExtClassLoader。至于为何没有打印出ExtClassLoader的父加载器Bootstrap ClassLoader,这是因为Bootstrap ClassLoader是由C/C++编写的,并不是一个Java类,因此我们无法在Java代码中获取它的引用。

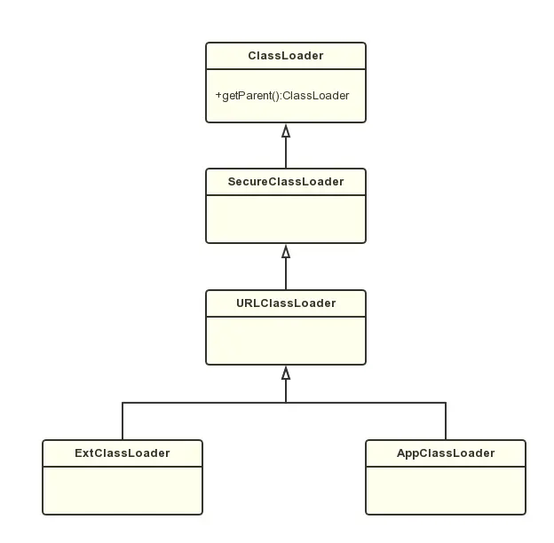
我们知道系统所提供的类加载器有3种类型,但是系统提供的ClassLoader相关类却不只3个。另外,AppClassLoader的父类加载器为ExtClassLoader,并不代表AppClassLoader继承自ExtClassLoader,ClassLoader的继承关系如下所示。

可以看到上图中共有5个ClassLoader相关类,下面简单对它们进行介绍:

  • ClassLoader是一个抽象类,其中定义了ClassLoader的主要功能。
  • SecureClassLoader继承了抽象类ClassLoader,但SecureClassLoader并不是ClassLoader的实现类,而是拓展了ClassLoader类加入了权限方面的功能,加强了ClassLoader的安全性。
  • URLClassLoader继承自SecureClassLoader,用来通过URl路径从jar文件和文件夹中加载类和资源。
  • ExtClassLoader和AppClassLoader都继承自URLClassLoader,它们都是Launcher 的内部类,Launcher 是Java虚拟机的入口应用,ExtClassLoader和AppClassLoader都是在Launcher中进行初始化的。

3 双亲委托模式

3.1 双亲委托模式的特点

类加载器查找Class所采用的是双亲委托模式,所谓双亲委托模式就是首先判断该Class是否已经加载,如果没有则不是自身去查找而是委托给父加载器进行查找,这样依次的进行递归,直到委托到最顶层的Bootstrap ClassLoader,如果Bootstrap ClassLoader找到了该Class,就会直接返回,如果没找到,则继续依次向下查找,如果还没找到则最后会交由自身去查找。
这样讲可能会有些抽象,来看下面的图。

我们知道类加载子系统用来查找和加载Class文件到 Java 虚拟机中,假设我们要加载一个位于D盘的Class文件,这时系统所提供的类加载器不能满足条件,这时就需要我们自定义类加载器继承自java.lang.ClassLoader,并复写它的findClass方法。加载D盘的Class文件步骤如下:

  1. 自定义类加载器首先从缓存中要查找Class文件是否已经加载,如果已经加载就返回该Class,如果没加载则委托给父加载器也就是App ClassLoader。
  2. 按照上图中红色虚线的方向递归步骤1。
  3. 一直委托到Bootstrap ClassLoader,如果Bootstrap ClassLoader在缓存中还没有查找到Class文件,则在自己的规定路径$JAVA_HOME/jre/libr中或者-Xbootclasspath选项指定路径的jar包中进行查找,如果找到则返回该Class,如果没有则交给子加载器Extensions ClassLoader。
  4. Extensions ClassLoader查找$JAVA_HOME/jre/lib/ext目录下或者-Djava.ext.dirs选项指定目录下的jar包,如果找到就返回,找不到则交给App ClassLoader。
  5. App ClassLoade查找Classpath目录下或者-Djava.ext.dirs选项所指定的目录下的jar包和Class文件,如果找到就返回,找不到交给我们自定义的类加载器,如果还找不到则抛出异常。

总的来说就是Class文件加载到类加载子系统后,先沿着图中红色虚线的方向自下而上进行委托,再沿着黑色虚线的方向自上而下进行查找,整个过程就是先上后下。

类加载的步骤在JDK8的源码中也得到了体现,来查看抽象类的ClassLoader方法,如下所示。

 protected Class<?> More ...loadClass(String name, boolean resolve)
         throws ClassNotFoundException
     {
         synchronized (getClassLoadingLock(name)) {
             Class<?> c = findLoadedClass(name);//1
             if (c == null) {
                 long t0 = System.nanoTime();
                 try {
                     if (parent != null) {
                         c = parent.loadClass(name, false);//2
                     } else {
                         c = findBootstrapClassOrNull(name);//3
                     }
                 } catch (ClassNotFoundException e) {            
                 }
                 if (c == null) {
                     // If still not found, then invoke findClass in order
                     // to find the class.
                     long t1 = System.nanoTime();
                     c = findClass(name);//4
                     // this is the defining class loader; record the stats
                     sun.misc.PerfCounter.getParentDelegationTime().addTime(t1 - t0);
                     sun.misc.PerfCounter.getFindClassTime().addElapsedTimeFrom(t1);
                     sun.misc.PerfCounter.getFindClasses().increment();
                 }
             }
            if (resolve) {
                 resolveClass(c);
             }
            return c;
         }
     }

注释1处用来检查类是否已经加载,如果已经加载则后面的代码不会执行,最后会返回该类。没有加载则会接着向下执行。
注释2处,如果父类加载器不为null,则调用父类加载器的loadClass方法。如果父类加载器为null则调用注释3处的findBootstrapClassOrNull方法,这个方法内部调用了Native方法findLoadedClass0,findLoadedClass0方法中最终会用Bootstrap Classloader来查找类。如果Bootstrap Classloader仍没有找到该类,也就说明向上委托没有找到该类,则调用注释4处的findClass方法继续向下进行查找。

3.2 双亲委托模式的好处

采取双亲委托模式主要有两点好处:

  1. 避免重复加载,如果已经加载过一次Class,就不需要再次加载,而是先从缓存中直接读取。
  2. 更加安全,如果不使用双亲委托模式,就可以自定义一个String类来替代系统的String类,这显然会造成安全隐患,采用双亲委托模式会使得系统的String类在Java虚拟机启动时就被加载,也就无法自定义String类来替代系统的String类,除非我们修改
    类加载器搜索类的默认算法。还有一点,只有两个类名一致并且被同一个类加载器加载的类,Java虚拟机才会认为它们是同一个类,想要骗过Java虚拟机显然不会那么容易。

4.自定义ClassLoader

系统提供的类加载器只能够加载指定目录下的jar包和Class文件,如果想要加载网络上的或者是D盘某一文件中的jar包和Class文件则需要自定义ClassLoader。
实现自定义ClassLoader需要两个步骤:

  1. 定义一个自定义ClassLoade并继承抽象类ClassLoader。
  2. 复写findClass方法,并在findClass方法中调用defineClass方法。

下面我们就自定义一个ClassLoader用来加载位于D:\lib的Class文件。

4.1 编写测试Class文件

首先编写测试类并生成Class文件,如下所示。

package com.example;
public class Jobs {
    public void say() {
        System.out.println("One more thing");
    }
}

将这个Jobs.java放入到D:\lib中,使用cmd命令进入D:\lib目录中,执行Javac Jobs.java对该java文件进行编译,这时会在D:\lib中生成Jobs.class。

4.2 编写自定义ClassLoader

接下来编写自定义ClassLoader,如下所示。

import java.io.ByteArrayOutputStream;
import java.io.File;
import java.io.FileInputStream;
import java.io.IOException;
import java.io.InputStream;
public class DiskClassLoader extends ClassLoader {
    private String path;
    public DiskClassLoader(String path) {
        this.path = path;
    }
    @Override
    protected Class<?> findClass(String name) throws ClassNotFoundException {
        Class clazz = null;
        byte[] classData = loadClassData(name);//1
        if (classData == null) {
            throw new ClassNotFoundException();
        } else {
            clazz= defineClass(name, classData, 0, classData.length);//2
        }
        return clazz;
    }
    private byte[] loadClassData(String name) {
        String fileName = getFileName(name);
        File file = new File(path,fileName);
        InputStream in=null;
        ByteArrayOutputStream out=null;
        try {
             in = new FileInputStream(file);
             out = new ByteArrayOutputStream();
            byte[] buffer = new byte[1024];
            int length=0;
            while ((length = in.read(buffer)) != -1) {
                out.write(buffer, 0, length);
            }
            return out.toByteArray();
        } catch (IOException e) {
            e.printStackTrace();
        }finally {
            try {
                if(in!=null) {
                    in.close();
                }
            } catch (IOException e) {
                e.printStackTrace();
            }
            try{
                if(out!=null) {
                    out.close();
                }
            }catch (IOException e){
                e.printStackTrace();
            }
        }
        return null;
    }
    private String getFileName(String name) {
        int index = name.lastIndexOf('.');
        if(index == -1){//如果没有找到'.'则直接在末尾添加.class
            return name+".class";
        }else{
            return name.substring(index+1)+".class";
        }
    }
}

这段代码有几点需要注意的,注释1处的loadClassData方法会获得class文件的字节码数组,并在注释2处调用defineClass方法将class文件的字节码数组转为Class类的实例。loadClassData方法中需要对流进行操作,关闭流的操作要放在finally语句块中,并且要对in和out分别采用try语句,如果in和out共同在一个try语句中,那么如果in.close()发生异常,则无法执行 out.close()

最后我们来验证DiskClassLoader是否可用,代码如下所示。

import java.lang.reflect.InvocationTargetException;
import java.lang.reflect.Method;

public class ClassLoaderTest {
    public static void main(String[] args) {
        DiskClassLoader diskClassLoader = new DiskClassLoader("D:\\lib");//1
        try {
            Class c = diskClassLoader.loadClass("com.example.Jobs");//2
            if (c != null) {
                try {
                    Object obj = c.newInstance();
                    System.out.println(obj.getClass().getClassLoader());
                    Method method = c.getDeclaredMethod("say", null);
                    method.invoke(obj, null);//3
                } catch (InstantiationException | IllegalAccessException
                        | NoSuchMethodException
                        | SecurityException |
                        IllegalArgumentException |
                        InvocationTargetException e) {
                    e.printStackTrace();
                }
            }
        } catch (ClassNotFoundException e) {
            e.printStackTrace();
        }
    }
}

注释1出创建DiskClassLoader并传入要加载类的路径,注释2处加载Class文件,需要注意的是,不要在项目工程中存在名为com.example.Jobs的Java文件,否则就不会使用DiskClassLoader来加载,而是AppClassLoader来负责加载,这样我们定义DiskClassLoader就变得毫无意义。接下来在注释3通过反射来调用Jobs的say方法,打印结果如下:

com.example.DiskClassLoader@4554617c
One more thing

使用了DiskClassLoader来加载Class文件,say方法也正确执行,显然我们的目的达到了。

后记

这一篇文章我们学习了Java中的ClassLoader,包括ClassLoader的类型、双亲委托模式、ClassLoader继承关系以及自定义ClassLoader,为的是就是更好的理解下一篇所要讲解的Android中的ClassLoader。

参考资料
一看你就懂,超详细java中的ClassLoader详解
深入分析Java ClassLoader原理


我的新书《Android进阶之光》已出版,更多成体系的Android相关原创技术干货尽在公众号:刘望舒。