前言
在学习React.js的过程中,曾经最让我苦恼的事情是,我需要给自己一个使用这个框架的理由。因为随着学习经验的和工作经验的增长,你会发现类似的技术总是会此消彼长的出现,如果这只是另一个轮子怎么办?加之学习的成本、项目改造的成本甚至周围人来适应你的成本,一味的追逐最新最流行的技术并非是一件好事。
当谈React.js时有必要把它一分为二来讲解。首先要明确的是它只是一个用于视图层的类库(lib),你能把它当作模板引擎来用(React.js并不是模板引擎),输出html,定义组件。但是你没法仅用React.js类库就搭建一个完整的前端app。之所以要强调这么一点是因为很多人会拿React.js与Angular做比较,这是不公平的,因为angular的定位是一个框架(framework)。angular自带模板引擎,路由引擎,有健全的数据双向绑定机制,内置Ajax请求功能,还能够定义Model。而React.js类库只能用于定义视图组件。
React.js的另一面是它背后的flux架构,这是我们这篇文章着重要谈的。但正如上一段所说,React.js仅依靠自己没法成型一个flux框架,基于React.js的flux框架要么是手动补全了框架中其他角色的代码,要么引入了其他的第三方类库。flux架构也并非是React.js的专利,市面上已经有非常多的独立于React.js的开源框架供使用。
这篇文章的目的就是让你读懂flux架构,我们会直接把flux与mvc比较,来彰显它的优劣。flux架构并非新事物,如果你拥有后端开发背景的话,flux架构一定会让你联想到CQRS(Command-Query Responsibility Segregation)、EDA(Event-Driven Architecture)、DDD(Domain-Driven Design)等概念。至于这些概念具体是什么,和flux有什么关系,会在下一篇中介绍。今天我们聊flux与mvc比较之下它的创新之处在哪。
如果你还完全没有接触过React.js也不太要紧。这一篇的内容主要集中于用图解和文字来讲解架构之间的差异,代码部分简单通俗易懂。
MVC简介
MVC架构讲程序划分为三个角色,从上到下依次为:
- View: 视图,用户数据展示,同时接受用户输入
- Contorller:响应用户的输入,对数据进行操作,
- Model:负责管理程序需要的数据,并且定义了操作数据的行为。
对于一个简单的MVC架构程序来说,其工作流程如下:
从最右边的View开始,当用户在UI上进行操作之后,用户的操作被转发到了Controller上,Controller根据用户的操作对数据进行更新(准确来说是调用Model层的API),数据更新之后自然视图View展现的内容也需要进行更新。Model层此时可以向所有关联的视图发出通知,收到通知的视图重新获取最新的数据。注意这最后一步Model与View的交互,大部分现有的MVC框架将其进行了封装,开发人员只要使用数据绑定即可。
如果上面的流程图还过于抽象的话,我们可以看一段MVC项目的代码,比如基于Nodejs的Kraken框架的Shopping_Cart示例项目中的controller `controllers/index.js`:
var Product = require('../models/productModel');
module.exports = function (server) {
server.get('/', function (req, res) {
Product.find(function (err, prods) {
if (err) {
console.log(err);
}
var model =
{
products: prods
};
res.render('index', model);
});
});
};
由于这是一个后端框架,用户的操作只能通过url路径体现。当用户访问`/`路径时,首页`index.html`对应的controller,也就是该`controllers/index.js`收到请求,它调用Model层的Product模块的`find`方法请求数据,并将或得到的数据交给`index`模板进行重新渲染,产生的页面返回给用户。
为了和flux做比较,在这里我们要强调几点:
- 通常View和Controller的关系是一一对应的,比如首页index.html有自己的controller`controllers/index.js`,查询页面search.html有自己的controller`controllers/search.js`。从下面这段[angular的路由代码](AngularJS)就是很典型的示例:
phonecatApp.config(['$routeProvider',
function($routeProvider) {
$routeProvider.
when('/phones', {
templateUrl: 'partials/phone-list.html',
controller: 'PhoneListCtrl'
}).
when('/phones/:phoneId', {
templateUrl: 'partials/phone-detail.html',
controller: 'PhoneDetailCtrl'
}).
otherwise({
redirectTo: '/phones'
});
}]);
- controller是有业务逻辑的。虽然在MVC中我们强调"fat model, skinny controller"(业务逻辑应尽量放在Model层,Controller只应该作为View与Model的接口),但skinny并不代表none,controller中还是有与业务相关的逻辑来决定将如何转发用户的请求,最典型的决定是转发到哪个Model层。
- Model应该被更准确的称为Domain Model(领域模型),它不代表具体的Class或者Object,也不是单纯的databse。而是一个“层”的概念:数据在Model里得到存储,Model提供方法操作数据(Model的行为)。所以Model代码可以有业务逻辑,甚至可以有数据的存储操作的底层服务代码。
- MVC中的数据流是双向的,模型通知视图数据已经更新,视图直接查询模型中的数据。
MVC的局限
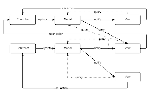
上小节单组MVC(View、Model、Controller是1:1:1的关系)只是一种理想状态。现实中的程序往往是多视图,多模型。更严重的是视图与模型之间还可以是多对多的关系。也就是说,单个视图的数据可以来自多个模型,单个模型更新是需要通知多个视图,用户在视图上的操作可以对多个模型造成影响。可以想象最致命的后果是,视图与模型之间相互更新的死循环。
这样一来,View与Model与Controller之间的关系就成一团乱麻了,如下两幅图所示:

如此的混乱会产生很多的问题,比如调试代码。假设在一个复杂的MVC的架构中,有多个controller可以修改model,而开发时model的数据产出并非如你所愿,则你很难判断出是哪个controller出的错,只能使用控制变量法进行调试。
在2014年Facebook举办的F8(Facebook Developer Conference)大会上其中的Hacker Way: Rethinking Web App Development at Facebook单元里,Facebook的工程师Jing Chen对于MVC的评价是,MVC非常适合于小型应用,但是当许许多多的Model和与之对应的View被加入到一个系统中,情况就会变得如下图所示:
需要注意的是,她想表达的意思其实和上述两幅图是相同的,但她在大会上演示的这幅图对MVC的架构描述是有欠缺的。她的这番言论和不准确的图片同时也在Reddit上也引起了非常多的讨论,甚至是负面的评价。最后她的回复如下
Yeah, that was a tricky slide [the one with multiple models and views and bidirectional data flow], partly because there's not a lot of consensus for what MVC is exactly - lots of people have different ideas about what it is. What we're really arguing against is bi-directional data flow, where one change can loop back and have cascading effects.
她承认演示中的图片确实投机取巧了。但其实大部分人对MVC的见解也并不相同,它们真正想表达的是这种双向的数据流架构会产生一定的负面效应。
Flux
一个简单的flux流程图如下所示:
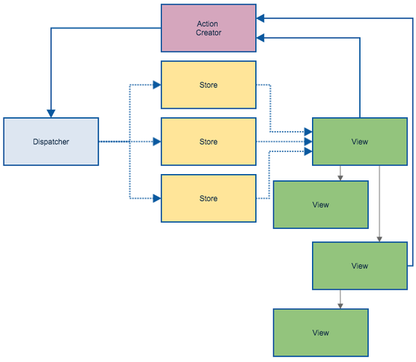
参照上面的图示,我们首先总结一下,flux架构下一共有四类模块角色,按照交互顺序依次是:
- Component/View: 你可以把组件(Component)理解为View与Controller的结合,它既展现数据,同时也处理用户的交互请求。不同于MVC的Controller直接调用模型层业务逻辑处理接口,flux上来自用户的操作或者请求最终会映射为对应的Action,交由Action进行下一步处理。另一点需要注意的是View同时也监听着Store中数据的更改事件,一旦发生更改则重新请求数据。
- Action:描述组件触发的操作,包括名称和数据,比如`{ 'actionType': 'delete', 'data': item}`
- Dispatcher: flux的中央枢纽(central hub),所有的Action都会交由Dispatcher进行处理。Dispatcher在接收到Action之后,调用Store注册在Action上的回调函数。需要注意与MVC中Controller不同的是,Dispatcher是不包含业务逻辑的,它机械的像一座桥,一个路由器,所以它能被别的程序复用当然也能被别的Dispatcher替换。
- Store:包含程序的数据与业务逻辑。和MVC的Model比较,Store有一些不易被察觉但又非常重要的差异:MVC中的每一个model即对应着一个领域模型;而flux中的一个Store自己并不是一个领域模型,而是可能包含多个模型。最重要的是,只有store自己知道如何修改数据,它并不对外直接提供操作数据的接口(但是提供查询数据的接口),action和dispatcher没法操作store.
一个简单的flux流程我们可以这么描述:用户在View上的操作最终会映射为一类Action,Action传递给Dispatcher,再由Dispatcher执行注册在指定Action上的回调函数。最终完成对Store的操作。如果Store中的数据发生了更改,则触发数据更改的事件,View监听着这些时间,并对这些事件做出反应(比如重新查询数据)。
当有多个Store和View被添加后,复杂的flux流程图如下图所示
如果上图还是让你感觉到复杂的话,我们继续抽象flux流程如下:
由此可见即使是复杂的flux应用,它的数据流和程序的运作过程仍然是清晰可辨的。
Flux代码
最后这一小节,是用代码来演示flux的简易实现。如果你阅读本文的目的只是想对flux原理稍加了解,则可以略过这小节内容。
View
我们从最简单的场景出发,假设页面上只有一个按钮,我们通过这个按钮向store里添加一条数据。这里视图我们通过Reactjs实现:
var View = React.createClass({
addNewItem: function (event) {
Dispatcher.dispatch({
action: 'add_item',
data: {date: +new Date}
});
},
render: function(){
return (
<button onClick={this.addNewItem}>Add Item</button>
)
}
});
在按钮的点击事件中我们触发了`add_item`事件。只不过触发事件是直接通过调用`Dispatcher`来实现。
Actions
在上面的视图代码中,我们直接调用了Dispatcher的方法。但这样的代码耦合太强了。View其实无需感知Dispatcher,这里我们更是直接把Dispatcher的细节暴露给了View,同时action也没有被抽象出来。
接下来我们把Action抽象出来
var Actions = {
add: function (item) {
Dispatcher.dispatch({
action: 'add_item',
data: item
});
}
}
此时的View也要修改为:
var View = React.createClass({
addNewItem: function (event) {
Actions.add({
date: +new Date
});
},
render: function(){
return (
<button onClick={this.addNewItem}>Add Item</button>
)
}
});
Store
Store负责存储并更新数据,它需要监听Dispatcher上触发的action并做出响应:
var Store = {
items: []
}
Dispatcher.register(function(payload) {
switch(payload.action) {
case 'add_item':
// 当事件名为“添加”时,向仓库里添加数据
Store.items.push(payload.data);
// 同时触发“数据已更改”的事件
Store.triggerEvent('change');
break;
}
});
当Store更新完数据之后,它还需要触发一个数据更新的事件,以告知那些关注这些数据的人。如果我们的视图需要在数据更改后时时更新数据,则还需要在Store注册数据更改事件的回调函数
var View = React.createClass({
update: function () {
// TODO
},
componentDidMount: function() {
Store.bind('change', this.update);
},
addNewItem: function (event) {
Actions.add({
date: +new Date
});
},
render: function(){
return (
<button onClick={this.addNewItem}>Add Item</button>
)
}
});
参考文章:
What the Flux? (On Flux, DDD, and CQRS)
Facebook: MVC Does Not Scale, Use Flux Instead [Updated]
https://medium.com/hacking-and-gonzo/flux-vs-mvc-design-patterns-57b28c0f71b7#.2uqupqv13