keras版faster-rcnn算法详解(1.RPN计算)

435 阅读8分钟
原文链接: zhuanlan.zhihu.com

下篇:keras版faster-rcnn算法详解(2.roi计算及其他)

前段时间学完Udacity的机器学习和深度学习的课程,感觉只能算刚刚摸到深度学习的门槛,于是开始看斯坦福的cs231n(传送门cs321n 2017春季班最新发布)),一不小心便入了计算机视觉的坑。原来除了识别物体,还可以进行定位(localization),检测(object detection),语义分割(semantic segmentation),实例分割(instance segmentation),左右手互搏(GAN),风格学习(transfer learning),等等。。。真是一下开了眼。从detection学起,开干!

detection的话,自然是rgb大神的一系列工作,从rcnn一路到YOLO。这里贴一个YOLO的视频,给各位看官鉴赏一下:YOLO: Real-Time Object Detection 。也可以直接看这个地址,有更详细的内容:YOLO: Real-Time Object Detection。Faster-rcnn的原文在这里: Faster R-CNN: Towards Real-Time Object Detection with Region Proposal Networks

由于tensorflow使用的不是很熟练,大部分项目都是用keras做的 ,因此在github上找到了一个keras版的faster-rcnn,学习一下。基本上clone下来以后稍微调整几处代码就能成功跑起来了。我用Oxford的pet数据集进行了训练,在我的老爷卡gtx970(如果你还在为连块gtx970都配不上而苦恼,建议你看一下 这篇文章,马上起飞)上训练了差不多1个多小时,就能够比较有效的实现detection了。下面是效果图。

接下来就是理解代码了,faster-rcnn的核心思想就是通过RPN替代过往的独立的步骤进行region proposal,实现完全的end-to-end学习,从而对算法进行了提速。所以读懂RPN是理解faster-rcnn的第一步。下面的代码是如何得到用于训练RPN的ground truth的,完全理解,也就理解的RPN的原理了。

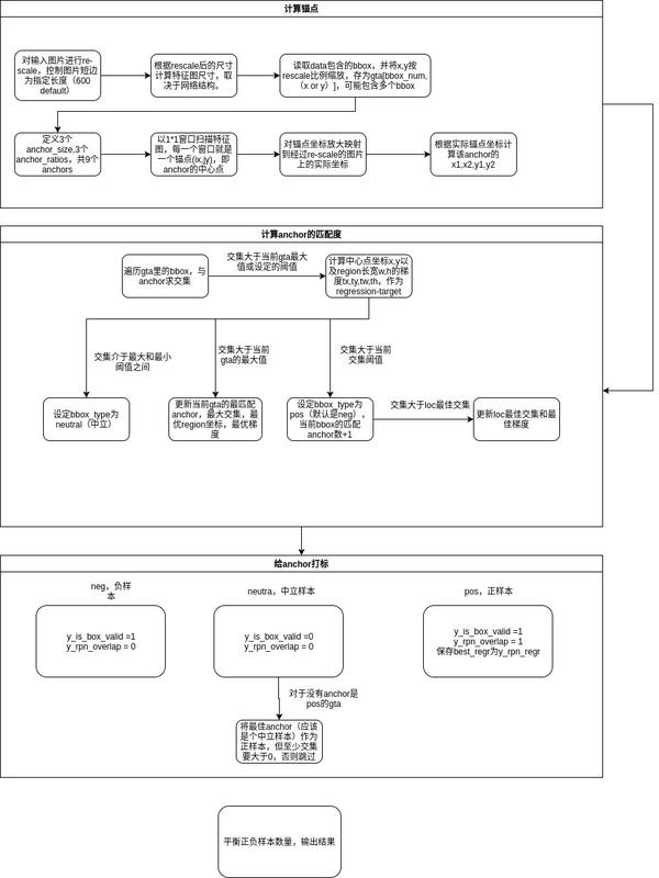
计算过程比较长,但没有复杂的数学知识,我画了一个大概的流程图,在此基础上理解应该就容易多了。

下面来看代码:

def calc_rpn(C, img_data, width, height, resized_width, resized_height, img_length_calc_function):

	downscale = float(C.rpn_stride)
	anchor_sizes = C.anchor_box_scales
	anchor_ratios = C.anchor_box_ratios
	num_anchors = len(anchor_sizes) * len(anchor_ratios)	

	# calculate the output map size based on the network architecture

	(output_width, output_height) = img_length_calc_function(resized_width, resized_height)

	n_anchratios = len(anchor_ratios)

	# initialise empty output objectives
	y_rpn_overlap = np.zeros((output_height, output_width, num_anchors))
	y_is_box_valid = np.zeros((output_height, output_width, num_anchors))
	y_rpn_regr = np.zeros((output_height, output_width, num_anchors * 4))

	num_bboxes = len(img_data['bboxes'])

	num_anchors_for_bbox = np.zeros(num_bboxes).astype(int)
	best_anchor_for_bbox = -1*np.ones((num_bboxes, 4)).astype(int)
	best_iou_for_bbox = np.zeros(num_bboxes).astype(np.float32)
	best_x_for_bbox = np.zeros((num_bboxes, 4)).astype(int)
	best_dx_for_bbox = np.zeros((num_bboxes, 4)).astype(np.float32)

	# get the GT box coordinates, and resize to account for image resizing
	gta = np.zeros((num_bboxes, 4))
	for bbox_num, bbox in enumerate(img_data['bboxes']):
		# get the GT box coordinates, and resize to account for image resizing
		gta[bbox_num, 0] = bbox['x1'] * (resized_width / float(width))
		gta[bbox_num, 1] = bbox['x2'] * (resized_width / float(width))
		gta[bbox_num, 2] = bbox['y1'] * (resized_height / float(height))
		gta[bbox_num, 3] = bbox['y2'] * (resized_height / float(height))

首先看一下参数,C是配置信息,img_data包含一张图片的路径,bbox坐标和对应的分类(可能一张图片有多组,即表示图片里包含多个对象)。后面是图片的原尺寸和resize之后的尺寸,用于求bbox坐标在resize之后图片上的坐标,img_length_calc_function是一个方法,基于我们的设置来从图片尺寸计算出经过网络之后特征图的尺寸。

接下来读取了几个参数,downscale就是从图片到特征图的缩放倍数,anchor_size和anchor_ratios是我们初步选区大小的参数,比如3个size和3个ratios,可以组合成9种不同形状大小的选区。接下来通过img_.....function这个方法计算出了特征图的尺寸。

下一步是几个变量初始化可以先不看,后面用到的时候再看。因为我们的计算都是基于resize以后的图像的,所以接下来把bbox中的x1,x2,y1,y2分别通过缩放匹配到resize以后的图像。这里记做gta,尺寸为(num_of_bbox,4)。

for anchor_size_idx in range(len(anchor_sizes)):
	for anchor_ratio_idx in range(n_anchratios):
		anchor_x = anchor_sizes[anchor_size_idx] * anchor_ratios[anchor_ratio_idx][0]
		anchor_y = anchor_sizes[anchor_size_idx] * anchor_ratios[anchor_ratio_idx][1]	

		for ix in range(output_width):					
			# x-coordinates of the current anchor box	
			x1_anc = downscale * (ix + 0.5) - anchor_x / 2
			x2_anc = downscale * (ix + 0.5) + anchor_x / 2	

			# ignore boxes that go across image boundaries					
			if x1_anc < 0 or x2_anc > resized_width:
				continue

			for jy in range(output_height):

				# y-coordinates of the current anchor box
				y1_anc = downscale * (jy + 0.5) - anchor_y / 2
				y2_anc = downscale * (jy + 0.5) + anchor_y / 2

				# ignore boxes that go across image boundaries
				if y1_anc < 0 or y2_anc > resized_height:
					continue

				# bbox_type indicates whether an anchor should be a target 
				bbox_type = 'neg'

				# this is the best IOU for the (x,y) coord and the current anchor
				# note that this is different from the best IOU for a GT bbox
				best_iou_for_loc = 0.0		

上面这一段计算了anchor的长宽,然后比较重要的就是把特征图的每一个点作为一个锚点,通过乘以downscale,映射到图片的实际尺寸,再结合anchor的尺寸,忽略掉超出图片范围的。一个个大小、比例不一的矩形选框就跃然纸上了。对这些选框进行遍历,对每个选框进行下面的计算:

# bbox_type indicates whether an anchor should be a target 
bbox_type = 'neg'

# this is the best IOU for the (x,y) coord and the current anchor
# note that this is different from the best IOU for a GT bbox
best_iou_for_loc = 0.0

for bbox_num in range(num_bboxes):

	# get IOU of the current GT box and the current anchor box
	curr_iou = iou([gta[bbox_num, 0], gta[bbox_num, 2], gta[bbox_num, 1], gta[bbox_num, 3]], [x1_anc, y1_anc, x2_anc, y2_anc])
	# calculate the regression targets if they will be needed
	if curr_iou > best_iou_for_bbox[bbox_num] or curr_iou > C.rpn_max_overlap:
		cx = (gta[bbox_num, 0] + gta[bbox_num, 1]) / 2.0
		cy = (gta[bbox_num, 2] + gta[bbox_num, 3]) / 2.0
		cxa = (x1_anc + x2_anc)/2.0
		cya = (y1_anc + y2_anc)/2.0

		tx = (cx - cxa) / (x2_anc - x1_anc)
		ty = (cy - cya) / (y2_anc - y1_anc)
		tw = np.log((gta[bbox_num, 1] - gta[bbox_num, 0]) / (x2_anc - x1_anc))
		th = np.log((gta[bbox_num, 3] - gta[bbox_num, 2]) / (y2_anc - y1_anc))

定义了两个变量,bbox_type和best_iou_for_loc,后面会用到。计算了anchor与gta的交集,比较简单,就不展开说了。然后就是如果交集大于best_iou_for_bbox[bbox_num]或者大于我们设定的阈值,就会去计算gta和anchor的中心点坐标,再通过中心点坐标和bbox坐标,计算出x,y,w,h四个值的梯度值(不知道这么理解对不对)。为什么要计算这个梯度呢?因为RPN计算出来的区域不一定是很准确的,从只有9个尺寸的anchor也可以推测出来,因此我们在预测时还会进行一次回归计算,而不是直接使用这个区域的坐标。

接下来是根据anchor的表现对其进行标注。

if img_data['bboxes'][bbox_num]['class'] != 'bg':
	# all GT boxes should be mapped to an anchor box, so we keep track of which anchor box was best
	if curr_iou > best_iou_for_bbox[bbox_num]:
		best_anchor_for_bbox[bbox_num] = [jy, ix, anchor_ratio_idx, anchor_size_idx]
		best_iou_for_bbox[bbox_num] = curr_iou
		best_x_for_bbox[bbox_num,:] = [x1_anc, x2_anc, y1_anc, y2_anc]
		best_dx_for_bbox[bbox_num,:] = [tx, ty, tw, th]

	# we set the anchor to positive if the IOU is >0.7 (it does not matter if there was another better box, it just indicates overlap)
	if curr_iou > C.rpn_max_overlap:
		bbox_type = 'pos'
		num_anchors_for_bbox[bbox_num] += 1
		# we update the regression layer target if this IOU is the best for the current (x,y) and anchor position
		if curr_iou > best_iou_for_loc:
			best_iou_for_loc = curr_iou
			best_regr = (tx, ty, tw, th)

	# if the IOU is >0.3 and <0.7, it is ambiguous and no included in the objective
	if C.rpn_min_overlap < curr_iou < C.rpn_max_overlap:
		# gray zone between neg and pos
		if bbox_type != 'pos':
			bbox_type = 'neutral'
# turn on or off outputs depending on IOUs
if bbox_type == 'neg':
	y_is_box_valid[jy, ix, anchor_ratio_idx + n_anchratios * anchor_size_idx] = 1
	y_rpn_overlap[jy, ix, anchor_ratio_idx + n_anchratios * anchor_size_idx] = 0
elif bbox_type == 'neutral':
	y_is_box_valid[jy, ix, anchor_ratio_idx + n_anchratios * anchor_size_idx] = 0
	y_rpn_overlap[jy, ix, anchor_ratio_idx + n_anchratios * anchor_size_idx] = 0
elif bbox_type == 'pos':
	y_is_box_valid[jy, ix, anchor_ratio_idx + n_anchratios * anchor_size_idx] = 1
	y_rpn_overlap[jy, ix, anchor_ratio_idx + n_anchratios * anchor_size_idx] = 1
	start = 4 * (anchor_ratio_idx + n_anchratios * anchor_size_idx)
	y_rpn_regr[jy, ix, start:start+4] = best_regr

前提是这个bbox的class不是'bg',即背景。如果交集大于这个bbox的最佳值,则进行一系列更新。如果交集大于我们设定的阈值,则定义为一个positive的anchor,即存在与之重合度比较高的bbox,同时该bbox的num_anchors加1。如果交集刚好也大于best_iou_for_loc,则将best_regr设为当前的梯度值。这里best_iou_for_loc指的是该anchor下的最佳交集,我的理解就是一个anchor如果能匹配到1个以上的bbox为pos,那我们取best_iou_for_loc下的梯度,要知道这一步我们只要找到最佳的选区就行了,并不管选区里是哪个class。如果刚好处于最大和最小阈值之间,那我们不确定它是背景还是对象,将其定义为neutral,即中性。

接下来根据bbox_type对本anchor进行打标,y_is_box_valid和y_rpn_overlap分别定义了这个anchor是否可用和是否包含对象。

for idx in range(num_anchors_for_bbox.shape[0]):
	if num_anchors_for_bbox[idx] == 0:
		# no box with an IOU greater than zero ...
		if best_anchor_for_bbox[idx, 0] == -1:
			continue
		y_is_box_valid[
			best_anchor_for_bbox[idx,0], best_anchor_for_bbox[idx,1], best_anchor_for_bbox[idx,2] + n_anchratios *
			best_anchor_for_bbox[idx,3]] = 1
		y_rpn_overlap[
			best_anchor_for_bbox[idx,0], best_anchor_for_bbox[idx,1], best_anchor_for_bbox[idx,2] + n_anchratios *
			best_anchor_for_bbox[idx,3]] = 1
		start = 4 * (best_anchor_for_bbox[idx,2] + n_anchratios * best_anchor_for_bbox[idx,3])
		y_rpn_regr[
			best_anchor_for_bbox[idx,0], best_anchor_for_bbox[idx,1], start:start+4] = best_dx_for_bbox[idx, :]

这里又出现了一个问题,很多bbox可能找不到心仪的anchor,那这些训练数据就没法利用了,因此我们用一个折中的办法来保证每个bbox至少有一个anchor与之对应。下面是具体的方法,比较简单,对于没有对应anchor的bbox,在中性anchor里挑最好的,当然前提是你不能跟我完全不相交,那就太过分了。。

y_rpn_overlap = np.transpose(y_rpn_overlap, (2, 0, 1))
y_rpn_overlap = np.expand_dims(y_rpn_overlap, axis=0)

y_is_box_valid = np.transpose(y_is_box_valid, (2, 0, 1))
y_is_box_valid = np.expand_dims(y_is_box_valid, axis=0)

y_rpn_regr = np.transpose(y_rpn_regr, (2, 0, 1))
y_rpn_regr = np.expand_dims(y_rpn_regr, axis=0)

pos_locs = np.where(np.logical_and(y_rpn_overlap[0, :, :, :] == 1, y_is_box_valid[0, :, :, :] == 1))
neg_locs = np.where(np.logical_and(y_rpn_overlap[0, :, :, :] == 0, y_is_box_valid[0, :, :, :] == 1))

num_pos = len(pos_locs[0])

接下来通过numpy大法进行了一系列操作,对pos和neg的anchor进行了定位。

num_regions = 256

if len(pos_locs[0]) > num_regions/2:
	val_locs = random.sample(range(len(pos_locs[0])), len(pos_locs[0]) - num_regions/2)
	y_is_box_valid[0, pos_locs[0][val_locs], pos_locs[1][val_locs], pos_locs[2][val_locs]] = 0
	num_pos = num_regions/2

if len(neg_locs[0]) + num_pos > num_regions:
	val_locs = random.sample(range(len(neg_locs[0])), len(neg_locs[0]) - num_pos)
	y_is_box_valid[0, neg_locs[0][val_locs], neg_locs[1][val_locs], neg_locs[2][val_locs]] = 0

因为negtive的anchor肯定远多于postive的,因此在这里设定了regions数量的最大值,并对pos和neg的样本进行了均匀的取样。

y_rpn_cls = np.concatenate([y_is_box_valid, y_rpn_overlap], axis=1)
y_rpn_regr = np.concatenate([np.repeat(y_rpn_overlap, 4, axis=1), y_rpn_regr], axis=1)

return np.copy(y_rpn_cls), np.copy(y_rpn_regr)

最后,得到了两个返回值y_rpn_cls,y_rpn_regr。分别用于确定anchor是否包含物体,和回归梯度。

再来看一下网络中RPN层的结构:

def rpn(base_layers,num_anchors):
    x = Convolution2D(512, (3, 3), padding='same', activation='relu', kernel_initializer='normal', name='rpn_conv1')(base_layers)

    x_class = Convolution2D(num_anchors, (1, 1), activation='sigmoid', kernel_initializer='uniform', name='rpn_out_class')(x)
    x_regr = Convolution2D(num_anchors * 4, (1, 1), activation='linear', kernel_initializer='zero', name='rpn_out_regress')(x)

    return [x_class, x_regr, base_layers]

通过1*1的窗口在特征图上滑过,生成了num_anchors数量的channel,每个channel包含特征图(w*h)个sigmoid激活值,表明该anchor是否可用,与我们刚刚计算的y_rpn_cls对应。同样的方法,得到x_regr与刚刚计算的y_rpn_regr对应。

得到了region proposals,接下来另一个重要的思想就是ROI,可将不同shape的特征图转化为固定shape,送到全连接层进行最终的预测。等我学习完了再更新。由于自己也是学习过程,可能很多地方的理解有误差,欢迎指正~