不想看,View&ViewGroup事件分发

670 阅读4分钟
原文链接: blog.csdn.net

1. 前言

View的事件分发机制,指的时当一个点击事件或者一个触摸事件发生时,Android系统如何讲这个事件进行处理,“分发“表示这里存在上下级关系,就如同部门经理分发任务一样,这就涉及到任务从何而来,分发到谁手上,是否继续分发或者返回上级,直到最终确定任务谁来处理,如何处理。


2. 小测试

写一个简单的测试Demo,看看运行过程

2.1 ChildView

ChildView继承AppCompatButton,然后添加一些log

public class ChildView extends android.support.v7.widget.AppCompatButton {
    public ChildView(Context context) {
        super(context);
    }

    public ChildView(Context context, @Nullable AttributeSet attrs) {
        super(context, attrs);
    }

    public ChildView(Context context, @Nullable AttributeSet attrs, int defStyleAttr) {
        super(context, attrs, defStyleAttr);
    }

    @Override
    public boolean onTouchEvent(MotionEvent event) {
        System.err.println("yidong -- ChildView onTouchEvent event = " + event.getAction());
        return super.onTouchEvent(event);
    }

    @Override
    public boolean dispatchTouchEvent(MotionEvent event) {
        System.err.println("yidong -- ChildView dispatchTouchEvent event = " + event.getAction());
        return super.dispatchTouchEvent(event);
    }

}

2.2 ParentLayout

ParentLayout继承LinearLayout,而LinearLayout时继承ViewGroup的添加一些log

public class ParentLayout extends LinearLayout {
    public ParentLayout(Context context) {
        super(context);
    }

    public ParentLayout(Context context, @Nullable AttributeSet attrs) {
        super(context, attrs);
    }

    public ParentLayout(Context context, @Nullable AttributeSet attrs, int defStyleAttr) {
        super(context, attrs, defStyleAttr);
    }

    @Override
    public boolean onTouchEvent(MotionEvent event) {
        System.err.println("yidong -- ParentLayout onTouchEvent event = " + event.getAction());
        return super.onTouchEvent(event);
    }

    @Override
    public boolean onInterceptTouchEvent(MotionEvent ev) {
        System.err.println("yidong -- ParentLayout onInterceptTouchEvent event = " + ev.getAction());
        //return super.onInterceptTouchEvent(ev);
        return false;
    }

    @Override
    public boolean dispatchTouchEvent(MotionEvent ev) {
        System.err.println("yidong -- ParentLayout dispatchTouchEvent event = " + ev.getAction());
        return super.dispatchTouchEvent(ev);
    }
}

2.3 布局文件

<?xml version="1.0" encoding="utf-8"?>
<cn.onlyloveyd.androideventdispatchdemo.ParentLayout xmlns:android="http://schemas.android.com/apk/res/android"
    xmlns:tools="http://schemas.android.com/tools"
    android:layout_width="match_parent"
    android:layout_height="match_parent"
    android:id="@+id/parentLayout"
    tools:context="cn.onlyloveyd.androideventdispatchdemo.MainActivity">

    <cn.onlyloveyd.androideventdispatchdemo.ChildView
        android:id="@+id/childview"
        android:layout_width="match_parent"
        android:layout_height="wrap_content"
        android:text="ChildView"/>

</cn.onlyloveyd.androideventdispatchdemo.ParentLayout>

2.4 MainActivity

测试一下事件的传递过程

public class MainActivity extends AppCompatActivity {
    private ParentLayout parentLayout;
    private ChildView childView;


    @Override
    protected void onCreate(Bundle savedInstanceState) {
        super.onCreate(savedInstanceState);
        setContentView(R.layout.activity_main);

        parentLayout = (ParentLayout) findViewById(R.id.parentLayout);
        childView = (ChildView) findViewById(R.id.childview);


        parentLayout.setOnTouchListener(new View.OnTouchListener() {
            @Override
            public boolean onTouch(View view, MotionEvent motionEvent) {
                System.err.println("yidong -- ParentLayout onTouch event = " + motionEvent.getAction());
                return false;
            }
        });

        childView.setOnTouchListener(new View.OnTouchListener() {
            @Override
            public boolean onTouch(View view, MotionEvent motionEvent) {
                System.err.println("yidong -- ChildView onTouch event = " + motionEvent.getAction());
                return false;
            }
        });

        childView.setOnClickListener(new View.OnClickListener() {
            @Override
            public void onClick(View view) {
                System.err.println("yidong -- ChildView onClick");
            }
        });

    }
}

2.4.1 ParentLayout不拦截事件

ParentLayout的onInterceptTouchEvent方法直接return false;虽然使用super方法也是返回false,因为ViewGroup中就是直接返回的false。

    @Override
    public boolean onInterceptTouchEvent(MotionEvent ev) {
        System.err.println("yidong -- ParentLayout onInterceptTouchEvent event = " + ev.getAction());
        return false;
    }
  • 点击Button
    这里写图片描述
    解释:
    ACTION_DOWN事件由ParentLayout开始分发(暂时不考虑从Activity开始,只考虑View和ViewGroup),经过dispatchTouchEvent方法,首先判断是否拦截该事件,由于我们没有设置拦截,事件继续传递到ChildView,ChildView拿到事件之后,也是通过dispatchTouchEvent来进行分发,由于没有子View,开始执行设置的onTouch方法,由于我们onTouch返回的是false,表示没有消耗事件,继续交给ChildView的onTouchEvent处理,而ChildView继承的时AppCompatButton,在onTouchEvent中会消耗掉事件,这样后续的ACTION_UP事件才会继续被处理,最后会ACTION_DOWN和ACTION_UP一起形成onClick事件。这里假设在ChildView的onTouchEvent返回的时false,我们将会看到另外一种log。

    这里写图片描述
    解释:
    由于ChildView在onTouch和onTouchEvent中都没有消耗掉ACTION_DOWN事件,事件被返回给ParentLayout,而ParentLayout的onTouch和onTouchEvent中也都是返回的false,表示没有消耗事件,因此,这个事件一直都没有被处理。就好像领导给你一个任务,你竟然说你完成不了,后续的任务,你觉得会给你嘛?所以后面的ACTION_UP的影子都看不到。假如我们在ParentLayout的onTouch或者onTouchEvent中返回true。
    若ParentLayout.onTouch返回true
    这里写图片描述
    可以看到对于ACTION_DOWN事件在ParentLayout.onTouch结束,没有执行ParentLayout.onTouchEvent方法。而ACTION_UP在没有执行拦截判断的情况下,直接把事件交给ParentLayout的onTouch处理。就好像一个项目中的同一个模块的第一个任务,你很好的完成来,那么第二个任务,自然就是你的。因为你有能力完成,并且两个任务也是同一个模块。
    若ParentLayout.onTouchEvetn返回true
    前提时ParentLayout.onTouch方法return false
    这里写图片描述
    结果和上面的差不多,只是终点换来一个位置而已。

  • 点击Button外空白区域
    这里写图片描述
    解释:
    由于ParentLayout的onTouch和onTouchEvent都是返回的false,ACTION_DOWN 事件并没有被消耗,所以后续的ACTION_UP事件自然是没有的,假如我们在onTouch或者onTouchEvent中return true。
    若ParentLayout.onTouch返回true
    这里写图片描述
    若PatentLayout.onTouchEvent返回true
    这里写图片描述
    解释基本和上面的一毛一样,不做赘述。

2.4.2 ParentLayout拦截事件

    @Override
    public boolean onInterceptTouchEvent(MotionEvent ev) {
        System.err.println("yidong -- ParentLayout onInterceptTouchEvent event = " + ev.getAction());
        //return super.onInterceptTouchEvent(ev);
        return true;
    }

结果可想而知,你的组长把活都自己做来,作为组员的你,自然时看不到任务的。运行结果和上面不拦截的情况下点击Button外部相同。具体的log要看ParentLayout的onTouch和onTouchEvent的执行结果。

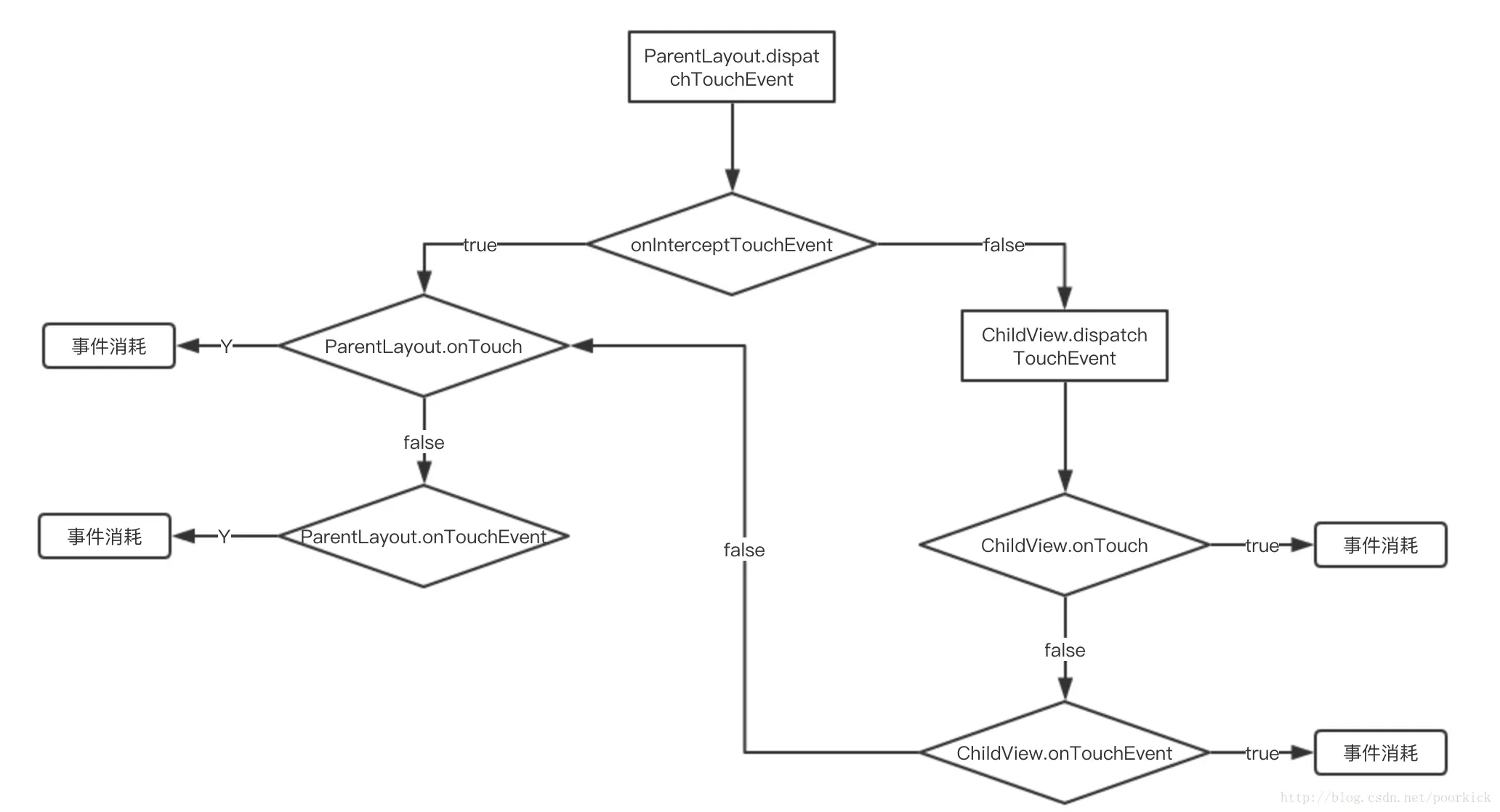
2.5 总结

这里写图片描述


2.6 测试代码

AndroidEventDispatchDemo