[PHP源码阅读]number_format函数

566 阅读2分钟

上次讲到PHP是如何解析大整数的,一笔带过了number_format的处理,再详细阅读该函数的源码,以下是小分析。

函数原型

string number_format ( float $number [, int $decimals = 0 ] )

string number_format ( float $number , int $decimals = 0 , string $dec_point = "." , string $thousands_sep = "," )

函数可以接受1、2、4个参数(具体可以看代码的实现)。

如果只提供第一个参数,number的小数部分会被去掉,并且每个千位分隔符都是英文小写逗号"," ;
如果提供两个参数,number将保留小数点后的位数到你设定的值,其余同楼上;
如果提供了四个参数,number 将保留decimals个长度的小数部分, 小数点被替换为dec_point,千位分隔符替换为thousands_sep

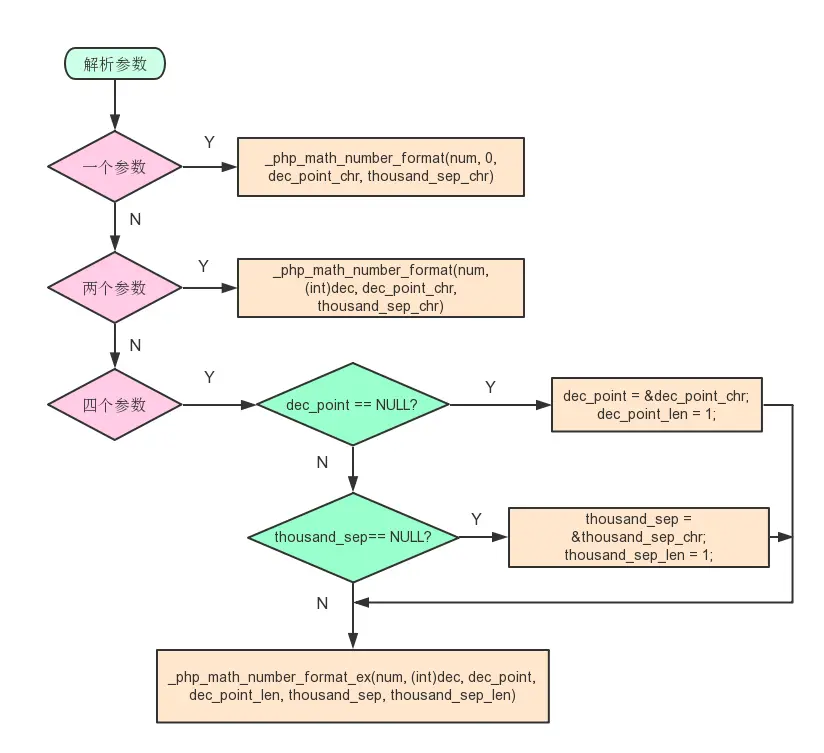
PHP_FUNCTION(number_format)

// number
// 你要格式化的数字
// num_decimal_places
// 要保留的小数位数
// dec_separator
// 指定小数点显示的字符
// thousands_separator
// 指定千位分隔符显示的字符
/* {{{ proto string number_format(float number [, int num_decimal_places [, string dec_separator, string thousands_separator]])
   Formats a number with grouped thousands */
PHP_FUNCTION(number_format)
{
    // 期望number_format的第一个参数num是double类型的,在词法阶段已经对字面量常量做了转换
    double num;
    zend_long dec = 0;
    char *thousand_sep = NULL, *dec_point = NULL;
    char thousand_sep_chr = ',', dec_point_chr = '.';
    size_t thousand_sep_len = 0, dec_point_len = 0;
    // 解析参数
    ZEND_PARSE_PARAMETERS_START(1, 4)
        Z_PARAM_DOUBLE(num)// 拿到double类型的num
        Z_PARAM_OPTIONAL
        Z_PARAM_LONG(dec)
        Z_PARAM_STRING_EX(dec_point, dec_point_len, 1, 0)
        Z_PARAM_STRING_EX(thousand_sep, thousand_sep_len, 1, 0)
    ZEND_PARSE_PARAMETERS_END();
    switch(ZEND_NUM_ARGS()) {
    case 1:
        RETURN_STR(_php_math_number_format(num, 0, dec_point_chr, thousand_sep_chr));
        break;
    case 2:
        RETURN_STR(_php_math_number_format(num, (int)dec, dec_point_chr, thousand_sep_chr));
        break;
    case 4:
        if (dec_point == NULL) {
            dec_point = &dec_point_chr;
            dec_point_len = 1;
        }
        if (thousand_sep == NULL) {
            thousand_sep = &thousand_sep_chr;
            thousand_sep_len = 1;
        }
        // _php_math_number_format_ex
        // 真正处理的函数,在本文件第1107行
        RETVAL_STR(_php_math_number_format_ex(num, (int)dec,
                dec_point, dec_point_len, thousand_sep, thousand_sep_len));
        break;
    default:
        WRONG_PARAM_COUNT;
    }
}
/* }}} */

代码执行流程图

number_format流程图
number_format流程图

_php_math_number_format_ex

函数实现的各种参数数量,最终都会调用_php_math_number_format_ex函数。函数主要做的是:

处理负数;
根据要保留的小数点对浮点数进行四舍五入;
调用strpprintf函数将浮点数表达式转成字符串表示;
计算需要分配给结果变量的字符串长度;
将结果拷贝到返回值中(如果有千位符,则进行千位符分割)

strpprintf

这个函数是实现浮点数与字符串的转换,如上文所说,最终是调用了php_conv_fp函数做的转换(这里是通过gdb调试做的定位),而php_conv_fp函数,往下追踪,调用的是zend_dtoa函数,

更多细节注解,见github项目提交记录

总结

阅读完这个函数的源码,学习到的是浮动数与字符串的互相转换的实现细节,字符串与浮点数之间的关系较复杂,之后还要继续学习。

原创文章,文笔有限,才疏学浅,文中若有不正之处,万望告知。

更多精彩内容,请关注个人公众号。