Map 类型
先看例子 m1:
func main() {
m := make(map[int]int)
mdMap(m)
fmt.Println(m)
}
func mdMap(m map[int]int) {
m[1] = 100
m[2] = 200
}结果是
map[2:200 1:100]我们再修改如下 m2:
func main() {
var m map[int]int
mdMap(m)
fmt.Println(m)
}
func mdMap(m map[int]int) {
m = make(map[int]int)
m[1] = 100
m[2] = 200
}发现结果变成了
map[]要理解这个问题,需要明确在 Go 中不存在引用传递,所有的参数传递都是值传递。
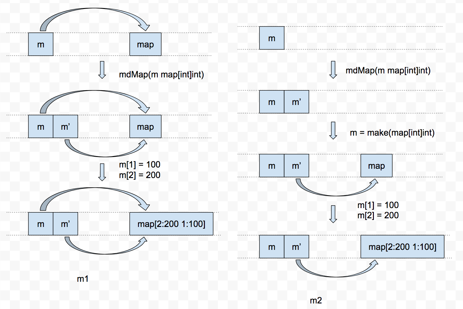
现在再来分析下,如图:

可能有些人会有疑问,为什么途中的 m 像是一个指针呢。查看官方的 Blog 中有写:
Map types are reference types, like pointers or slices, ...
这边说 Map 类型是引用类型,像是指针或是 Slice(切片)。所以我们基本上可以把它当作是指针来看待(注意,只是近似,或者说其中含有指针,其内部仍然含有其他信息,这里只是为了便于理解),只不过这个指针有些特殊罢了。
m1 中,当调用 mdMap 方法时重新开辟了内存,将 m 的内容,也就是 map 的地址拷贝入了 m',所以此时当操作 map 时,m 和 m' 所指向的内存为同一块,就导致 m 的 map 发生了改变。
而在 m2 中,在调用 mdMap 之前,m 并未分配内存,也就是说并未指向任何的 map 内存区域。从未导致 m' 的 map 修改不能反馈到 m 上。
Slice 类型
现在看一下 Slice。
s1:
func main() {
s := make([]int, 2)
mdSlice(s)
fmt.Println(s)
}
func mdSlice(s []int) {
s[0] = 1
s[1] = 2
}s2:
func main() {
var s []int
mdSlice(s)
fmt.Println(s)
}
func mdSlice(s []int) {
s = make([]int, 2)
s[0] = 1
s[1] = 2
}不出所料:
s1 结果为
[1 2]s2 为
[]因为正如官方所说,Slice 类型与 Map 类型一样,类似于指针,Slice 中仍然含有长度等信息。
修改一下 s1,变成 s3:
func main() {
s := make([]int, 2)
mdSlice(s)
fmt.Println(s)
}
func mdSlice(s []int) {
s = append(s, 1)
s = append(s, 2)
}不再修改 slice 原先的两个元素,而加上另外两个,结果为:
[0 0]发现修改并没有反馈到原先的 slice 上。
这里我们需要把 slice 想象为特殊的指针,其已经保存了所指向内存区域长度,所以 append 之后的内存并不会反映到 main() 中:

那如何才能反映到 main() 中呢?没错,使用指向 Slice 的指针。
func mdSlice(s *[]int) {
*s = append(*s, 1)
*s = append(*s, 2)
}内存如图所示:

注意本文中内存区域分配是否连续完全随机,不影响程序,只是为了图解清晰。
Chan 类型
Go 中 make 函数能创建的数据类型就 3 类:Slice, Map, Chan。不比多说,相比读者已经能想象 Chan 类型的内存模型了。的确如此,读者可以自己尝试,这边就不过多赘述了。(可以通通过 == nil 的比较来进行测试)。