简书 占小狼
转载请注明原创出处,谢谢!
知止而后有定,定而后能静,静而后能安,安而后能虑,虑而后能得。
ConcurrentHashMap
在多线程环境下,使用HashMap进行put操作时存在丢失数据的情况,为了避免这种bug的隐患,强烈建议使用ConcurrentHashMap代替HashMap,为了对ConcurrentHashMap有更深入的了解,本文将对ConcurrentHashMap1.7和1.8的不同实现进行分析。
1.7实现
数据结构
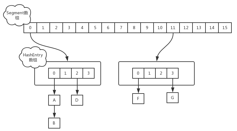
jdk1.7中采用Segment + HashEntry的方式进行实现,结构如下:

ConcurrentHashMap初始化时,计算出Segment数组的大小ssize和每个Segment中HashEntry数组的大小cap,并初始化Segment数组的第一个元素;其中ssize大小为2的幂次方,默认为16,cap大小也是2的幂次方,最小值为2,最终结果根据根据初始化容量initialCapacity进行计算,计算过程如下:
if (c * ssize < initialCapacity)
++c;
int cap = MIN_SEGMENT_TABLE_CAPACITY;
while (cap < c)
cap <<= 1;
其中Segment在实现上继承了ReentrantLock,这样就自带了锁的功能。
put实现
当执行put方法插入数据时,根据key的hash值,在Segment数组中找到相应的位置,如果相应位置的Segment还未初始化,则通过CAS进行赋值,接着执行Segment对象的put方法通过加锁机制插入数据,实现如下:
场景:线程A和线程B同时执行相同Segment对象的put方法
1、线程A执行tryLock()方法成功获取锁,则把HashEntry对象插入到相应的位置;
2、线程B获取锁失败,则执行scanAndLockForPut()方法,在scanAndLockForPut方法中,会通过重复执行tryLock()方法尝试获取锁,在多处理器环境下,重复次数为64,单处理器重复次数为1,当执行tryLock()方法的次数超过上限时,则执行lock()方法挂起线程B;
3、当线程A执行完插入操作时,会通过unlock()方法释放锁,接着唤醒线程B继续执行;
size实现
因为ConcurrentHashMap是可以并发插入数据的,所以在准确计算元素时存在一定的难度,一般的思路是统计每个Segment对象中的元素个数,然后进行累加,但是这种方式计算出来的结果并不一样的准确的,因为在计算后面几个Segment的元素个数时,已经计算过的Segment同时可能有数据的插入或则删除,在1.7的实现中,采用了如下方式:
try {
for (;;) {
if (retries++ == RETRIES_BEFORE_LOCK) {
for (int j = 0; j < segments.length; ++j)
ensureSegment(j).lock(); // force creation
}
sum = 0L;
size = 0;
overflow = false;
for (int j = 0; j < segments.length; ++j) {
Segment<K,V> seg = segmentAt(segments, j);
if (seg != null) {
sum += seg.modCount;
int c = seg.count;
if (c < 0 || (size += c) < 0)
overflow = true;
}
}
if (sum == last)
break;
last = sum;
}
} finally {
if (retries > RETRIES_BEFORE_LOCK) {
for (int j = 0; j < segments.length; ++j)
segmentAt(segments, j).unlock();
}
}
先采用不加锁的方式,连续计算元素的个数,最多计算3次:
1、如果前后两次计算结果相同,则说明计算出来的元素个数是准确的;
2、如果前后两次计算结果都不同,则给每个Segment进行加锁,再计算一次元素的个数;
1.8实现
数据结构
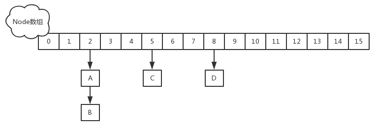
1.8中放弃了Segment臃肿的设计,取而代之的是采用Node + CAS + Synchronized来保证并发安全进行实现,结构如下:

只有在执行第一次put方法时才会调用initTable()初始化Node数组,实现如下:
private final Node<K,V>[] initTable() {
Node<K,V>[] tab; int sc;
while ((tab = table) == null || tab.length == 0) {
if ((sc = sizeCtl) < 0)
Thread.yield(); // lost initialization race; just spin
else if (U.compareAndSwapInt(this, SIZECTL, sc, -1)) {
try {
if ((tab = table) == null || tab.length == 0) {
int n = (sc > 0) ? sc : DEFAULT_CAPACITY;
@SuppressWarnings("unchecked")
Node<K,V>[] nt = (Node<K,V>[])new Node<?,?>[n];
table = tab = nt;
sc = n - (n >>> 2);
}
} finally {
sizeCtl = sc;
}
break;
}
}
return tab;
}
put实现
当执行put方法插入数据时,根据key的hash值,在Node数组中找到相应的位置,实现如下:
1、如果相应位置的Node还未初始化,则通过CAS插入相应的数据;
else if ((f = tabAt(tab, i = (n - 1) & hash)) == null) {
if (casTabAt(tab, i, null, new Node<K,V>(hash, key, value, null)))
break; // no lock when adding to empty bin
}
2、如果相应位置的Node不为空,且当前该节点不处于移动状态,则对该节点加synchronized锁,如果该节点的hash不小于0,则遍历链表更新节点或插入新节点;
if (fh >= 0) {
binCount = 1;
for (Node<K,V> e = f;; ++binCount) {
K ek;
if (e.hash == hash &&
((ek = e.key) == key ||
(ek != null && key.equals(ek)))) {
oldVal = e.val;
if (!onlyIfAbsent)
e.val = value;
break;
}
Node<K,V> pred = e;
if ((e = e.next) == null) {
pred.next = new Node<K,V>(hash, key, value, null);
break;
}
}
}
3、如果该节点是TreeBin类型的节点,说明是红黑树结构,则通过putTreeVal方法往红黑树中插入节点;
else if (f instanceof TreeBin) {
Node<K,V> p;
binCount = 2;
if ((p = ((TreeBin<K,V>)f).putTreeVal(hash, key, value)) != null) {
oldVal = p.val;
if (!onlyIfAbsent)
p.val = value;
}
}
4、如果binCount不为0,说明put操作对数据产生了影响,如果当前链表的个数达到8个,则通过treeifyBin方法转化为红黑树,如果oldVal不为空,说明是一次更新操作,没有对元素个数产生影响,则直接返回旧值;
if (binCount != 0) {
if (binCount >= TREEIFY_THRESHOLD)
treeifyBin(tab, i);
if (oldVal != null)
return oldVal;
break;
}
5、如果插入的是一个新节点,则执行addCount()方法尝试更新元素个数baseCount;
size实现
1.8中使用一个volatile类型的变量baseCount记录元素的个数,当插入新数据或则删除数据时,会通过addCount()方法更新baseCount,实现如下:
if ((as = counterCells) != null ||
!U.compareAndSwapLong(this, BASECOUNT, b = baseCount, s = b + x)) {
CounterCell a; long v; int m;
boolean uncontended = true;
if (as == null || (m = as.length - 1) < 0 ||
(a = as[ThreadLocalRandom.getProbe() & m]) == null ||
!(uncontended =
U.compareAndSwapLong(a, CELLVALUE, v = a.value, v + x))) {
fullAddCount(x, uncontended);
return;
}
if (check <= 1)
return;
s = sumCount();
}
1、初始化时counterCells为空,在并发量很高时,如果存在两个线程同时执行CAS修改baseCount值,则失败的线程会继续执行方法体中的逻辑,使用CounterCell记录元素个数的变化;
2、如果CounterCell数组counterCells为空,调用fullAddCount()方法进行初始化,并插入对应的记录数,通过CAS设置cellsBusy字段,只有设置成功的线程才能初始化CounterCell数组,实现如下:
else if (cellsBusy == 0 && counterCells == as &&
U.compareAndSwapInt(this, CELLSBUSY, 0, 1)) {
boolean init = false;
try { // Initialize table
if (counterCells == as) {
CounterCell[] rs = new CounterCell[2];
rs[h & 1] = new CounterCell(x);
counterCells = rs;
init = true;
}
} finally {
cellsBusy = 0;
}
if (init)
break;
}
3、如果通过CAS设置cellsBusy字段失败的话,则继续尝试通过CAS修改baseCount字段,如果修改baseCount字段成功的话,就退出循环,否则继续循环插入CounterCell对象;
else if (U.compareAndSwapLong(this, BASECOUNT, v = baseCount, v + x))
break;
所以在1.8中的size实现比1.7简单多,因为元素个数保存baseCount中,部分元素的变化个数保存在CounterCell数组中,实现如下:
public int size() {
long n = sumCount();
return ((n < 0L) ? 0 :
(n > (long)Integer.MAX_VALUE) ? Integer.MAX_VALUE :
(int)n);
}
final long sumCount() {
CounterCell[] as = counterCells; CounterCell a;
long sum = baseCount;
if (as != null) {
for (int i = 0; i < as.length; ++i) {
if ((a = as[i]) != null)
sum += a.value;
}
}
return sum;
}
通过累加baseCount和CounterCell数组中的数量,即可得到元素的总个数;
我是占小狼,如果读完觉得有收获的话,欢迎点赞加关注