基于Java、Kafka、ElasticSearch的搜索框架的设计与实现

1,836 阅读8分钟

Jkes是一个基于Java、Kafka、ElasticSearch的搜索框架。Jkes提供了注解驱动的JPA风格的对象/文档映射,使用rest api用于文档搜索。

项目主页:https://github.com/chaokunyang/jkes

安装

可以参考jkes-integration-test项目快速掌握jkes框架的使用方法。jkes-integration-test是我们用来测试功能完整性的一个Spring Boot Application。

  • 安装jkes-index-connectorjkes-delete-connector到Kafka Connect类路径
  • 安装 Smart Chinese Analysis Plugin
sudo bin/elasticsearch-plugin install analysis-smartcn

配置

  • 引入jkes-spring-data-jpa依赖
  • 添加配置
@EnableAspectJAutoProxy
@EnableJkes
@Configuration
public class JkesConfig {

  @Bean
  public PlatformTransactionManager transactionManager(EntityManagerFactory factory, EventSupport eventSupport) {

    return new SearchPlatformTransactionManager(new JpaTransactionManager(factory), eventSupport);
  }
}
  • 提供JkesProperties Bean
@Component
@Configuration
public class JkesConf extends DefaultJkesPropertiesImpl {

    @PostConstruct
    public void setUp() {
        Config.setJkesProperties(this);
    }

    @Override
    public String getKafkaBootstrapServers() {
        return "k1-test.com:9292,k2-test.com:9292,k3-test.com:9292";
    }

    @Override
    public String getKafkaConnectServers() {
        return "http://k1-test.com:8084,http://k2-test.com:8084,http://k3-test.com:8084";
    }

    @Override
    public String getEsBootstrapServers() {
        return "http://es1-test.com:9200,http://es2-test.com:9200,http://es3-test.com:9200";
    }

    @Override
    public String getDocumentBasePackage() {
        return "com.timeyang.jkes.integration_test.domain";
    }

    @Override
    public String getClientId() {
        return "integration_test";
    }

}

这里可以很灵活,如果使用Spring Boot,可以使用@ConfigurationProperties提供配置

  • 增加索引管理端点 因为我们不知道客户端使用的哪种web技术,所以索引端点需要在客户端添加。比如在Spring MVC中,可以按照如下方式添加索引端点
@RestController
@RequestMapping("/api/search")
public class SearchEndpoint {

    private Indexer indexer;

    @Autowired
    public SearchEndpoint(Indexer indexer) {
        this.indexer = indexer;
    }

    @RequestMapping(value = "/start_all", method = RequestMethod.POST)
    public void startAll() {
        indexer.startAll();
    }

    @RequestMapping(value = "/start/{entityClassName:.+}", method = RequestMethod.POST)
    public void start(@PathVariable("entityClassName") String entityClassName) {
        indexer.start(entityClassName);
    }

    @RequestMapping(value = "/stop_all", method = RequestMethod.PUT)
    public Map<String, Boolean> stopAll() {
        return indexer.stopAll();
    }

    @RequestMapping(value = "/stop/{entityClassName:.+}", method = RequestMethod.PUT)
    public Boolean stop(@PathVariable("entityClassName") String entityClassName) {
        return indexer.stop(entityClassName);
    }

    @RequestMapping(value = "/progress", method = RequestMethod.GET)
    public Map<String, IndexProgress> getProgress() {
        return indexer.getProgress();
    }

}

快速开始

索引API

使用com.timeyang.jkes.core.annotation包下相关注解标记实体

@lombok.Data
@Entity
@Document
public class Person extends AuditedEntity {

    // @Id will be identified automatically
    // @Field(type = FieldType.Long)
    @Id
    @GeneratedValue(strategy = GenerationType.IDENTITY)
    private Long id;

    @MultiFields(
            mainField = @Field(type = FieldType.Text),
            otherFields = {
                    @InnerField(suffix = "raw", type = FieldType.Keyword),
                    @InnerField(suffix = "english", type = FieldType.Text, analyzer = "english")
            }
    )
    private String name;

    @Field(type = FieldType.Keyword)
    private String gender;

    @Field(type = FieldType.Integer)
    private Integer age;

    // don't add @Field to test whether ignored
    // @Field(type = FieldType.Text)
    private String description;

    @Field(type = FieldType.Object)
    @ManyToOne(fetch = FetchType.EAGER)
    @JoinColumn(name = "group_id")
    private PersonGroup personGroup;

}
@lombok.Data
@Entity
@Document(type = "person_group", alias = "person_group_alias")
public class PersonGroup extends AuditedEntity {
    @Id
    @GeneratedValue(strategy = GenerationType.IDENTITY)
    private Long id;
    private String name;
    private String interests;
    @OneToMany(fetch = FetchType.EAGER, cascade = CascadeType.ALL, mappedBy = "personGroup", orphanRemoval = true)
    private List<Person> persons;
    private String description;

    @DocumentId
    @Field(type = FieldType.Long)
    public Long getId() {
        return id;
    }

    @MultiFields(
            mainField = @Field(type = FieldType.Text),
            otherFields = {
                    @InnerField(suffix = "raw", type = FieldType.Keyword),
                    @InnerField(suffix = "english", type = FieldType.Text, analyzer = "english")
            }
    )
    public String getName() {
        return name;
    }

    @Field(type = FieldType.Text)
    public String getInterests() {
        return interests;
    }

    @Field(type = FieldType.Nested)
    public List<Person> getPersons() {
        return persons;
    }

    /**
     * 不加Field注解,测试序列化时是否忽略
     */
    public String getDescription() {
        return description;
    }
}

当更新实体时,文档会被自动索引到ElasticSearch;删除实体时,文档会自动从ElasticSearch删除。

搜索API

启动搜索服务jkes-search-service,搜索服务是一个Spring Boot Application,提供rest搜索api,默认运行在9000端口。

  • URI query
curl -XPOST localhost:9000/api/v1/integration_test_person_group/person_group/_search?from=3&size=10
  • Nested query
integration_test_person_group/person_group/_search?from=0&size=10
{
  "query": {
    "nested": {
      "path": "persons",
      "score_mode": "avg",
      "query": {
        "bool": {
          "must": [
            {
              "range": {
                "persons.age": {
                  "gt": 5
                }
              }
            }
          ]
        }
      }
    }
  }
}
  • match query
integration_test_person_group/person_group/_search?from=0&size=10
{
  "query": {
      "match": {
        "interests": "Hadoop"
      }
    }
}
  • bool query
{
  "query": {
    "bool" : {
      "must" : {
        "match" : { "interests" : "Hadoop" }
      },
      "filter": {
        "term" : { "name.raw" : "name0" }
      },
      "should" : [
        { "match" : { "interests" : "Flink" } },
        {
            "nested" : {
                "path" : "persons",
                "score_mode" : "avg",

                "query" : {
                    "bool" : {
                        "must" : [
                        { "match" : {"persons.name" : "name40"} },
                        { "match" : {"persons.interests" : "interests"} }
                        ],
                        "must_not" : {
                            "range" : {
                              "age" : { "gte" : 50, "lte" : 60 }
                            }
                          }
                    }
                }
            }
        }

      ],
      "minimum_should_match" : 1,
      "boost" : 1.0
    }

  }

}
  • Source filtering
integration_test_person_group/person_group/_search
{
    "_source": false,
    "query" : {
        "match" : { "name" : "name17" }
    }
}
integration_test_person_group/person_group/_search
{
    "_source": {
            "includes": [ "name", "persons.*" ],
            "excludes": [ "date*", "version", "persons.age" ]
        },
    "query" : {
        "match" : { "name" : "name17" }
    }
}
  • prefix
integration_test_person_group/person_group/_search
{ 
  "query": {
    "prefix" : { "name" : "name" }
  }
}
  • wildcard
integration_test_person_group/person_group/_search
{
    "query": {
        "wildcard" : { "name" : "name*" }
    }
}
  • regexp
integration_test_person_group/person_group/_search
{
    "query": {
        "regexp":{
            "name": "na.*17"
        }
    }
}

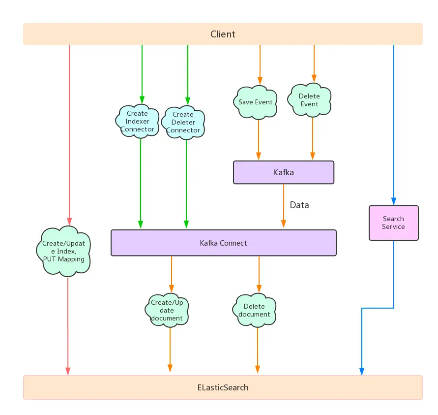
Jkes工作原理

索引工作原理:

  • 应用启动时,Jkes扫描所有标注@Document注解的实体,为它们构建元数据。
  • 基于构建的元数据,创建indexmappingJson格式的配置,然后通过ElasticSearch Java Rest Client将创建/更新index配置。
  • 为每个文档创建/更新Kafka ElasticSearch Connector,用于创建/更新文档
  • 为整个项目启动/更新Jkes Deleter Connector,用于删除文档
  • 拦截数据操作方法。将* save(*)方法返回的数据包装为SaveEvent保存到EventContainer;使用(* delete*(..)方法的参数,生成一个DeleteEvent/DeleteAllEvent保存到EventContainer
  • 拦截事务。在事务提交后使用JkesKafkaProducer发送SaveEvent中的实体到Kafka,Kafka会使用我们提供的JkesJsonSerializer序列化指定的数据,然后发送到Kafka。
  • SaveEvent不同,DeleteEvent会直接被序列化,然后发送到Kafka,而不是只发送一份数据
  • SaveEventDeleteEvent不同,DeleteAllEvent不会发送数据到Kafka,而是直接通过ElasticSearch Java Rest Client删除相应的index,然后重建该索引,重启Kafka ElasticSearch Connector

查询工作原理:

  • 查询服务通过rest api提供
  • 我们没有直接使用ElasticSearch进行查询,因为我们需要在后续版本使用机器学习进行搜索排序,而直接与ElasticSearch进行耦合,会增加搜索排序API的接入难度
  • 查询服务是一个Spring Boot Application,使用docker打包为镜像
  • 查询服务提供多版本API,用于API进化和兼容
  • 查询服务解析json请求,进行一些预处理后,使用ElasticSearch Java Rest Client转发到ElasticSearch,将得到的响应进行解析,进一步处理后返回到客户端。
  • 为了便于客户端人员开发,查询服务提供了一个查询UI界面,开发人员可以在这个页面得到预期结果后再把json请求体复制到程序中。

流程图

Jkes流程图

模块介绍

jkes-core

jkes-core是整个jkes的核心部分。主要包括以下功能:

  • annotation包提供了jkes的核心注解
  • elasticsearch包封装了elasticsearch相关的操作,如为所有的文档创建/更新索引,更新mapping
  • kafka包提供了Kafka 生产者,Kafka Json Serializer,Kafka Connect Client
  • metadata包提供了核心的注解元数据的构建与结构化模型
  • event包提供了事件模型与容器
  • exception包提供了常见的Jkes异常
  • http包基于Apache Http Client封装了常见的http json请求
  • support包暴露了Jkes核心配置支持
  • util包提供了一些工具类,便于开发。如:Asserts, ClassUtils, DocumentUtils, IOUtils, JsonUtils, ReflectionUtils, StringUtils

jkes-boot

jkes-boot用于与一些第三方开源框架进行集成。

当前,我们通过jkes-spring-data-jpa,提供了与spring data jpa的集成。通过使用Spring的AOP机制,对Repository方法进行拦截,生成SaveEvent/DeleteEvent/DeleteAllEvent保存到EventContainer。通过使用我们提供的SearchPlatformTransactionManager,对常用的事务管理器(如JpaTransactionManager)进行包装,提供事务拦截功能。

在后续版本,我们会提供与更多框架的集成。

jkes-spring-data-jpa说明:

  • ContextSupport类用于从bean工厂获取Repository Bean
  • @EnableJkes让客户端能够轻松开启Jkes的功能,提供了与Spring一致的配置模型
  • EventSupport处理事件的细节,在保存和删除数据时生成相应事件存放到EventContainer,在事务提交和回滚时处理相应的事件
  • SearchPlatformTransactionManager包装了客户端的事务管理器,在事务提交和回滚时加入了回调hook
  • audit包提供了一个简单的AuditedEntity父类,方便添加审计功能,版本信息可用于结合ElasticSearch的版本机制保证不会索引过期文档数据
  • exception包封装了常见异常
  • intercept包提供了AOP切点和切面
  • index包提供了全量索引功能。当前,我们提供了基于线程池的索引机制和基于ForkJoin的索引机制。在后续版本,我们会重构代码,增加基于阻塞队列生产者-消费者模式,提供并发性能

jkes-services

jkes-services主要用来提供一些服务。 目前,jkes-services提供了以下服务:

  • jkes-delete-connector

    • jkes-delete-connector是一个Kafka Connector,用于从kafka集群获取索引删除事件(DeleteEvent),然后使用Jest Client删除ElasticSearch中相应的文档。

    • 借助于Kafka Connect的rest admin api,我们轻松地实现了多租户平台上的文档删除功能。只要为每个项目启动一个jkes-delete-connector,就可以自动处理该项目的文档删除工作。避免了每启动一个新的项目,我们都得手动启动一个Kafka Consumer来处理该项目的文档删除工作。尽管可以通过正则订阅来减少这样的工作,但是还是非常不灵活

  • jkes-search-service

    • jkes-search-service是一个restful的搜索服务,提供了多版本的rest query api。查询服务提供多版本API,用于API进化和兼容
    • jkes-search-service目前支持URI风格的搜索和JSON请求体风格的搜索。
    • 我们没有直接使用ElasticSearch进行查询,因为我们需要在后续版本使用机器学习进行搜索排序,而直接与ElasticSearch进行耦合,会增加搜索排序的接入难度
    • 查询服务是一个Spring Boot Application,使用docker打包为镜像
    • 查询服务解析json请求,进行一些预处理后,使用ElasticSearch Java Rest Client转发到ElasticSearch,将得到的响应进行解析,进一步处理后返回到客户端。
    • 为了便于客户端人员开发,查询服务提供了一个查询UI界面,开发人员可以在这个页面得到预期结果后再把json请求体复制到程序中。

后续,我们将会基于zookeeper构建索引集群,提供集群索引管理功能

jkes-integration-test

jkes-integration-test是一个基于Spring Boot集成测试项目,用于进行功能测试。同时测量一些常见操作的吞吐率

开发

To build a development version you'll need a recent version of Kafka. You can build jkes with Maven using the standard lifecycle phases.

Contribute

  • Source Code: https://github.com/chaokunyang/jkes
  • Issue Tracker: https://github.com/chaokunyang/jkes/issues

LICENSE

This project is licensed under Apache License 2.0.