概述
本文通过简要分析init进程源码,梳理其处理流程,重点关注init进程如何启动应用程序,总结启动脚本文件的编写思路
init进程源码分析
init进程是linux内核启动的第一个进程,怎么知道的?从内核源码linux-2.6.xxx/init/main.c代码的kernel_init()函数分析,可以发现,内核会根据uboot传入的参数来启动第一个进程,一般都是init
怎么启动的呢,调用kernel_execve()函数完成的,猜测是从根文件系统的/sbin/init来启动的,linux的任何应用程序都是基于文件系统的,启动应用程序前提是根文件系统已经挂载好了。好,那么根文件系统又是从哪里来的呢,是由busybox这个工具配置编译生成的,所以要分析init源码,要去busybox里找init的源码
源码位置:/busybox/init/init.c,在其中查找main()函数,发现只有init_main(),没有main(),可以猜测busybox是通过一些方法将init进程的入口修改为init_main(),实际上所有busybox的命令工具都是一个到busybox程序的链接,
cd /sbin
ls -l init
lrwxrwxrwx 1 root 0 14 Nov 16 2016 init -> ../bin/busybox
可以看到,init进程其实是到busybox的链接,不用管它,知道init进程的入口是init_main()函数就行了
#if DEBUG_SEGV_HANDLER
{
struct sigaction sa;
memset(&sa, 0, sizeof(sa));
sa.sa_sigaction = handle_sigsegv;
sa.sa_flags = SA_SIGINFO;
sigaction(SIGSEGV, &sa, NULL);
......
}
#endif
......
console_init();
set_sane_term();
......
/* Make sure environs is set to something sane */
putenv((char *) "HOME=/");
putenv((char *) bb_PATH_root_path);
putenv((char *) "SHELL=/bin/sh");
putenv((char *) "USER=root"); /* needed? why? */
这一段是init进程最开始要做的事情,设置一些信号相关的东西,初始化console,然后设置环境变量,跟启动app似乎没有什么关系,不用管,继续往下看
/* Check if we are supposed to be in single user mode */
if (argv[1]
&& (strcmp(argv[1], "single") == 0 || strcmp(argv[1], "-s") == 0 || LONE_CHAR(argv[1], '1'))
) {
/* ??? shouldn't we set RUNLEVEL="b" here? */
/* Start a shell on console */
new_init_action(RESPAWN, bb_default_login_shell, "");
} else {
/* Not in single user mode - see what inittab says */
/* NOTE that if CONFIG_FEATURE_USE_INITTAB is NOT defined,
* then parse_inittab() simply adds in some default
* actions (i.e., INIT_SCRIPT and a pair
* of "askfirst" shells) */
parse_inittab();
}
这一段代码是一个if判断,注释说如果是single user mode,则走上半段代码,如果不是single user mode,则调用parse_inittab() 函数,因为内核启动init进程没有传入附加参数,所以argv[1]不存在,程序走parse_inittab()
注释还说如果没有定义CONFIG_FEATURE_USE_INITTAB 这个宏,程序会执行一些默认的action,那怎么知道这个宏定义了没有呢,猜测这个宏应该是对busybox配置时的选项,好,怎么查看busybox配置呢,和linux内核配置一样的道理,结合make menuconfig和各级config文件来看
是否定义了宏CONFIG_FEATURE_USE_INITTAB?
在busybox中执行make meunconfig,进入熟悉的配置界面
大概浏览一下,和init有关系的好像有个Init
Utilities项,进去
这里面有一项“Support reading an inittab
file”,这个配置项是选中的,描述中有“inittab”这个单词,和init源码中说到的parse_inittab()很相似,好,make menuconfig先放到一边,来看看配置文件,打开顶层目录的Config.in,全局搜一下"init",发现只有最下面有:
source init/Config.in
进入init文件夹,打开其中的Config.in文件,发现配置项
config FEATURE_USE_INITTAB
bool "Support reading an inittab file"
default y
depends on INIT
help
Allow init to read an inittab file when the system boot.
猜测没错,CONFIG_FEATURE_USE_INITTAB这个宏确实定义了,回到init源码分析,进入parse_inittab()函数。首先看到这个函数前有一大段注释,看看它说什么
/* NOTE that if CONFIG_FEATURE_USE_INITTAB is NOT defined,
* then parse_inittab() simply adds in some default
* actions (i.e., runs INIT_SCRIPT and then starts a pair
* of "askfirst" shells). If CONFIG_FEATURE_USE_INITTAB
* _is_ defined, but /etc/inittab is missing, this
* results in the same set of default behaviors.
*/
前面的话和之前的if判断意思差不多,如果定义了XXX这个宏,但是/etc/inittab这个文件没有,也会走默认的action,好,大概猜想一下,parse_inttab()函数好像和要分析的app启动有点关系了,如果定义了XXX宏,就去解析/etc/inittab这个文件,执行里面的东西,如果没有定义XXX宏或者/etc/inittab文件不存在,执行一些默认的东西
好,搞清楚一件事,/etc/inittab这个文件很重要,可能需要自己来创建这个文件,往里面写东西,但是写什么内容呢?目前还不知道。那如果不走/etc/inittab这一条路呢,默认会执行的action又是什么意思?来分析一下parse_inittab()这个函数
static void parse_inittab(void)
{
#if ENABLE_FEATURE_USE_INITTAB
char *token[4];
parser_t *parser = config_open2("/etc/inittab", fopen_for_read);
if (parser == NULL)
#endif
{
/* No inittab file - set up some default behavior */
/* Sysinit */
new_init_action(SYSINIT, INIT_SCRIPT, "");
/* Askfirst shell on tty1-4 */
new_init_action(ASKFIRST, bb_default_login_shell, "");
//TODO: VC_1 instead of ""? "" is console -> ctty problems -> angry users
new_init_action(ASKFIRST, bb_default_login_shell, VC_2);
new_init_action(ASKFIRST, bb_default_login_shell, VC_3);
new_init_action(ASKFIRST, bb_default_login_shell, VC_4);
/* Reboot on Ctrl-Alt-Del */
new_init_action(CTRLALTDEL, "reboot", "");
/* Umount all filesystems on halt/reboot */
new_init_action(SHUTDOWN, "umount -a -r", "");
/* Swapoff on halt/reboot */
new_init_action(SHUTDOWN, "swapoff -a", "");
/* Restart init when a QUIT is received */
new_init_action(RESTART, "init", "");
return;
}
#if ENABLE_FEATURE_USE_INITTAB
/* optional_tty:ignored_runlevel:action:command
* Delims are not to be collapsed and need exactly 4 tokens
*/
while (config_read(parser, token, 4, 0, "#:",
PARSE_NORMAL & ~(PARSE_TRIM | PARSE_COLLAPSE))) {
/* order must correspond to SYSINIT..RESTART constants */
static const char actions[] ALIGN1 =
"sysinit\0""wait\0""once\0""respawn\0""askfirst\0"
"ctrlaltdel\0""shutdown\0""restart\0";
int action;
char *tty = token[0];
if (!token[3]) /* less than 4 tokens */
goto bad_entry;
action = index_in_strings(actions, token[2]);
if (action < 0 || !token[3][0]) /* token[3]: command */
goto bad_entry;
/* turn .*TTY -> /dev/TTY */
if (tty[0]) {
tty = concat_path_file("/dev/", skip_dev_pfx(tty));
}
new_init_action(1 << action, token[3], tty);
if (tty[0])
free(tty);
continue;
bad_entry:
message(L_LOG | L_CONSOLE, "Bad inittab entry at line %d",
parser->lineno);
}
config_close(parser);
#endif
}
首先去读了/etc/inittab这个文件,如果不存在,执行了很多new_init_action() ,如果存在,就走了一个while()循环,猜测应该是解析/etc/inittab文件的内容,根据文件的内容执行new_init_action() 。好,那么inittab文件到底写什么格式,什么东西呢,while()循环里面有一个static const char actions[]数组看起来像是和inittab的内容有关系,里面有“sysinit”等字符串,但是还是没办法搞清楚怎么写inittab文件
inittab文件怎么写
/busybox/examples/下面找到一个inittab脚本的例子,打开,看到一个类似格式说明的句子:
Format for each entry: <id>:<runlevels>:<action>:<process>
猜测inittab文件里可以有多条entry,每条entry格式中有id、runlevels、action和process这四项内容,这里也出现了action,和代码里的action数组很像。文件里又说id和runlevels无关紧要,好,要搞清楚inittab怎么写,关键在于理解action和process,继续看说明
action
action包括:sysinit、respawn、askfirst、wait、once、restart、ctrlaltdel、和shutdown共八种,
process
指定要运行的程序和它的参数
然后还说了如果没有inittab文件,则运行以下内容
::sysinit:/etc/init.d/rcS
::askfirst:/bin/sh
::ctrlaltdel:/sbin/reboot
::shutdown:/sbin/swapoff -a
::shutdown:/bin/umount -a -r
::restart:/sbin/init
tty2::askfirst:/bin/sh
tty3::askfirst:/bin/sh
tty4::askfirst:/bin/sh
这应该就是代码中如果读不到inittab文件,则执行的一系列net_init_action的内容
再往下看,出现的第一条示例entry
::sysinit:/etc/init.d/rcS
是不是很熟悉,linux系统嵌入式设备里通常会有/etc/init.d/rcS这个文件,它是一个shell脚本,根据前面的格式,分析一下,id和runlevel为空,action为sysinit,process为/etc/init.d/rcS,所以第一件要干的事情是去执行rcS脚本,而rcS脚本里可以做自己想做的任何事情了
下一条示例是
::askfirst:-/bin/sh
注释说的是启动shell到console口,不管,继续看
tty4::respawn:/sbin/getty 38400 tty5
tty5::respawn:/sbin/getty 38400 tty6
开启getty
::restart:/sbin/init
指定init进程的重启位置
::ctrlaltdel:/sbin/reboot
::shutdown:/bin/umount -a -r
::shutdown:/sbin/swapoff -a
在重启之前要做的事情
再回到代码上,这个while()循环遍历了inittab文件的每一个entry,解析出entry的四个部分:id、runlevel、action和process,放到一个指针数组char *token[4]中,则token[2]和token[3]代表action和process,程序里调用index_in_strings()函数将token[2]转成字符串,即“sysinit”等值,再调用net_init_action(),分析net_init_action()源码可以看出,其实只是把这些action和process添加到一个链表中,并没有做实际的处理,真正的处理在后续的代码中,parse_inittab()函数返回,
......
/* Now run everything that needs to be run */
/* First run the sysinit command */
run_actions(SYSINIT);
check_delayed_sigs();
/* Next run anything that wants to block */
run_actions(WAIT);
check_delayed_sigs();
/* Next run anything to be run only once */
run_actions(ONCE);
/* Now run the looping stuff for the rest of forever.
*/
while (1) {
......
这里调用run_action()运行链表中每一个entry,并且首先运行的是action为sysinit的动作
总结
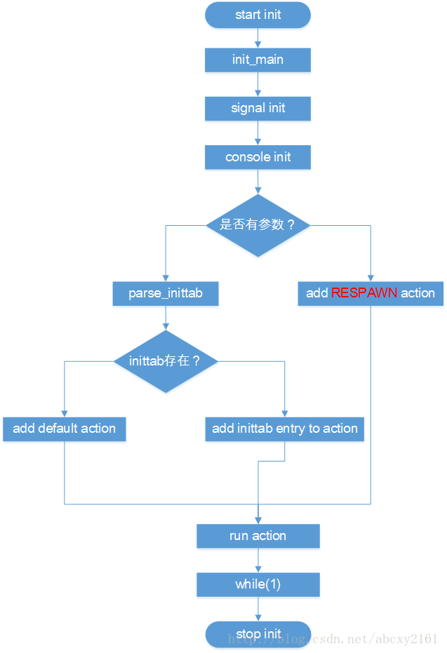
到这里,大致搞清楚了init进程是怎么启动app的了,上流程图
简单来说,init进程首先分析/etc/inittab文件,当然,可以自己修改busybox源码,让它从任意文件开始分析,如果不存在inittab文件,则执行默认的action;如果inittab文件存在,则根据inittab文件中的条目执行,通常是去/etc/init.d/rcS文件中执行脚本命令,当然,修改源码,你也可以让它执行别的脚本
rcS脚本是以shell脚本语言编写,一般的套路是
- 加载驱动模块
- 配置网络,建桥、配网卡地址
- 启动app