本文是基于Laravel 5.4 版本的本地化模块代码进行分析书写;
模块组成
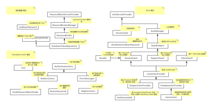
Auth模块从功能上分为用户认证和权限管理两个部分;从文件组成上,Illuminate\Auth\Passwords目录下是密码重置或忘记密码处理的小模块,Illuminate\Auth是负责用户认证和权限管理的模块,Illuminate\Foundation\Auth提供了登录、修改密码、重置密码等一系统列具体逻辑实现;下图展示了Auth模块各个文件的关系,并进行简要说明;

用户认证
HTTP本身是无状态,通常在系统交互的过程中,使用账号或者Token标识来确定认证用户;
配置文件解读
return [
'defaults' => [
'guard' => 'web',
...
],
'guards' => [
'web' => [
'driver' => 'session',
'provider' => 'users',
],
'api' => [
'driver' => 'token',
'provider' => 'users',
],
],
'providers' => [
'users' => [
'driver' => 'eloquent',
'model' => App\User::class,
],
],
],
];
从下往上,理解;
providers是提供用户数据的接口,要标注驱动对象和目标对象;此处,键名users是一套provider的名字,采用eloquent驱动,modal是App\User::class;
guards部分针对认证管理部分进行配置;有两种认证方式,一种叫web,还有一种是api;web认证是基于Session交互,根据sessionId获取用户id,在users这个provider查询出此用户;api认证是基于token值交互,也采用users这个provider;
defaults项显示默认使用web认证;
认证
-
Session绑定认证信息:// $credentials数组存放认证条件,比如邮箱或者用户名、密码 // $remember 表示是否要记住,生成 `remember_token` public function attempt(array $credentials = [], $remember = false) public function login(AuthenticatableContract $user, $remember = false) public function loginUsingId($id, $remember = false)HTTP基本认证,认证信息放在请求头部;后面的请求访问通过sessionId;public function basic($field = 'email', $extraConditions = []) -
只在当前会话中认证,
session中不记录认证信息:public function once(array $credentials = []) public function onceUsingId($id) public function onceBasic($field = 'email', $extraConditions = [])
认证过程中(包括注册、忘记密码),定义的事件有这些:
| 事件名 | 描述 |
|---|---|
| Attempting | 尝试验证事件 |
| Authenticated | 验证通过事件 |
| Failed | 验证失败事件 |
| Lockout | 失败次数超过限制,锁住该请求再次访问事件 |
| Logi | 通过‘remember_token’成功登录时,调用的事件 |
| Logout | 用户退出事件 |
| Registered | 用户注册事件 |
还有一些其他的认证方法:
-
检查是否存在认证用户:
Auth::check() -
获取当前认证用户:
Auth::user() -
退出系统:
Auth::logout()
密码处理
配置解读
return [
'defaults' => [
'passwords' => 'users',
...
],
'passwords' => [
'users' => [
'provider' => 'users',
'table' => 'password_resets',
'expire' => 60,
],
],
]
从下往上,看配置;
passwords数组是重置密码的配置;users是配置方案的别名,包含三个元素:provider(提供用户的方案,是上面providers数组)、table(存放重置密码token的表)、expire(token过期时间)
default 项会设置默认的 passwords 重置方案;
重置密码的调用与实现
先看看Laravel的重置密码功能是怎么实现的:
public function reset(array $credentials, Closure $callback) {
// 验证用户名、密码和 token 是否有效
$user = $this->validateReset($credentials);
if (! $user instanceof CanResetPasswordContract) {
return $user;
}
$password = $credentials['password'];
// 回调函数执行修改密码,及持久化存储
$callback($user, $password);
// 删除重置密码时持久化存储保存的 token
$this->tokens->delete($user);
return static::PASSWORD_RESET;
}
再看看Foundation\Auth模块封装的重置密码模块是怎么调用的:
// 暴露的重置密码 API
public function reset(Request $request) {
// 验证请求参数 token、email、password、password_confirmation
$this->validate($request, $this->rules(), $this->validationErrorMessages());
// 调用重置密码的方法,第二个参数是回调,做一些持久化存储工作
$response = $this->broker()->reset(
$this->credentials($request), function ($user, $password) {
$this->resetPassword($user, $password);
}
);
// 封装 Response
return $response == Password::PASSWORD_RESET
? $this->sendResetResponse($response)
: $this->sendResetFailedResponse($request, $response);
}
// 获取重置密码时的请求参数
protected function credentials(Request $request) {
return $request->only(
'email', 'password', 'password_confirmation', 'token'
);
}
// 重置密码的真实性验证后,进行的持久化工作
protected function resetPassword($user, $password) {
// 修改后的密码、重新生成 remember_token
$user->forceFill([
'password' => bcrypt($password),
'remember_token' => Str::random(60),
])->save();
// session 中的用户信息也进行重新赋值
$this->guard()->login($user);
}
“忘记密码 => 发邮件 => 重置密码” 的大体流程如下:
-
点击“忘记密码”,通过路由配置,跳到“忘记密码”页面,页面上有“要发送的邮箱”这个字段要填写;
-
验证“要发送的邮箱”是否是数据库中存在的,如果存在,即向该邮箱发送重置密码邮件;
-
重置密码邮件中有一个链接(点击后会携带 token 到修改密码页面),同时数据库会保存这个 token 的哈希加密后的值;
-
填写“邮箱”,“密码”,“确认密码”三个字段后,携带
token访问重置密码API,首页判断邮箱、密码、确认密码这三个字段,然后验证token是否有效;如果是,则重置成功;
权限管理
权限管理是依靠内存空间维护的一个数组变量abilities来维护,结构如下:
$abilities = array(
'定义的动作名,比如以路由的 as 名(common.dashboard.list)' => function($user) {
// 方法的参数,第一位是 $user, 当前 user, 后面的参数可以自行决定
return true; // 返回 true 意味有权限, false 意味没有权限
},
......
);
但只用 $abilities,会使用定义的那部分代码集中在一起太烦索,所以有policy策略类的出现;
policy策略类定义一组实体及实体权限类的对应关系,比如以文章举例:
有一个 Modal实体类叫 Post,可以为这个实体类定义一个PostPolicy权限类,在这个权限类定义一些动作为方法名;
class PostPolicy {
// update 权限,文章作者才可以修改
public function update(User $user, Post $post) {
return $user->id === $post->user_id;
}
}
然后在ServiceProvider中注册,这样系统就知道,如果你要检查的类是Post对象,加上你给的动作名,系统会找到PostPolicy类的对应方法;
protected $policies = [
Post::class => PostPolicy::class,
];
怎么调用呢?
对于定义在abilities数组的权限:
-
当前用户是否具备
common.dashboard.list权限:Gate::allows('common.dashboard.list') -
当前用户是否具备
common.dashboard.list权限:! Gate::denies('common.dashboard.list') -
当前用户是否具备
common.dashboard.list权限:$request->user()->can('common.dashboard.list') -
当前用户是否具备
common.dashboard.list权限:! $request->user()->cannot('common.dashboard.list') -
指定用户是否具备
common.dashboard.list权限:Gate::forUser($user)->allows('common.dashboard.list')
对于policy策略类调用的权限:
-
当前用户是否可以修改文章(Gate 调用):
Gate::allows('update', $post) -
当前用户是否可以修改文章(user 调用):
$user->can('update', $post) -
当前用户是否可以修改文章(用帮助函数):
policy($post)->update($user, $post) -
当前用户是否可以修改文章(Controller 类方法中调用):
$this->authorize('update', $post); -
当前用户是否可以修改文章(Controller 类同名方法中调用):
$this->authorize($post); -
指定用户是否可以修改文章(Controller 类方法中调用):
$this->authorizeForUser($user, 'update', $post);
有用的技巧
获取当前系统注册的权限,包括两部分abilities和policies数组内容,代码如下:
$gate = app(\Illuminate\Contracts\Auth\Access\Gate::class);
$reflection_gate = new ReflectionClass($gate);
$policies = $reflection_gate->getProperty('policies');
$policies->setAccessible(true);
// 获取当前注册的 policies 数组
dump($policies->getValue($gate));
$abilities = $reflection_gate->getProperty('abilities');
$abilities->setAccessible(true);
// 获取当前注册的 abilities 数组
dump($abilities->getValue($gate));