基于容器编排的Dev/Ops流程

974 阅读10分钟

作者:黄凯

本文为原创文章,转载请注明作者及出处

随着 DevOps 和 SRE 概念的流行,越来越多的 developer 和 operater 们摒弃传统的开发部署流程,转向了如下图所示的无线循环模式:

在我理解 DevOps 包含三个大块: 敏捷开发(Agile)、持续集成与交付(CI/CD)、自动运维(ITSM)。 

在容器化的时代,我们是如何实现 DepOps 或者 SRE 的呢?下面我就来分享一下沪江学习产品线团队基于容器编排的 DevOps 流程。

敏捷开发

大道至简,所有血的教训告诉我们,不要把简单的事情复杂化。换句话说,不要用复杂的方法处理简单的事情。我对敏捷的理解是「快」和「微」。快指迭代快,开发快,上线快,性能快。微指微服务、微镜像。围绕这两点,在开发阶段我们需要做以下几件事:

应用微服务化

这是个比较大的概念,不在这里讨论,有兴趣可以参考我的其他文章。但只有应用小了,才有可能快起来。

给 Docker 镜像瘦身

为了让 Docker 启动和运行得快,首先就是要对 Docker 瘦身。由于所有的应用全部会统一为 Java 语言开发,所以我们以 Java 为例,选用了 jre-alpine 作为我们的基础镜像,下面是 Dockerfile 的例子:
FROM java:8-jre-alpine
  
#add timezone and default it to Shanghai
RUN apk --update add --no-cache tzdata
ENV TZ=Asia/Shanghai
  
RUN mkdir -p /app/log
COPY  ./target/xxx.jar  /app/xxx.jar
  
EXPOSE 9999
VOLUME ["/app/log"]
WORKDIR /app/
  
ENTRYPOINT ["java","-Xms2048m", "-Xmx2048m", "-Xss512k", "-jar","xxx.jar"]
CMD []

使用上述 Dockerfile 生成的镜像平均只有 80 多 MB,启动时间几乎在 5 秒内。使用 alpine 镜像虽然减小了体积,但缺少一些工具命令,例如 curl 等,可以根据需要酌情安装。另外遇到的一个坑是时区问题:由于 Docker 镜像内的时区是 UTC 时间,和宿主机的东 8 区不一致,所以必须安装 timezone 工具并设置 TZ,才能使容器内时间和宿主机保持一致,对数据库的写入和日志的输出都是非常必要的一环。

把所有环境配置包含在镜像中

早在虚拟机时代,我们已经做到了使用包含依赖的虚拟机镜像来加速部署,那么为什么要止步于此呢?我们可以更进一步,把服务本身也包含在镜像中,Docker 用了更轻量的方式已经实现了这一点。

这里我们还要介绍一个概念,要让制作的镜像,能在所有安装了 Docker 的服务器上运行,而不在乎宿主机的操作系统及环境。借用 Java 的一句话来说:一次制作,多平台运行。所以,我们还会把所有环境的配置文件,以不同的文件名全部放入镜像中,通过参数来选择 Docker 启动时使用的环境配置文件。

值得注意的是,如果开发的应用是基于 spring 框架的话,这个功能很好实现。但如果是其他语言开发,会有一定的开发量。

本文以默认 Java 开发当所有的开发工作完成后,推荐程序目录结构是这样的:

├── src
│   ├── main
│   │   ├── java
│   │   ├── resources
│   │   │   ├── application.yaml
│   │   │   ├── application-dev.yaml
│   │   │   ├── application-qa.yaml
│   │   │   ├── application-yz.yaml
│   │   │   ├── application-prod.yaml
│   │   │   ├── logback.xml
│   ├── test
├── scripts
│   ├── Dockerfile
│   ├── InitDB.sql
├── pom.xml

持续集成与交付

自动化的持续集成和交付在整个 DevOps 流中起了重要的角色,他是衔接开发和运维的桥梁。如果这一环做的不好,无法支撑大量微服务的快速的迭代和高效运维。在这一环节,我们需要灵活的运用工具,尽量减少人参与,当然仍然需要围绕「快」和「微」做文章。

如何减少人工参与到持续集成与持续交付呢?我们最希望的开发过程是:对着计算机说出我们的想要的功能,计算机按照套路,自动编码,自动发布到测试环境,自动运行测试脚本,自动上线。当然,目前时代要实现自动编码的过程还需要发明那只「猫」。

但只要对测试有足够信心,我们完全可以实现一种境界:在炎热的下午,轻松地提交自己编写的代码,去休息室喝杯咖啡,回来后看见自己的代码已经被应用在生产环境上了。在容器时代,我们可以很快速的实现这一梦想,其具体步骤如下图:

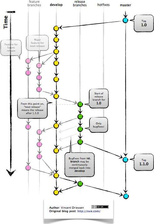
Gitfolw 与 Anti-Gitflown

持续集成的第一步是提交代码(Code Commit),VCS 也由 CVS,SVN 进化到如今的 Git,自然不得不说一下 Gitflow。谈起无人不晓的 Gitflow,大家一定会大谈其优点:支持多团队,设置多国家的开发人员并行开发,减小代码冲突或脏代码的上线概率。它的大致流程如下:

Gitflow 给我们展示了复杂团队在处理不通代码版本的优雅解决方案,它需要feature、develop、release、hotfix、master 5 条分支来处理不同时段的并行开发。但这真的合适于一个不超过 20 人的本地合作团队开发吗?我们的开发团队不足 6 人,每个人负责 3 个以上的微服务,几乎不可能在同个项目上安排两个以上的同学并行开发。

在初期我们准守规定并使用标准的 Gitflow 流程,开发人员立刻发现一个问题,他们需要在至少 3 条分支上来回的 merge 代码,且不会有任何代码冲突(因为就一个人开发),降低了开发的效率。这让我意识到,Gitflow 模式也许并不适合于小团队微服务的世界,一种反 Gitflow 模式的想法出现在脑海中。我决定对Gitflow 进行瘦身,化繁至简。

我们把 5 条分支简化为 3 条分支 ,其中 Master 分支的作用只是维护了最新的线上版本的作用,Dev 分支为开发的主要分支,所有的镜像是以此分支的代码为源头生成的。这时开发的过程变为:

  • 开发人员从 Dev 分支中 checkout 新的 feature 分支,在 feature 分支上进行开发

  • 当开发完成后 merge 回 Dev 分支中,根据 Dev 分支的代码打成镜像,部署 QA 环境交给 QA 人员测试

  • 测试中如有 bug 便在新分支中修复问题循环步骤 2

  • 测试完成 merge 回 Master 分支

如此一来,只有从 Feature 把代码 merge 到 Dev 分支的一次 merge 动作,大大提升可开发效率。

使用Jenkins Pipeline

Jenkins 作为老牌 CI/CD 工具,能够帮我们自动化完成代码编译、上传静态代码分析、制作镜像、部署测试环境、冒烟测试、部署上线等步骤。尤其是Jenkins2.0 引入 Pipeline 概念后,以上步骤变的如此行云流水。它让我们从步骤 3 开始,完全可以无人值守完成整个集成和发布过程。

工欲善其事必先利其器,首先我们必须要在 Jenkins 上安装插件 :

  1. Pipeline Plugin(如果使用Jenkins2.0默认安装)

  2. Git

  3. Sonar Scaner

  4. Docker Pipeline Plugin 

  5. Marathon

如果你第一次接触 Jenkins Pipeline,可以从 https://github.com/jenkinsci/pipeline-plugin/blob/master/TUTORIAL.md 找到帮助。

现在,我们开始编写 Groove 代码。基于容器编排的 Pipeline 分为如下几个步骤:

1.检出代码

这个步骤使用 Git 插件,把开发好的代码检出。

stage('Check out')
  gitUrl = "git@gitlab.xxxx.com:xxx.git"
  git branch: "dev", changelog: false, credentialsId: "deploy-key", url: gitUrl

2. maven 构建 Java 代码

由于我们使用的是 spring boot 框架,生成物应该是一个可执行的 jar 包。

stage('Build')
  sh "${mvnHome}/bin/mvn -U clean install"

3. 静态代码分析

通过 Sonar Scaner 插件,通知 Sonar 对代码库进行静态扫描。

stage('SonarQube analysis')
   // requires SonarQube Scanner 2.8+
   def scannerHome = tool 'SonarQube.Scanner-2.8';
   withSonarQubeEnv('SonarQube-Prod') {
     sh "${scannerHome}/bin/sonar-scanner -e -Dsonar.links.scm=${gitUrl} -Dsonar.sources=. -Dsonar.test.exclusions=file:**/src/test/java/** -Dsonar.exclusions=file:**/src/test/java/** -Dsonar.language=java -Dsonar.projectVersion=1.${BUILD_NUMBER} -Dsonar.projectKey=lms-barrages -Dsonar.projectDescription=0000000-00000 -Dsonar.java.source=8 -Dsonar.projectName=xxx"
   }

4.制作 Docker 镜像

此步骤会调用 Docker Pipeline 插件通过预先写好的 Dockerfile,把 jar 包和配置文件、三方依赖包一起打入 Docker 镜像中,并上传到私有 Docker 镜像仓库中。

stage('Build image')
  docker.withRegistry('https://dockerhub.xxx.com', 'dockerhub-login') {
    docker.build('dockerhub.xxx.com/xxxx').push('test') //test是tag名称
  }

5.部署测试环境

通过事先写好的部署文件,用 Marathon 插件通知 Marathon 集群,在测试环境中部署生成好的镜像。

stage('Deploy on Test')
    sh "mkdir -pv deploy"
    dir("./deploy") {
        git branch: 'dev', changelog: false, credentialsId: 'deploy-key', url: 'git@gitlab.xxx.com:lms/xxx-deploy.git'
        //Get the right marathon url
        marathon_url="http://marathon-qa"
        marathon docker: imageName, dockerForcePull: true, forceUpdate: true, url: marathon_url, filename: "qa-deploy.json"
    }

6.自动化测试

运行事先测试人员写好的自动化测试脚本来检验程序是否运行正常。

stage('Test')
   // 下载测试用例代码
   git branch: 'dev', changelog: false, credentialsId: 'deploy-key', url: 'git@gitlab.xxx.com:lms/xxx-test.git'
   parallel(autoTests: {
        // 使用nosetests 运行测试用例
        sh "docker run -it --rm -v $PWD:/code nosetests nosetests -s -v -c conf\run\api_test.cfg --attr safeControl=1"
   },manualTests:{
        sleep 30000
   })

7. 人工测试

如果对自动化测试不放心,此时可选择结束 Pipeline,进行人工测试。为了说明整个流程,我们这里选择跳过人工测试环节。

8. 部署生产环境

当所有测试通过后,Pipeline 自动发布生产环境。

stage('Deploy on Prod')
    input "Do tests OK?"
    dir("./deploy") {
        //Get the right marathon url
        marathon_url="http://marathon-prod"
        marathon docker: imageName, dockerForcePull: true, forceUpdate: true, url: marathon_url, filename: "prod-deploy.json"
    }

最后我们来看看整个 Pipeline 的过程:

容器编排配置文档化

在介绍敏捷开发时,曾介绍过根据不同环境的配置参数部署到不同的环境。如何告知部署程序用什么样的配置文件启动服务,每个环境又用多少 CPU,内存和 instance 呢?

下面我们就来介绍一下容器编排的配置文件。由于我们使用 Mesos+Marathon的容器编排方式,部署的重任从以前的写部署脚本变成了写一个 Marathon 的配置,其内容如下:

{
  "id": "/appName",
  "cpus": 2,
  "mem": 2048.0,
  "instances": 2,
  "args": [
    "--spring.profiles.active=qa"
  ],
  "labels": {
    "HAPROXY_GROUP": "external",
    "HAPROXY_0_VHOST": "xxx.hujiang.com"
  },
  "container": {
    "type": "DOCKER",
    "docker": {
      "image": "imageName",
      "network": "USER",
      "forcePullImage": true,
      "portMappings": [
        {
          "containerPort": 12345,
          "hostPort": 0,
          "protocol": "tcp",
          "servicePort": 12345
        }
      ]
    },
    "volumes": [
      {
        "containerPath": "/app/log",
        "hostPath": "/home/logs/appName",
        "mode": "RW"
      }
    ]
  },
  "ipAddress": {
    "networkName": "calico-net"
  },
  "healthChecks": [
    {
      "gracePeriodSeconds": 300,
      "ignoreHttp1xx": true,
      "intervalSeconds": 20,
      "maxConsecutiveFailures": 3,
      "path": "/health_check",
      "portIndex": 0,
      "protocol": "HTTP",
      "timeoutSeconds": 20
    }
  ],
    "uris": [
    "file:///etc/docker.tar.gz"
  ]
}

我们把这个配置内容保存为不同的 json 文件,每个对应的环境都有一套配置文件。例如 Marathon-qa.json,Marathon-prod.json。当 Pipeline 部署时,可以通过Jenkins Marathon 插件,根据选择不同的环境,调用部署配置,从而达到自动部署的目的。

自动化流程和部署上线分离与管理

开发部署如此的简单快捷,是不是每个人都能方便的使用呢?答案是否定的,并不是因为技术上有难度,而是在于权限。在理想的情况下,通过这套流程的确可以做到在提交代码后,喝杯咖啡的时间就能看见自己的代码已经被千万用户使用了。

但风险过大,我们并不是每个人都能像 Rambo 一样 bug 的存在,大多数的情况还需要使用规范和流程来约束。 就像自动化测试取代不了人工黑盒测试一样,部署测试后也不能直接上生产环境,在测试通过后还是需要有个人工确认和部署生产的过程。

所以我们需要把自动化流程和最后的部署上线工作分开来,分别变成两个 Job,并给后者单独分配权限,让有权限的人来做最后的部署工作。这个人可以是 Team leader、开发经理,也可以是运维伙伴,取决于公司的组织结构。

那这个部署的 Job 具体干什么呢?在容器编排时代,结合镜像既构建物的思想,部署 Job 不会从代码编译开始工作,而是把一个充分测试且通过的镜像版本,通过 Marathon Plugin 部署到产线环境中去。这里是 Deploy_only 的例子:

node('docker-qa'){
    if (ReleaseVersion ==""){
        echo "发布版本不能为空"
        return
    }
    stage "Prepare image"
        def moduleName = "${ApplicationModule}".toLowerCase()
        def resDockerImage = imageName + ":latest"
        def desDockerImage = imageName + ":${ReleaseVersion}"
        if (GenDockerVersion =="true"){
            sh "docker pull ${resDockerImage}"
            sh "docker tag ${resDockerImage} ${desDockerImage}"
            sh "docker push ${desDockerImage}"
            sh "docker rmi -f ${resDockerImage} ${desDockerImage}"
        }
     
    stage "Deploy on Mesos"
        git branch: 'dev', changelog: false, credentialsId: 'deploy-key', url: 'git@gitlab.xxx.com:lms/xxx-test.git'  
        //Get the right marathon url
        echo "DeployDC: " + DeployDC
        marathon_url = ""
        if (DeployDC=="AA") {
            if (DeployEnv == "prod"){
              input "Are you sure to deploy to production?"
              marathon_url = "${marathon_AA_prod}"
            }else if (DeployEnv == "yz") {
              marathon_url = "${marathon_AA_yz}"
            }
        }else if ("${DeployDC}"=="BB"){
          if ("${DeployEnv}" == "prod"){
            input "Are you sure to deploy to production?"
            marathon_url = "${marathon_BB_prod}"
          }else if ("${DeployEnv}" == "yz") {
            marathon_url = "${marathon_BB_yz}"
          }
        }
        marathon docker: imageName, dockerForcePull: true, forceUpdate: true, url: marathon_url, filename: "${DeployEnv}-deploy.json"
}

为什么不把这个文件跟随应用项目一起放到 scripts 下呢?因为把部署和应用分开后,可以由两拨人进行维护,兼顾公司的组织架构。

自动化运维

在 DevOps 的最后阶段是运维阶段。在容器时代,如何对庞大的镜像制品进行运维呢?我们的目标是尽量实现自动化运维,这里主要讲述两点:

容器的监控

容器的监控大致有两种方式:物理机上安装其他服务监控本机上的所有容器;通过 Mesos 或 kubernates 自带 API 监控容器状态。两种方式其实都需要在物理机上安装相应的监控软件或 Agent。

在我们团队目前使用 cAdvisor+influxDB+Grafana 的组合套件实现对容器的监控。

首先需要在 Mesos 集群中所有的 Agent 安装 cAdvisor 。他负责把宿主机上所有运行中的容器数据以数据点(data point)形式发送给时序数据库(influxDB),下面是 cAdvisor 监控的一些数据点:

这些数据点经过 Grafana 整理,展示在界面上,这样我们就能掌握具体容器的性能指标了。下面是一个 Grafana 的截图 :

除了对容器本身的监控,宿主机的监控也是必不可少的。由于监控的点有很多,这里不一一例举。

自动伸缩

有了监控指标只是实现了自动化运维的第一步,当业务请求发生大量增加或减少,通过人工监测是不能及时的进行相应的,况且还不一定有那么多的人,7×24 小时的监控。一定需要有一套根据监控数据自行伸缩容的机制。在学习产品线,我们针对容器编排的 Mesos+Marathon 框架,开发了一套针对应用本身的自动扩容微服务。其原理如下:

  • 通过 Restful 的接口通知 AutoScaler 程序需要监控的应用服务。

  • AutoScaler 程序开始读取每台 Agent 上部署相关应用的 Metrics 数据,其中包括 CPU,内存的使用状况。

  • 当发现有应用过于繁忙(其表现形式大多是 CPU 占用过高或内存占用过大)时调用 Marathon API 将其扩容

  • Marathon 收到消息后,立刻通知 Mesos 集群发布新的应用,从而缓解当前的繁忙状况。

结束语

DevOps 和 SRE 并不是一个渴望而不可及的概念,它们需要在不同的环境中落地。我们整个 DevOps 流程是建立在容器编排的基础上的,目的是简化流程和实现自动化 CI/CD 和自动化运维。当中会有很多没有想到的地方,可能也不太适用于复杂场景。其次,本文中的例子也做了相应的隐私处理,可能无法直接使用。希望大家能通过我们在实践中产生的成功和遇到的问题,提炼出适合自己的 DevOps 流程。

参考文献

《微服务设计》

《架构真经》

https://datasift.github.io/gitflow/IntroducingGitFlow.html

http://mesos.apache.org/

https://github.com/jenkinsci/pipeline-plugin/blob/master/TUTORIAL.md

https://github.com/google/cadvisor

https://grafana.com/

推荐阅读

Juice-一种基于MesosFramework的任务云框架

OCS富文本的解决方案

统一错误码管理平台建设思路

沪江搜索平台化之路