第一篇文章对VIPER进行了简单的介绍,这篇文章将从VIPER的源头开始,比较现有的几种VIPER实现,对VIPER进行进一步的职责剖析,并对各种细节实现问题进行挖掘和探讨。最后给出两个完整的VIPER实现,并且提供快速生成VIPER代码的模板。
两个实现展示了以下问题的解决方案:
- 如何彻底地解决不同模块之间的耦合
- 如何在一个模块里引入子模块
- 子模块和父模块之间如何通信
- 如何对模块进行依赖注入
- 面向接口的路由工具
目录
- 起源
- Clean Architecture
- Enterprise Business Rules
- Application Business Rules
- Interface Adapters
- Frameworks & Drivers
- 总结
- 现有的各种VIPER实现
- Brigade团队的实现
- 争议
- Rambler&Co团队的实现
- 争议
- Uber团队的实现
- 各部分职责
- 数据驱动
- 争议
- 其他设计
- Brigade团队的实现
- 方案一:最完整的VIPER
- View
- Presenter
- Interactor
- Service
- Wireframe
- Router
- Adapter
- Builder
- 模块间解耦
- 子模块
- 子模块的来源
- 通信方式
- 依赖注入
- 映射到MVC
- 方案二:允许适当耦合
- View
- Presenter
- Interactor
- 路由和依赖注入
- 总结
- Demo和代码模板
- 参考
起源
VIPER架构,最初是2013年在MutualMobile的技术博客上,由Jeff Gilbert 和 Conrad Stoll 提出的。他们的博客网站有过一次迁移,原文地址已经失效,这是迁移后的博文:MEET VIPER: MUTUAL MOBILE’S APPLICATION OF CLEAN ARCHITECTURE FOR IOS APPS。
这是文章中提出的架构示意图:

viper_mutualmobile
Wireframe可以看作是Router的另一种表达。可以看到,VIPER之间的关系已经很明确了。之后,作者在2014年在objc.io上发表了另一篇更详细的介绍文章:Architecting iOS Apps with VIPER。
在作者的第一篇文章里,阐述了VIPER是在接触到了Uncle Bob的Clean Architecture后,对Clean Architecture的一次实践。因此,VIPER真正的源头应该是Clean Architecture。
Clean Architecture
由Uncle Bob在2011年提出的Clean Architecture,是一个平台无关的抽象架构。想要详细学习的,可以阅读作者的原文:Clean Architecture,翻译:干净的架构The Clean Architecture。
它通过梳理软件中不同层之间的依赖关系,提出了一个自外向内,单向依赖的架构,如下图所示:

Clean Architecture
越靠近内层,越变得抽象,越接近设计的核心。越靠近外层,越和具体的平台和实现技术相关。内层的部分完全不知道外层的存在和实现方式,代码只能从外层向内层引用,目的是为了实现层与层之间的隔离。将不同抽象程度的层进行隔离,做到了把业务规则和具体实现分离开。你可以把外层看作是内层的delegate,外层只能通过内层提供的delegate接口来使用内层。
Enterprise Business Rules
代表了这个软件项目的业务规则。由数据实体体现,是一些可以在不同的程序应用之间共享的数据结构。
Application Business Rules
代表了本应用所使用的一些业务规则。封装和实现了用到的业务功能,会将各种实体的数据结构转为在用例中传递的实体类,但是和具体的数据库技术或者UI无关。
Interface Adapters
接口适配层。将用例的规则和具体的实现技术进行抽象地对接,将用例中用到的实体类转为供数据库存储的格式或者供View展示的格式。类似于MVVM中把Model转为ViewModel供View显示。
右下角表示了接口适配层中不同模块间的通信方式。不同的模块在业务用例中产生关联和数据传递。Input、Output就是Use Case提供给外层的数据流动接口。
Frameworks & Drivers
库和驱动层,代表了选用的各种具体的实现技术,例如持久层使用SQLite还是Core Data,网络层使用NSURLSession、NSURLConnection还是AFNetworking等。
总结
可以看到,Clean Architecture里已经出现了Use Case、Interactor、Presenter等概念,它为VIPER的工程实现提供了设计思想,VIPER将它的设计转化成了具体的实现。VIPER里的各部分正是存在着由外向内的依赖,从外向内表现为:View -> Presenter -> Interactor -> Entity,Wireframe严格来说也是一类特殊的Use Case,用于不同模块之间通信,连接了不同的Presenter。
必须要记住的是,VIPER架构是根据由外向内的依赖关系来设计的。这句话是指导我们进行进一步设计和优化的关键。
现有的各种VIPER实现
MutualMobile的那两篇文章虽然已经明确了VIPER各部分之间的职责,并且给出了简单的Demo,但是对Wireframe部分的实现有些争议,解耦做得不够彻底,并且对各层之间如何交互还处在最简单的实现上。之后出现了挺多文章来将VIPER进一步细化,不过某些细节的实现上有些差别,在给出我自己的VIPER之前,我将先对这些实现进行一次综合的比较分析,看看他们都使用了哪些技术,遇到了哪些争议点。不同实现之间已经公认的地方我就不再单独列出了。
Brigade团队的实现
原文地址:Brigade’s Experience Using an MVC Alternative: VIPER architecture for iOS applications。
文章把VIPER的优点总结了一下,提出了这样的架构图:

Brigade’s VIPER
他们对VIPER的各部分都没有异议,只是对Interactor的实现进行了进一步细化。用一个Data Manager提供给各个Use Case管理Entity,比如获取、存储功能。在Service中调用网络层去获取服务端的数据。
文章中还认为应该由Wireframe负责初始化整个VIPER,生成各部分的类,并设置依赖关系,并且引用另一个模块的Wireframe,负责跳转到另一个界面。
和这个实现类似的还有:
- VIPER to be or not to be?。这篇文章里给出了一个Unit Test的例子,还探讨了应该在什么情况下开始应用VIPER。
- VIPER architecture: Our best practices to build an app like a boss。Demo地址:Boilerplate_iOS_VIPER。
针对VIPER需要编写太多初始化代码的麻烦,可以使用Xcode自带的Template解决。而很多作者都提到了一个代码生成工具:Generamba。
争议
文章并没有对VIPER进行修改,只是进一步细化了。这应该是一个最简单的实现。如果你要实施VIPER,参照这篇文章来没有什么大问题。但是它没有探讨的问题是:
- 如何解决不同Wrieframe之间的耦合?
- Wrieframe如何知道其他模块需要的初始化参数?
- 在模块间通信时,Interactor的数据如何传递给另一个模块?
- 父模块和子模块之间是怎样的关系?
Rambler&Co团队的实现
一个对VIPER十分感兴趣的俄国团队,编写了一本关于VIPER的书:The-Book-of-VIPER。并且给出了一个目前网络上实现完成度最高的开源Demo:rambler-it-ios,以及他们用于实施VIPER的库: ViperMcFlurry。
他们整理的VIPER架构图如下:

Rambler&Co's VIPER
和其他实现不同的是,他们把VIPER的初始化和装配工作单独放到了一个Assembly里,Router只做界面跳转的工作。并且把VIPER内不同部分之间的通信统一用Input和Output来表示。Input表示外部主动调用模块提供的接口,Output表示模块通过外部实现所要求的接口,将事件传递到外部。
之所以将模块初始化单独放到Assembly里,是因为Router如果负责初始化本模块,会违背单一职责原则。
争议
这个实现的愿景很好,只是在转变为具体实现的时候不够完美,有很多问题尚待解决。具体可以参见Demo。
- Assembly使用了Typhoon这个依赖注入工具,通过Method Swizzling自动初始化VIPER的各个部分
我对Typhoon这个依赖注入工具不是特别感冒,它使用了十分复杂的run time技术,想要追踪一个对象的注入过程时,会看得晕头转向。而且它无法实现运行时由调用方动态注入,只能实现预定义好的静态注入。也就是不能动态传参。
- 使用storyboard进行路由
在Demo中实现了在执行segue时用block来使用-prepareForSegue:sender:,实现向目的界面传参,实现了动态注入。但是这样就把路由限定在了storyboard的segue技术上,那么对于那些没有使用storyboard的项目应该怎么办呢?Demo并没有给出答案。而且-prepareForSegue:sender:只能向View传参,但是有一些参数是View不应该接触到的,而是应该直接传给Presenter或者Interactor的。
- 有时候模块需要从Output中获取数据,例如Presenter主动获取View中的文字,传递给Interactor,此时
Output并不能完整描述它的职责,还可以再进一步划分
也就是说,他们的方案在设计上是不错的,但在技术上还有很多改进空间。
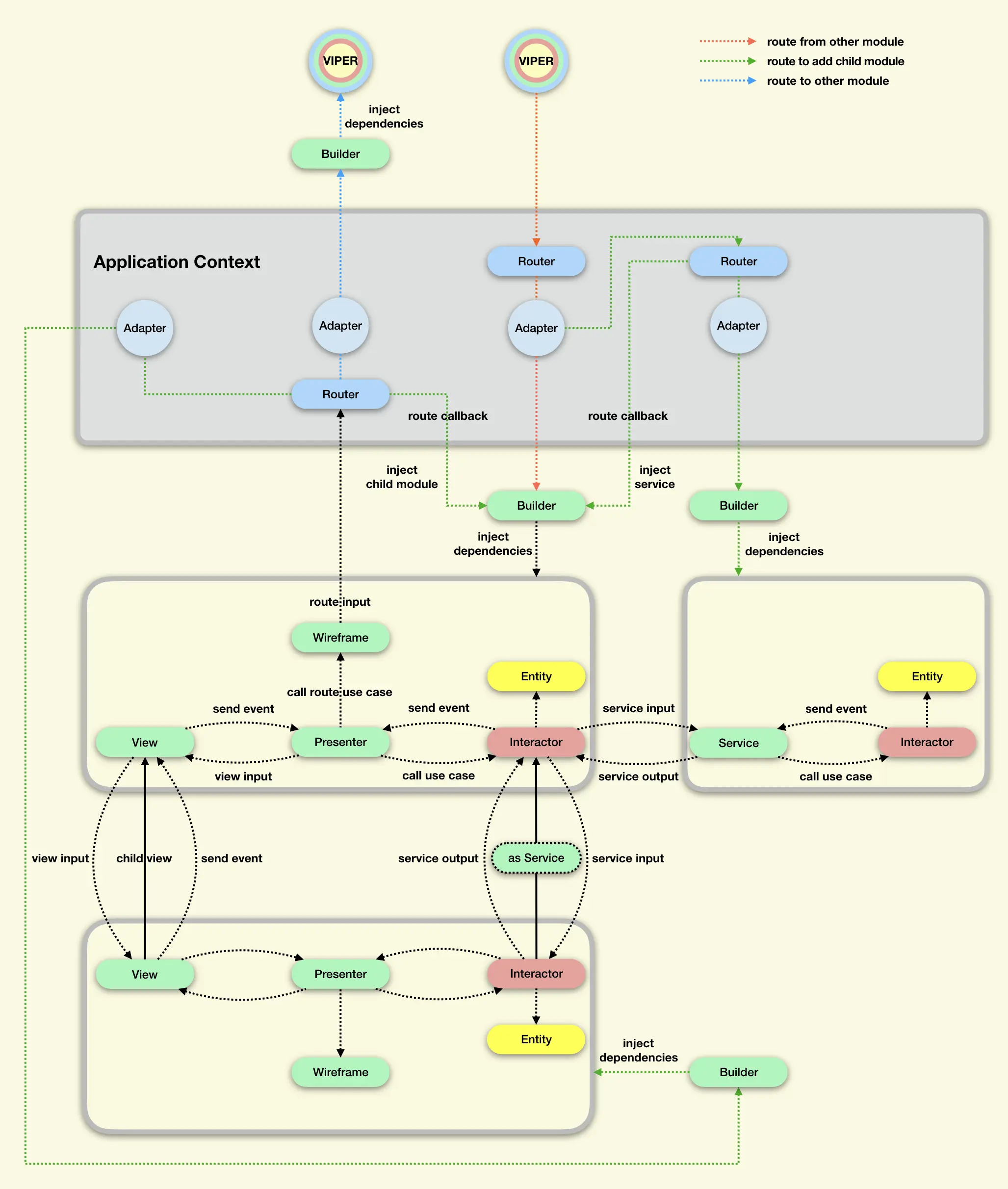
Uber团队的实现
Uber由于业务越来越复杂,旧项目的架构已经无法满足当前的需求,因此在2016年完全重构了他们的 rider app。他们借鉴VIPER,并且设计出了一个VIPER的变种架构:Riblets。文章地址:ENGINEERING THE ARCHITECTURE BEHIND UBER’S NEW RIDER APP。
架构图如下:

riblets
数据流向图:

riblets_数据流向
父模块和子模块之间通信:

riblet_父子模块间通信
各部分职责
这里只列出一些和VIPER有差异的地方:
- Builder负责初始化Riblets模块内的各个部分,定义了模块的依赖参数
- Component负责获取和初始化那些不是Riblets模块内的部分,例如services,并注入到Interactor中
- Router负责管理子模块,持有子模块的Router,并把子模块的View添加到视图树上
- Interactor通过调用Service管理Model,而不是在Interactor中直接管理
- Interactor和子模块的Interactor通过监听者模式和delegate互相通信
数据驱动
最大的改变是将Router从Presenter移到了Interactor,改变了模块的主从关系,整个模块的生命周期现在由Interactor来管理。而之前的VIPER模块是依赖于View的生命周期的。这样一来,整个架构就从View驱动变成了业务驱动,或者数据驱动。
关于这个改变,Uber给出了两个原因:
- 想要统一iOS和Andorid的软件架构,以及更好地互相借鉴开发经验和教训,因而需要改变iOS中视图驱动的设计
- 想要创建一个没有View,只有业务逻辑的模块,因此生命周期需要由Interactor管理
争议
Uber团队的确很有想法。在对他们的这个方案进行深入实践之前,我无法评论这个方案是好是坏,我只在这里提出一些实践中可能会遇到的问题。
关于Uber给出的第一个原因,这是Uber团队基于协调两个开发团队的情况而做出的选择,如果我们没有他们这样统一开发的需求,并没有必要借鉴。iOS的UIKit是一个视图驱动的框架,很难做到100%数据驱动,在实践中将会遇到许多需要解决的问题,除非有足够的开发时间,否则不要草率地投入其中。是否要使用数据驱动的设计,还是应该由项目的业务设计来决定。当数据变化大部分是由后端的Service和网络数据引起时,再去考虑数据驱动吧。例如Uber的地图路线由定位模块不断计算,自动更新,就比较适合使用数据驱动。
关于第二个原因,一个没有View和Presenter的VIPER,就只剩下Router、Interactor、Model,这时这个模块可以看做是一个可以通过Router调用的Service或者Manager,这个Service有自己的状态和生命周期,Service也可以在View销毁后继续完成剩余的业务工作,只要业务需要,可以进行自持有,自释放。而且这个Service最终还是会表现在某个View上。这么看来,Router的层级已经升高了,成为了整个app内的模块间通信工具,可以连接任意模块,不仅仅是VIPER,因此Router由谁持有,就完全由模块内部自由管理了。
只是,在iOS中的VIPER里,实际的路由API都是存在于UIViewController上的,Router会直接和View产生引用,把Router放到和View隔离的Interactor里会破坏隔离。而且从Clean架构的分层来看,层级升高后的Router应该是处在Interface Adapter层和Framework & Driver层之间,而Interactor则是在Application Business Rules层,由Interactor来管理其他角色,会破坏了Clean Architecture里的依赖关系。
比如一个没有View的、用于管理语音通话数据的Interactor,收到了通话异常中断的事件,在处理事件时,它不应该通过Router将自己移除,或者结束整个语音通话业务,或者自动调用重新拨号的业务,这样很容易会让不同的Use Case之间产生耦合,这些都应该由更上层的Service去选择执行,如果有页面跳转的设计,则应该把事件转发给一个存在Presenter层的Parent VIPER模块,由parent来决定是退出通话界面还是弹窗提示。当一个Interactor没有Presenter和View时,它一定是另一个VIPER的子模块。这么看来,在没有View时,或许让Service来持有Router才是正确的。
因此,如果真的有把VIPER变成数据驱动的需求,主要还是源于Uber给出的第一个基于团队统一的理由。
其他设计
文章里还给出了一些很有参考价值的内容,比如:
- 对Interactor进行注入的Component
- 视图树变成了Router树
- Interactor不直接维护Model,而是通过对应的Service来维护Model
- 父模块和子模块之间通过Interactor来通信
Uber的这个方案讲了很多其他方案没有提到的方面,比如依赖注入、如何引入子模块等问题。不过这个方案并没有开源。
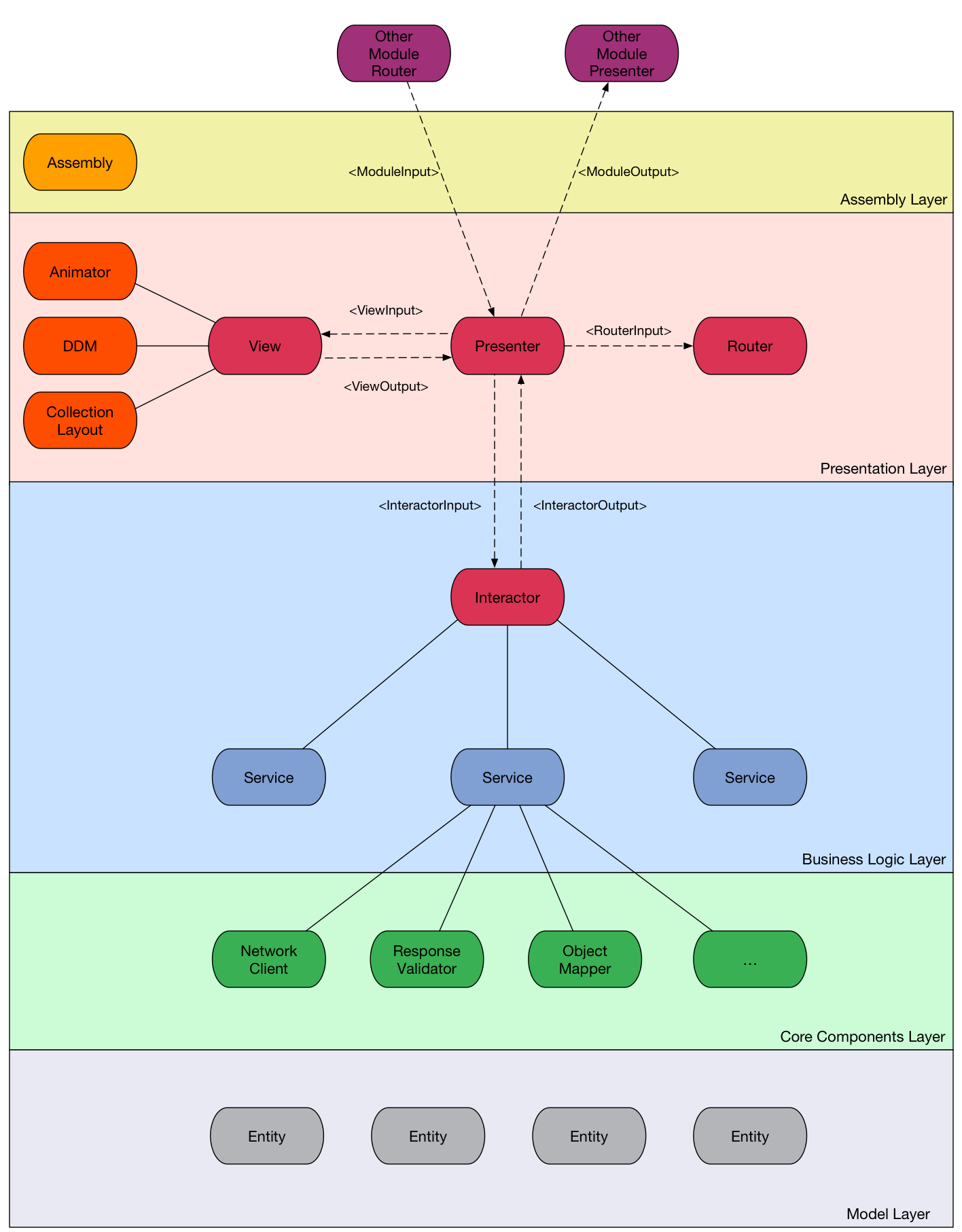
方案一:最完整的VIPER
各种实现方案都分析了一遍,接下来就开始进行一个总结。首先总结出一个绝对标准的VIPER,各部分遵循隔离关系,同时考虑到依赖注入、子模块通信、模块间解耦等问题,将VIPER的各部分的职责变得更加明确,也新增了几个角色。示例图如下,各角色的颜色和Clean Architecture图中各层的颜色对应:

thorough_viper
示例代码将用一个笔记应用作为演示。
View
View可以是一个UIView + UIViewController,也可以只是一个custom UIView,也可以是一个自定义的用于管理UIView的Manager,只要它实现了View的接口就可以。
View层的职责:
- 展示界面,组合各种UIView,并在UIViewController内管理各种控件的布局、更新
- View对外暴露各种用于更新UI的接口,而自己不主动更新UI
- View持有一个由外部注入的eventHandler对象,将View层的事件发送给eventHandler
- View持有一个由外部注入的viewDataSource对象,在View的渲染过程中,会从viewDataSource获取一些用于展示的数据,viewDataSource的接口命名应该尽量和具体业务无关
- View向Presenter提供routeSource,也就是用于界面跳转的源界面
View层会引入各种自定义控件,这些控件有许多delegate,都在View层实现,统一包装后,再交给Presenter层实现。因为Presenter层并不知道View的实现细节,因此也就不知道这些控件的接口,Presenter层只知道View层统一暴露出来的接口。而且这些控件的接口在定义时可能会将数据获取、事件回调、控件渲染接口混杂起来,最具代表性的就是UITableViewDataSource里的-tableView:cellForRowAtIndexPath:。这个接口同时涉及到了UITableViewCell和渲染cell所需要的Model,是非常容易产生耦合的地方,因此需要做一次分解。应该在View的dataSource里定义一个从外部获取所需要的简单类型数据的方法,在-tableView:cellForRowAtIndexPath:里用获取到的数据渲染cell。示例代码:
@protocol ZIKNoteListViewEventHandler <NSObject>
- (void)handleDidSelectRowAtIndexPath:(NSIndexPath *)indexPath;
@end
@protocol ZIKNoteListViewDataSource <NSObject>
- (NSInteger)numberOfRowsInSection:(NSInteger)section;
- (NSString *)textOfCellForRowAtIndexPath:(NSIndexPath *)indexPath;
- (NSString *)detailTextOfCellForRowAtIndexPath:(NSIndexPath *)indexPath;
@end
@interface ZIKNoteListViewController () <UITableViewDelegate,UITableViewDataSource>
@property (nonatomic, strong) id<ZIKNoteListViewEventHandler> eventHandler;
@property (nonatomic, strong) id<ZIKNoteListViewDataSource> viewDataSource;
@property (weak, nonatomic) IBOutlet UITableView *noteListTableView;
@end
@implementation ZIKNoteListViewController
- (UITableViewCell *)cellForRowAtIndexPath:(NSIndexPath *)indexPath
text:(NSString *)text
detailText:(NSString *)detailText {
UITableViewCell *cell = [self.noteListTableView dequeueReusableCellWithIdentifier:@"noteListCell" forIndexPath:indexPath];
cell.textLabel.text = text;
cell.detailTextLabel.text = detailText;
return cell;
}
#pragma mark UITableViewDataSource
- (NSInteger)tableView:(UITableView *)tableView numberOfRowsInSection:(NSInteger)section {
return [self.viewDataSource numberOfRowsInSection:section];
}
- (UITableViewCell *)tableView:(UITableView *)tableView cellForRowAtIndexPath:(NSIndexPath *)indexPath {
NSString *text = [self.viewDataSource textOfCellForRowAtIndexPath:indexPath];
NSString *detailText = [self.viewDataSource detailTextOfCellForRowAtIndexPath:indexPath];
UITableViewCell *cell = [self cellForRowAtIndexPath:indexPath
text:text
detailText:detailText];
return cell;
}
#pragma mark UITableViewDelegate
- (void)tableView:(UITableView *)tableView didSelectRowAtIndexPath:(NSIndexPath *)indexPath {
[tableView deselectRowAtIndexPath:indexPath animated:YES];
[self.eventHandler handleDidSelectRowAtIndexPath:indexPath];
}
@end
一般来说,viewDataSource和eventHandler都是由Presenter来担任的,Presenter接收到dataSource请求时,从Interactor里获取并返回对应的数据。你也可以选择在View和Presenter之间用ViewModel来进行交互。
Presenter
Presenter由View持有,它的职责有:
- 接收并处理来自View的事件
- 维护和View相关的各种状态和配置,比如界面是否使用夜间模式等
- 调用Interactor提供的Use Case执行业务逻辑
- 向Interactor提供View中的数据,让Interactor生成需要的Model
- 接收并处理来自Interactor的业务事件回调事件
- 通知View进行更新操作
- 通过Wireframe跳转到其他View
Presenter是View和业务之间的中转站,它不包含业务实现代码,而是负责调用现成的各种Use Case,将具体事件转化为具体业务。Presenter里不应该导入UIKit,否则就有可能入侵View层的渲染工作。Presenter里也不应该出现Model类,当数据从Interactor传递到Presenter里时,应该转变为简单的数据结构。
示例代码:
@interface ZIKNoteListViewPresenter () < ZIKNoteListViewDataSource, ZIKNoteListViewEventHandler >
@property (nonatomic, strong) id<ZIKNoteListWireframeProtocol> wireframe;
@property (nonatomic, weak) id<ZIKViperView,ZIKNoteListViewProtocol> view;
@property (nonatomic, strong) id<ZIKNoteListInteractorInput> interactor;
@end
@implementation ZIKNoteListViewPresenter
#pragma mark ZIKNoteListViewDataSource
- (NSInteger)numberOfRowsInSection:(NSInteger)section {
return self.interactor.noteCount;
}
- (NSString *)textOfCellForRowAtIndexPath:(NSIndexPath *)indexPath {
NSString *title = [self.interactor titleForNoteAtIndex:indexPath.row];
return title;
}
- (NSString *)detailTextOfCellForRowAtIndexPath:(NSIndexPath *)indexPath {
NSString *content = [self.interactor contentForNoteAtIndex:indexPath.row];
return content;
}
#pragma mark ZIKNoteListViewEventHandler
- (void)handleDidSelectRowAtIndexPath:(NSIndexPath *)indexPath {
NSString *uuid = [self.interactor noteUUIDAtIndex:indexPath.row];
NSString *title = [self.interactor noteTitleAtIndex:indexPath.row];
NSString *content = [self.interactor noteContentAtIndex:indexPath.row];
[self.wireframe pushEditorViewForEditingNoteWithUUID:uuid title:title content:content delegate:self];
}
@end
Interactor
Ineractor的职责:
- 实现和封装各种业务的Use Case,供外部调用
- 维护和业务相关的各种状态,比如是否正在编辑笔记
- Interactor可以获取各种Manager和Service,用于组合实现业务逻辑,这些Manager和Service应该是由外部注入的依赖,而不是直接引用具体的类
- 通过DataManager维护Model
- 监听各种外部的业务事件并处理,必要时将事件发送给eventHandler
- Interactor持有一个由外部注入的eventHandler对象,将需要外部处理的业务事件发送给eventHandler,或者通过eventHandler接口对某些数据操作的过程进行回调
- Interactor持有一个由外部注入的dataSource对象,用于获取View上的数据,以更新Model
Interactor是业务的实现者和维护者,它会调用各种Service来实现业务逻辑,封装成明确的用例。而这些Service在使用时,也都是基于接口的,因为Interactor的实现不和具体的类绑定,而是由Application注入Interactor需要的Service。
示例代码:
@protocol ZIKNoteListInteractorInput <NSObject>
- (void)loadAllNotes;
- (NSInteger)noteCount;
- (NSString *)titleForNoteAtIndex:(NSUInteger)idx;
- (NSString *)contentForNoteAtIndex:(NSUInteger)idx;
- (NSString *)noteUUIDAtIndex:(NSUInteger)idx;
- (NSString *)noteTitleAtIndex:(NSUInteger)idx;
- (NSString *)noteContentAtIndex:(NSUInteger)idx;
@end
@interface ZIKNoteListInteractor : NSObject <ZIKNoteListInteractorInput>
@property (nonatomic, weak) id dataSource;
@property (nonatomic, weak) id eventHandler;
@end
@implementation ZIKNoteListInteractor
- (void)loadAllNotes {
[[ZIKNoteDataManager sharedInsatnce] fetchAllNotesWithCompletion:^(NSArray *notes) {
[self.eventHandler didFinishLoadAllNotes];
}];
}
- (NSArray<ZIKNoteModel *> *)noteList {
return [ZIKNoteDataManager sharedInsatnce].noteList;
}
- (NSInteger)noteCount {
return self.noteList.count;
}
- (NSString *)titleForNoteAtIndex:(NSUInteger)idx {
if (self.noteList.count - 1 < idx) {
return nil;
}
return [[self.noteList objectAtIndex:idx] title];
}
- (NSString *)contentForNoteAtIndex:(NSUInteger)idx {
if (self.noteList.count - 1 < idx) {
return nil;
}
return [[self.noteList objectAtIndex:idx] content];
}
- (NSString *)noteUUIDAtIndex:(NSUInteger)idx {
if (self.noteList.count - 1 < idx) {
return nil;
}
return [[self.noteList objectAtIndex:idx] uuid];
}
- (NSString *)noteTitleAtIndex:(NSUInteger)idx {
if (self.noteList.count - 1 < idx) {
return nil;
}
return [[self.noteList objectAtIndex:idx] title];
}
- (NSString *)noteContentAtIndex:(NSUInteger)idx {
if (self.noteList.count - 1 < idx) {
return nil;
}
return [[self.noteList objectAtIndex:idx] content];
}
@end
Service
向Interactor提供各种封装好的服务,例如数据库的访问、存储,调用定位功能等。Service由Application在执行路由时注入到Builder里,再由Buidler注入到Interactor里。也可以只注入一个Service Router,在运行时再通过这个Service Router懒加载需要的Service,相当于注入了一个提供Router功能的Service。
Service可以看作是没有View的VIPER,也有自己的路由和Builder。
Wireframe
翻译成中文叫线框,用于表达从一个Module到另一个Module的过程。虽然也是扮演者执行路由的角色,但是其实它和Router是有区别的。
Wireframe和storyboard中连接好的一个个segue类似,负责提供一系列具体的路由用例,这个用例里已经配置好了源界面和目的界面的一些依赖,包括转场动画、模块间传参等。Wireframe的接口是提供给模块内部使用的,它通过调用Router来执行真正的路由操作。
示例代码:
@interface ZIKTNoteListWireframe : NSObject <ZIKTViperWireframe>
- (void)presentLoginViewWithMessage:(NSString *)message delegate:(id<ZIKTLoginViewDelegate>)delegate completion:(void (^ __nullable)(void))completion;
- (void)dismissLoginView:(UIViewController *)viewController animated:(BOOL)animated completion:(void (^ __nullable)(void))completion;
- (void)presentEditorForCreatingNewNoteWithDelegate:(id<ZIKTEditorDelegate>)delegate completion:(void (^ __nullable)(void))completion;
- (void)pushEditorViewForEditingNoteWithUUID:(NSString *)uuid title:(NSString *)title content:(NSString *)content delegate:(id<ZIKTEditorDelegate>)delegate;
- (UIViewController *)editorViewForEditingNoteWithUUID:(NSString *)uuid title:(NSString *)title content:(NSString *)content delegate:(id<ZIKTEditorDelegate>)delegate;
- (void)pushEditorViewController:(UIViewController *)destination fromViewController:(UIViewController *)source animated:(BOOL)animated;
- (void)quitEditorViewWithAnimated:(BOOL)animated;
@end
Router
Router则是由Application提供的具体路由技术,可以简单封装UIKit里的那些跳转方法,也可以用URL Router来执行路由。但是一个模块是不需要知道app使用的是什么具体技术的。Router才是真正连接各个模块的地方。它也负责寻找对应的目的模块,并且通过Buidler进行依赖注入。
示例代码:
@interface ZIKTRouter : NSObject <ZIKTViperRouter>
///封装UIKit的跳转方法
+ (void)pushViewController:(UIViewController *)destination fromViewController:(UIViewController *)source animated:(BOOL)animated;
+ (void)popViewController:(UIViewController *)viewController animated:(BOOL)animated;
+ (void)presentViewController:(UIViewController *)viewControllerToPresent fromViewController:(UIViewController *)source animated:(BOOL)animated completion:(void (^ __nullable)(void))completion;
+ (void)dismissViewController:(UIViewController *)viewController animated:(BOOL)animated completion:(void (^ __nullable)(void))completion;
@end
@implementation ZIKTRouter (ZIKTEditor)
+ (UIViewController *)viewForCreatingNoteWithDelegate:(id<ZIKTEditorDelegate>)delegate {
return [ZIKTEditorBuilder viewForCreatingNoteWithDelegate:delegate];
}
+ (UIViewController *)viewForEditingNoteWithUUID:(NSString *)uuid title:(NSString *)title content:(NSString *)content delegate:(id<ZIKTEditorDelegate>)delegate {
return [ZIKTEditorBuilder viewForEditingNoteWithUUID:uuid title:title content:content delegate:delegate];
}
@end
Adapter
由Application实现,负责在模块通信时进行一些接口的转换,例如两个模块使用了相同业务功能的某个Service,使用的protocol实现一样,但是protocol名字不一样,就可以在路由时,在Adapter里进行一次转换。甚至只要定义的逻辑一样,依赖参数的名字和数据类型也可以允许不同。这样就能让模块不依赖于某个具体的protocol,而是依赖于protocol实际定义的依赖和接口。
注意这里的Adapter和Clean Architecture里的Interface Adapter是不一样的。这里的Adapter就是字面意义上的接口转换,而Clean Architecture里的Interface Adapter层更加抽象,是Use Case层与具体实现技术之间的转换,囊括了更多的角色。
Builder
负责初始化整个模块,配置VIPER之间的关系,并对外声明模块需要的依赖,让外部执行注入。
模块间解耦
一个VIPER模块可以看做是一个独立的组件,可以被单独封装成一个库,被app引用。这时候,app就负责将各个模块连接起来,也就是图中灰色的Application Context部分。一个模块,肯定是存在于一个上下文环境中才能运行起来的。
Wireframe -> Router -> Adapter -> Builder 实现了一个完整的模块间路由,并且实现了模块间的解耦。
其中Wireframe和Builder是分别由引用者模块和被引用模块提供的,是两个模块的出口和入口,而Router和Adapter则是由模块的使用者——Application实现的。
当两个模块之间存在引用关系时,说明存在业务逻辑上的耦合,这种耦合是业务的一部分,是不可能消除的。我们能做的就是把耦合尽量交给模块调用者,由Application来提供具体的类,注入到各个模块之中,而模块内部只面向protocol即可。这样的话,被引用模块只要实现了相同的接口,就可以随时替换,甚至接口有一些差异时,只要被引用模块提供了相同功能的接口,也可以通过Adapter来做接口兼容转换,让引用者模块无需做任何修改。
Wireframe相当于插头,Builder相当于插座,而Router和Adapter相当于电路和转接头,将不同规格的插座和插头连接起来。把这些连接和适配的工作交给Application层,就能让两个模块实现各自独立。
子模块
大部分方案都没有讨论子模块存在的情况。在VIPER里如何引入另一个VIPER模块?多个模块之间如何交互?子模块由谁初始化、由谁管理?
其他几个实现中,只有Uber较为详细地讨论了子模块的问题。在Uber的Riblets架构里,子模块的Router被添加到父模块的Router,模块之间通过delegate和监听的方式进行通信。这样做会让模块间产生一定的耦合。如果子模块是由于父View使用了一个子View控件而被引入的,那么父Interactor就会在代码里多出一个子Interactor,这样就导致了View的实现方式影响了Interactor的实现。
子模块的来源
子模块的来源有:
- View引用了一个封装好的子View控件,连带着引入了子View的整个VIPER
- Interactor使用了一个Service
通信方式
子View可能是一个UIView,也可能是一个Child UIViewController。因此子View有可能需要向外部请求数据,也可能独立完成所有任务,不需要依赖父模块。
如果子View可以独立,那在子模块里不会出现和父模块交互的逻辑,只有把一些事件通过Output传递出去的接口。这时只需要把子View的接口封装在父View的接口里即可,父Presenter和父Interactor是不知道父View提供的这几个接口是通过子View实现的。这样父模块就能接收到子模块的事件了,而且能够保持Interactor和Presenter、View之间从低到高的依赖关系。
如果父模块需要调用子模块的某些功能,或者从子模块获取数据,可以选择封装到父View的接口里,不过如果涉及到数据模型,并且不想让数据模型出现在View的接口中,可以把子Interactor作为父Interactor的一个Service,在引入子模块时,通过父Builder注入到父Interactor里,或者根据依赖关系解耦地再彻底一点,注入到父Presenter里,让父Presenter再把接口转发给父Interactor。这样子模块和父模块就能通过Service的形式进行通信了,而这时,父Interactor也不知道这个Service是来自子模块里的。
在这样的设计下,子模块和父模块是不知道彼此的存在的,只是通过接口进行交互。好处是父View如果想要更换为另一个相同功能的子View控件,就只需要在父View里修改,不会影响Presenter和Interactor。
依赖注入
这个VIPER的设计是通过接口将各个部分组合在一起的,一个类需要设置很多依赖,例如Interactor需要依赖许多Service。这就涉及到了两个问题:
- 在哪里配置依赖
- 一个类怎么声明自己的依赖
在这个方案中,由Builder声明整个模块的依赖,然后在Builder内部为不同的类设置依赖,外部在注入依赖时,就不必知道内部是怎么使用这些依赖参数的。一个类如果有必需的依赖参数,可以直接在init方法里体现,对于那些非必需的依赖,可以通过暴露接口来声明。
如果需要动态注入,而不是在模块初始化时就配置所有的依赖,Builder也可以提供动态注入的接口。
映射到MVC
如果你需要把一个模块从MVC重构到VIPER,可以先按照这个步骤:
- 整理Controller中的代码,把不同职责的代码用pragma mark分隔好
- 整理好后,按照各部分的职责,将代码分散到VIPER的各个角色中,此时View、Presenter、Interactor之间可以直接互相引用
- 把View、Presenter、Interactor进行解耦,抽出接口,互相之间依赖接口进行交互
下面就是第一步里在Controller中可以分隔出的职责:
@implementation ViewController
//------View-------
//View的生命周期
#pragma mark View life
//View的配置,包括布局设置
#pragma mark View config
//更新View的接口
#pragma mark Update view
//View需要从model中获取的数据
#pragma mark Request view data source
//监控、接收View的事件
#pragma mark Send view event
//------Presenter-------
//处理View的事件
#pragma mark Handle view event
//界面跳转
#pragma mark Wireframe
//向View提供配置用的数据
#pragma mark Provide view data source
//提供生成model需要的数据
#pragma mark Provide model data source
//处理业务事件,调用业务用例
#pragma mark Handle business event
//------Interactor-------
//监控、接收业务事件
#pragma mark Send business event
//业务用例
#pragma mark Business use case
//获取生成model需要的数据
#pragma mark Request data for model
//维护model
#pragma mark Manage model
@end
这里缺少了View状态管理、业务状态管理等职责,因为这些状态一般都是@property,用pragma mark不能分隔它们,只能在@interface里声明的时候进行隔离。
方案二:允许适当耦合
上面的方案是以最彻底的解耦为目标设计的,在实践中,如果真的完全按照这个设计,代码量的确不小。其实一些地方的耦合并不会引起多大问题,除非你的模块需要封装成通用组件供多个app使用,否则并不需要按照100%的解耦要求来编写。因此接下来我再总结一个稍微简化的方案,总结一下各部分可以在哪些地方出现耦合,哪些耦合不能出现。
在这个方案里,我使用了一个中介者来减少一部分代码,Router就是一个很适合成为中介者的角色。
架构图如下:

final_viper
View
- View可以直接通过Router引入另一个子View,不需要通过Presenter的路由来引入
- View中的一些delegate如果变化的可能性不大,可以直接让Presenter实现(例如
UITableViewDataSource),不用再封装一遍后交给Presenter - View不能出现Model类
Presenter
- Presenter可以直接调用Router执行路由,不用再通过Wireframe封装一遍
- Presenter的接口参数中可以出现Model类,但是不能导入Model类的头文件并且使用Model类,只能用于参数传递
- Presenter中不建议导入UIKit,除非能保证不会使用那些会影响控件渲染的方法
Interactor
- 一些app中常用的Service可以直接引入,不需要通过外部注入的方式来使用
- Interactor可以用一个Service Router来动态获取Service
路由和依赖注入
改变得最多的就是路由部分。View、Presenter和Interactor都可以使用路由来获取一些模块。View可以通过路由获取子View,Presenter可以通过路由获取其他View模块,Interactor可以通过路由获取Service。
在实现时,可以把Wireframe、Router、Builder整合到一起,全都放到Router里,Router由模块实现并提供给外部使用。类似于Brigade团队和Rambler&Co团队的实现。但是他们的实现都是直接在Router里引入其他模块的Router,这样会导致依赖混乱,更好的方式是通过一个中间人统一提供其他模块的接口。
我在这里造了个轮子,通过protocol来寻找需要的模块并执行路由,不用直接导入目的模块中的类,并且提供了Adapter的支持,可以让多个protocol指向同一个模块。这样就能避免模块间的直接依赖。
示例代码:
///editor模块的依赖声明
@protocol NoteEditorProtocol <NSObject>
@property (nonatomic, weak) id<ZIKEditorDelegate> delegate;
- (void)constructForCreatingNewNote;
- (void)constructForEditingNote:(ZIKNoteModel *)note;
@end
@implementation ZIKNoteListViewPresenter
- (void)handleDidSelectRowAtIndexPath:(NSIndexPath *)indexPath {
NSAssert([[self.view routeSource] isKindOfClass:[UIViewController class]], nil);
//跳转到编辑器界面;通过protocol获取对应的router类,再通过protocol注入依赖
//App可以用Adapter把NoteEditorProtocol和真正的protocol进行匹配和转接
[ZIKViewRouterForConfig(@protocol(NoteEditorProtocol))
performWithConfigure:^(ZIKViewRouteConfiguration<NoteEditorProtocol> *config) {
//路由配置
//跳转的源界面
config.source = [self.view routeSource];
//设置跳转方式,支持所有界面跳转类型
config.routeType = ZIKViewRouteTypePush;
//Router内部负责用获取到的参数初始化editor模块
config.delegate = self;
[config constructForEditingNote:[self.interactor noteAtIndex:indexPath.row]];
config.prepareForRoute = ^(id destination) {
//跳转前配置目的界面
};
config.routeCompletion = ^(id destination) {
//跳转结束处理
};
config.performerErrorHandler = ^(SEL routeAction, NSError * error) {
//跳转失败处理
};
}];
}
@end
总结
这个方案依赖于一个统一的中间人,也就是路由工具,在我的实现里就是ZIKRouter。View、Presenter、Interactor都可以使用对应功能的Router获取子模块。而由于ZIKRouter仍然是通过protocol的方式来和子模块进行交互,因此仍然可保持模块间解耦。唯一的耦合就是各部分都引用了ZIKRouter这个工具。如果你想把模块和ZIKRouter的耦合也去除,可以让Router也变成面向接口,由外部注入。
Demo和代码模板
针对两个方案,同时写了两个相同功能的Demo,可以比较一下代码上的区别。地址在:ZIKViper
项目里也提供了Xcode File Template用于快速生成VIPER代码模板。把.xctemplate后缀的文件夹拷贝到~/Library/Developer/Xcode/Templates/目录下,就可以在Xcode的New->File->Template里选择代码模板快速生成代码。
总结
VIPER是按照Clean Architecture中由外向内的依赖进行设计的,各部分职责十分明确。并且由于引入了路由部分,更容易支持组件化开发。
下一篇文章将讨论基于接口的路由设计,总结UIKit中的各种视图转场,并讲解ZIKRouter的实现。
参考
- MEET VIPER: MUTUAL MOBILE’S APPLICATION OF CLEAN ARCHITECTURE FOR IOS APPS
- Architecting iOS Apps with VIPER
- Clean Architecture
- Brigade’s Experience Using an MVC Alternative: VIPER architecture for iOS applications
- VIPER to be or not to be?
- VIPER architecture: Our best practices to build an app like a boss
- The-Book-of-VIPER
- ENGINEERING THE ARCHITECTURE BEHIND UBER’S NEW RIDER APP