数据库中间件 MyCAT源码分析:【单库单表】查询【推荐阅读】

2,351 阅读7分钟

🙂🙂🙂关注微信公众号:【芋艿的后端小屋】有福利:

  1. RocketMQ / MyCAT / Sharding-JDBC 所有源码分析文章列表
  2. RocketMQ / MyCAT / Sharding-JDBC 中文注释源码 GitHub 地址
  3. 您对于源码的疑问每条留言将得到认真回复。甚至不知道如何读源码也可以请教噢
  4. 新的源码解析文章实时收到通知。每周更新一篇左右
  5. 认真的源码交流微信群。

1. 概述

内容形态以 顺序图 + 核心代码 为主。
如果有地方表述不错误或者不清晰,欢迎留言。
对于内容形态,非常纠结,如果有建议,特别特别特别欢迎您提出。
微信号:wangwenbin-server。

本文讲解 【单库单表】查询 所涉及到的代码。

😂内容和 《MyCAT 源码分析 —— 【单库单表】插入》 超级相似,一方面本身流程基本相同,另外一方面文章结构没拆分好。我们使用 🚀 标记差异的逻辑。

交互如下图:

单库单表查询简图
单库单表查询简图

整个过程,MyCAT Server 流程如下:

  1. 接收 MySQL Client 请求,解析 SQL。
  2. 获得路由结果,进行路由。
  3. 获得 MySQL 连接,执行 SQL。
  4. 响应执行结果,发送结果给 MySQL Client。

我们逐个步骤分析,一起来看看源码。

2. 接收请求,解析 SQL

【单库单表】查询(01主流程)
【单库单表】查询(01主流程)

【1 - 2】

接收一条 MySQL 命令。在【1】之前,还有请求数据读取、拆成单条 MySQL SQL。

【3】

  1: // ⬇️⬇️⬇️【FrontendCommandHandler.java】
  2: public class FrontendCommandHandler implements NIOHandler {
  3: 
  4:     @Override
  5:     public void handle(byte[] data) {
  6:     
  7:         // .... 省略部分代码
  8:         switch (data[4]) // 
  9:         {
 10:             case MySQLPacket.COM_INIT_DB:
 11:                 commands.doInitDB();
 12:                 source.initDB(data);
 13:                 break;
 14:             case MySQLPacket.COM_QUERY: // 查询命令
 15:                 // 计数查询命令
 16:                 commands.doQuery();
 17:                 // 执行查询命令
 18:                 source.query(data);
 19:                 break;
 20:             case MySQLPacket.COM_PING:
 21:                 commands.doPing();
 22:                 source.ping();
 23:                 break;
 24:             // .... 省略部分case
 25:         }
 26:     }
 27: 
 28: }

INSERT/SELECT/UPDATE/DELETE 等 SQL 归属于 MySQLPacket.COM_QUERY,详细可见:《MySQL协议分析#4.2 客户端命令请求报文(客户端 -> 服务器)》

【4】

将 二进制数组 解析成 SQL。核心代码如下:

  1: // ⬇️⬇️⬇️【FrontendConnection.java】
  2: public void query(byte[] data) {
  3:     // 取得语句
  4:     String sql = null;        
  5:     try {
  6:         MySQLMessage mm = new MySQLMessage(data);
  7:         mm.position(5);
  8:         sql = mm.readString(charset);
  9:     } catch (UnsupportedEncodingException e) {
 10:         writeErrMessage(ErrorCode.ER_UNKNOWN_CHARACTER_SET, "Unknown charset '" + charset + "'");
 11:         return;
 12:     }        
 13:     // 执行语句
 14:     this.query( sql );
 15: }

【5】

解析 SQL 类型。核心代码如下:

  1: // ⬇️⬇️⬇️【ServerQueryHandler.java】
  2: @Override
  3: public void query(String sql) {
  4:     // 解析 SQL 类型
  5:     int rs = ServerParse.parse(sql);
  6:     int sqlType = rs & 0xff;
  7:     
  8:     switch (sqlType) {
  9:     //explain sql
 10:     case ServerParse.EXPLAIN:
 11:         ExplainHandler.handle(sql, c, rs >>> 8);
 12:         break;
 13:     // .... 省略部分case
 14:         break;
 15:     case ServerParse.SELECT:
 16:         SelectHandler.handle(sql, c, rs >>> 8);
 17:         break;
 18:     // .... 省略部分case
 19:     default:
 20:         if(readOnly){
 21:             LOGGER.warn(new StringBuilder().append("User readonly:").append(sql).toString());
 22:             c.writeErrMessage(ErrorCode.ER_USER_READ_ONLY, "User readonly");
 23:             break;
 24:         }
 25:         c.execute(sql, rs & 0xff);
 26:     }
 27: }
 28: 
 29:
 30: // ⬇️⬇️⬇️【ServerParse.java】
 31: public static int parse(String stmt) {
 32:     int length = stmt.length();
 33:     //FIX BUG FOR SQL SUCH AS /XXXX/SQL
 34:     int rt = -1;
 35:     for (int i = 0; i < length; ++i) {
 36:         switch (stmt.charAt(i)) {
 37:         // .... 省略部分case            case 'I':
 38:         case 'i':
 39:             rt = insertCheck(stmt, i);
 40:             if (rt != OTHER) {
 41:                 return rt;
 42:             }
 43:             continue;
 44:             // .... 省略部分case
 45:         case 'S':
 46:         case 's':
 47:             rt = sCheck(stmt, i);
 48:             if (rt != OTHER) {
 49:                 return rt;
 50:             }
 51:             continue;
 52:             // .... 省略部分case
 53:         default:
 54:             continue;
 55:         }
 56:     }
 57:     return OTHER;
 58: }

🚀【6】【7】

解析 Select SQL 类型,分发到对应的逻辑。核心代码如下:

  1: // ⬇️⬇️⬇️【SelectHandler.java】
  2: public static void handle(String stmt, ServerConnection c, int offs) {
  3:     int offset = offs;
  4:     switch (ServerParseSelect.parse(stmt, offs)) { // 解析 Select SQL 类型
  5:     case ServerParseSelect.VERSION_COMMENT: // select @@VERSION_COMMENT;
  6:         SelectVersionComment.response(c);
  7:         break;
  8:     case ServerParseSelect.DATABASE: // select DATABASE();
  9:         SelectDatabase.response(c);
 10:         break;
 11:     case ServerParseSelect.USER: // select CURRENT_USER();
 12:         SelectUser.response(c);
 13:         break;
 14:     case ServerParseSelect.VERSION: // select VERSION();
 15:         SelectVersion.response(c);
 16:         break;
 17:     case ServerParseSelect.SESSION_INCREMENT: // select @@session.auto_increment_increment;
 18:         SessionIncrement.response(c);
 19:         break;
 20:     case ServerParseSelect.SESSION_ISOLATION: // select @@session.tx_isolation;
 21:         SessionIsolation.response(c);
 22:         break;
 23:     case ServerParseSelect.LAST_INSERT_ID: // select 1246460;
 24:         // ....省略代码
 25:         break;
 26:     case ServerParseSelect.IDENTITY: // select @@identity
 27:         // ....省略代码
 28:         break;
 29:     case ServerParseSelect.SELECT_VAR_ALL: //
 30:         SelectVariables.execute(c,stmt);
 31:             break;
 32:     case ServerParseSelect.SESSION_TX_READ_ONLY: //
 33:         SelectTxReadOnly.response(c);
 34:             break;
 35:     default: // 其他,例如 select * from table
 36:         c.execute(stmt, ServerParse.SELECT);
 37:     }
 38: }
 39: // ⬇️⬇️⬇️【ServerParseSelect.java】
 40: public static int parse(String stmt, int offset) {
 41:     int i = offset;
 42:     for (; i < stmt.length(); ++i) {
 43:         switch (stmt.charAt(i)) {
 44:         case ' ':
 45:             continue;
 46:         case '/':
 47:         case '#':
 48:             i = ParseUtil.comment(stmt, i);
 49:             continue;
 50:         case '@':
 51:             return select2Check(stmt, i);
 52:         case 'D':
 53:         case 'd':
 54:             return databaseCheck(stmt, i);
 55:         case 'L':
 56:         case 'l':
 57:             return lastInsertCheck(stmt, i);
 58:         case 'U':
 59:         case 'u':
 60:             return userCheck(stmt, i);
 61:         case 'C':
 62:         case 'c':
 63:             return currentUserCheck(stmt, i);
 64:         case 'V':
 65:         case 'v':
 66:             return versionCheck(stmt, i);
 67:         default:
 68:             return OTHER;
 69:         }
 70:     }
 71:     return OTHER;
 72: }

【8】

执行 SQL,详细解析见下文,核心代码如下:

  1: // ⬇️⬇️⬇️【ServerConnection.java】
  2: public class ServerConnection extends FrontendConnection {
  3:     public void execute(String sql, int type) {
  4:         // .... 省略代码
  5:         SchemaConfig schema = MycatServer.getInstance().getConfig().getSchemas().get(db);
  6:         if (schema == null) {
  7:             writeErrMessage(ErrorCode.ERR_BAD_LOGICDB,
  8:                     "Unknown MyCAT Database '" + db + "'");
  9:             return;
 10:         }
 11: 
 12:         // .... 省略代码
 13: 
 14:         // 路由到后端数据库,执行 SQL
 15:         routeEndExecuteSQL(sql, type, schema);
 16:     }
 17:     
 18:     public void routeEndExecuteSQL(String sql, final int type, final SchemaConfig schema) {
 19:         // 路由计算
 20:         RouteResultset rrs = null;
 21:         try {
 22:             rrs = MycatServer
 23:                     .getInstance()
 24:                     .getRouterservice()
 25:                     .route(MycatServer.getInstance().getConfig().getSystem(),
 26:                             schema, type, sql, this.charset, this);
 27: 
 28:         } catch (Exception e) {
 29:             StringBuilder s = new StringBuilder();
 30:             LOGGER.warn(s.append(this).append(sql).toString() + " err:" + e.toString(),e);
 31:             String msg = e.getMessage();
 32:             writeErrMessage(ErrorCode.ER_PARSE_ERROR, msg == null ? e.getClass().getSimpleName() : msg);
 33:             return;
 34:         }
 35: 
 36:         // 执行 SQL
 37:         if (rrs != null) {
 38:             // session执行
 39:             session.execute(rrs, rrs.isSelectForUpdate() ? ServerParse.UPDATE : type);
 40:         }
 41:         
 42:      }
 43: 
 44: }

3. 获得路由结果

【单库单表】插入(02获取路由)
【单库单表】插入(02获取路由)

【 1 - 5 】

获得路由主流程。核心代码如下:

  1: // ⬇️⬇️⬇️【SelectHandler.java】
  2: public RouteResultset route(SystemConfig sysconf, SchemaConfig schema,
  3:         int sqlType, String stmt, String charset, ServerConnection sc)
  4:         throws SQLNonTransientException {
  5:     RouteResultset rrs = null;
  6: 
  7:     // SELECT 类型的SQL, 检测缓存是否存在
  8:     if (sqlType == ServerParse.SELECT) {
  9:         cacheKey = schema.getName() + stmt;            
 10:         rrs = (RouteResultset) sqlRouteCache.get(cacheKey);
 11:         if (rrs != null) {
 12:             checkMigrateRule(schema.getName(),rrs,sqlType);
 13:             return rrs;
 14:             }
 15:         }
 16:     }
 17: 
 18:     // .... 省略代码
 19:     int hintLength = RouteService.isHintSql(stmt);
 20:     if(hintLength != -1){ // TODO 待读:hint
 21:         // .... 省略代码
 22:         }
 23:     } else {
 24:         stmt = stmt.trim();
 25:         rrs = RouteStrategyFactory.getRouteStrategy().route(sysconf, schema, sqlType, stmt,
 26:                 charset, sc, tableId2DataNodeCache);
 27:     }
 28: 
 29:     // 记录查询命令路由结果缓存
 30:     if (rrs != null && sqlType == ServerParse.SELECT && rrs.isCacheAble()) {
 31:         sqlRouteCache.putIfAbsent(cacheKey, rrs);
 32:     }
 33:     // .... 省略代码        return rrs;
 34: }
 35: // ⬇️⬇️⬇️【AbstractRouteStrategy.java】
 36: @Override
 37: public RouteResultset route(SystemConfig sysConfig, SchemaConfig schema, int sqlType, String origSQL,
 38:         String charset, ServerConnection sc, LayerCachePool cachePool) throws SQLNonTransientException {
 39: 
 40:     // .... 省略代码
 41: 
 42:     // 处理一些路由之前的逻辑;全局序列号,父子表插入
 43:     if (beforeRouteProcess(schema, sqlType, origSQL, sc) ) {
 44:         return null;
 45:     }
 46: 
 47:     // .... 省略代码
 48: 
 49:     // 检查是否有分片
 50:     if (schema.isNoSharding() && ServerParse.SHOW != sqlType) {
 51:         rrs = RouterUtil.routeToSingleNode(rrs, schema.getDataNode(), stmt);
 52:     } else {
 53:         RouteResultset returnedSet = routeSystemInfo(schema, sqlType, stmt, rrs);
 54:         if (returnedSet == null) {
 55:             rrs = routeNormalSqlWithAST(schema, stmt, rrs, charset, cachePool,sqlType,sc);
 56:         }
 57:     }
 58: 
 59:     return rrs;
 60: }

🚀【3】第 7 至 16 行 :当 Select SQL 存在路由结果缓存时,直接返回缓存。
🚀【6】第 29 至 32 行 :记录 Select SQL 路由结果到缓存。

路由 详细解析,我们另开文章,避免内容过多,影响大家对【插入】流程和逻辑的理解。

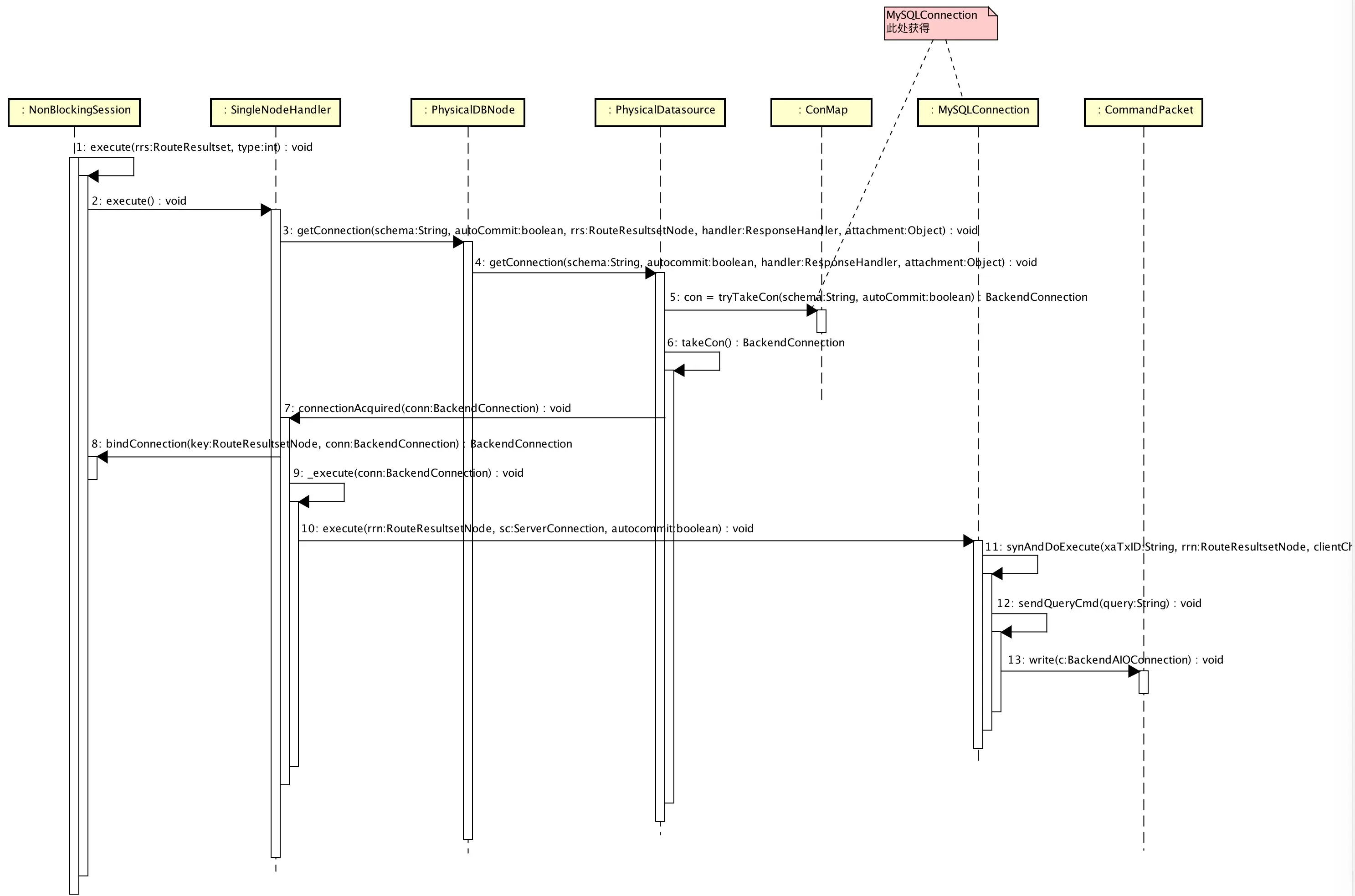
4. 获得 MySQL 连接,执行 SQL

【单库单表】查询(03执行 SQL)
【单库单表】查询(03执行 SQL)

【 1 - 8 】

获得 MySQL 连接。

  • PhysicalDBNode :物理数据库节点。
  • PhysicalDatasource :物理数据库数据源。

【 9 - 13 】

发送 SQL 到 MySQL Server,执行 SQL。

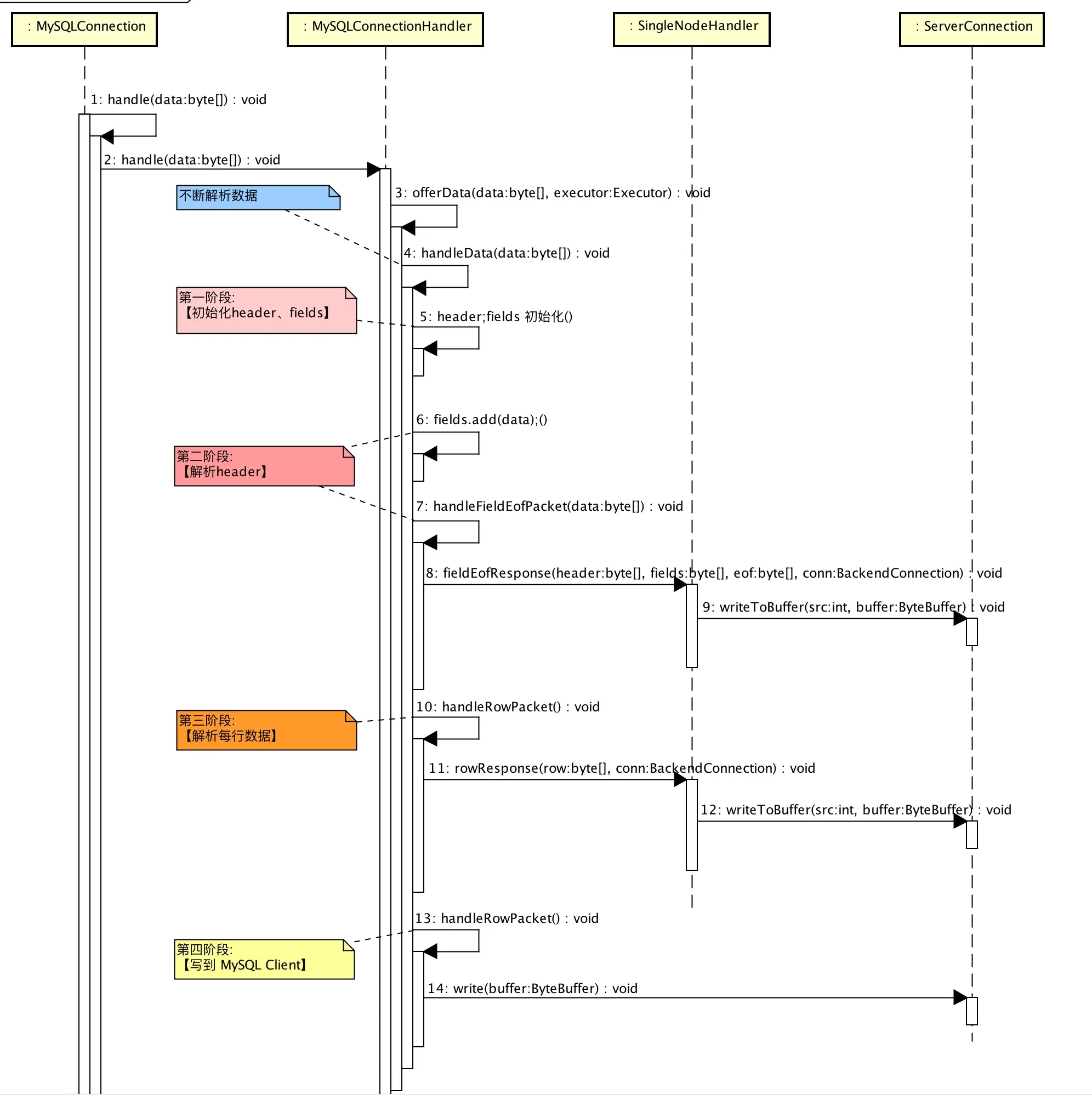
🚀 5. 响应执行 SQL 结果

【单库单表】查询(04执行响应)
【单库单表】查询(04执行响应)

核心代码如下:

  1: // ⬇️⬇️⬇️【MySQLConnectionHandler.java】
  2: @Override
  3: protected void handleData(byte[] data) {
  4:     switch (resultStatus) {
  5:     case RESULT_STATUS_INIT:
  6:         switch (data[4]) {
  7:         case OkPacket.FIELD_COUNT:
  8:             handleOkPacket(data);
  9:             break;
 10:         case ErrorPacket.FIELD_COUNT:
 11:             handleErrorPacket(data);
 12:             break;
 13:         case RequestFilePacket.FIELD_COUNT:
 14:             handleRequestPacket(data);
 15:             break;
 16:         default: // 初始化 header fields
 17:             resultStatus = RESULT_STATUS_HEADER;
 18:             header = data;
 19:             fields = new ArrayList<byte[]>((int) ByteUtil.readLength(data,
 20:                     4));
 21:         }
 22:         break;
 23:     case RESULT_STATUS_HEADER:
 24:         switch (data[4]) {
 25:         case ErrorPacket.FIELD_COUNT:
 26:             resultStatus = RESULT_STATUS_INIT;
 27:             handleErrorPacket(data);
 28:             break;
 29:         case EOFPacket.FIELD_COUNT: // 解析 fields 结束
 30:             resultStatus = RESULT_STATUS_FIELD_EOF;
 31:             handleFieldEofPacket(data);
 32:             break;
 33:         default: // 解析 fields
 34:             fields.add(data);
 35:         }
 36:         break;
 37:     case RESULT_STATUS_FIELD_EOF:
 38:         switch (data[4]) {
 39:         case ErrorPacket.FIELD_COUNT:
 40:             resultStatus = RESULT_STATUS_INIT;
 41:             handleErrorPacket(data);
 42:             break;
 43:         case EOFPacket.FIELD_COUNT: // 解析 每行记录 结束
 44:             resultStatus = RESULT_STATUS_INIT;
 45:             handleRowEofPacket(data);
 46:             break;
 47:         default: // 每行记录
 48:             handleRowPacket(data);
 49:         }
 50:         break;
 51:     default:
 52:         throw new RuntimeException("unknown status!");
 53:     }
 54: }

6. 其他 :更新 / 删除

流程基本和 《MyCAT源码分析:【单库单表】插入》 相同。我们就不另外文章解析。