MVPArms 系列 -- Fragment 的正确使用

2,209 阅读6分钟

前言

使用 MVPArms 开发也有一段时间了,首先感谢 作者 的无私奉献和分享!在此记录一下 Fragment 使用过程中遇到的问题和解决方案。

正文

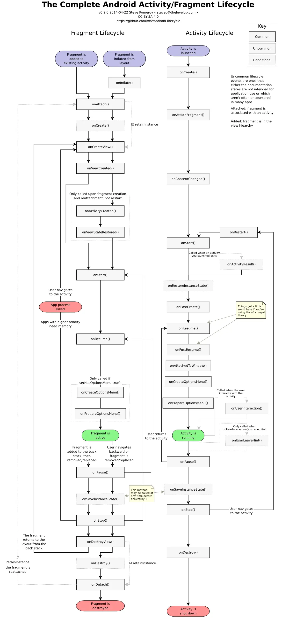
Activity/Fragment 生命周期

ActivityFragment 的生命周期如下:


Fragment的生命周期 Fragment的生命周期

Activity生命周期对片段生命周期的影响 Activity生命周期对片段生命周期的影响

Github神图 Github神图

MVPArms 对 Application/Activity/Fragment 的封装

MVPArms 框架对 ActivityFragment 的生命周期进行了很好的封装。
通过 ActivityDelegate 代理 Activity 的生命周期(具体实现为 ActivityDelegateImpl ),通过 FragmentDelegate 代理 Fragment 的生命周期(具体实现为 FragmentDelegateImpl );
然后在 ActivityLifecycle 实现了 Application.ActivityLifecycleCallbacks 接口,内部类 FragmentLifecycle 实现了 FragmentManager.FragmentLifecycleCallbacks 抽象类;
并将 ActivityLifecycle 注入到 BaseApplication 中,注入过程是通过 AppDelegate 来代理 Application 的生命周期完成的。
为此作者还专门通过 一篇文章 介绍思想,收获颇多。

Application.ActivityLifecycleCallbacks 接口定义如下:

  public interface ActivityLifecycleCallbacks {
      void onActivityCreated(Activity activity, Bundle savedInstanceState);
      void onActivityStarted(Activity activity);
      void onActivityResumed(Activity activity);
      void onActivityPaused(Activity activity);
      void onActivityStopped(Activity activity);
      void onActivitySaveInstanceState(Activity activity, Bundle outState);
      void onActivityDestroyed(Activity activity);
  }

FragmentManager.FragmentLifecycleCallbacks 抽象类定义如下:

  public abstract static class FragmentLifecycleCallbacks {
        public void onFragmentPreAttached(FragmentManager fm, Fragment f, Context context) {}
        public void onFragmentAttached(FragmentManager fm, Fragment f, Context context) {}
        public void onFragmentCreated(FragmentManager fm, Fragment f, Bundle savedInstanceState) {}
        public void onFragmentActivityCreated(FragmentManager fm, Fragment f,
                Bundle savedInstanceState) {}
        public void onFragmentViewCreated(FragmentManager fm, Fragment f, View v,
                Bundle savedInstanceState) {}
        public void onFragmentStarted(FragmentManager fm, Fragment f) {}
        public void onFragmentResumed(FragmentManager fm, Fragment f) {}
        public void onFragmentPaused(FragmentManager fm, Fragment f) {}
        public void onFragmentStopped(FragmentManager fm, Fragment f) {}
        public void onFragmentSaveInstanceState(FragmentManager fm, Fragment f, Bundle outState) {}
        public void onFragmentViewDestroyed(FragmentManager fm, Fragment f) {}
        public void onFragmentDestroyed(FragmentManager fm, Fragment f) {}
        public void onFragmentDetached(FragmentManager fm, Fragment f) {}
  }

注意:ActivityLifecycleCallbacks 里的方法是在 Activity 对应生命周期的 super() 方法中进行的。FragmentLifecycleCallbacks 里的方法是在 Fragment 对应生命周期方法全部执行完毕后后调用的。

Activity 控制 Fragment 的切换

场景描述

MainActivity 有三个 Fragment,分别是 HomeFragmentDashboardFragmentNotificationsFragment
MainActivity 控制 Fragment 的切换,其中 HomeFragment 是主页。

解决方案(ARouter)

使用 ARouter 控制 Fragment 的切换。

设置 Activity 启动模式

设置 MainActivity 的启动模式为 singleTask,在 AndroidManifest.xml 中为 MainActivity 添加以下属性:

 android:launchMode="singleTask"

singleTask: singleTask 模式的 Activity 只允许在系统中有一个实例。
如果系统中已经有了一个实例,持有这个实例的任务将移动到顶部,同时 Intent 将被通过 onNewIntent() 发送。
如果没有,则会创建一个新的 Activity 并置放在合适的任务中。

为 Activity 动态添加 Fragment

MainActivity 的布局文件包含了一个 FramLayout,用来动态添加 Fragment;还包含了一个 BottomNavigationView,在 Activity 中控制 Fragment 的切换。

MainActivity 中有一个 List 用来存储 Fragment,根据每个 Fragment 在 List 中的索引切换 Fragment。此处的切换方式使用的是 hide/show 的方式,当 Fragment 需要频繁切换的时候,这样做比 replace 的方式更有效率。

Fragment 之间的切换

每个 Fragment 的布局文件都有两个 Button,用来在一个 Fragment 切换至其他的 Fragment。

具体实现方式是由 ARouter 先跳转到 Activity,然后由 Activity 控制 Fragment 的切换。

  ARouter.getInstance()
          .build(EventBusTags.AROUTER_PATH_MAIN) //Activity 的 ARouter 路径
          .withInt(EventBusTags.ACTIVITY_FRAGMENT_REPLACE, EventBusTags.MAIN_FRAGMENT_DASHBOARD) //携带要切换的目标 Fragment 的索引。
          .navigation();

Activity 获取 ARouter

在 Fragment 通过 ARouter 跳转到 Activity,会触发 Activity 的 onNewIntent(Intent intent) 方法回调,所以在 onNewIntent 处理ARouter 携带的要切换的目标 Fragment 的索引,然后通过 BottomNavigationView 的 OnNavigationItemSelectedListener 控制切换 Fragment,同时设置 Toolbar 的 Title。从而完成从一个 Fragment 切换至其他的 Fragment。

  @Override
  protected void onNewIntent(Intent intent) {
      super.onNewIntent(intent);
      // Fragment与Activity通信,使用ARouter。
      // 在AndroidManifest.xml中将Activity启动模式设为:launchMode="singleTask"
      mReplace = intent.getIntExtra(ACTIVITY_FRAGMENT_REPLACE,
              EventBusTags.MAIN_FRAGMENT_HOME) - EventBusTags.MAIN_FRAGMENT_HOME;
      Timber.d("onNewIntent: mReplace--->" + mReplace);
      mNavigation.setSelectedItemId(mNavIds.get(mReplace));
  }

Fragment 状态刷新

由于同一个 Activity 与三个 Fragment 的生命周期同步,所以当 Activity 在 onResume 状态下,三个 Fragment 也在同时 onResume,使用 hide/show 的方式切换 Fragment 无法刷新 Fragment 的状态。这时候 onHiddenChanged(boolean hidden) 方法就派上用场了,可以在 Fragment 中重写此方法来处理刷新等逻辑。

  @Override
  public void onHiddenChanged(boolean hidden) {
      super.onHiddenChanged(hidden);
      if (!hidden) {
          //refresh
      }
  }

处理配置变化

场景描述

当设备旋转或者 Activity 长期处于后台而被系统回收,Activity 的会经历销毁->重建的过程。但是我们可以保存 Fragment,当 Activity 重建时继续使用已经存在的 Fragment 实例,避免浪费系统资源。

解决方案

setRetainInstance

利用系统 API 提供的 Fragment#setRetainInstance(boolean retain) 方法来保存 Fragment 实例,在 GlobalConfiguration 的 FragmentLifecycleCallbacks 回调方法里设为 true。

  @Override
  public void onFragmentCreated(FragmentManager fm, Fragment f, Bundle savedInstanceState) {
      f.setRetainInstance(true);
  }

findFragmentByTag

因为 FargmentManager 在 Activity 重建时会自动恢复,所以可以在添加 Fragment 时设置 tag,然后通过 FragmentManager#findFragmentByTag(String tag) 获取 FragmentManager 中已存在的 Fragment 实例。
这里使用了 FragmentUtils 工具类处理 Fragment。

  //处理Activity的重建(recreate),恢复Fragment
  HomeFragment homeFragment;
  DashboardFragment dashboardFragment;
  NotificationsFragment notificationsFragment;
  if (savedInstanceState == null) {
      homeFragment = HomeFragment.newInstance();
      dashboardFragment = DashboardFragment.newInstance();
      notificationsFragment = NotificationsFragment.newInstance();
  } else {
      mReplace = savedInstanceState.getInt(ACTIVITY_FRAGMENT_REPLACE);
      FragmentManager fm = getSupportFragmentManager();
      homeFragment =
              (HomeFragment) FragmentUtils.findFragment(fm, HomeFragment.class);
      dashboardFragment =
              (DashboardFragment) FragmentUtils.findFragment(fm, DashboardFragment.class);
      notificationsFragment =
              (NotificationsFragment) FragmentUtils.findFragment(fm, NotificationsFragment.class);
  }
  if (mFragments == null) {
      mFragments = new ArrayList<>();
      mFragments.add(homeFragment);
      mFragments.add(dashboardFragment);
      mFragments.add(notificationsFragment);
  }
  FragmentUtils.addFragments(getSupportFragmentManager(), mFragments, R.id.main_frame, 0);

保存当前 Fragment 索引

在 Activity 的 onSaveInstanceState(Bundle outState) 保存当前 Fragment 索引:

  @Override
  protected void onSaveInstanceState(Bundle outState) {
      super.onSaveInstanceState(outState);
      //保存当前Activity显示的Fragment索引
      outState.putInt(ACTIVITY_FRAGMENT_REPLACE, mReplace);
  }

在 Activity 的 initData(Bundle savedInstanceState) 恢复原来 Fragment 索引:

  mReplace = savedInstanceState.getInt(ACTIVITY_FRAGMENT_REPLACE);

Activity 与 Fragment 通信

在 Activity 中持有 各个 Fragment 实例,MVPArms 的 IFragment 接口提供一个 setData(Object data) 方法,可以将通信数据传递给目标 Fragment:

  Message message = new Message();
  IFragment fragment = (IFragment) mFragments.get(mReplace);
  switch (mReplace) {
      case 0:
          message.what = EventBusTags.SETTING_FRAGMENT_HOME;
          break;
      case 1:
          message.what = EventBusTags.SETTING_FRAGMENT_DASHBOARD;
          break;
      case 2:
          message.what = EventBusTags.SETTING_FRAGMENT_NOTIFICATIONS;
          break;
      default:
          break;
  }
  //Activity与Fragment通信,使用Message
  fragment.setData(message);

然后在 Fragment 中重写 setData() 方法接收消息,根据消息做一些事情:

  @Override
  public void setData(Object data) {
      Message message = (Message) data;
      Timber.i("setData: message.what--->" + message.what);
      switch (message.what) {
          case EventBusTags.SETTING_FRAGMENT_HOME:
              UiUtils.makeText(getContext(), String.valueOf(message.what));
              break;
          default:
              break;
      }
  }

Fragment 与 Activity 通信

使用 ARouter 将 通信数据携带发送给 Activity,然后在 Activity 的 onNewIntent(Intent intent) 接收处理。

Fragment 之间的通信

Fragment 之间的通信可以通过 Fragment 先与 Activity 通信,然后由 Activity 传递给目标 Fragment。例如上面的通过按钮切换 Fragment 就是一个例子。通过 ARouter 来实现。

静态加载

Activity 也可以在布局文件里直接使用 标签来静态加载 Fragment。

中的 android:name 属性指定要在布局中实例化的 Fragment 类。
当系统创建此 Activity 布局时,会实例化在布局中指定的每个片段,并为每个片段调用 onCreateView() 方法,以检索每个片段的布局。系统会直接插入片段返回的 View 来替代 元素。
用法如下:

  <fragment
      android:id="@+id/home"
      android:name="me.xiaobailong24.mvparmsfragment.mvp.ui.fragment.HomeFragment"
      android:layout_width="match_parent"
      android:layout_height="match_parent"
      android:tag="HomeFragment"/>

注意:每个片段都需要一个唯一的标识符,重启 Activity 时,系统可以使用该标识符来恢复片段(您也可以使用该标识符来捕获片段以执行某些事务,如将其移除)。 可以通过三种方式为片段提供 ID:

  • 为 android:id 属性提供唯一 ID。
  • 为 android:tag 属性提供唯一字符串。
  • 如果您未给以上两个属性提供值,系统会使用容器视图的 ID。(不推荐,最好 id 和 tag 至少设置一项。)

Github

欢迎 star 和 issue:

参考文章

  1. 我一行代码都不写实现Toolbar!你却还在封装BaseActivity?
  2. Activity启动模式图文详解:standard, singleTop, singleTask 以及 singleInstance
  3. Android中Activity四种启动模式和taskAffinity属性详解
最后更新时间:
本文固定链接:xiaobailong24.me/2017/06/06/…