本文是笔者多年来积累和收集的知识技能图谱,有的是笔者原创总结的最佳实践,有的是小伙伴们的分享,其中每个秘籍图谱里面的内容都是互联网高并发架构师应该了解和掌握的知识,笔者索性把这些图谱收集在一起,并且归类便于查找和学习,希望能够帮助到每一位想成为架构师或者已经是架构师的小伙伴,这里我们的标题“史上最全的架构师图谱”是本文的目标,作者计划把这篇文章作为一个开放性的文章,如果读者发现更多的图谱,请联系作者本人,我们把更多的图谱、思维导图汇集在其一起,最终一定能成为互联网上“史上最全的架构师图谱”。
1 架构师系列

架构师图谱

Java架构师图谱

微服务架构秘籍

一致性图谱

互联网大流量的方法

安全秘籍

阿里巴巴常用小框架

架构方法论图谱

设计模式秘籍图谱
2 Java系列

JVM垃圾回图谱

Java并发图谱

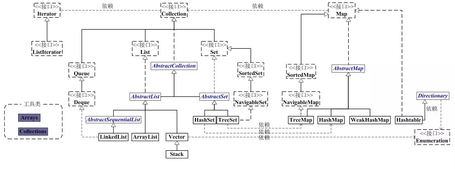
Java集合图谱

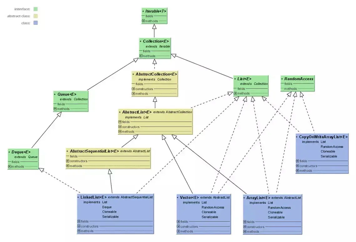
Java集合类图

Java List类图

Java Map类图

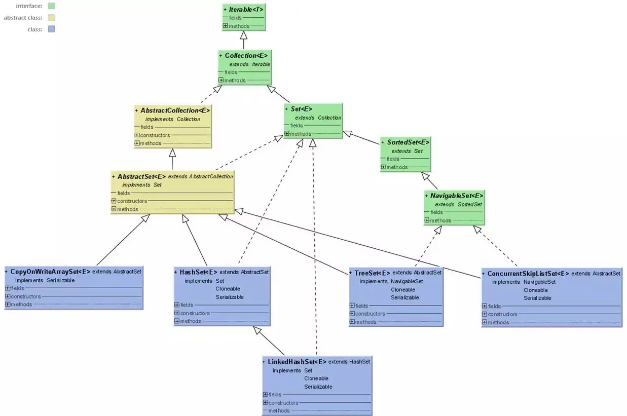
Java Set类图
3 大数据系列

Hadoop技能图谱

大数据技能图谱
4 云计算系列

云计算图谱

云计算技能图谱
5 其他

IOS技能图谱

OpenResty技能图谱

前端技能图谱

容器技能图谱

嵌入式开发技能图谱

开发语言宝典

移动端测试图谱

运维技能图谱
《分布式服务架构:原理、设计与实战》是一本不可多得的理论与实践相结合的架构秘籍,京东购买请点这里或者扫描下方二维码。

《分布式服务架构:原理、设计与实战》京东主页
加入【云时代架构】技术社区,做互联网时代最适合的架构,回归架构的简洁之美。
作者简书博客
云时代架构