深入理解在Android中线程池的使用

1,203 阅读24分钟
原文链接: blog.csdn.net

本文出自博客Vander丶CSDN博客,如需转载请标明出处,尊重原创谢谢

博客地址:blog.csdn.net/l540675759/…

前言

(1)本文共花费2周零3天的凌晨时光,这段时间收获很多.

(2)从整理文章,作者从线程-->阻塞队列-->二进制-->线程池的内部机制,一路走来,本来是想写一篇为AsyncTask做铺垫的文章,没想到越写越多.

(3)文章中如果错误,请大家及时指正,作者会及时更新.

(4)希望大家能够从文章中.多多收获,迄今为止,博主最好的一篇文章,也是花了大力气最用心的一篇文章.

线程

在了解线程池之前,先给大家介绍下线程的概念

这里写图片描述

先看一个烧水的例子,图中看电视是主线,用户想在看电视的过程中去完成烧水这个操作,并且不耽误看电视,看了这张图,在去了解接下来的概念会更好的理解主线程与子线程的概念。

线程是什么?

从底层角度来说:
一个线程就是在进程中的一个单一的顺序控制流.

而单个进程可以拥有多个并发执行的任务,每个任务都好像有自己的CPU一样,而其底层的机制就是切分CPU的时间,也就是CPU将轮流给每个任务分配其占用时间。

每个任务都觉得自己在一直占用CPU,而事实上是将CPU时间划分成片段分配给所有的任务。

在多个CPU的环境下,多线程的运作,可以极大的提供程序的运行速度,这就是线程存在的意义。


那么在Android中,线程的作用是?

首先,先了解下Android下进程和线程的概念:
这里引用Gityuan作者在知乎上的回答,关于线程和进程的概念

进程:每个app运行时前首先创建一个进程,该进程是由Zygote fork出来的,用于承载App上运行的各种Activity/Service等组件。
进程对于上层应用来说是完全透明的,这也是google有意为之,让App程序都是运行在android Runtime。大多数情况一个App就运行在一个进程中,除非在AndroidManifest.xml中配置Android:process属性,或通过native代码fork进程。

线程:线程对应用来说非常常见,比如每次new Thread().start都会创建一个新的线程。该线程与App所在进程之间资源共享,从Linux角度来说进程与线程除了是否共享资源外,并没有本质的区别,都是一个task_struct结构体,在CPU看来进程或线程无非就是一段可执行的代码,CPU采用CFS调度 算法,保证每个task都尽可能公平的享有CPU时间片。


上面可能还是比较专业,这里简要总结下线程在Android的作用:

(1)在Android中线程分主线程和子线程,主线程也被称为UI线程,用来处理各种和界面相关的事情, 例 :界面的加载,Activity的生命周期这些都在主线程的范畴之内。

(2)由于主线程比较特殊,因为本身主线程在处理界面上,用了大部分的消耗,所以主线程不能再处理过于耗时的操作(IO操作,网络请求,大量的数据操作),否则就会造成ANR现象(程序卡死)。

什么是ANR?,这里百度上有比较全的介绍

而造成这种现象的主要原因有:

Activity响应时间超过5s

Broadcast在处理时间超过10s

Service处理时间超过20s

这大部分的原因是 主线程进行过于耗时的操作,因为Activity,Broadcast,Serivce本身都是通过主线程进行承载的。

(3)此时子线程就横空出世解决了这类问题,Android建议耗时操作必须放在子线程中运行。

(4)而在Android中可以解决耗时问题的角色除了Thread之外还有AsyncTask,HandlerThread,IntentService,都可以实现此类功能,而他们的本质还是传统的线程。

这里写图片描述


为什么会有线程池?

从字面上来看,线程池是存放,和管理线程的池子。那么为什么会有线程池呢?

先看一个例子,这里我用Handler和Thread来模拟网络请求的操作:

    private Handler mHandler = new Handler(new Handler.Callback() {
        @Override
        public boolean handleMessage(Message msg) {
            if (msg.what == TASK_ACTION) {
                Log.d("收到消息", "更新UI");
            }
            return false;
        }
    });
  new Thread(new Runnable() {
            @Override
            public void run() {
                try {
                    //模拟网络请求
                    Thread.sleep(1000);
                    mHandler.sendEmptyMessage(TASK_ACTION);
                } catch (InterruptedException e) {
                    e.printStackTrace();
                }
            }
        }).start();

上面过程,只是用一个Thread来模拟正常的网络请求,然后通过Handler来回调给UI线程,通知UI线程来刷新,如果对Handler机制不太了解,

一篇不错的Handler介绍的文章

上面只是单纯的一个网络请求,那么现在需求来了,这个界面不止一个网络请求,可能存在大量的网络请求,这时候就会有问题产生:

(1)当大量的网络请求产生,就会大量的创建和销毁线程,因此可能会造成过大的性能开销。

(2)当大量的线程一起运作的时候,可能会造成资源紧张,上面也介绍过线程底层的机制就是切分CPU的时间,而大量的线程同时存在时可能造成互相抢占资源的现象发生,从而导致阻塞的现象。

基于以上背景,线程池适当的出现可以很好的解决上述的问题,而上述模拟网络请求也只是一个简单的例子,而现实情况下,会有好多种情况和上述相似,比如在数据库操作 大数据,多线程下载,在使用Thread的同时都会出现上述情况。


什么是线程池?

Android中的线程池的概念来源于Java中的Executor,Executor是一个接口,真正的线程池的实现为ThreadPoolExecutor,ThreadPoolExecutor提供了一系列参数来配置线程池,通过不同的参数可以创建不同的线程池。

线程池的优点:

线程池的出现,恰恰就是解决上面类似问题的痛点,而线程池的优点有:

(1)复用线程池中的线程,避免因为线程的创建和销毁所带来的性能开销。

(2)能够有效的控制线程池的最大并发数,避免大量的线程之间因互相抢占系统资源而导致的阻塞现象。

(3)能够对线程进行简单的管理,并提供定时执行以及指定间隔循环执行等功能。


线程池的构造方法

    public ThreadPoolExecutor(int corePoolSize,
                              int maximumPoolSize,
                              long keepAliveTime,
                              TimeUnit unit,
                    BlockingQueue<Runnable> workQueue,
                          ThreadFactory threadFactory)

上面代码是创建一个基本的线程池需要的参数,让我们通过图来简要的描述下:

ThreadPoolExecute的构造方法参数

由上图可以简要的描述出创建一个基本的线程池需要的参数,以及各个参数的含义,下面将详细说明各个参数的具体含义。


CorePoolSize
线程的核心线程数。

默认情况下,核心线程数会在线程中一直存活,即使它们处于闲置状态。

如果将ThreadPoolExecutor的allowCoreThreadTimeOut属性设置为true,那么核心线程就会存在超时策略,这个时间间隔有keepAliveTime所决定,当等待时间超过keepAliveTime所指定的时长后,核心线程就会被停止。


maximumPoolSize
线程池所能容纳的最大线程数。

当活动线程数达到这个数值后,后续的新任务将会被阻塞。


keepAliveTime
非核心线程闲置时的超时时长,超过这个时长,非核心线程就会被回收,当ThreadPoolExector的allowCoreThreadTimeOut属性设置为True时,keepAliveTime同样会作用于核心线程。


unit
用于指定keepAliveTime参数的时间单位,这是一个枚举,常用的有TimeUnit.MILLISECONDS(毫秒)、TimeUnit.SECONDS(秒)以及TimeUnit.MINUTES(分钟)等。

TimeUnit.NANOSECONDS  纳秒
TimeUnit.MICROSECONDS 微秒
TimeUnit.MILLISECONDS 毫秒
TimeUnit.SECONDS    秒
TimeUnit.MINUTES    分钟
TimeUnit.HOURS      小时
TimeUnit.DAYS       天

workQueue
线程池中的任务队列,通过线程池execute方法提交的Runnable对象会存储在这个参数中。

这个任务队列是BlockQueue类型,属于阻塞队列,就是当队列为空的时候,此时取出任务的操作会被阻塞,等待任务加入队列中不为空的时候,才能进行取出操作,而在满队列的时候,添加操作同样被阻塞。

如果有想了解的可以参考下这篇文章:
Java多线程-工具篇-BlockingQueue


threadFactory
线程工厂,为线程池提供创建新线程的功能。ThreadFactory是一个接口,它只有一个方法,newThread(Runnable r),用来创建线程。

        ThreadFactory factory =new ThreadFactory() {
        //线程安全的Integer操作类
            private final AtomicInteger mCount =new AtomicInteger(1);

            @Override
            public Thread newThread(Runnable r) {
                return new Thread(r, "new Thread #" + mCount.getAndIncrement());
            }
        };

线程池的源码解析

打开源码,先把线程池源码中除了构造参数,其他的一些基本属性,先给分析一下.

线程池的生命周期

    //这里在线程池统计数值,用AtomicInteger,它是一种线程安全的加减操作类
    //初始生命周期是RUNNING,工作线程的初始数量是0 
    private final AtomicInteger ctl = new AtomicInteger(ctlOf(RUNNING, 0));

    //进行移位操作需要的常量 Integer.SIZE =32 bit位
    private static final int COUNT_BITS = Integer.SIZE - 3;
    //进行位运算需要的常量
    private static final int CAPACITY   = (1 << COUNT_BITS) - 1;

    //进行高位运算
    private static final int RUNNING    = -1 << COUNT_BITS;
    private static final int SHUTDOWN   =  0 << COUNT_BITS;
    private static final int STOP       =  1 << COUNT_BITS;
    private static final int TIDYING    =  2 << COUNT_BITS;
    private static final int TERMINATED =  3 << COUNT_BITS;

将上述高位运算就是将 0 和1以及其他的数值在二进制下,向左移位29位,缺位用0补齐,实际结果就变成:

# 接受新任务,并且处理队列任务的状态
RUNNING     = 111 000...000 (29个0)
# 不接受新任务,但是会处理队列任务的状态  
SHUTDOWN    = 000 000...000 (29个0不包括前三位)
# 不接受新任务,并且也不会处理队列任务的状态
STOP        = 001 000...000 (29个0)
# 所有线程池内线程都将被终止,并且将workCount清零,在这里状态下将会运行terminated()方法(终止线程池的方法)
TIDYING     = 010 000...000 (29个0)
# terminated()方法以及结束的状态
TERMINATED  = 011 000...000 (29个0)
     /**
      * 获取到当前线程池的生命周期的状态
      */
    private static int runStateOf(int c)     { return c & ~CAPACITY; }
     /**
      * 获取当前线程池的工作线程状态
      */
    private static int workerCountOf(int c)  { return c & CAPACITY; }
     /**
      * 通过或运算拼接线程的生命周期状态和工作线程的个数
      */
    private static int ctlOf(int rs, int wc) { return rs | wc; }

上面的三个函数是获取当前线程池状态的方法,这里简单介绍下:
(1) ctlOf()有两个参数,一个是生命周期状态,一个是当前线程池工作线程.
生命周期的状态格式:
XXX 0000…0000(29个0)
ctlOf()返回的值就是将工作线程数量转化成2进制拼接在生命周期的二进制后半段上.

(2) runStateOf()和workerCountOf()方法都是让生命周期的状态值与CAPACITY和CAPACITY的反码进行与运算,简明的说,就是获得二进制数的高位(前三位)和低位(后29位).

如果大家比较了解位运算可以发现:

CAPACITY        ------>     000 1111...1111 (29个1)
~CAPACITY      ------>     111 0000...0000 (29个0)

所以在进行与运算的同时,可以分别取出前3位和后29位,来分别代表线程池的生命周期和工作线程数.


其他属性

    /**
     * 无法执行任务的通知类
     * 在Android中不太常用
     */
    private static final RejectedExecutionHandler defaultHandler =
        new AbortPolicy();

当线程池无法执行任务,这可能由于任务队列已满或者是无法成功执行任务.这个时候ThreadPoolExecution就会调用handler的rejectedExecution方法来通知调用者.

    public void rejectedExecution(Runnable r, ThreadPoolExecutor e) {
        throw new RejectedExecutionException("Task " + r.toString() +
                " rejected from " +
                e.toString());
    }

默认情况下,rejectedExecution会抛出个RejectedExecutionException异常,来说明为什么当前无法执行任务.

ThreadPoolExecution为RejectedExecutionException提供了几个可选值:

----------------------------CallerRunsPolicy-------------------
//拒绝任务时,判断线程池的状态是否为SHUTDOWN,如果是任务将会被丢弃,如果不是的话任务会被继续执行.
public void rejectedExecution(Runnable r, ThreadPoolExecutor e){
            if (!e.isShutdown()) {
                r.run();
            }
        }

-------------------------AbortPolicy(默认值)---------------------
//拒绝任务时,直接抛出异常和原因
public void rejectedExecution(Runnable r, ThreadPoolExecutor e){
            throw new RejectedExecutionException(
            "Task " + r.toString() +
            " rejected from " +e.toString());
        }

-------------------------DiscardPolicy--------------------------
//就是单纯的拒绝任务而已,什么也不会发生,任务也将丢失public void rejectedExecution(Runnable r, ThreadPoolExecutor e){
        //什么没发生
        }

----------------------DiscardOldestPolicy-----------------------
//拒绝任务时,判断线程池的状态是否为SHUTDOWN,如果是任务将会被丢弃,如果不是的话,将当前请求队列中等待时间最长的任务弹出,将其加入队列中.
public void rejectedExecution(Runnable r, ThreadPoolExecutor e){
            if (!e.isShutdown()) {
                e.getQueue().poll();
                e.execute(r);
            }
        }

比较重要的方法

线程池有两个执行的方法,分别是submit()和execute(),这两个方法本质的含义是一样的.

submit()和execute()

从图上可以看出的,submit()其实还是需要调用execute()去执行任务,而submit()和execute()本质上的不同是submit()将包装好的任务进行了返回.

submit()

    public <T> Future<T> submit(Callable<T> task) {
        if (task == null) throw new NullPointerException();
        RunnableFuture<T> ftask = newTaskFor(task);
        //还是通过调用execute
        execute(ftask);
        //最后会将包装好的Runable返回
        return ftask;
    }

//将Callable<T> 包装进FutureTask中
    protected <T> RunnableFuture<T> newTaskFor(Callable<T> callable) {
        return new FutureTask<T>(callable);
    }

//可以看出FutureTask也是实现Runnable接口,因为RunableFuture本身就继承了Runnabel接口
public class FutureTask<V> implements RunnableFuture<V> {
    .......
}

public interface RunnableFuture<V> extends Runnable, Future<V> {
    /**
     * Sets this Future to the result of its computation
     * unless it has been cancelled.
     */
    void run();
}

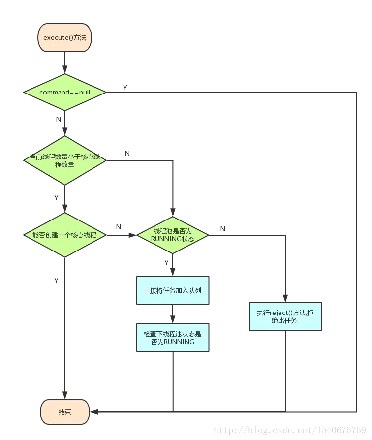
execute()

    public void execute(Runnable command) {
        if (command == null)
            throw new NullPointerException();
        //获得当前线程的生命周期对应的二进制状态码
        int c = ctl.get();
        //判断当前线程数量是否小于核心线程数量,如果小于就直接创建核心线程执行任务,创建成功直接跳出,失败则接着往下走.
        if (workerCountOf(c) < corePoolSize) {
            if (addWorker(command, true))
                return;
            c = ctl.get();
        }
        //判断线程池是否为RUNNING状态,并且将任务添加至队列中.
        if (isRunning(c) && workQueue.offer(command)) {
            int recheck = ctl.get();
            //审核下线程池的状态,如果不是RUNNING状态,直接移除队列中
            if (! isRunning(recheck) && remove(command))
                reject(command);
                //如果当前线程数量为0,则单独创建线程,而不指定任务.
            else if (workerCountOf(recheck) == 0)
                addWorker(null, false);
        }
        //如果不满足上述条件,尝试创建一个非核心线程来执行任务,如果创建失败,调用reject()方法.
        else if (!addWorker(command, false))
            reject(command);
    }

下图是一张execute()方法的基本流程:
execute()方法的流程

从execute()方法中,能看出addWorker()方法,是创建线程(核心线程,非核心线程)的主要方法,而reject()就是线程创建失败的一个回调.


reject()

那我们来看一下reject()方法,这里就是通过上述的Handler将通知发出去.然后针对不同的类型的RejectedExecutionHandler,进行不同的处理,这里我们上文有介绍.

    final void reject(Runnable command) {
        handler.rejectedExecution(command, this);
    }

下面我们着重看下创建线程的方法:
addWorker()

参数 :

Runnable firstTask:

为传递进来需要执行的任务,也可以设置为null(在SHUTDOWN情况下,单纯的创建线程来执行任务).

boolean core:

需要创建的线程是否需要是核心线程.

 private boolean addWorker(Runnable firstTask, boolean core) {
        //类似goto,是Java的标识符,在这里出现是为了防止在多线程的情况下,compareAndIncrementWorkerCount(),计算线程池状态出现问题,而设立重试的关键字.
        retry:
        for (;;) {
            int c = ctl.get();
            int rs = runStateOf(c);

            //看似判断条件很麻烦
            //分拆后主要两点
            //线程已经处于STOP或者即将STOP的状态
            //或者 处于SHUTDOWN状态,并且传递的任务为null,此时队列不为空还需要增加线程,除了这种情况,其他情况都不需要增加线程
            //以上的情况就不需要
            if (rs >= SHUTDOWN &&
                ! (rs == SHUTDOWN &&
                   firstTask == null &&
                   ! workQueue.isEmpty()))
                return false;

            //判断当前工作线程数量是否超过最大值
            //或者当前工作线程数量超过 核心线程数或者最大线程数,这个值根据第二个布尔变量决定
            for (;;) {
                int wc = workerCountOf(c);
                if (wc >= CAPACITY ||
                    wc >= (core ? corePoolSize : maximumPoolSize))
                    return false;

            //这段函数是判断 线程池状态的统计更新成没成功
            //如果成功直接跳出这个循环,继续执行
                if (compareAndIncrementWorkerCount(c))
                    break retry;
                c = ctl.get();  // Re-read ctl
                if (runStateOf(c) != rs)
                    continue retry;
                //如果不成功则跳到外层循环入口,重新执行.
                retry inner loop
            }
        }

        //下面是创建线程的过程,并且在创建线程的过程中加锁
        //Worker就是线程的一个包装类.
        //这里分别对线程的创建成功和失败分别做出了处理.
        boolean workerStarted = false;
        boolean workerAdded = false;
        Worker w = null;
        try {
            w = new Worker(firstTask);
            final Thread t = w.thread;
            if (t != null) {
            //创建线程的过程中,加锁防止并发现象发生.
                final ReentrantLock mainLock = this.mainLock;
                mainLock.lock();
                try {
                    int rs = runStateOf(ctl.get());

                    //从这里可以看出线程池创建线程,只会在两种情况下创建:
                    //1.线程池在RUNNING状态(rs<SHUTDOWN)
                    //2.线程池处于SHUTDOWN状态,并且任务为null,但是此时任务队列不为空,需要继续增加线程来加快处理进度.
                    if (rs < SHUTDOWN ||
                        (rs == SHUTDOWN && firstTask == null)) {
                        //在这里就是先检查下Thread状态,防止意外发生.
                        if (t.isAlive()) 
                            throw new IllegalThreadStateException();
                        workers.add(w);
                        //这里做了一个容量的判断 
                        int s = workers.size();
                        if (s > largestPoolSize)
                            largestPoolSize = s;
                        workerAdded = true;
                    }
                } finally {
                    mainLock.unlock();
                }
                //如果线程已经增加成功,然后设置标志
                if (workerAdded) {
                    t.start();
                    workerStarted = true;
                }
            }
        } finally {
            //最后如果线程没有开始,就分发到添加线程失败,通过标志位来判断线程是否被添加成功.
            if (! workerStarted)
                addWorkerFailed(w);
        }
        //如果添加成功就返回true,否则添加失败就返回false.
        return workerStarted;
    }

addWorker()方法的注意事项:

(1)增加一个线程,并且会为其绑定core或者maximum的线程标志.

(2)如果成功添加线程来执行当前任务,那么当前线程池的状态会被刷新.

(3)在添加第一个任务firstTask的这种情况下,新的工作线程会被创建后立即执行任务.

(4)该方法会在线程池STOP状态或者符合资格去关闭会返回false.

(5)线程工厂创建线程失败的时候,同样也会返回false.

(6)在由于线程创建失败,线程工厂返回的线程为null,或者发生异常(通常由于在线程执行的过程中发生了OOM),线程池会进行回滚操作.

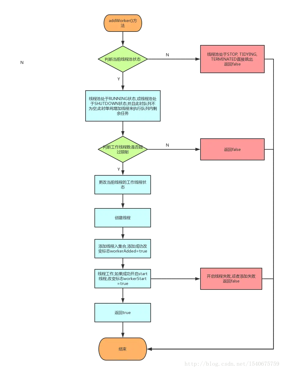
addWorker()的处理流程


addWorker()方法执行的几个阶段

第一阶段 :

状态检查

在创建线程时,首先检查线程池状态,防止线程处于STOP,TIDYING,TERMINATED状态,如果处于上述状态直接返回false.

然后对于在SHUTDOWN状态下,只有当前任务队列不为空,并且传递的任务参数为null.这种状态下可以创建线程来执行剩余任务,除此之外全部直接返回false.
   if (rs >= SHUTDOWN &&! (rs == SHUTDOWN && firstTask == null 
            &&! workQueue.isEmpty()))
                return false;

第二阶段 :

判断当前线程池的能否创建线程以及可以创建之后的数量添加校验

(1)当前线程的数量是否超过线程池的最大容量,以及根据core参数来判断是否超过设置的核心线程数,和最大线程数.

(2)通过第一步之后就可以创建线程,这里需要用到compareAndIncrementWorkerCount()通过原子操作来更新线程池的线程数量变化,如果变化数量失败,这里有一个重试机制,这个retry关键字就是来完成这个操作.

(3)这里注明下CAPACITY这个常量就是线程池的线程数量的极限
CAPACITY  = 1>>29 -1 =2^29-1
            for (;;) {
                int wc = workerCountOf(c);
                if (wc >= CAPACITY ||
                    wc >= (core ? corePoolSize : maximumPoolSize))
                    return false;
                if (compareAndIncrementWorkerCount(c))
                    break retry;
                c = ctl.get();  // Re-read ctl
                if (runStateOf(c) != rs)
                    continue retry;
            }

第三阶段 :

创建线程

通过上述阶段,那么就可以创建线程了,这里设置了两个初始的标志位,来判断被创建线程的状态.
        boolean workerStarted = false;
        boolean workerAdded = false;
如果最终线程创建并添加成功,则返回true,如果线程最终没有被运行,则调用addWorkerFailed()方法.

由于逻辑并不复杂,这里就不贴代码了.

其他相关方法

addWorkedFailed()

在addWorker()方法中,如果线程创建之后,没有最终运行(workerStarted=false)这时候会调用addWorkedFailed()方法.

    /**
     * 回滚工作线程的创建操作:
     * 1.如果线程的包装类Worker存在,就将其remove掉.
     * 2.remove掉添加线程失败的Worker,需要刷新当前工作线程的数量
     * 3.尝试终止操作,并且终止这个线程的操作.
     */
    private void addWorkerFailed(Worker w) {
        final ReentrantLock mainLock = this.mainLock;
        mainLock.lock();
        try {
            if (w != null)
                workers.remove(w);
            decrementWorkerCount();
            //尝试停止操作.
            tryTerminate();
        } finally {
            mainLock.unlock();
        }
    }

tryTerminate()

而在addWorkedFailed()方法中,我们发现除了回滚操作,它还调用了tryTerminate()方法,尝试着去停止线程池.因为线程池创建线程失败一般由于异常引起(或OOM),所以这时候需要让线程池进行停止操作.

注意事项:

如果发生以下两种情况,使用该方法将会将线程池转换为终止状态(TERMINATED):

1.SHUTDOWN状态下,队列为空的情况下.

2.STOP状态下.

如果符合上述条件,可以转换终止状态时,这时会中断当前线程池内空闲的线程,以确保终止的信号的传递.
    final void tryTerminate() {
        for (;;) {
            int c = ctl.get();
            //检测当前是RUNNING状态,或者已经停止(TERMINATED)的状态,或者SHUTDOWN状态下,队列不为空.
            if (isRunning(c) ||
                runStateAtLeast(c, TIDYING) ||
                (runStateOf(c) == SHUTDOWN && ! workQueue.isEmpty()))
                return;

                //如果工作线程的数量不为空,这时候需要处理空闲线程,这里只中断一个其中一个线程,这里博主认为是将线程池的状态由SHUTDOWN向STOP状态过渡的信号.
            if (workerCountOf(c) != 0) { 
                interruptIdleWorkers(ONLY_ONE);
                return;
            }

            final ReentrantLock mainLock = this.mainLock;
            mainLock.lock();
            try {
            //设置当前的线程池状态为TIDYING,如果设置失败,还会进入循环直到设置成功.
                if (ctl.compareAndSet(c, ctlOf(TIDYING, 0))) {
                    try {
                    //停止方法的空实现
                        terminated();
                    } finally {
                        //最终线程池会设置为停止状态
                        ctl.set(ctlOf(TERMINATED, 0));
                 //设置可重新入锁的标志,将被锁隔离的在外等待的所有线程唤醒.  
                      termination.signalAll();
                    }
                    return;
                }
            } finally {
                mainLock.unlock();
            }

        }
    }

interruptIdleWorkers()

而在tryTerminate()方法中,这里中断线程的操作就是由interruptIdleWorkers()方法进行的.

这个方法作用很明确,就是设置线程中断操作的方法,唯一注意的地方就是参数onlyOne:

如果为true,只中断工作线程中的一个线程.
如果为false,中断所有的工作线程.
 private void interruptIdleWorkers(boolean onlyOne) {
        final ReentrantLock mainLock = this.mainLock;
        mainLock.lock();
        try {
            for (Worker w : workers) {
                Thread t = w.thread;
                //检查线程的状态
                if (!t.isInterrupted() && w.tryLock()) {
                    try {
                        t.interrupt();
                    } catch (SecurityException ignore) {
                    } finally {
                        w.unlock();
                    }
                }
                //如果onlyOne参数为True,则只执行一次就跳出.
                if (onlyOne)
                    break;
            }
        } finally {
            mainLock.unlock();
        }
    }

shutdown()
而中断所有空闲的线程方法则是shutdown()方法,它的核心方法还是调用interruptIdleWorkers()方法.

    public void shutdown() {
        final ReentrantLock mainLock = this.mainLock;
        mainLock.lock();
        try {
            //校验线程的状态
            checkShutdownAccess();
            //设置线程池状态为SHUTDOWN
            advanceRunState(SHUTDOWN);
            //中断所有空闲进程.调用的interruptIdleWorkers(false);
            interruptIdleWorkers();
            //需要自己实现,在中断所有线程可定制的操作
            onShutdown(); 
        } finally {
            mainLock.unlock();
        }
        tryTerminate();
    }

注意事项: (1)在shutdown()执行时可以让现有的任务被执行,但是新的任务不在会被处理.

(2)如果已经是SHUTDOWN状态,那么继续调用不会产生任何效果.

(3)这个方法不会等待所有任务都执行完在提交,如果想先让所有任务先完成请使用awaitTermination()方法.


awaitTermination()

阻塞至直到当前任务完全结束之后,才会关闭请求,或者超时的发生,也或者线程被中断 看哪个发生的快.

参数:d
timeout —- 设置超时时间
unit —- 设置超时时间的单位

 public boolean awaitTermination(long timeout, TimeUnit unit)
        throws InterruptedException {
        //设置时间
        long nanos = unit.toNanos(timeout);
        final ReentrantLock mainLock = this.mainLock;
        mainLock.lock();
        try {
        //这是死循环,当线程池的状态为TERMINATED时,跳出循环返回true,也就是所有任务都完成.否则超时或者线程中断则返回false.
            while (!runStateAtLeast(ctl.get(), TERMINATED)) {
                if (nanos <= 0L)
                    return false;
                nanos = termination.awaitNanos(nanos);
            }
            return true;
        } finally {
            mainLock.unlock();
        }
    }

线程池的分类

Android中最常见的四类具有不同功能特性的线程池:

1.FixedThreadPool

//特点:
//核心线程数和最大线程数相同.
//无超时时间
    public static ExecutorService newFixedThreadPool(int nThreads) {
        return new ThreadPoolExecutor(
                nThreads, nThreads,
                0L, TimeUnit.SECONDS,
                new LinkedBlockingQueue<Runnable>()
        );

这是一种数量固定的线程池,当线程处于空闲的时候,并不会被回收,除非线程池被关闭.

当所有的线程都处于活动状态时,新任务都会处于等待状态,直到有线程空闲出来.

由于FixedThreadPool中只有核心线程并且这些核心线程不会被回收,这意味着它能够更加快速地响应外界的请求.

通过构造方法可以看出,FixedThreadPool只有核心线程,并且超时时间为0(即无超时时间),所以不会被回收.

FixedThreadPool线程池图解


2.CacheThreadPool

//无核心线程,并且最大线程数为int的最大值.
//超时时间为60s
//队列为SynchronousQueue同步阻塞队列,队列中没有任何容量.只有在有需求的情况下,队列中才可以试着添加任务.

    public static  ExecutorService newCacheThreadPool(){
        return  new ThreadPoolExecutor(
                0,Integer.MAX_VALUE,
                60L,TimeUnit.SECONDS,
                new SynchronousQueue<Runnable>()
        );
    }

它是一种线程数量不定的线程池,它只有非核心线程,并且其最大线程数为Integer.MAX_VALUE(也就相当于线程池的线程数量可以无限大).

当线程池中所有线程都处于活动的状态时,线程池会创建新的线程来处理新任务,否则就会复用空闲线程来处理.

值得注意的是,这个线程池中储存任务的队列是SynchronousQueue队列,这个队列可以理解为无法储存的队列,只有在可以取出的情况下,才会向其内添加任务.

从整个CacheThreadPool的特性来看:

(1)比较适合执行大量的耗时较少的任务.

(2)当整个线程都处于闲置状态时,线程池中的线程都会超时而被停止,这时候的CacheThreadPool几乎不占任何系统资源的.

CacheThreadPool


3.ScheduledThreadPool

    public static ScheduledExecutorService newScheduledThreadPool(int corePoolSzie) {
        return new ScheduledThreadPoolExecutor(corePoolSzie);
    }

//核心线程数是固定的,非核心线程无限大,并且非核心线程数有10s的空闲存活时间

    public ScheduledThreadPoolExecutor(int corePoolSize) {
        super(corePoolSize, Integer.MAX_VALUE,
                DEFAULT_KEEPALIVE_MILLIS, MILLISECONDS,
                new DelayedWorkQueue());
    }

它的核心线程数量是固定的,而非核心线程数是没有限制的,并且当非核心线程闲置时会被立即回收.

ScheduThreadPool这类线程池主要用于执行定时任务和具有固定周期的重复任务.

而DelayedWorkQueue这个队列就是包装过的DelayedQueue,这个类的特点是在存入时会有一个Delay对象一起存入,代表需要过多少时间才能取出,相当于一个延时队列.

ScheduleThreadPool

4.SingleThreadExecutor

    public static ExecutorService newSingleThreadExecutor() {
        return Executors.newSingleThreadExecutor();
    }
    //特点:
    //线程中只有一个核心线程
    //并且无超时时间
    public static ExecutorService newSingleThreadExecutor() {
        return new FinalizableDelegatedExecutorService
                (new ThreadPoolExecutor(1, 1,
                        0L, TimeUnit.MILLISECONDS,
                        new LinkedBlockingQueue<Runnable>()));
    }

这类线程池内部只有一个核心线程,它确保所有的任务都在同一个线程中按顺序执行.

SingleThreadExecutor的意义在于统一外界所有任务到一个线程,这使得这些任务之间不需要处理线程同步的问题.

SingleThreadPool图解


参考文档:

1.安卓开发艺术探索

2.ThreadPoolExecutor解析-主要源码研究
http://blog.csdn.net/wenhuayuzhihui/article/details/51377174

3.理解java线程的中断(interrupt)
http://blog.csdn.net/canot/article/details/51087772