深入并发包-ConcurrentHashMap

875 阅读21分钟

仅供学习交流,如有错误请指出,如要转载请加上出处,谢谢

前言

以前写过介绍HashMap的文章,文中提到过HashMap在put的时候,插入的元素超过了容量(由负载因子决定)的范围就会触发扩容操作,就是rehash,这个会重新将原数组的内容重新hash到新的扩容数组中,在多线程的环境下,存在同时其他的元素也在进行put操作,如果hash值相同,可能出现同时在同一数组下用链表表示,造成闭环,导致在get时会出现死循环,所以HashMap是线程不安全的。

我们来了解另一个键值存储集合HashTable,它是线程安全的,它在所有涉及到多线程操作的都加上了synchronized关键字来锁住整个table,这就意味着所有的线程都在竞争一把锁,在多线程的环境下,它是安全的,但是无疑是效率低下的。

其实HashTable有很多的优化空间,锁住整个table这么粗暴的方法可以变相的柔和点,比如在多线程的环境下,对不同的数据集进行操作时其实根本就不需要去竞争一个锁,因为他们不同hash值,不会因为rehash造成线程不安全,所以互不影响,这就是锁分离技术,将锁的粒度降低,利用多个锁来控制多个小的table,这就是这篇文章的主角ConcurrentHashMap JDK1.7版本的核心思想

ConcurrentHashMap

JDK1.7的实现

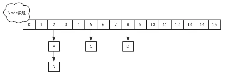
在JDK1.7版本中,ConcurrentHashMap的数据结构是由一个Segment数组和多个HashEntry组成,如下图所示:

Segment数组的意义就是将一个大的table分割成多个小的table来进行加锁,也就是上面的提到的锁分离技术,而每一个Segment元素存储的是HashEntry数组+链表,这个和HashMap的数据存储结构一样

初始化

ConcurrentHashMap的初始化是会通过位与运算来初始化Segment的大小,用ssize来表示,如下所示

int sshift = 0;
int ssize = 1;
while (ssize < concurrencyLevel) {
    ++sshift;
    ssize <<= 1;
}

如上所示,因为ssize用位于运算来计算(ssize <<=1),所以Segment的大小取值都是以2的N次方,无关concurrencyLevel的取值,当然concurrencyLevel最大只能用16位的二进制来表示,即65536,换句话说,Segment的大小最多65536个,没有指定concurrencyLevel元素初始化,Segment的大小ssize默认为16

每一个Segment元素下的HashEntry的初始化也是按照位于运算来计算,用cap来表示,如下所示

int cap = 1;
while (cap < c)
    cap <<= 1;

如上所示,HashEntry大小的计算也是2的N次方(cap <<=1), cap的初始值为1,所以HashEntry最小的容量为2

put操作

对于ConcurrentHashMap的数据插入,这里要进行两次Hash去定位数据的存储位置

static class Segment<K,V> extends ReentrantLock implements Serializable {

从上Segment的继承体系可以看出,Segment实现了ReentrantLock,也就带有锁的功能,当执行put操作时,会进行第一次key的hash来定位Segment的位置,如果该Segment还没有初始化,即通过CAS操作进行赋值,然后进行第二次hash操作,找到相应的HashEntry的位置,这里会利用继承过来的锁的特性,在将数据插入指定的HashEntry位置时(链表的尾端),会通过继承ReentrantLock的tryLock()方法尝试去获取锁,如果获取成功就直接插入相应的位置,如果已经有线程获取该Segment的锁,那当前线程会以自旋的方式去继续的调用tryLock()方法去获取锁,超过指定次数就挂起,等待唤醒

get操作

ConcurrentHashMap的get操作跟HashMap类似,只是ConcurrentHashMap第一次需要经过一次hash定位到Segment的位置,然后再hash定位到指定的HashEntry,遍历该HashEntry下的链表进行对比,成功就返回,不成功就返回null

size操作

计算ConcurrentHashMap的元素大小是一个有趣的问题,因为他是并发操作的,就是在你计算size的时候,他还在并发的插入数据,可能会导致你计算出来的size和你实际的size有相差(在你return size的时候,插入了多个数据),要解决这个问题,JDK1.7版本用两种方案

try {
    for (;;) {
        if (retries++ == RETRIES_BEFORE_LOCK) {
            for (int j = 0; j < segments.length; ++j) ensureSegment(j).lock(); // force creation
        }
        sum = 0L;
        size = 0;
        overflow = false;
        for (int j = 0; j < segments.length; ++j) {
            Segment seg = segmentAt(segments, j);
            if (seg != null) { sum += seg.modCount; int c = seg.count; if (c < 0 || (size += c) < 0)
               overflow = true;
            } }
        if (sum == last) break;
        last = sum; } }
finally {
    if (retries > RETRIES_BEFORE_LOCK) {
        for (int j = 0; j < segments.length; ++j)
            segmentAt(segments, j).unlock();
    }
}
  1. 第一种方案他会使用不加锁的模式去尝试多次计算ConcurrentHashMap的size,最多三次,比较前后两次计算的结果,结果一致就认为当前没有元素加入,计算的结果是准确的
  2. 第二种方案是如果第一种方案不符合,他就会给每个Segment加上锁,然后计算ConcurrentHashMap的size返回

JDK1.8的实现

JDK1.8的实现已经摒弃了Segment的概念,而是直接用Node数组+链表+红黑树的数据结构来实现,并发控制使用Synchronized和CAS来操作,整个看起来就像是优化过且线程安全的HashMap,虽然在JDK1.8中还能看到Segment的数据结构,但是已经简化了属性,只是为了兼容旧版本

在深入JDK1.8的put和get实现之前要知道一些常量设计和数据结构,这些是构成ConcurrentHashMap实现结构的基础,下面看一下基本属性:

// node数组最大容量:2^30=1073741824
private static final int MAXIMUM_CAPACITY = 1 << 30;
// 默认初始值,必须是2的幕数
private static final int DEFAULT_CAPACITY = 16;
//数组可能最大值,需要与toArray()相关方法关联
static final int MAX_ARRAY_SIZE = Integer.MAX_VALUE - 8;
//并发级别,遗留下来的,为兼容以前的版本
private static final int DEFAULT_CONCURRENCY_LEVEL = 16;
// 负载因子
private static final float LOAD_FACTOR = 0.75f;
// 链表转红黑树阀值,> 8 链表转换为红黑树
static final int TREEIFY_THRESHOLD = 8;
//树转链表阀值,小于等于6(tranfer时,lc、hc=0两个计数器分别++记录原bin、新binTreeNode数量,<=UNTREEIFY_THRESHOLD 则untreeify(lo))
static final int UNTREEIFY_THRESHOLD = 6;
static final int MIN_TREEIFY_CAPACITY = 64;
private static final int MIN_TRANSFER_STRIDE = 16;
private static int RESIZE_STAMP_BITS = 16;
// 2^15-1,help resize的最大线程数
private static final int MAX_RESIZERS = (1 << (32 - RESIZE_STAMP_BITS)) - 1;
// 32-16=16,sizeCtl中记录size大小的偏移量
private static final int RESIZE_STAMP_SHIFT = 32 - RESIZE_STAMP_BITS;
// forwarding nodes的hash值
static final int MOVED     = -1; 
// 树根节点的hash值
static final int TREEBIN   = -2; 
// ReservationNode的hash值
static final int RESERVED  = -3; 
// 可用处理器数量
static final int NCPU = Runtime.getRuntime().availableProcessors();
//存放node的数组
transient volatile Node[] table;
/*控制标识符,用来控制table的初始化和扩容的操作,不同的值有不同的含义
 *当为负数时:-1代表正在初始化,-N代表有N-1个线程正在 进行扩容
 *当为0时:代表当时的table还没有被初始化
 *当为正数时:表示初始化或者下一次进行扩容的大小
private transient volatile int sizeCtl;

基本属性定义了ConcurrentHashMap的一些边界以及操作时的一些控制,下面看一些内部的一些结构组成,这些是整个ConcurrentHashMap整个数据结构的核心

Node

Node是ConcurrentHashMap存储结构的基本单元,继承于HashMap中的Entry,用于存储数据,源代码如下

static class Node implements Map.Entry {
    //链表的数据结构
    final int hash;
    final K key;
    //val和next都会在扩容时发生变化,所以加上volatile来保持可见性和禁止重排序
    volatile V val;
    volatile Node next;
    Node(int hash, K key, V val, Node next) {
        this.hash = hash;
        this.key = key;
        this.val = val;
        this.next = next;
    }
    public final K getKey()       { return key; }
    public final V getValue()     { return val; }
    public final int hashCode()   { return key.hashCode() ^ val.hashCode(); }
    public final String toString(){ return key + "=" + val; }
    //不允许更新value  
    public final V setValue(V value) {
        throw new UnsupportedOperationException();
    }
    public final boolean equals(Object o) {
        Object k, v, u; Map.Entry e;
        return ((o instanceof Map.Entry) &&
                (k = (e = (Map.Entry)o).getKey()) != null &&
                (v = e.getValue()) != null &&
                (k == key || k.equals(key)) &&
                (v == (u = val) || v.equals(u)));
    }
    //用于map中的get()方法,子类重写
    Node find(int h, Object k) {
        Node e = this;
        if (k != null) {
            do {
                K ek;
                if (e.hash == h &&
                    ((ek = e.key) == k || (ek != null && k.equals(ek))))
                    return e;
            } while ((e = e.next) != null);
        }
        return null;
    }
}

Node数据结构很简单,从上可知,就是一个链表,但是只允许对数据进行查找,不允许进行修改

TreeNode

TreeNode继承与Node,但是数据结构换成了二叉树结构,它是红黑树的数据的存储结构,用于红黑树中存储数据,当链表的节点数大于8时会转换成红黑树的结构,他就是通过TreeNode作为存储结构代替Node来转换成黑红树源代码如下

static final class TreeNode extends Node {
    //树形结构的属性定义
    TreeNode parent;  // red-black tree links
    TreeNode left;
    TreeNode right;
    TreeNode prev;    // needed to unlink next upon deletion
    boolean red; //标志红黑树的红节点
    TreeNode(int hash, K key, V val, Node next,
             TreeNode parent) {
        super(hash, key, val, next);
        this.parent = parent;
    }
    Node find(int h, Object k) {
        return findTreeNode(h, k, null);
    }
    //根据key查找 从根节点开始找出相应的TreeNode,
    final TreeNode findTreeNode(int h, Object k, Class kc) {
        if (k != null) {
            TreeNode p = this;
            do  {
                int ph, dir; K pk; TreeNode q;
                TreeNode pl = p.left, pr = p.right;
                if ((ph = p.hash) > h)
                    p = pl;
                else if (ph < h)
                    p = pr;
                else if ((pk = p.key) == k || (pk != null && k.equals(pk)))
                    return p;
                else if (pl == null)
                    p = pr;
                else if (pr == null)
                    p = pl;
                else if ((kc != null ||
                          (kc = comparableClassFor(k)) != null) &&
                         (dir = compareComparables(kc, k, pk)) != 0)
                    p = (dir < 0) ? pl : pr;
                else if ((q = pr.findTreeNode(h, k, kc)) != null)
                    return q;
                else
                    p = pl;
            } while (p != null);
        }
        return null;
    }
}

TreeBin

TreeBin从字面含义中可以理解为存储树形结构的容器,而树形结构就是指TreeNode,所以TreeBin就是封装TreeNode的容器,它提供转换黑红树的一些条件和锁的控制,部分源码结构如下

static final class TreeBin extends Node {
    //指向TreeNode列表和根节点
    TreeNode root;
    volatile TreeNode first;
    volatile Thread waiter;
    volatile int lockState;
    // 读写锁状态
    static final int WRITER = 1; // 获取写锁的状态
    static final int WAITER = 2; // 等待写锁的状态
    static final int READER = 4; // 增加数据时读锁的状态
    /**
     * 初始化红黑树
     */
    TreeBin(TreeNode b) {
        super(TREEBIN, null, null, null);
        this.first = b;
        TreeNode r = null;
        for (TreeNode x = b, next; x != null; x = next) {
            next = (TreeNode)x.next;
            x.left = x.right = null;
            if (r == null) {
                x.parent = null;
                x.red = false;
                r = x;
            }
            else {
                K k = x.key;
                int h = x.hash;
                Class kc = null;
                for (TreeNode p = r;;) {
                    int dir, ph;
                    K pk = p.key;
                    if ((ph = p.hash) > h)
                        dir = -1;
                    else if (ph < h)
                        dir = 1;
                    else if ((kc == null &&
                              (kc = comparableClassFor(k)) == null) ||
                             (dir = compareComparables(kc, k, pk)) == 0)
                        dir = tieBreakOrder(k, pk);
                        TreeNode xp = p;
                    if ((p = (dir <= 0) ? p.left : p.right) == null) {
                        x.parent = xp;
                        if (dir <= 0)
                            xp.left = x;
                        else
                            xp.right = x;
                        r = balanceInsertion(r, x);
                        break;
                    }
                }
            }
        }
        this.root = r;
        assert checkInvariants(root);
    }
    ......
}

介绍了ConcurrentHashMap主要的属性与内部的数据结构,现在通过一个简单的例子以debug的视角看看ConcurrentHashMap的具体操作细节

public class TestConcurrentHashMap{    
    public static void main(String[] args){
        ConcurrentHashMap map = new ConcurrentHashMap(); //初始化ConcurrentHashMap
        //新增个人信息
        map.put("id","1");
        map.put("name","andy");
        map.put("sex","男");
        //获取姓名
        String name = map.get("name");
        Assert.assertEquals(name,"andy");
        //计算大小
        int size = map.size();
        Assert.assertEquals(size,3);
    }
}

我们先通过new ConcurrentHashMap()来进行初始化

public ConcurrentHashMap() {
}

由上你会发现ConcurrentHashMap的初始化其实是一个空实现,并没有做任何事,这里后面会讲到,这也是和其他的集合类有区别的地方,初始化操作并不是在构造函数实现的,而是在put操作中实现,当然ConcurrentHashMap还提供了其他的构造函数,有指定容量大小或者指定负载因子,跟HashMap一样,这里就不做介绍了

put操作

在上面的例子中我们新增个人信息会调用put方法,我们来看下

public V put(K key, V value) {
    return putVal(key, value, false);
}
/** Implementation for put and putIfAbsent */
final V putVal(K key, V value, boolean onlyIfAbsent) {
    if (key == null || value == null) throw new NullPointerException();
    int hash = spread(key.hashCode()); //两次hash,减少hash冲突,可以均匀分布
    int binCount = 0;
    for (Node[] tab = table;;) { //对这个table进行迭代
        Node f; int n, i, fh;
        //这里就是上面构造方法没有进行初始化,在这里进行判断,为null就调用initTable进行初始化,属于懒汉模式初始化
        if (tab == null || (n = tab.length) == 0)
            tab = initTable();
        else if ((f = tabAt(tab, i = (n - 1) & hash)) == null) {//如果i位置没有数据,就直接无锁插入
            if (casTabAt(tab, i, null,
                         new Node(hash, key, value, null)))
                break;                   // no lock when adding to empty bin
        }
        else if ((fh = f.hash) == MOVED)//如果在进行扩容,则先进行扩容操作
            tab = helpTransfer(tab, f);
        else {
            V oldVal = null;
            //如果以上条件都不满足,那就要进行加锁操作,也就是存在hash冲突,锁住链表或者红黑树的头结点
            synchronized (f) {
                if (tabAt(tab, i) == f) {
                    if (fh >= 0) { //表示该节点是链表结构
                        binCount = 1;
                        for (Node e = f;; ++binCount) {
                            K ek;
                            //这里涉及到相同的key进行put就会覆盖原先的value
                            if (e.hash == hash &&
                                ((ek = e.key) == key ||
                                 (ek != null && key.equals(ek)))) {
                                oldVal = e.val;
                                if (!onlyIfAbsent)
                                    e.val = value;
                                break;
                            }
                            Node pred = e;
                            if ((e = e.next) == null) {  //插入链表尾部
                                pred.next = new Node(hash, key,
                                                          value, null);
                                break;
                            }
                        }
                    }
                    else if (f instanceof TreeBin) {//红黑树结构
                        Node p;
                        binCount = 2;
                        //红黑树结构旋转插入
                        if ((p = ((TreeBin)f).putTreeVal(hash, key,
                                                       value)) != null) {
                            oldVal = p.val;
                            if (!onlyIfAbsent)
                                p.val = value;
                        }
                    }
                }
            }
            if (binCount != 0) { //如果链表的长度大于8时就会进行红黑树的转换
                if (binCount >= TREEIFY_THRESHOLD)
                    treeifyBin(tab, i);
                if (oldVal != null)
                    return oldVal;
                break;
            }
        }
    }
    addCount(1L, binCount);//统计size,并且检查是否需要扩容
    return null;
}

这个put的过程很清晰,对当前的table进行无条件自循环直到put成功,可以分成以下六步流程来概述

  1. 如果没有初始化就先调用initTable()方法来进行初始化过程
  2. 如果没有hash冲突就直接CAS插入
  3. 如果还在进行扩容操作就先进行扩容
  4. 如果存在hash冲突,就加锁来保证线程安全,这里有两种情况,一种是链表形式就直接遍历到尾端插入,一种是红黑树就按照红黑树结构插入,
  5. 最后一个如果该链表的数量大于阈值8,就要先转换成黑红树的结构,break再一次进入循环
  6. 如果添加成功就调用addCount()方法统计size,并且检查是否需要扩容

现在我们来对每一步的细节进行源码分析,在第一步中,符合条件会进行初始化操作,我们来看看initTable()方法

**
 * Initializes table, using the size recorded in sizeCtl.
 */
private final Node[] initTable() {
    Node[] tab; int sc;
    while ((tab = table) == null || tab.length == 0) {//空的table才能进入初始化操作
        if ((sc = sizeCtl) < 0) //sizeCtl<0表示其他线程已经在初始化了或者扩容了,挂起当前线程 
            Thread.yield(); // lost initialization race; just spin
        else if (U.compareAndSwapInt(this, SIZECTL, sc, -1)) {//CAS操作SIZECTL为-1,表示初始化状态
            try {
                if ((tab = table) == null || tab.length == 0) {
                    int n = (sc > 0) ? sc : DEFAULT_CAPACITY;
                    @SuppressWarnings("unchecked")
                    Node[] nt = (Node[])new Node[n];//初始化
                    table = tab = nt;
                    sc = n - (n >>> 2);//记录下次扩容的大小
                }
            } finally {
                sizeCtl = sc;
            }
            break;
        }
    }
    return tab;
}

在第二步中没有hash冲突就直接调用Unsafe的方法CAS插入该元素,进入第三步如果容器正在扩容,则会调用helpTransfer()方法帮助扩容,现在我们跟进helpTransfer()方法看看

/**
 *帮助从旧的table的元素复制到新的table中
 */
final Node[] helpTransfer(Node[] tab, Node f) {
    Node[] nextTab; int sc;
    if (tab != null && (f instanceof ForwardingNode) &&
        (nextTab = ((ForwardingNode)f).nextTable) != null) { //新的table nextTba已经存在前提下才能帮助扩容
        int rs = resizeStamp(tab.length);
        while (nextTab == nextTable && table == tab &&
               (sc = sizeCtl) < 0) {
            if ((sc >>> RESIZE_STAMP_SHIFT) != rs || sc == rs + 1 ||
                sc == rs + MAX_RESIZERS || transferIndex <= 0)
                break;
            if (U.compareAndSwapInt(this, SIZECTL, sc, sc + 1)) {
                transfer(tab, nextTab);//调用扩容方法
                break;
            }
        }
        return nextTab;
    }
    return table;
}

其实helpTransfer()方法的目的就是调用多个工作线程一起帮助进行扩容,这样的效率就会更高,而不是只有检查到要扩容的那个线程进行扩容操作,其他线程就要等待扩容操作完成才能工作
既然这里涉及到扩容的操作,我们也一起来看看扩容方法transfer()

private final void transfer(Node[] tab, Node[] nextTab) {
        int n = tab.length, stride;
        // 每核处理的量小于16,则强制赋值16
        if ((stride = (NCPU > 1) ? (n >>> 3) / NCPU : n) < MIN_TRANSFER_STRIDE)
            stride = MIN_TRANSFER_STRIDE; // subdivide range
        if (nextTab == null) {            // initiating
            try {
                @SuppressWarnings("unchecked")
                Node[] nt = (Node[])new Node[n << 1];        //构建一个nextTable对象,其容量为原来容量的两倍
                nextTab = nt;
            } catch (Throwable ex) {      // try to cope with OOME
                sizeCtl = Integer.MAX_VALUE;
                return;
            }
            nextTable = nextTab;
            transferIndex = n;
        }
        int nextn = nextTab.length;
        // 连接点指针,用于标志位(fwd的hash值为-1,fwd.nextTable=nextTab)
        ForwardingNode fwd = new ForwardingNode(nextTab);
        // 当advance == true时,表明该节点已经处理过了
        boolean advance = true;
        boolean finishing = false; // to ensure sweep before committing nextTab
        for (int i = 0, bound = 0;;) {
            Node f; int fh;
            // 控制 --i ,遍历原hash表中的节点
            while (advance) {
                int nextIndex, nextBound;
                if (--i >= bound || finishing)
                    advance = false;
                else if ((nextIndex = transferIndex) <= 0) {
                    i = -1;
                    advance = false;
                }
                // 用CAS计算得到的transferIndex
                else if (U.compareAndSwapInt
                        (this, TRANSFERINDEX, nextIndex,
                                nextBound = (nextIndex > stride ?
                                        nextIndex - stride : 0))) {
                    bound = nextBound;
                    i = nextIndex - 1;
                    advance = false;
                }
            }
            if (i < 0 || i >= n || i + n >= nextn) {
                int sc;
                // 已经完成所有节点复制了
                if (finishing) {
                    nextTable = null;
                    table = nextTab;        // table 指向nextTable
                    sizeCtl = (n << 1) - (n >>> 1);     // sizeCtl阈值为原来的1.5倍
                    return;     // 跳出死循环,
                }
                // CAS 更扩容阈值,在这里面sizectl值减一,说明新加入一个线程参与到扩容操作
                if (U.compareAndSwapInt(this, SIZECTL, sc = sizeCtl, sc - 1)) {
                    if ((sc - 2) != resizeStamp(n) << RESIZE_STAMP_SHIFT)
                        return;
                    finishing = advance = true;
                    i = n; // recheck before commit
                }
            }
            // 遍历的节点为null,则放入到ForwardingNode 指针节点
            else if ((f = tabAt(tab, i)) == null)
                advance = casTabAt(tab, i, null, fwd);
            // f.hash == -1 表示遍历到了ForwardingNode节点,意味着该节点已经处理过了
            // 这里是控制并发扩容的核心
            else if ((fh = f.hash) == MOVED)
                advance = true; // already processed
            else {
                // 节点加锁
                synchronized (f) {
                    // 节点复制工作
                    if (tabAt(tab, i) == f) {
                        Node ln, hn;
                        // fh >= 0 ,表示为链表节点
                        if (fh >= 0) {
                            // 构造两个链表  一个是原链表  另一个是原链表的反序排列
                            int runBit = fh & n;
                            Node lastRun = f;
                            for (Node p = f.next; p != null; p = p.next) {
                                int b = p.hash & n;
                                if (b != runBit) {
                                    runBit = b;
                                    lastRun = p;
                                }
                            }
                            if (runBit == 0) {
                                ln = lastRun;
                                hn = null;
                            }
                            else {
                                hn = lastRun;
                                ln = null;
                            }
                            for (Node p = f; p != lastRun; p = p.next) {
                                int ph = p.hash; K pk = p.key; V pv = p.val;
                                if ((ph & n) == 0)
                                    ln = new Node(ph, pk, pv, ln);
                                else
                                    hn = new Node(ph, pk, pv, hn);
                            }
                            // 在nextTable i 位置处插上链表
                            setTabAt(nextTab, i, ln);
                            // 在nextTable i + n 位置处插上链表
                            setTabAt(nextTab, i + n, hn);
                            // 在table i 位置处插上ForwardingNode 表示该节点已经处理过了
                            setTabAt(tab, i, fwd);
                            // advance = true 可以执行--i动作,遍历节点
                            advance = true;
                        }
                        // 如果是TreeBin,则按照红黑树进行处理,处理逻辑与上面一致
                        else if (f instanceof TreeBin) {
                            TreeBin t = (TreeBin)f;
                            TreeNode lo = null, loTail = null;
                            TreeNode hi = null, hiTail = null;
                            int lc = 0, hc = 0;
                            for (Node e = t.first; e != null; e = e.next) {
                                int h = e.hash;
                                TreeNode p = new TreeNode
                                        (h, e.key, e.val, null, null);
                                if ((h & n) == 0) {
                                    if ((p.prev = loTail) == null)
                                        lo = p;
                                    else
                                        loTail.next = p;
                                    loTail = p;
                                    ++lc;
                                }
                                else {
                                    if ((p.prev = hiTail) == null)
                                        hi = p;
                                    else
                                        hiTail.next = p;
                                    hiTail = p;
                                    ++hc;
                                }
                            }
                            // 扩容后树节点个数若<=6,将树转链表
                            ln = (lc <= UNTREEIFY_THRESHOLD) ? untreeify(lo) :
                                    (hc != 0) ? new TreeBin(lo) : t;
                            hn = (hc <= UNTREEIFY_THRESHOLD) ? untreeify(hi) :
                                    (lc != 0) ? new TreeBin(hi) : t;
                            setTabAt(nextTab, i, ln);
                            setTabAt(nextTab, i + n, hn);
                            setTabAt(tab, i, fwd);
                            advance = true;
                        }
                    }
                }
            }
        }
    }

扩容过程有点复杂,这里主要涉及到多线程并发扩容,ForwardingNode的作用就是支持扩容操作,将已处理的节点和空节点置为ForwardingNode,并发处理时多个线程经过ForwardingNode就表示已经遍历了,就往后遍历,下图是多线程合作扩容的过程:

介绍完扩容过程,我们再次回到put流程,在第四步中是向链表或者红黑树里加节点,到第五步,会调用treeifyBin()方法进行链表转红黑树的过程

private final void treeifyBin(Node[] tab, int index) {
    Node b; int n, sc;
    if (tab != null) {
        //如果整个table的数量小于64,就扩容至原来的一倍,不转红黑树了
        //因为这个阈值扩容可以减少hash冲突,不必要去转红黑树
        if ((n = tab.length) < MIN_TREEIFY_CAPACITY) 
            tryPresize(n << 1);
        else if ((b = tabAt(tab, index)) != null && b.hash >= 0) {
            synchronized (b) {
                if (tabAt(tab, index) == b) {
                    TreeNode hd = null, tl = null;
                    for (Node e = b; e != null; e = e.next) {
                        //封装成TreeNode
                        TreeNode p =
                            new TreeNode(e.hash, e.key, e.val,
                                              null, null);
                        if ((p.prev = tl) == null)
                            hd = p;
                        else
                            tl.next = p;
                        tl = p;
                    }
                    //通过TreeBin对象对TreeNode转换成红黑树
                    setTabAt(tab, index, new TreeBin(hd));
                }
            }
        }
    }
}

到第六步表示已经数据加入成功了,现在调用addCount()方法计算ConcurrentHashMap的size,在原来的基础上加一,现在来看看addCount()方法

private final void addCount(long x, int check) {
    CounterCell[] as; long b, s;
    //更新baseCount,table的数量,counterCells表示元素个数的变化
    if ((as = counterCells) != null ||
        !U.compareAndSwapLong(this, BASECOUNT, b = baseCount, s = b + x)) {
        CounterCell a; long v; int m;
        boolean uncontended = true;
        //如果多个线程都在执行,则CAS失败,执行fullAddCount,全部加入count
        if (as == null || (m = as.length - 1) < 0 || 
            (a = as[ThreadLocalRandom.getProbe() & m]) == null ||
            !(uncontended =
              U.compareAndSwapLong(a, CELLVALUE, v = a.value, v + x))) {
            fullAddCount(x, uncontended);
            return;
        }
        if (check <= 1)
            return;
        s = sumCount();
    }
     //check>=0表示需要进行扩容操作
    if (check >= 0) {
        Node[] tab, nt; int n, sc;
        while (s >= (long)(sc = sizeCtl) && (tab = table) != null &&
               (n = tab.length) < MAXIMUM_CAPACITY) {
            int rs = resizeStamp(n);
            if (sc < 0) {
                if ((sc >>> RESIZE_STAMP_SHIFT) != rs || sc == rs + 1 ||
                    sc == rs + MAX_RESIZERS || (nt = nextTable) == null ||
                    transferIndex <= 0)
                    break;
                if (U.compareAndSwapInt(this, SIZECTL, sc, sc + 1))
                    transfer(tab, nt);
            }
            //当前线程发起库哦哦让操作,nextTable=null
            else if (U.compareAndSwapInt(this, SIZECTL, sc,
                                         (rs << RESIZE_STAMP_SHIFT) + 2))
                transfer(tab, null);
            s = sumCount();
        }
    }
}

put的流程现在已经分析完了,你可以从中发现,他在并发处理中使用的是乐观锁,当有冲突的时候才进行并发处理,而且流程步骤很清晰,但是细节设计的很复杂,毕竟多线程的场景也复杂

get操作

我们现在要回到开始的例子中,我们对个人信息进行了新增之后,我们要获取所新增的信息,使用String name = map.get(“name”)获取新增的name信息,现在我们依旧用debug的方式来分析下ConcurrentHashMap的获取方法get()

public V get(Object key) {
    Node[] tab; Node e, p; int n, eh; K ek;
    int h = spread(key.hashCode()); //计算两次hash
    if ((tab = table) != null && (n = tab.length) > 0 &&
        (e = tabAt(tab, (n - 1) & h)) != null) {//读取首节点的Node元素
        if ((eh = e.hash) == h) { //如果该节点就是首节点就返回
            if ((ek = e.key) == key || (ek != null && key.equals(ek)))
                return e.val;
        }
        //hash值为负值表示正在扩容,这个时候查的是ForwardingNode的find方法来定位到nextTable来
        //查找,查找到就返回
        else if (eh < 0)
            return (p = e.find(h, key)) != null ? p.val : null;
        while ((e = e.next) != null) {//既不是首节点也不是ForwardingNode,那就往下遍历
            if (e.hash == h &&
                ((ek = e.key) == key || (ek != null && key.equals(ek))))
                return e.val;
        }
    }
    return null;
}

ConcurrentHashMap的get操作的流程很简单,也很清晰,可以分为三个步骤来描述

  1. 计算hash值,定位到该table索引位置,如果是首节点符合就返回
  2. 如果遇到扩容的时候,会调用标志正在扩容节点ForwardingNode的find方法,查找该节点,匹配就返回
  3. 以上都不符合的话,就往下遍历节点,匹配就返回,否则最后就返回null

size操作

最后我们来看下例子中最后获取size的方式int size = map.size();,现在让我们看下size()方法

public int size() {
    long n = sumCount();
    return ((n < 0L) ? 0 :
            (n > (long)Integer.MAX_VALUE) ? Integer.MAX_VALUE :
            (int)n);
}
final long sumCount() {
    CounterCell[] as = counterCells; CounterCell a; //变化的数量
    long sum = baseCount;
    if (as != null) {
        for (int i = 0; i < as.length; ++i) {
            if ((a = as[i]) != null)
                sum += a.value;
        }
    }
    return sum;
}

在JDK1.8版本中,对于size的计算,在扩容和addCount()方法就已经有处理了,JDK1.7是在调用size()方法才去计算,其实在并发集合中去计算size是没有多大的意义的,因为size是实时在变的,只能计算某一刻的大小,但是某一刻太快了,人的感知是一个时间段,所以并不是很精确

总结与思考

其实可以看出JDK1.8版本的ConcurrentHashMap的数据结构已经接近HashMap,相对而言,ConcurrentHashMap只是增加了同步的操作来控制并发,从JDK1.7版本的ReentrantLock+Segment+HashEntry,到JDK1.8版本中synchronized+CAS+HashEntry+红黑树,相对而言,总结如下思考

  1. JDK1.8的实现降低锁的粒度,JDK1.7版本锁的粒度是基于Segment的,包含多个HashEntry,而JDK1.8锁的粒度就是HashEntry(首节点)
  2. JDK1.8版本的数据结构变得更加简单,使得操作也更加清晰流畅,因为已经使用synchronized来进行同步,所以不需要分段锁的概念,也就不需要Segment这种数据结构了,由于粒度的降低,实现的复杂度也增加了
  3. JDK1.8使用红黑树来优化链表,基于长度很长的链表的遍历是一个很漫长的过程,而红黑树的遍历效率是很快的,代替一定阈值的链表,这样形成一个最佳拍档
  4. JDK1.8为什么使用内置锁synchronized来代替重入锁ReentrantLock,我觉得有以下几点
    1. 因为粒度降低了,在相对而言的低粒度加锁方式,synchronized并不比ReentrantLock差,在粗粒度加锁中ReentrantLock可能通过Condition来控制各个低粒度的边界,更加的灵活,而在低粒度中,Condition的优势就没有了
    2. JVM的开发团队从来都没有放弃synchronized,而且基于JVM的synchronized优化空间更大,使用内嵌的关键字比使用API更加自然
    3. 在大量的数据操作下,对于JVM的内存压力,基于API的ReentrantLock会开销更多的内存,虽然不是瓶颈,但是也是一个选择依据

参考

blog.csdn.net/u010412719/…
www.jianshu.com/p/e694f1e86…
my.oschina.net/liuxiaomian…
bentang.me/tech/2016/1…
cmsblogs.com/?p=2283