Zdal分库分表:支付宝是如何在分布式环境下避开数据库压力的?

1,110 阅读6分钟
  • 当前位置:首页
  • 恒生技术之眼
  • Zdal分库分表:支付宝是如何在分布式环境下完爆数据库压力的?

Zdal是支付宝自主研发的数据中间件产品,采用标准的JDBC规范,可以在分布式环境下看上去像传统数据库一样提供海量数据服务,是一种通用的分库分表数据库访问框架,解决单库单表数据库访问压力,Zdal主要提供分库分表,结果集合并,sql解析,数据库failover动态切换等功能,提供互联网金融行业的数据访问层统一解决方案,目前已经在支付宝的交易,支付,会员,金融等大部分关键应用上使用,并且在2013年双11大促中运行稳定。

▲系统目标

1.数据访问路由,将针对数据的读写请求发送到最合适的地方。
2.数据存储的自由扩展,不再受限于单台机器的容量瓶颈和速度瓶颈,平滑迁移。
3.使用zdal组件进行数据库的拆分,搭建分布式环境下的海量数据访问平台。
4.实现mysql,oracle,DB2数据库访问能力。

【系统架构和领域模型】

▲系统整体架构

zdal组件主要有5部分组成:
1. Zdal-client:开发编程接口,实现jdbc的Datasource,Connection,Statement,PreparedStatement,ResultSet等接口,实现通用的jdbc-sql访问,内部还实现读库重试,group数据源的选择器,表名替换,sql执行器等功能。
2. Zdal-parser:支持oracle/mysql/db2等数据库的sql语句解析,并且缓存。根据规则引擎提供的参数列表,在指定的sql中查找到需要的参数,然后返回拆分字段。
3. Zdal-rule:根据zdal-parser解析后的拆分字段值来确定逻辑库和物理表名。
4. Zdal-datasource:数据库连接的管理,支持mysql,oracle,db2数据库的连接管理。
5. Zdal-common:zdal组件所使用的一些公共组件类。

▲ 总体流程

Zdal初始化流程

分库分表初始化流程

分库分表sql执行流程

【关键技术&第三方框架】

▲ Zdal-client
Zdal-client 模块主要是完成以下几部分工作:
1.加载配置文件进行初始化工作,初始化groovy规则引擎。
2.对jdbc 标准接口的封装,包括 DataSource、Connection、Statement、PrepareStatment等,并提供一个一对多的管理容器,可以管理多个jdbc建立的资源。
3.SQL执行:根据规则引擎生成的目标库id和表名,进行表名替换后在目标库上执行该sql,如果是跨库跨表的sql,需要进行多个结果集的merge。
4.读库重试,即在读库发生断连接问题的时候,Zdal会自动的尝试从对等的其他读库中去查询这条数据,尽最大努力保证在数据库还有访问能力的情况下,保证数据的可访问性。
5.将传入的sql 和 参数进行包装后,调用 zdal-parser 和zdal-rule的 相关接口,进行sql的解析以及计算相应的分库分表结果。在此模块将会实现表名替换的功能,即将sql的逻辑表名替换成带后缀的物理表名。
6.动态指定读库功能,即可以让业务根据实际需求指定一组中的某个读库进行操作,也可以指定到写库读。
7.聚合函数结果集合并,针对count,sum,max,min等聚合函数在多个数据源的执行结果,进行结果集的合并。


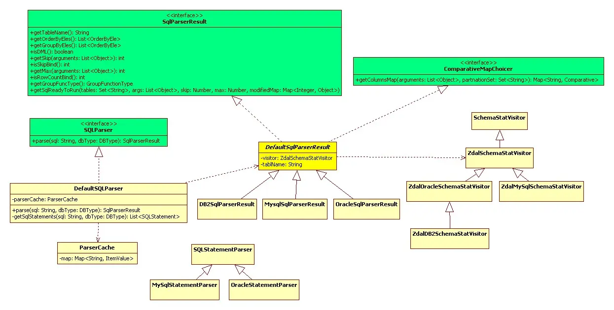
Zdal-parser
Parser组件包括如下几个部分:
1. Lexer 词法解析。
2.Parser,Parser包括ExprParser,各种StatementParser。
3. AST, Abstract Syntax TreeParse出来的结果就是AST。
4.StatementParser:解析各种sql语句,按照词法分析和语法分析提炼sql的关键字。
5.Visitor:根据StatementParser的解析结果对AST做各种处理,比如FormatOutput,遍历,tableName,表达式,函数,绑定参数,分页参数,获取sql解析的结果。

Zdal-Parser的主要核心类图如下:


Zdal-rule

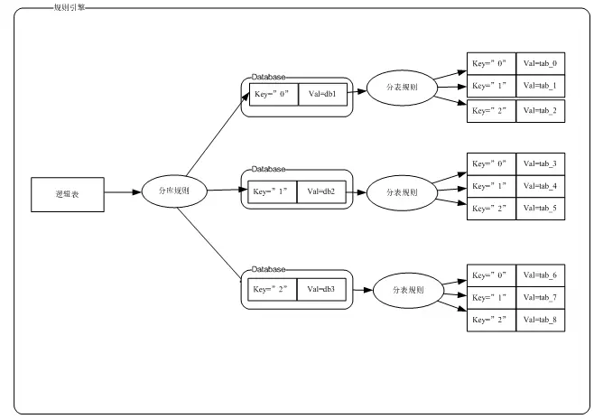
Zdal-rule 主要是完成规则的计算,包括分库的计算和分表的计算,相当于是一个二次路由的过程,包括单库单表、单库多表以及多库多表等几种情况。为了适应规则的灵活配置,目前主要是采用书写groovy脚本的方式来配置规则,或者在代码里封装拆分规则静态方法,在规则里调用该静态方法即可。

我们假设分库规则是 user_id % 9  /  3 分表规则是user_id % 9 % 3

由上图可以看到,其实规则本身可以抽象为两次一对多的过程:
▪ 第一次是从逻辑表,通过分库规则, 选择了库

▪ 第二次是从database,通过分表规则,选择了真正的表。


Zdal-common
Zdal功能所用到一些公共组件类,包括StringUtils,BeanUtils,DataUtils等公共工具类。


 >>外围jar包依赖: 
1. spring:通过spring-bean来加载zdal的配置文件。

2. log4j:zdal记录的log信息。

3. jdbc-driver-oracle:zdal访问oracle数据库的driver。

4. jdbc-driver-mysql:zdal访问mysql数据库的driver。

6. groovy:zdal基于groovy语言实现的一种rule-engine。

【数据源配置】 Zdal的配置采用4层结构,如下图所示:

分库分表规则AppRule的3层配置结构如下图:

Group

【代码示例】 示例代码中有group,shard,shardfailover,shardgroup 4中配置的功能测试代码,是基于mysql数据库的,相应的配置文件,分库分表静态类,建库脚本等也在里面:

【系统日志】 需要在log4j.xml中加上以下的日志配置项:

▲Zdal提供两类日志:
1.zdal-client-config.log:初始化的日志信息,主要打印appName,appDsName,dbmode,configPath,分库分表规则,groupRule,failoverRule,动态failover,markdown,markup等动态推送的日志信息。
2.zdal-datasource-pool.log:各个物理数据源连接池的连接状态日志信息;超时连接剔除的日志,异常连接的日志信息等。

【数据库灾备】 数据访问层组件是以jar包的方式嵌入app中,相应的DB灾备由app和DBA决定,在数据库出现故障需要failover,markdown,markup时,通过分布式环境的zookeeper等工具进行动态切换,zdal目前支持各个数据源权重的动态切换(这部分功能需要由使用方进行改造以便支持)。

恒生技术之眼原创文章,未经授权禁止转载。详情见(点击)转载须知

发表评论 称呼 邮箱 接收邮件提醒 内容 评论通过审核后显示。

友情链接

恒生区块链 Light官网

联系我们

TEL:0571-28829811 Email:rdcsupport@hundsun.com

恒生技术之眼

站长统计