本文目录如下
- 网络模块需要具备什么能力
- 为什么Retrofit是个好选择
- Retrofit业务分析
- Retrofit技术点
- 设计模式
一.网络模块需要具备什么能力?
常见的需求下图:

screenshot.png
下面解释一下重要的部分.
1.支持缓存
为了让页面快速展现,很多页面需要先加载缓存.通用策略是
1.先加载缓存;
2.然后做网络请求
3.网络请求成功后刷新页面,并且更新缓存数据
这里涉及到,缓存要存在哪里. 一般也是两种方案:
- 业务侧做缓存. 每个页面自己维护缓存,一般存在db/sp/文件系统中
- 网络侧做缓存, 业务做网络请求的时候,可以要求返回缓存数据.
方案1:适用于存储需要检索数据的情况. 比如数据存在db中,可以用sql查询. 缺点是业务侧需要实现缓存策略,较麻烦.方案2: 业务侧调用简单,适用场景非常广泛.
所以在网路侧支持缓存, 是一个很普遍的方案.
2.AccessToken失效后重发失败请求
这个是基于这几种前提.
App有登录功能App登录通过 AccessToken/RefreshToken实现
简单说明 AccessToken失效后会发生什么:
- AccessToken失效
- 做网络请求,服务端会返回结果说AccessToken失效
<font color="red">此时网络请求是失败了</font>
- 客户端利用RefreshToken 重新换AccessToken.
- 拿着新AccessToken <font color="red">重发网络请求</font>.
- 业务侧拿到正确结果
一般AccessToken失效是比较频繁的, 如果没有自动重新请求机制, 每次AccessToken失效用户都能感知到,这样体验很不好. 所以一般要在网络库/登录模块之间或者上层做一个封装解决这个问题..
3. 多级别取消网络请求
最好是能:
- 取消一次网络请求
- 某个页面退出时,能取消整个页面对应的网络请求.
资源吗,能省点就省点
4. 支持"同步/异步"请求
5. 支持选中在"异步线程/UI线程"回调
很多请求是需要需要刷UI的, 这样就不需要主动post到UI线程了.
二.为什么Retrofit是个好选择
Retrofit-Github
选开源库,有几个点很重要.
1.开源库要稳定,优先选择有人维护,用户量大的库
成熟的项目明显的坑少. 所以一个应用广泛的库是一个稳妥的选择.
Retrofit: Square出品, 2万+ star,一直在更新
2.开源库的代码结构不能太庞大,太复杂.
是代码总会有bug的, 有问题要能看明白,可以选择规避或者自行解决. 代码庞大或者逻辑复杂时,排查问题就是一个很痛苦的过程
Retrofit 代码量少,结构清晰

screenshot.png
3.拓展性好
业务是变化的, 要在预期的业务变化内, 当前库要能cover住, 如果开发几版发现不能满足拓展的需求, 临时换库,那会带来很多工作量和bug
Retrofit 在解耦上做的很棒,拓展性高
4.开源库自身的依赖库不能太多
在这点上很重要,引入一个库如果要一并带入很多它的依赖库,会有很大的问题:
- 会增大包的体积
- 会让库变得不好维护,链条上的每个库都可能有问题.
- 最大的问题是, 这些依赖库可能会和App的其他依赖库冲突. 会产生类冲突,版本冲突. 排查这些冲突是一个很痛苦的过程.(在这点上, 集团的依赖库这个问题尤为严重)
Retrofit目前依赖于Okhttp3, 考虑到OKhttp3也很流行,可以一并引入
三. Retrofit业务分析
做为一个网络库Okhttp的封装, Retrofit需要处理3部分问题:
- 允许业务拓展哪些环节.
- 这些拓展的注册,和什么情况下生效
- 拓展是否灵活
1.拓展性
Retrofit允许配置的是 CallAdapter,RequestBodyConverter,ResponseConvert.
CallAdapter: 负责调用OkHttpCall发起请求,处理回调分发
RequestBodyConverter: 在构建Request的时候, 构建body
ResponseConverter: 转换网络请求结果.
Retrofit发起网络请求最终走的的OKHttpCall.
网络请求的流程套路大家都一样, 都是:
"业务发起请求"->"构建Request"->"发起请求"->"解释请求"->"回调业务".
下面是他的调用流程, 蓝色部分是自定义模块.

screenshot.png
2. 功能的注册和获取
注册
在Retrofit初始化的时候, 允许添加CallAdapterFactory和ConverterFactory.
Retrofit retrofit = new Retrofit.Builder()
.baseUrl("http://httpbin.org")
.addCallAdapterFactory(new ErrorHandlingCallAdapterFactory())
.addConverterFactory(GsonConverterFactory.create())
.build();
获取
注册和获取的流程如下.按注册的顺序获取,只要找到了就就结束查找.

screenshot.png
3.灵活的处理能力
每一个请求声明是一个函数, 他包含3部分信息:
- Return Type
- Method Annotation
- Parameter Annotation

screenshot.png
对于CallAdapter/RequestBodyConverter/ResponseConvert可以获取到这3部分信息.然后做相应操作,过程是非常灵活.
//CallAdapter.Fatory 可以获取到
//ReturnType,Method Annotation
public abstract @Nullable CallAdapter<?, ?> get(Type returnType, Annotation[] annotations,
Retrofit retrofit);
//Response Convert可以获取到
//Type,Method Annotation
Converter<ResponseBody, ?> responseBodyConverter(Type type, Annotation[] annotations,
Retrofit retrofit);
//Request Convert可以获取到
//Type,Method Annotation,Parameter Annotation
Converter<?, RequestBody> requestBodyConverter(Type type,
Annotation[] parameterAnnotations, Annotation[] methodAnnotations, Retrofit retrofit) ;
四.Retrofit技术点
1.大量泛型/反射的操作
关于Type下面这个文章讲的比较好
Retrofit完全解析(三):Type<基础详解>
对于方法
@GET("/repos/{owner}/{repo}/contributors")
Call<List<Contributor>> contributors(
@Path("owner") String owner,
@Path("repo") String repo);
方法有三部分信息
- 函数返回值
- 方法体上的Annotaion
- 参数中的Annotation
Retrofit中根据这3部分信息, 匹配CallAdapter/Converter,生成ServiceMethod, 中间用了大量的泛型解释.代码集中体现在 Utils/ServiceMethod/CallAdapter/Converter上.
用到类型示例:
-Type
-ParameterizedType
-TypeVariable
-GenericArrayType
-WildcardType
-Class.isAssignableFrom
-Class.isInterface()
-Class<?>[] getInterfaces()
-Type[] Method.getGenericParameterTypes()
-Annotation[][] Method.getParameterAnnotations()
-Method.getGenericReturnType()
2.类和参数保护
1.不能修改的类用final修饰
2.new ConcurrentHashMap<>()处理并发,取得时候加上synchronized判断
3.adapterFactories = unmodifiableList(adapterFactories); // Defensive copy at call site. 做参数保护
3.类中自定义static实例化方法
public final class GsonConverterFactory extends Converter.Factory {
public static GsonConverterFactory create() {
return create(new Gson());
}
}
4.网络模拟服务MockWebServer
MockWebServer-github
com.squareup.okhttp3:mockwebserver
比较强大的网络模拟工具, 配合Okhttp用很方便
MockWebServer server = new MockWebServer();
server.start();
server.enqueue(new MockResponse().setBody("{\"name\": \"Jason\"}"));
server.enqueue(new MockResponse().setBody("<user name=\"Eximel\"/>"));
Retrofit retrofit = new Retrofit.Builder()
.baseUrl(server.url("/"))
.addConverterFactory(new QualifiedTypeConverterFactory(
GsonConverterFactory.create(),
SimpleXmlConverterFactory.create()))
.build();
Service service = retrofit.create(Service.class);
User user1 = service.exampleJson().execute().body();
5.对Object进行Array操作
Object values;
(T) Array.get(values, i);
Array.getLength(values);
6.利用了方法上的各种信息

screenshot.png
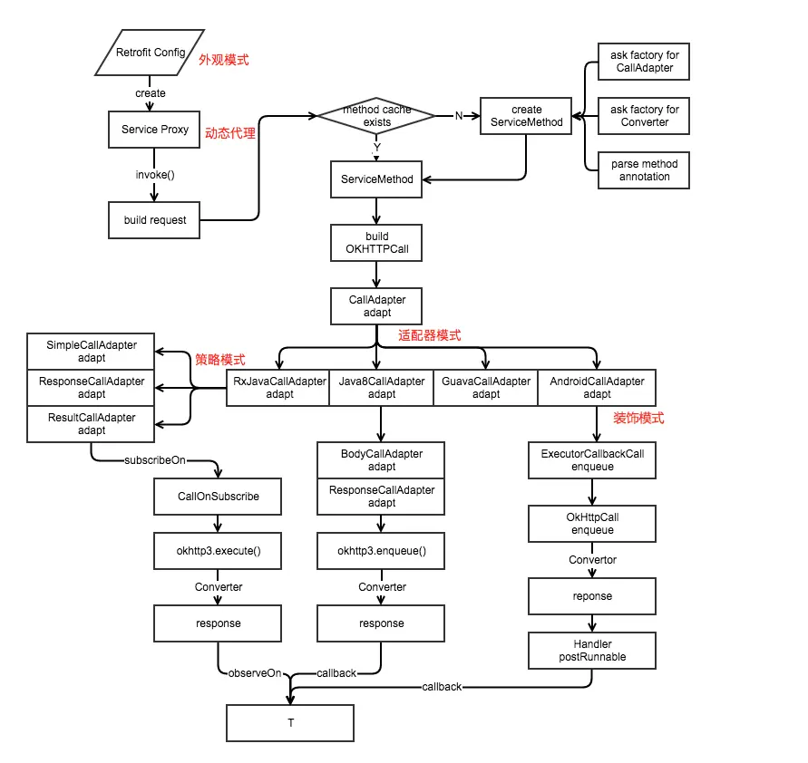
7.Retrofit业务流程图

五.设计模式
摘在:Retrofit分析-经典设计模式案例,
作者: stay4it
1.外观模式
Retrofit给我们暴露的方法和类不多。核心类就是Retrofit,我们只管配置Retrofit,然后做请求。剩下的事情就跟上层无关了,只需要等待回调。这样大大降低了系统的耦合度。对于这种写法,我们叫外观模式(门面模式)。
几乎所有优秀的开源library都有一个门面。比如Glide.with(), ImageLoader.load(), Alamofire.request()。有个门面方便记忆,学习成本低,利于推广品牌。 Retrofit的门面就是retrofit.create()
当我们自己写的代码的时候尽量也要这样来做。
比如我们有一个独立并公用的模块,需要供其他模块来调用。比如download,location,socialshare等
最好我们写一个module,将所有相关的代码都放在这个module中。这是第一步。
第二步,为你的module提供一个漂亮的门面。比如下载的DownloadManager, 经纬度的LocationTracker, 社交分享的SocialManager。它们做为功能模块的入口,要尽量的简洁,方法命名好记易理解,类上要有完整的示例注释
第三步,闭门造车。不管你在里面干什么,外面都是不知道的,就像薛定谔的那只猫,外层不调用它,永远不知道它是否好用。不过为了以后好维护,不给他人留坑,还是尽量写的工整一些。
2.建造者模式
Retrofit retrofit = new Retrofit.Builder()
.baseUrl(server.url("/"))
.addConverterFactory(new StringConverterFactory())
.addCallAdapterFactory(RxJava2CallAdapterFactory.create())
.build();
3.动态代理
再来说动态代理。以往的动态代理和静态代理使用的场景是类似的。都想在delegate调用方法前后做一些操作。如果我的代理类有很多方法,那我得额外写很多代码,所以这时候就引入了动态代理。通过动态设置delegate,可以处理不同代理的不同方法。看不懂没关系,直接上代码:
Proxy.newProxyInstance(service.getClassLoader(), new Class<?>[] { service },
new InvocationHandler() {
....
//为方法生成ServiceMethod
ServiceMethod<Object, Object> serviceMethod =
(ServiceMethod<Object, Object>) loadServiceMethod(method);
OkHttpCall<Object> okHttpCall = new OkHttpCall<>(serviceMethod, args);
//ServiceMethod返回真正可以进行请求的CallAdapter
return serviceMethod.callAdapter.adapt(okHttpCall);
}
});
}
4.抽象工厂模式
内部Converter,CallAdapter都用了抽象工厂模式, Interface和Factory放到了一个类中,减少类文件的数量, Factory生成对应Interface的类,明确匹配关系.
public interface Converter<F, T> {
T convert(F value) throws IOException;
abstract class Factory {
public @Nullable Converter<ResponseBody, ?> responseBodyConverter(Type type,
Annotation[] annotations, Retrofit retrofit) {
return null;
}
}
5.适配器模式
如果你已经看过retrofit源码,很可能被CallAdapter玩坏。这个CallAdapter不是那么好理解。先抛开代码,我们来看看适配器模式。
Adapter简单来说,就是将一个已存在的东西转换成适合我们使用的东西。就比方说电源Adapter。出国旅游都要带转接头。比方说,RecyclerView里的Adapter是这么定义的。 Adapters provide a binding from an app-specific data set to views。
再回来看看Retrofit,为什么我们需要转接头呢。那个被转换的是谁?我们看看CallAdapter的定义。Adapts a {@link Call} into the type of {@code T}. 这个Call是OkHttpCall,它不能被我们直接使用吗?被转换后要去实现什么特殊的功能吗?
我们假设下。一开始,retrofit只打算在android上使用,那就通过静态代理ExecutorCallbackCall来切换线程。但是后来发现rxjava挺好用啊,这样就不需要Handler来切换线程了嘛。想要实现,那得转换一下。将OkHttpCall转换成rxjava(Scheduler)的写法。再后来又支持java8(CompletableFuture)甚至居然还有iOS支持。大概就是这样一个套路。当然我相信square的大神肯定一开始就考虑了这种情况,从而设计了CallAdapter。

适配器模式就是,已经存在的OkHttpCall,要被不同的标准,平台来调用。设计了一个接口CallAdapter,让其他平台都是做不同的实现来转换,这样不花很大的代价就能再兼容一个平台。666。
6.装饰模式
装饰模式跟静态代理很像。
每次一说装饰模式,就想成decorator,实际上叫wrapper更直观些。既然是wrapper,那就得有源的句柄,在构造wrapper时得把source作为参数传进来。wrapper了source,同样还wrapper其他功能。
代理模式,Proxy Delegate,实际上Delegate也不知道自己被代理了,Proxy伪装成Delegate来执行,既然是proxy,那proxy不应该提供delegate没有的public方法,以免被认出来。
抛开理论的描述,我们直接来看下面的代码。

你可以将ExecutorCallbackCall当作是Wrapper,而真正去执行请求的源Source是OkHttpCall。之所以要有个Wrapper类,是希望在源Source操作时去做一些额外操作。这里的操作就是线程转换,将子线程切换到主线程上去。
分析好文
Retrofit分析-漂亮的解耦套路
Retrofit分析-经典设计模式案例
Android主流网络请求开源库的对比(Android-Async-Http、Volley、OkHttp、Retrofit)
Android:手把手带你深入剖析 Retrofit 2.0 源码