
往期「译见」系列文章在账号分享中持续连载,敬请查看~
在往期「译见」系列的文章中,我们已经建立了业务逻辑、数据访问层和前端控制器, 但是忽略了对身份进行验证。随着 Spring Security 成为实际意义上的标准, 将会在在构建 Java web 应用程序的身份验证和授权时使用到它。在构建用户管理微服务系列的第五部分中, 将带您探索 Spring Security 是如何同 JWT 令牌一起使用的。
有关 Token | 船长导语
诸如 Facebook,Github,Twitter 等大型网站都在使用基于 Token 的身份验证。相比传统的身份验证方法,Token 的扩展性更强,也更安全,非常适合用在 Web 应用或者移动应用上。我们将 Token 翻译成令牌,也就意味着,你能依靠这个令牌去通过一些关卡,来实现验证。实施 Token 验证的方法很多,JWT 就是相关标准方法中的一种。
关于 JWT 令牌
JSON Web TOKEN(JWT)是一个开放的标准 (RFC 7519), 它定义了一种简洁且独立的方式, 让在各方之间的 JSON 对象安全地传输信息。而经过数字签名的信息也可以被验证和信任。
JWT 的应用越来越广泛, 而因为它是轻量级的,你也不需要有一个用来验证令牌的认证服务器。与 OAuth 相比, 这有利有弊。如果 JWT 令牌被截获,它可以用来模拟用户, 也无法防范使用这个被截获的令牌继续进行身份验证。
真正的 JWT 令牌看起来像下面这样:
eyJhbGciOiJIUzI1NiIsInR5cCI6IkpXVCJ9.
eyJzdWIiOiJsYXN6bG9fQVRfc3ByaW5ndW5pX0RPVF9jb20iLCJuYW1lIjoiTMOhc3psw7MgQ3NvbnRvcyIsImFkbWluIjp0cnVlfQ.
XEfFHwFGK0daC80EFZBB5ki2CwrOb7clGRGlzchAD84JWT 令牌的第一部分是令牌的 header , 用于标识令牌的类型和对令牌进行签名的算法。
{
"alg": "HS256", "typ": "JWT"
}第二部分是 JWT 令牌的 payload 或它的声明。这两者是有区别的。Payload 可以是任意一组数据, 它甚至可以是明文或其他 (嵌入 JWT)的数据。而声明则是一组标准的字段。
{
"sub": "laszlo_AT_springuni_DOT_com", "name": "László Csontos", "admin": true
}第三部分是由算法产生的、由 JWT 的 header 表示的签名。
创建和验证 JWT 令牌
有相当多的第三方库可用于操作 JWT 令牌。而在本文中, 我使用了 JJWT。
<dependency>
<groupId>io.jsonwebtoken</groupId>
<artifactId>jjwt</artifactId>
<version>0.7.0</version>
</dependency>采用 JwtTokenService 使 JWT 令牌从身份验证实例中创建, 并将 JWTs 解析回身份验证实例。
public class JwtTokenServiceImpl implements JwtTokenService {
private static final String AUTHORITIES = "authorities";
static final String SECRET = "ThisIsASecret";
@Override
public String createJwtToken(Authentication authentication, int minutes) {
Claims claims = Jwts.claims()
.setId(String.valueOf(IdentityGenerator.generate()))
.setSubject(authentication.getName())
.setExpiration(new Date(currentTimeMillis() + minutes * 60 * 1000))
.setIssuedAt(new Date());
String authorities = authentication.getAuthorities()
.stream()
.map(GrantedAuthority::getAuthority)
.map(String::toUpperCase)
.collect(Collectors.joining(","));
claims.put(AUTHORITIES, authorities);
return Jwts.builder()
.setClaims(claims)
.signWith(HS512, SECRET)
.compact();
}
@Override
public Authentication parseJwtToken(String jwtToken) throws AuthenticationException {
try {
Claims claims = Jwts.parser()
.setSigningKey(SECRET)
.parseClaimsJws(jwtToken)
.getBody();
return JwtAuthenticationToken.of(claims);
} catch (ExpiredJwtException | SignatureException e) {
throw new BadCredentialsException(e.getMessage(), e);
} catch (UnsupportedJwtException | MalformedJwtException e) {
throw new AuthenticationServiceException(e.getMessage(), e);
} catch (IllegalArgumentException e) {
throw new InternalAuthenticationServiceException(e.getMessage(), e);
}
}
}根据实际的验证,parseClaimsJws () 会引发各种异常。在 parseJwtToken () 中, 引发的异常被转换回 AuthenticationExceptions。虽然 JwtAuthenticationEntryPoint 能将这些异常转换为各种 HTTP 的响应代码, 但它也只是重复 DefaultAuthenticationFailureHandler 来以 http 401 (未经授权) 响应。
登录和身份验证过程
基本上, 认证过程有两个短语, 让后端将服务用于单页面 web 应用程序。
登录时创建 JWT 令牌
第一次登录变完成启动, 且在这一过程中, 将创建一个 JWT 令牌并将其发送回客户端。这些是通过以下请求完成的:
POST /session
{
"username": "laszlo_AT_sprimguni_DOT_com",
"password": "secret"
}成功登录后, 客户端会像往常一样向其他端点发送后续请求, 并在授权的 header 中提供本地缓存的 JWT 令牌。
Authorization: Bearer <JWT token>
正如上面的步骤所讲, LoginFilter 开始进行登录过程。而Spring Security 的内置 UsernamePasswordAuthenticationFilter 被延长, 来让这种情况发生。这两者之间的唯一的区别是, UsernamePasswordAuthenticationFilter 使用表单参数来捕获用户名和密码, 相比之下, LoginFilter 将它们视做 JSON 对象。
import org.springframework.security.authentication.*;
import org.springframework.security.core.*;
import org.springframework.security.web.authentication.*;
public class LoginFilter extends UsernamePasswordAuthenticationFilter {
private static final String LOGIN_REQUEST_ATTRIBUTE = "login_request";
...
@Override
public Authentication attemptAuthentication(
HttpServletRequest request, HttpServletResponse response) throws AuthenticationException {
try {
LoginRequest loginRequest =
objectMapper.readValue(request.getInputStream(), LoginRequest.class);
request.setAttribute(LOGIN_REQUEST_ATTRIBUTE, loginRequest);
return super.attemptAuthentication(request, response);
} catch (IOException ioe) {
throw new InternalAuthenticationServiceException(ioe.getMessage(), ioe);
} finally {
request.removeAttribute(LOGIN_REQUEST_ATTRIBUTE);
}
}
@Override
protected String obtainUsername(HttpServletRequest request) {
return toLoginRequest(request).getUsername();
}
@Override
protected String obtainPassword(HttpServletRequest request) {
return toLoginRequest(request).getPassword();
}
private LoginRequest toLoginRequest(HttpServletRequest request) { return (LoginRequest)request.getAttribute(LOGIN_REQUEST_ATTRIBUTE);
}
}处理登陆过程的结果将在之后分派给一个 AuthenticationSuccessHandler 和 AuthenticationFailureHandler。
两者都相当简单。DefaultAuthenticationSuccessHandler 调用 JwtTokenService 发出一个新的令牌, 然后将其发送回客户端。
public class DefaultAuthenticationSuccessHandler implements AuthenticationSuccessHandler {
private static final int ONE_DAY_MINUTES = 24 * 60;
private final JwtTokenService jwtTokenService;
private final ObjectMapper objectMapper;
public DefaultAuthenticationSuccessHandler(
JwtTokenService jwtTokenService, ObjectMapper objectMapper) {
this.jwtTokenService = jwtTokenService;
this.objectMapper = objectMapper;
}
@Override
public void onAuthenticationSuccess(
HttpServletRequest request, HttpServletResponse response, Authentication authentication)
throws IOException {
response.setContentType(APPLICATION_JSON_VALUE);
String jwtToken = jwtTokenService.createJwtToken(authentication, ONE_DAY_MINUTES);
objectMapper.writeValue(response.getWriter(), jwtToken);
}
}以下是它的对应, DefaultAuthenticationFailureHandler, 只是发送回一个 http 401 错误消息。
public class DefaultAuthenticationFailureHandler implements AuthenticationFailureHandler {
private static final Logger LOGGER =
LoggerFactory.getLogger(DefaultAuthenticationFailureHandler.class);
private final ObjectMapper objectMapper;
public DefaultAuthenticationFailureHandler(ObjectMapper objectMapper) {
this.objectMapper = objectMapper;
}
@Override
public void onAuthenticationFailure(
HttpServletRequest request, HttpServletResponse response, AuthenticationException exception)
throws IOException {
LOGGER.warn(exception.getMessage());
HttpStatus httpStatus = translateAuthenticationException(exception);
response.setStatus(httpStatus.value());
response.setContentType(APPLICATION_JSON_VALUE);
writeResponse(response.getWriter(), httpStatus, exception);
}
protected HttpStatus translateAuthenticationException(AuthenticationException exception) {
return UNAUTHORIZED;
}
protected void writeResponse(
Writer writer, HttpStatus httpStatus, AuthenticationException exception) throws IOException {
RestErrorResponse restErrorResponse = RestErrorResponse.of(httpStatus, exception);
objectMapper.writeValue(writer, restErrorResponse);
}
}处理后续请求
在客户端登陆后, 它将在本地缓存 JWT 令牌, 并在前面讨论的后续请求中发送反回。

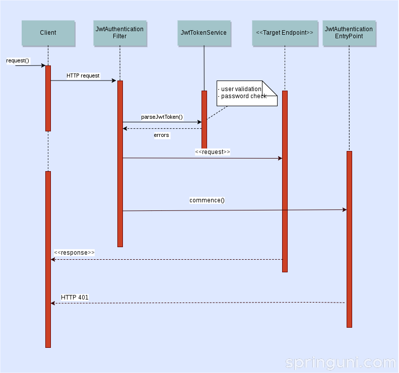
对于每个请求, JwtAuthenticationFilter 通过 JwtTokenService 验证接收到的 JWT令牌。
public class JwtAuthenticationFilter extends OncePerRequestFilter {
private static final Logger LOGGER =
LoggerFactory.getLogger(JwtAuthenticationFilter.class);
private static final String AUTHORIZATION_HEADER = "Authorization";
private static final String TOKEN_PREFIX = "Bearer";
private final JwtTokenService jwtTokenService;
public JwtAuthenticationFilter(JwtTokenService jwtTokenService) {
this.jwtTokenService = jwtTokenService;
}
@Override
protected void doFilterInternal(HttpServletRequest request, HttpServletResponse response,
FilterChain filterChain) throws ServletException, IOException {
Authentication authentication = getAuthentication(request);
if (authentication == null) {
SecurityContextHolder.clearContext();
filterChain.doFilter(request, response);
return;
}
try {
SecurityContextHolder.getContext().setAuthentication(authentication);
filterChain.doFilter(request, response);
} finally {
SecurityContextHolder.clearContext();
}
} private Authentication getAuthentication(HttpServletRequest request) {
String authorizationHeader = request.getHeader(AUTHORIZATION_HEADER); if (StringUtils.isEmpty(authorizationHeader)) {
LOGGER.debug("Authorization header is empty.");
return null;
} if (StringUtils.substringMatch(authorizationHeader, 0, TOKEN_PREFIX)) {
LOGGER.debug("Token prefix {} in Authorization header was not found.", TOKEN_PREFIX);
return null;
}
String jwtToken = authorizationHeader.substring(TOKEN_PREFIX.length() + 1); try {
return jwtTokenService.parseJwtToken(jwtToken);
} catch (AuthenticationException e) {
LOGGER.warn(e.getMessage());
return null;
}
}
}如果令牌是有效的, 则会实例化 JwtAuthenticationToken, 并执行线程的 SecurityContext。而由于恢复的 JWT 令牌包含唯一的 ID 和经过身份验证的用户的权限, 因此无需与数据库联系以再次获取此信息。
public class JwtAuthenticationToken extends AbstractAuthenticationToken {
private static final String AUTHORITIES = "authorities";
private final long userId;
private JwtAuthenticationToken(long userId, Collection<? extends GrantedAuthority> authorities) {
super(authorities);
this.userId = userId;
}
@Override
public Object getCredentials() {
return null;
}
@Override
public Long getPrincipal() {
return userId;
} /** * Factory method for creating a new {@code {@link JwtAuthenticationToken}}. * @param claims JWT claims * @return a JwtAuthenticationToken */
public static JwtAuthenticationToken of(Claims claims) {
long userId = Long.valueOf(claims.getSubject());
Collection<GrantedAuthority> authorities =
Arrays.stream(String.valueOf(claims.get(AUTHORITIES)).split(","))
.map(String::trim)
.map(String::toUpperCase)
.map(SimpleGrantedAuthority::new)
.collect(Collectors.toSet());
JwtAuthenticationToken jwtAuthenticationToken = new JwtAuthenticationToken(userId, authorities);
Date now = new Date();
Date expiration = claims.getExpiration();
Date notBefore = claims.getNotBefore();
jwtAuthenticationToken.setAuthenticated(now.after(notBefore) && now.before(expiration)); return jwtAuthenticationToken;
}
}在这之后, 它由安全框架决定是否允许或拒绝请求。
Spring Security 在 Java EE 世界中有竞争者吗?
虽然这不是这篇文章的主题, 但我想花一分钟的时间来谈谈。如果我不得不在一个 JAVA EE 应用程序中完成所有这些?Spring Security 真的是在 JAVA 中实现身份验证和授权的黄金标准吗?
让我们做个小小的研究!
JAVA EE 8 指日可待,他将在 2017 年年底发布,我想看看它是否会是 Spring Security 一个强大的竞争者。我发现 JAVA EE 8 将提供 JSR-375 , 这应该会缓解 JAVA EE 应用程序的安全措施的发展。它的参考实施被称为 Soteira, 是一个相对新的 github 项目。那就是说, 现在的答案是真的没有这样的一个竞争者。
但这项研究是不完整的,并没有提到 Apache Shiro。虽然我从未使用过,但我听说这算是更为简单的 Spring Security。让它更 JWT 令牌 一起使用也不是不可能。从这个角度来看,Apache Shiro 是算 Spring Security 的一个的有可比性的替代品
下期预告:构建用户管理微服务(六):添加持久 JWT 令牌的身份验证
原文链接:https://www.springuni.com/user-management-microservice-part-5