0.前言
为了帮助开发者打造一款优秀的APP,Google可谓费尽心力,推出了各种诸如MVP,MVVM等等项目架构的思路,帮助开发者更加高效的开发,尽管这样,Google还是接着推出了一个新的项目架构,以便给予开发者更多的选择,至于这种架构思路和MVP等框架的优劣,各位看完文章或许自有定论。
1.生命周期
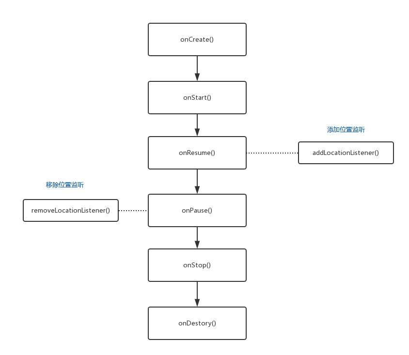
在移动操作系统上开发软件其实是十分复杂的一件事情,因为我们随时需要面对系统和用户的各种不可预料的操作,很多时候,事情并不向着我们预设的方向方向进展。因此系统向我们提供了核心组件的生命周期这种东西,告知我们的APP正处在什么样的状况中,以便于我们做出相应的处理。

如上图。虽然Google给出了Activity非常详尽的生命周期结构,因此我们对根据生命周期做出相应的合理的安排,比如添加和移除实时GPS位置监听:

可是随着业务的逐渐复杂,我们可能在添加监听之间需要向服务器验证某些用户信息,等返回信息正确才去监听定位。那么在网络异步回调的时候,我们就很难知道当前的activity的生命周期状态。

如果发生上图的情况,那么我们的占用的相关资源就可能永远无法移除了。这还只是冰山一角,大家尽可以想想,当我们的异步调用面对无法预知的用户操作和系统处理的时候,什么问题都可能发生。
总而言之,由于我们对于UI实时的状态做不到了如指掌,以至于对数据和逻辑的处理就无法尽善尽美。这是类似隐患得不到很好的解决根本原因。
2. Google大礼包
这次Google推出了一套新的项目架构组件和架构思路,从UI到Data,帮助我们更加精准的开发自己的APP。
2.1 核心:Lifecycle Components
这套架构最核心的就是生命周期组件,:Lifecycle Components用于管理UI控制器(Activity/Freagment)的生命周期,方便查询当前组件生命周期的状态。
可查询的状态如下:

具体的使用方式有两种:
- 继承LifecycleActivity/LifecycleFragment即可
- 自己实现LifecycleRegistryOwner接口
java
// 通过继承,就已经将自己的生命周期的交给了Lifecycle Components管理了。
public class MainActivity extends LifecycleActivity {
}
那我们如何使用呢?
// 通过继承LifecycleObserver,保证我们可以通过注解或者接口查询UI的生命周期
public class MyTest implements LifecycleObserver {
private Lifecycle lifecycle;
// Lifecycle包含了当前组件的生命周期
public MyTest(Lifecycle lifecycle){
lifecycle.addObserver(this);
this.lifecycle=lifecycle;
}
// 当onResume发生的时候,该方法被调用
@OnLifecycleEvent(Lifecycle.Event.ON_RESUME)
public void resume(){
Log.i("TAG","it called when resume ");
}
public void doTest(String s){
// 随时可以查询当前的UI状态
if(lifecycle.getCurrentState().equals(Lifecycle.State.RESUMED)){
Log.i("TAG","resume");
}else{
Log.i("TAG","is not resume !! ");
}
}
}
public class MainActivity extends LifecycleActivity {
@Override
protected void onCreate(Bundle savedInstanceState) {
super.onCreate(savedInstanceState);
setContentView(R.layout.activity_main);
//将当前Activity的生命周期传递到MyTest中即可
MyTest myTest=new MyTest(this.getLifecycle());
}
}
看到这里,你一定心头一喜,如果有这个组件,那么我们就完全有能力将Activity作为一个UI的控制器,仅仅用来显示UI和相应用户操作,把Activity的大小缩小至最小。不用着急,大礼包远不止这些。
3.ViewModel和LiveData
- ViewModel 是一个UI相关数据的暂存器,当所有相关的UI都finish掉的时候,它才会清除自己的数据。
- LiveData则是一个持有具体数据并且可被观察,能感知生命周期的组件(它就像RxJava中一个能遵循组件生命周期的Observable)
他俩的关系,就是,ViewModel负责管理着不同的LiveData,并把它提供给UI。
3.1 LiveData
我们可以先来说说LiveData。由于它已经能够感知生命周期,也就意味着我们并不需要在去查询当前UI的生命周期,由于可被观察,也就意味着当它持有的数据发生改变,观察者可以立即受到信息。livedata最重要的方法是一下几个:
onActive() // 当前LiveData有超过一个的活跃的观察者时,被调用
onInactive() // 当前没有任何活跃的观察时,着被调用
setValue() // 勇于改变当前数据,这样观察者可以受到改变后的数据。
// 观察数据变化,并感知当前UI的生命周期
observe(LifecycleOwner owner, Observer<T> observer)
这里有一个活跃的观察者的概念,我们不妨把它放在后面来看。LiveData的用法如下:
public class LocationLiveData extends LiveData<Location> {
private LocationManager locationManager;
private SimpleLocationListener listener = new SimpleLocationListener() {
@Override
public void onLocationChanged(Location location) {
setValue(location);
}
};
public LocationLiveData(Context context) {
locationManager = (LocationManager) context.getSystemService(
Context.LOCATION_SERVICE);
}
@Override
protected void onActive() {
locationManager.requestLocationUpdates(LocationManager.GPS_PROVIDER, 0, 0, listener);
}
@Override
protected void onInactive() {
locationManager.removeUpdates(listener);
}
}
public class MainActivity extends LifecycleActivity {
@Override
protected void onCreate(Bundle savedInstanceState) {
super.onCreate(savedInstanceState);
setContentView(R.layout.activity_main);
LiveData<Location> myLocationListener = new LocationLiveData();
/*
* observe(LifecycleOwner owner, Observer<T> observer)
* 这个方法就是向LiveData中添加观察者,
* LiveData则可以通过LifecycleOwner来判断
* 当前传入的观察者是否是活跃的(也就是UI是否可见了)
*/
myLocationListener.observe(this, new Observer<Location>() {
@Override
public void onChanged(@Nullable Location location) {
// update
//当LiveData中通过setValue()修改了数据时,
//这里将会受到修改后的数据
}
});
}
}
好了,LiveData基本的用法讲完了,由于有了LiveData,我们的data更加“智能”了。当UI不可见的时候,改变的数据将不会被更新到UI上。
而且如果数据在不同的UI界面都会被用到的时候,我们还可以一个单例的LiveData,为不同的UI提供统一的数据。这些操作就不去细讲了。
现在回头看LiveData,我们发现它至少有以下几个优点:
- 可以避免内存泄露:由于 Observer 和 Lifecycle 绑定,当 Lifecycle 被销毁后,Observer 自动被清理。
- 避免在 Activity 被销毁后更新数据导致的崩溃情况
- 数据可共享
- 数据更新更智能:当数据在UI不可见的时候更新了,在恢复可见的时候,最新的数据会及时更新到UI上。
- 不需要在Activity中额外处理生命周期事件
一颗赛艇!
3.2 ViewModel
ViewModel则相对简单些,因为他的作用是暂存UI相关的数据,保证即使Activity配置更改,重新创建时,数据依然能够被保存好。
基本用法如下:
public class MyViewModel extends ViewModel {
// MyViewModel用于管理不同的LiveData
private MutableLiveData<List<User>> users;
public LiveData<List<User>> getUsers() {
if (users == null) {
users = new MutableLiveData<List<Users>>();
loadUsers();
}
return users;
}
private void loadUsers() {
// do async operation to fetch users
}
}
public class MyActivity extends AppCompatActivity {
public void onCreate(Bundle savedInstanceState) {
// 通过了ViewModelProviders来获取ViewModel
// 用户获取和Activity绑定的ViewModel
MyViewModel model = ViewModelProviders.of(this).get(MyViewModel.class);
model.getUsers().observe(this, users -> {
// update UI
});
}
}
这是ViewModel的最基本的用法,它负责从各个地方获取数据,然后把数据装到LiveData中,提供给UI;当然ViewModel也可以在不同的Fragment中共享,在这里就不多讲了。
由于ViewModel的本身和activity/fragment的生命周期绑定,当与之绑定的UI控制器被销毁时,ViewModel才会clean自身的数据。
如图所示

4.数据持久化:Room
Room是Google提供的SQLite的ORM的解决方案,其实本质上和其他的ORM框架没什么特别大的差别,没有太多新意,因此只给出大体的架构图,有兴趣的同学可以自行去学习

5.总结
我们现在回头看整个架构

其实最有有趣的就是UI-ViewModel这个部分,这套架构至少可以帮助我们做到一下几点:
- UI与Data真正分离
- 异步调用和逻辑控制可以更加精细(因为对生命周期感知更多)
- 实现Model驱动UI
6.勘误
暂无
附录
android官网: developer.android.com/topic/libra…