项目介绍
这个项目用来帮助那些对thrift感兴趣的前端们上手thrift,
你可以把它认为是一个简易的使用案例或是指南,
毕竟thrift的官方文档真的很简单...
为什么使用Thrift
Thrift是一种接口描述语言和二进制通讯协议,
可以用来进行服务端与服务端的通信。
与http相比他有很多优点:
- 跨语言,自动生成不同语言的接口代码,这在开发中用处很大,可以使你在联调之前就确保传输的参数类型和字段没有问题,大大减少bug出现率。
- 与HTTP相比更加紧凑,但同时可扩展性也很强,支持加密、非阻塞、异步等功能。
- 数据传输效率高,负载低,支持多种序列化技术。
一些劣势:
- 接口代码根据IDL自动生成,当数据结构变化时,需重新编辑IDL文件,生成代码。( 这一点可以通过写脚本解决这个问题 )
- 社区和技术文档很不全面。
以上都是一些在哪都能查得到的优劣对比...
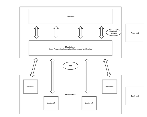
其实当前端业务越来越复杂,
后端所提供的服务不管是数量还是种类都越来越多,
RPC协议的重要性才会凸显出来,
因为一个前端应用需要调用各种服务,
需要一个中间层来做不同服务的整合,
中间层与真正后端的通信使用像Thrift这样的RPC协议就再合适不过了。
其实项目架构中的图主要就解释了这一点。( 如果有同学对这个不是很了解可以阅读一下我的这篇 日记 )
注意 : 这个项目主要是为前端们提供上手帮助而非细节讲解。
项目架构
以我对thrift一些浅薄的理解,它的应用整体架构因该是如下图所示的:
<img src="https://pic3.zhimg.com/v2-deb47361728b5b99cadbd4560dd6281e_b.png" data-rawwidth="970" data-rawheight="777" class="origin_image zh-lightbox-thumb" width="970" data-original="https://pic3.zhimg.com/v2-deb47361728b5b99cadbd4560dd6281e_r.png">
主要的文件结构
-|
|- client // 前端
|
|- middle // 中间层
|
|- server // 真正的后端
|
|- thrift -| // 存放与thrift相关文件的文件夹
|
|- gen-nodejs // 存放.js文件的文件夹
|
|- .thrift // 存放.thrift文件的文件夹
// 注意:
这个项目使用node作为服务端的开发语言,
部分代码衍生自官网的实例,
但是它比官网的代码更加完整,
可以让你了解thrift的完整使用流程。
将会被用到的前端框架或前端库以及使用原因:
-
客户端 : vue使用原因 : 尝试一下而已,但是使用vue-cli构建项目真的很方便,对vue不熟悉的同学只需关注 @client/src/App.vue 中的代码即可;
-
中间层 : koa做router处理, thrift连接真正的后端使用原因 : 因为它是一个真的很轻量的nodejs库,作为demo真的是再适合不过了;
-
服务端 : thrift使用原因 : 通常的,这里会使用java等一些稳定高效的后端语言,但是为了方便前端们的阅读也为了方便编写,这里还是使用node.
如何使用
- 首先你需要通过 npm run server 启动服务端的服务;
- 接下来你需要通过 npm run middle 启动中间层的服务;
- 最后你需要 cd client 进入client文件夹,并执行 npm run dev 来启动客户端;
- 当你在客户端出发事件,你将看到从服务端传回的数据,追踪数据的流向,你将明白thrift的使用方式。
数据流向图:
<img src="https://pic4.zhimg.com/v2-d0dcea37ffa3c1b11610a644af160b1b_b.png" data-rawwidth="920" data-rawheight="382" class="origin_image zh-lightbox-thumb" width="920" data-original="https://pic4.zhimg.com/v2-d0dcea37ffa3c1b11610a644af160b1b_r.png">
最后
文章内容是个人的一些理解,如果阅读的同学觉得有问题可以及时的与我沟通。