GIT 分支管理是一门艺术

915 阅读5分钟
原文链接: kb.cnblogs.com
您的位置:知识库 » 软件工程

GIT分支管理是一门艺术

作者: Vincent Driessen  发布时间: 2012-02-22 11:26  阅读: 29184 次  推荐: 11   原文链接   [收藏]  

  英文原文:www.nvie.com/posts/a-suc…

  原文作者:Vincent Driessen

  本文经Linux大棚博主总结精简而成。

  1

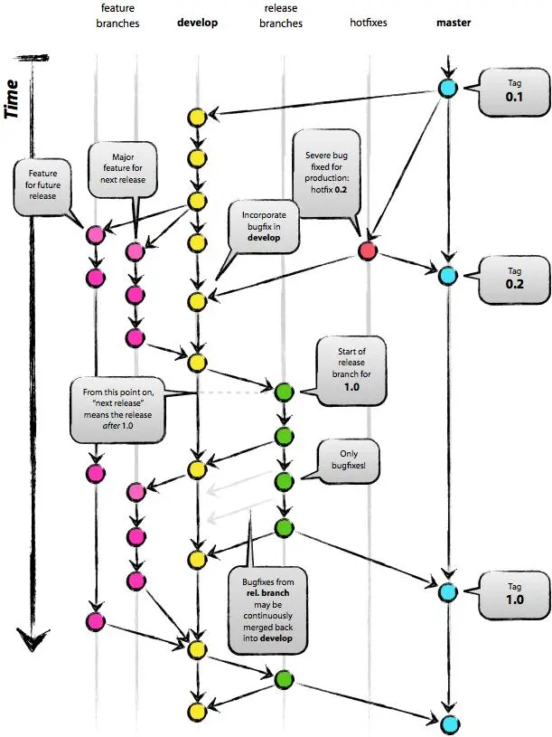
  GIT,在技术层面上,绝对是一个无中心的分布式版本控制系统,但在管理层面上,我建议你保持一个中心版本库。

git中心版本库

  2

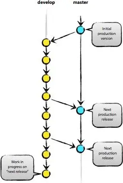
  我建议,一个中心版本库(我们叫它origin)至少包括两个分支,即“主分支(master)”和“开发分支(develop)”

bigpicture-git-branch-all

  3

  要确保:团队成员从主分支(master)获得的都是处于可发布状态的代码,而从开发分支(develop)应该总能够获得最新开发进展的代码。

  4

  在一个团队开发协作中,我建议,要有“辅助分支”的概念。

  5

  “辅助分支”,大体包括如下几类:“管理功能开发”的分支、“帮助构建可发布代码”的分支、“可以便捷的修复发布版本关键BUG”的分支,等等。

  6

  “辅助分支”的最大特点就是“生命周期十分有限”,完成使命后即可被清除。

  7

  我建议至少还应设置三类“辅助分支”,我们称之为“Feature branches”,“Release branches”,“Hotfix branches”。

  至此,我们形成了如下这张最重要的组织组,包含了两个粗体字分支(master/develop)和三个细体字分支(feature/release/hotfixes)。

bigpicture-git-branch-all

  8

  “Feature branches”,起源于develop分支,最终也会归于develop分支。

  9

  “Feature branches”常用于开发一个独立的新功能,且其最终的结局必然只有两个,其一是合并入“develop”分支,其二是被抛弃。最典型的“Fearture branches”一定是存在于团队开发者那里,而不应该是“中心版本库”中。

  10

  “Feature branches”起源于“develop”分支,实现方法是:

git checkout -b myfeature develop

  11

  “Feature branches”最终也归于“develop”分支,实现方式是:

git checkout devleopgit merge --no-ff myfeature(--no-ff,即not fast forward,其作用是:要求git merge即使在fast forward条件下也要产生一个新的merge commit)(此处,要求采用--no-ff的方式进行分支合并,其目的在于,希望保持原有“Feature branches”整个提交链的完整性)git branch -d myfeaturegit push origin develop

merge-without-ff

  12

  “Release branch”,起源于develop分支,最终归于“develop”或“master”分支。这类分支建议命名为“release-*”

  13

  “Relase branch”通常负责“短期的发布前准备工作”、“小bug的修复工作”、“版本号等元信息的准备工作”。与此同时,“develop”分支又可以承接下一个新功能的开发工作了。

  14

  “Release branch”产生新提交的最好时机是“develop”分支已经基本到达预期的状态,至少希望新功能已经完全从“Feature branches”合并到“develop”分支了。

  15

  创建“Release branches”,方法是:

git checkout -b release-1.2 develop./bump-version.sh 1.2 (这个脚本用于将代码所有涉及版本信息的地方都统一修改到1.2,另外,需要用户根据自己的项目去编写适合的bump-version.sh)git commit -a -m "Bumped version number to 1.2"

  16

  在一段短时间内,在“Release branches”上,我们可以继续修复bug。在此阶段,严禁新功能的并入,新功能应该是被合并到“develop”分支的。

  17

  经过若干bug修复后,“Release branches”上的代码已经达到可发布状态,此时,需要完成三个动作:第一是将“Release branches”合并到“master”分支,第二是一定要为master上的这个新提交打TAG(记录里程碑),第三是要将“Release branches”合并回“develop”分支。

git checkout mastergit merge --no-ff release-1.2git tag -a 1.2 (使用-u/-s/-a参数会创建tag对象,而非软tag)git checkout developgit merge --no-ff release-1.2git branch -d release-1.2

  18

  “Hotfix branches”源于“master”,归于“develop”或“master”,通常命名为“hotfix-*”

  19

  “Hotfix branches”类似于“Release branch”,但产生此分支总是非预期的关键BUG。

  20

  建议设立“Hotfix branches”的原因是:希望避免“develop分支”新功能的开发必须为BUG修复让路的情况。

hotfix-branches1

  21

  建立“Hotfix branches”,方法是:

git checkout -b hotfix-1.2.1 master./bump-version.sh 1.2.1git commit -a -m "Bumpt version to 1.2.1" (然后可以开始问题修复工作)git commit -m "Fixed severe production problem" (在问题修复后,进行第二次提交)

  22

  BUG修复后,需要将“Hotfix branches”合并回“master”分支,同时也需要合并回“develop”分支,方法是:

git checkout mastergit merge --no-ff hotfix-1.2.1git tag -a 1.2.1git checkout developgit merge --no-ff hotfix-1.2.1git branch -d hotfix-1.2.1

  23

  还记得文章开始时的那张大图么,我建议你把这幅大图从这里下载下来,打印出来,贴在你写字台的墙壁上,好处不言而喻。

  over~