引言
Google 开源了高端的图片压缩工具 guetzli ,
试了一下足够牛逼,
可以把原来 89K 的图片压缩成 33K,
$ ll guetzli/fe90f798bc8713c27bac5598a08b0c1aafded253_fw500.jpg resize-image/fe90f798bc8713c27bac5598a08b0c1aafded253_fw500.jpg
-rw-r--r-- 1 root root 33K May 31 16:58 guetzli/fe90f798bc8713c27bac5598a08b0c1aafded253_fw500.jpg
-rw-r--r-- 1 root root 89K May 31 16:58 resize-image/fe90f798bc8713c27bac5598a08b0c1aafded253_fw500.jpg
又可以省好多钱了,好开心。唯一的缺点就是压缩时间太长了。
作为高端程序员的我是不会放弃使用它的,
于是我就把我写的 Periodic Task System 搬出来了,
为了足够的高端我写了个共享文件系统 sharefs,
这样子一个分布式可靠稳定的做图服务器就被我搞出来了。
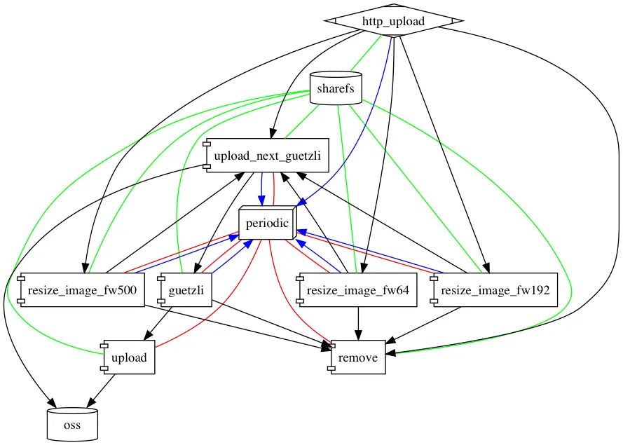
架构图如下:

- 用户上传图片把它写到 sharefs 里面
- 将图片上传到阿里云存储
- 做缩略图也上传到阿里云存储
- 用 guetzli 压缩上面产生的图片
- 将压缩后的图片上传到阿里云存储覆盖之前的文件
- sharefs 缓存 5 天产生的图片,然后删除
Periodic Task System 简介
定时任务系统用来做定时的任务,他的架构如下图:

-
Client发送任务给定时任务系统 -
Worker订阅可执行的任务(function name) - 当任务的时间到了,任务系统分配给相应的
Worker执行 -
Worker报告执行结果,如成功,失败,待会儿执行
做缩略图
import Graphics.Image
height :: (Int, Int) -> Int
height (h, w) = width * h `div` w
image <- readImageRGB VU fileName
writeImage outFileName $ resize Bilinear Edge (height (dims image), width) image
我用的是 haskell 的图片处理库 hip, 它可以和好的利用多核CPU。
为了能用它,我特意写了 haskell-periodic。
缩略图 Worker 可以进行简单的配置形成一个新的 Worker,
这样子很好的满足压缩成不同尺寸的需求。
当然你也可以用不同的语言写,定时任务系统支持多种语言的Client 或者 Worker。
压缩图片
import System.Process (callProcess)
callProcess "guetzli" [ fileName, outFileName ]
很原始的方法,callProcess 就解决了
上传云存储
为了省事就直接用 github.com/aliyun/aliy…。
其他云存储的话写个上传 Worker 就可以解决。
删除缓存
我使用自己写的 sharefs 来实现多台服务器之间的文件共享,
当然文件一多的话肯定或有问题,所以要删除过期的文件。
这里直接利用定时任务系统的功能,时间到了直接把文件删除了就是。
容错处理
每个 Worker 处理图片都有可能出错,
当处理出错时要求定时任务系统过段时间再尝试,
当错误超过一定次数的时候遗弃这一个任务。
重试间隔: counter * (10 + counter) 秒。
结语
高端的做图服务器就这样完成了。这套系统已经在生产环境是稳定的运行了一周。
需要帮助留言或加微信: Fisher_like
如果觉得文章好,对你有帮助就来关注我吧。
本文对你有帮助?欢迎扫码加入后端学习小组微信群:
