自定义进度条PictureProgressBar——从开发到开源发布全过程
出处:
炎之铠邮箱:yanzhikai_yjk@qq.com
本文原创,转载请注明本出处!
本项目JCenter地址:bintray.com/yanzhikaijk…
本项目GitHub地址: github.com/totond/Pict…
欢迎 Star or Fork和在Issue里提出意见建议!
前言
上一篇文章掌握了ProgressBar的自定义样式和它的扩展ProgressDialog,但是没有封装,这一次就继承View从零开始做了一个自定义进度条——PictureProgressBar,并发布到Github和JCenter上,下面就开始一步一步介绍这个过程。
PS:JCenter是一个Android的代码库,把代码放上去,就可以在AS项目里的Gradle文件里compile 'xxx'这样来引入你的代码了。
本文涉及到:
- 一个继承自View的自定义ProgressBar实现全过程
- 一个项目开源的全过程:使用AndroidStudio上传代码到GitHub、JCenter的过程,添加开源协议的过程等。
实现
PictureProgressBar是一个可以带图片和动画效果的进度条,可以先看看它的效果,如下图:

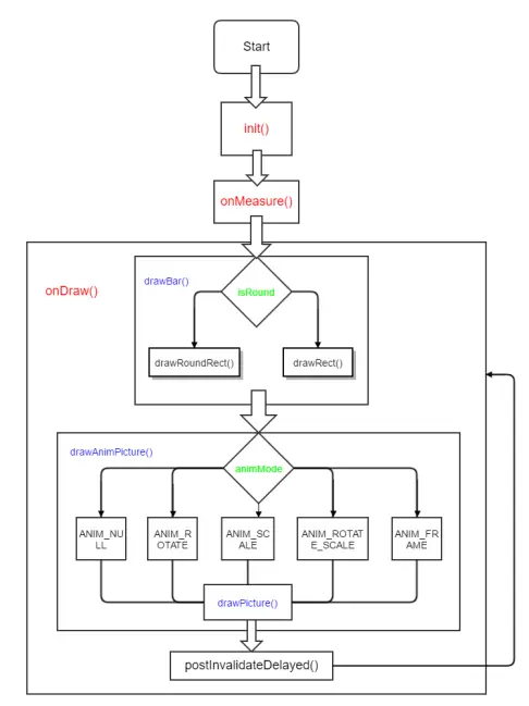
实现的逻辑并不复杂,看看流程图:

主要的逻辑是在onDraw()方法实现,里面大量利用到Canvas,Canvas的使用可以参考下我以前这篇笔记。
1.初始化属性
由于前面的属性定义太多了,所以这里不列出来,后面要用到的属性会有介绍,想详细了解的可以看GitHub的介绍文档,那里有个表详细介绍。这里定义初始化方法,用来配置画笔和设置Gradient渐变器,由于Gradient需要进度条的宽高,所以要在Measure过程之后才配置:
//初始化
private void init() {
//初始化画笔
paintPicture = new Paint();
paintBackGround = new Paint();
paintBackGround.setColor(backGroundColor);
paintBar = new Paint();
paintBar.setColor(barColor);
if (isGradient) {
//在PreDraw时获取View属性,因为在初始化的时候View还没进行Measure
getViewTreeObserver().addOnPreDrawListener(new ViewTreeObserver.OnPreDrawListener() {
@Override
public boolean onPreDraw() {
getViewTreeObserver().removeOnPreDrawListener(this);
linearGradient = new LinearGradient(0, progressHeight / 2, progressWidth, progressHeight / 2, gradientStartColor, gradientEndColor, Shader.TileMode.CLAMP);
paintBar.setShader(linearGradient);
return false;
}
});
}
}
2.画进度条
首先就是要画好进度条,Android源码自带的ProgressBar是基于事件机制来刷新View的,也就是每当有进度改变才会调用刷新View的方法,但是因为我这里要实现动画而且对怎么实现事件机制不是很熟(后面学),所以采用了定时刷新的方法,先把进度条画出来:
//画进度条
private void drawBar(Canvas canvas){
if (isRound) {
//画圆角矩形
rectFBG.set(0, y - progressHeight / 2 + progressHeightOffset,
progressWidth, y + progressHeight / 2 + progressHeightOffset);
canvas.drawRoundRect(rectFBG, roundX, roundY, paintBackGround);
rectFPB.set(0, y - progressHeight / 2 + progressHeightOffset,
x, y + progressHeight / 2 + progressHeightOffset);
canvas.drawRoundRect(rectFPB, roundX, roundY, paintBar);
} else {
//画矩形
rectFBG.set(0, 0, getWidth(), getHeight());
canvas.drawRect(rectFBG, paintBackGround);
canvas.drawRect(0, 0, x, getHeight(), paintBar);
}
}
简单说一下上面的一些属性:
- isRound是决定进度条是否圆角的boolean变量,由于觉得不是圆角的进度条有点难看,所以就最终发布时默认初始设置是true。
- progressWidth和progressHeight是进度条的宽高,而不是整个View的宽高,因为View是包括进度条和图片,要为图片的显示预留空间,所以进度条宽高会在onMeasure()根据属性设置来定义大小(具体怎么定义后面说)。
- x和y是当前进度的中心点坐标位置。
- progressHeightOffset是进度条的所处高度偏移量,负数为向上偏移,正数为向下偏移。前面就说过progressHeight是进度条的宽高不一定是整个View的宽高,所以进度条可以处于一个自定义的位置(目前仅仅是高度,因为一般都不用设置宽度)。具体的效果可以看前面demo效果的第一个,进度条就是向下偏移而实现了被可爱的丘比龙踩在脚下的效果。
3.画图片Drawable
接下来是画图片Drawable的方法,这个Drawable可以是图片或者是Shape,根据当前进度的中心点坐标x、y和图片的半宽高属性halfDrawableWidth、halfDrawableHeight来实现,其中drawableHeightOffset是图片的高度偏移量:
//画图
private void drawPicture(Canvas canvas) {
if (drawable == null && animMode != ANIM_NULL){
Log.e(TAG,"drawable is null");
return;
}
drawable.setBounds(x - halfDrawableWidth,
getHeight() / 2 - halfDrawableHeight + drawableHeightOffset,
x + halfDrawableWidth,
getHeight() / 2 + halfDrawableHeight + drawableHeightOffset);
drawable.draw(canvas);
}

4.画动画:
先对是否开启动画,当前动画模式做出判断,实现5个动画模式:
| animMode模式 | 意义 |
|---|---|
| ANIM_NULL | 无动画模式 |
| ANIM_ROTATE | 旋转动画模式 |
| ANIM_SCALE | 缩放动画模式 |
| ANIM_ROTATE_SCALE | 旋转加缩放动画模式 |
| ANIM_FRAME | 帧动画模式 |
//画动画
private void drawAnimPicture(Canvas canvas) {
if (isAnimRun) {
switch (animMode) {
case ANIM_NULL:
drawPicture(canvas);
break;
case ANIM_ROTATE:
rotateCanvas(canvas);
drawPicture(canvas);
break;
case ANIM_SCALE:
scaleCanvas(canvas);
drawPicture(canvas);
break;
case ANIM_ROTATE_SCALE:
rotateCanvas(canvas);
scaleCanvas(canvas);
drawPicture(canvas);
break;
case ANIM_FRAME:
drawable = getResources().getDrawable(drawableIds[frameIndex]);
drawPicture(canvas);
if (frameIndex >= drawableIds.length - 1){
frameIndex = 0;
}else {
frameIndex++;
}
break;
}
} else {
drawPicture(canvas);
}
}
实现帧动画是通过轮播图片的方法实现。
实现旋转,缩放的效果,是采用操纵画布Canvas的方法来实现:
//旋转画布
private void rotateCanvas(Canvas canvas) {
canvas.rotate(rotateDegree % 360, x, y + drawableHeightOffset);
rotateDegree += rotateRate;
}
//伸缩画布
private void scaleCanvas(Canvas canvas) {
if (scaleLevel >= scaleMax) {
isScaleIncrease = false;
} else if (scaleLevel <= scaleMin) {
isScaleIncrease = true;
}
if (isScaleIncrease) {
scaleLevel += scaleRate;
} else {
scaleLevel -= scaleRate;
}
canvas.scale(scaleLevel, scaleLevel, x, y + drawableHeightOffset);
}
由于drawAnimPicture()方法之后并没有其他使用Canvas的方法了,所以这里不用Canvas.save()和Canvas.restore()来使Canvas恢复到初始状态了,这里说明一下,免得后面有功能拓展的需要加代码时候忘了。
5.重写onMeasure()
重写onMeasure()的意义:让View支持wrap_content,还有设置了进度条的宽高(前面说过,进度条的宽高不一定等于整个View的宽高):
//重写onMeasure,以自定义获取进度条的宽高
@Override
protected void onMeasure(int widthMeasureSpec, int heightMeasureSpec) {
int height = MeasureSpec.getSize(heightMeasureSpec);
int width = MeasureSpec.getSize(widthMeasureSpec);
if (getLayoutParams().width == ViewGroup.LayoutParams.WRAP_CONTENT) {
//在这里实现计算需要wrap_content时需要的宽
width = halfDrawableWidth * 2;
}
if (getLayoutParams().height == ViewGroup.LayoutParams.WRAP_CONTENT) {
//在这里实现计算需要wrap_content时需要的高
height = halfDrawableHeight * 2;
}
progressWidth = width;
//如果不是自定义设置进度条高度,就直接把高度当作进度条高度
if (!isSetBar) {
progressHeight = height;
}
//如果有图片,就为图片预留空间
if (drawable != null) {
progressWidth = width - halfDrawableWidth;
}
//传入处理后的宽高
setMeasuredDimension(width, height);
}
6.封装
自定义属性
为了让自定义View的属性能直接通过XML设置,需要用到自定义属性,在res/value文件夹里新建一个attrs.xml(名字随便,建立位置对就行),定义自己所需的属性和相应类型:
<?xml version="1.0" encoding="utf-8"?>
<resources>
<declare-styleable name="PictureProgressBar">
<attr name="backGroundColor" format="color"/>
<attr name="barColor" format="color"/>
<attr name="drawable" format="reference"/>
<attr name="halfDrawableWidth" format="dimension"/>
<attr name="halfDrawableHeight" format="dimension"/>
<attr name="drawableHeightOffset" format="dimension"/>
<attr name="isRound" format="boolean"/>
<attr name="roundX" format="dimension"/>
<attr name="roundY" format="dimension"/>
<attr name="progress" format="integer"/>
<attr name="max" format="integer"/>
<attr name="isSetBar" format="boolean"/>
<attr name="progressHeight" format="dimension"/>
<attr name="progressHeightOffset" format="dimension"/>
<attr name="refreshTime" format="integer"/>
<attr name="animMode" format="enum">
<enum name="ANIM_NULL" value="0"/>
<enum name="ANIM_ROTATE" value="1"/>
<enum name="ANIM_SCALE" value="2"/>
<enum name="ANIM_ROTATE_SCALE" value="3"/>
<enum name="ANIM_FRAME" value="4"/>
</attr>
<attr name="rotateRate" format="integer"/>
<attr name="rotateDegree" format="integer"/>
<attr name="scaleMax" format="float"/>
<attr name="scaleMin" format="float"/>
<attr name="scaleRate" format="float"/>
<attr name="isGradient" format="boolean"/>
<attr name="gradientStartColor" format="color"/>
<attr name="gradientEndColor" format="color"/>
</declare-styleable>
</resources>
一些set、get方法和其他
有了自定义属性,只是能在XML上使用,想要在Java代码上设置属性,还需要弄一些set、get方法,还有一些特殊的属性,在xml设置不了,如帧动画的图片id数组、线性渐变器、进度监听器等,也需要set方法,因为有太多,下面只列举一些特殊的出来:
//设置进度
public void setProgress(int progress) {
if (progress <= max) {
this.progress = progress;
} else if (progress < 0){
this.progress = 0;
}
else {
this.progress = max;
}
doProgressRefresh();
}
//进行进度改变之后的操作
private synchronized void doProgressRefresh() {
if (onProgressChangeListener != null) {
onProgressChangeListener.onOnProgressChange(progress);
if (progress >= max) {
onProgressChangeListener.onOnProgressFinish();
}
}
}
//设置动画开关
public void setAnimRun(boolean isAnimRun) {
this.isAnimRun = isAnimRun;
}
//设置帧动画时要传入的图片ID数组
public void setDrawableIds(int[] drawableIds) {
this.drawableIds = drawableIds;
}
//设置图片
public void setPicture(int id) {
drawable = getResources().getDrawable(id);
}
//设置颜色渐变器
public void setLinearGradient(LinearGradient linearGradient) {
this.linearGradient = linearGradient;
}
//设置进度监听器
public void setOnProgressChangeListener(OnProgressChangeListener onProgressChangeListener) {
this.onProgressChangeListener = onProgressChangeListener;
}
//进度监听器
public interface OnProgressChangeListener {
//进度改变时的回调
public void onOnProgressChange(int progress);
//进度完成时的回答
public void onOnProgressFinish();
}
7.发布
发布到GitHub
这个我相信大家都很熟悉,我这里就简单的列出一下我把这个项目上传到GitHub(我是使用AndroidStudio上自带的功能,简单方便)的步骤吧:
- 首先是本地要安装git,没有的可以下载。
- 在AndroidStudio的File的Setting选项配置Git信息
- 在Setting配置你的GitHub账号信息,没有的可以注册,那里有按钮(我这个是AndroidStudio2.2版本,不同的版本可能里面的内容有一点不同),输入完账号密码按Test连接一下,失败的确认好账号密码多试几次,把timeout设置长点
- 在VCS里点击如下(一个项目第一次提交时用这个),然后按提示操作commit就行了(因为我这个不是第一次提交就不演示下去了):
- 后面更新项目就是点击Commit按钮了,然后push了:
其实到了第4步,在GitHub上就能看到我们的项目了(免得太多图就不贴了):github.com/totond/Pict…
发布到JCenter
我们开发有时候会用到一些第三方库,有一些库很方便,在AS的Gradle里面compile 'xxx'就可以引入了,我们把项目提交到JCenter,也可以让别人很方便地引入了。发布到JCenter有很多方法,本方法是参考鸿洋_大神的bintray-release插件方法,之后亲自试了很多坑之后才成功的(鸿洋大神这篇方法有很多细节没说,具体看它下面的评论),可以说根据我这个步骤是肯定能成功的,下面我们来看看步骤:
1. 首先是在 bintray.com/signup/oss 进行注册,不要直接在官网注册,那是注册企业试用版的,到时候你还要自己点击右上角的倒计时取消企业版切换回个人版。注意注册的邮箱不能是qq邮箱,163邮箱(不知道是不是所有中国的都不行)。
2. 注册完之后首先就是查看自己的API,复制下来备用,后面的上传都要用到:

3. 建立一个仓库,用来装代码(填好Name,里面的Type选择Maven,其他的都不用管了,点Create就行):


4. 新建一个Module,把想要上传的代码放进去,上传就是上传这个Module(不这样做的话会在上传的时候报Error:Could not get unknown property 'main' for SourceSet container.)在这个Module的Gradle文件里面添加:
apply plugin: 'com.novoda.bintray-release'//最上方添加
publish {
userOrg = 'yanzhikaijky' //Binary用户名
repoName = 'CustomViewRepository' //Repository的名字
groupId = 'com.yanzhikaijky' //包名
artifactId = 'PictureProgressbar' //项目名
publishVersion = '1.1.0' //版本号
desc = 'a picture progressbar' //description说明,随便写
website = 'https://github.com/totond/PictureProgressBar'//VCS地址,这里最好写GitHub的,我试过不写然后上传不了
}
5. 在项目的Gradle文件里添加(弄完就build一下project):
//在dependencies里面加
classpath 'com.novoda:bintray-release:0.3.4'//添加bintray-release插件
//下面这个整个加进去
allprojects {
repositories {
jcenter()
}
//防止中文注释出错
tasks.withType(Javadoc) {
options {
encoding "UTF-8"
charSet 'UTF-8'
links "http://docs.oracle.com/javase/7/docs/api"
}
}
}
6. 在AndroidStudio的Terminal里输入这些命令(Key里面的星号的内容实际上应该是我们的API KEY,我这里屏蔽掉而已。注意每行命令之间用一个空格隔开,这个很重要),最后回车提交:
gradlew.bat clean build bintrayUpload
-PbintrayUser=yanzhikaijky
-PbintrayKey=*****************************
-PdryRun=false

第一次提交会比较慢(翻墙可能会提高速度?),给点耐心,如果报错里面会显示出来。
7. 成功了之后,可以在网页上看到你的项目,左下可以看到如何添加依赖,右下角会有一个Add To jcenter(因为这个项目早已经add了,所以借用一下鸿洋大神的图片),本项目JCenter地址:bintray.com/yanzhikaijk…

8.添加开源协议和说明文档README
添加开源协议
开源项目可以选择一个开源协议来表示自己这个项目的许可声明。关于开源协议的选择,我这里也引用阮一峰老师的一篇文章里面的一幅图来大概说明一下:

最后我选择了Apache v2 License。至于如何添加,一个方法是在GitHub创建Repository的时候选择添加(这个我一开始就忘了),第二个是使用官方推荐的 www.addalicense.com 来给当前存在的Repository添加,然而

这东西我用不了,只能采用第三种方法手动添加了:可以查看GitHub关于这个的帮助文档,看不懂英文没关系,隔壁有图说明:

成功之后主页会多了一个表示开源协议的栏目:

添加说明文档Readme
说明文档就是告诉别人你的开源项目如何使用的文档,可以在Android Project的根目录下添加README.md文件然后Push上去或者直接在项目GitHub上Add a README。
这个就是PictureProgressBar的README.md
9.测试
在APP的Gradle里添加依赖项之后,就可以使用了:
compile 'com.yanzhikaijky:PictureProgressbar:1.1.0'
这里的测试就是demo用了属性动画来控制进度变化(想了解属性动画的可以看下我这篇笔记),想详细看demo代码的,这里再次给出地址和效果:

后话
欢迎大家Star or Fork,使用Gradle依赖很方便,也可以clone来试着按自己想法修改一下,改一下gradlewrapper文件就可以直接在你们的AS上运行了,欢迎提出意见和建议。
这个PictureProgressBar的后续可能会加入一些其他的动画和文字,目前没有什么好的创意,如果大家有什么创意和意见,欢迎互相交流进步。





