一致性hash作为一个负载均衡算法,可以用在分布式缓存、数据库的分库分表等场景中,还可以应用在负载均衡器中作为作为负载均衡算法。在有多台服务器时,对于某个请求资源通过hash算法,映射到某一个台服务器,当增加或减少一台服务器时,可能会改变这些资源对应的hash值,这样可能导致一部分缓存或数据失效了。一致性hash就是尽可能在将同一个资源请求路由到同一台服务器中。
本篇文章将模拟实现一个分布式缓存系统来探讨在使用了一致性hash以及普通hash在增加、删除节点之后,对数据分布、缓存命中率的影响
节点&集群设计
在一个分布式缓存系统中,每台机器可以认为是一个节点,节点作为数据存储的地方,由一些节点来组成一个集群。我们先来设计我们的节点和集群。
节点
@Data
public class Node {
private String domain;
private String ip;
private Map data;
public void put(String key, T value) {
data.put(key, value);
}
public void remove(String key){
data.remove(key);
}
public T get(String key) {
return (T) data.get(key);
}
}
一个节点包括domain(域名),ip(IP地址),data(节点存储数据),节点可以存放、删除、获取数据。
集群
public abstract class Cluster {
protected List nodes;
public Cluster() {
this.nodes = new ArrayList<>();
}
public abstract void addNode(Node node);
public abstract void removeNode(Node node);
public abstract Node get(String key);
}
在一个集群中包含多个节点,可以在一个集群中,增加、删除节点。还可以通过key获取数据存储的节点。
取模
在使用取模的场景中,当一个请求资源,请求某个集群时,通过对请求资源进行hash得到的值,然后对存储集群的节点数取模来得到,该请求资源,应该存储到哪一个存储节点。
具体实现如下:
public class NormalHashCluster extends Cluster {
public NormalHashCluster() {
super();
}
@Override
public void addNode(Node node) {
this.nodes.add(node);
}
@Override
public void removeNode(Node node) {
this.nodes.removeIf(o -> o.getIp().equals(node.getIp()) ||
o.getDomain().equals(node.getDomain()));
}
@Override
public Node get(String key) {
long hash = hash(key);
long index = hash % nodes.size();
return nodes.get((int)index);
}
}
下面我们对该算法,在数据分布、增加一个节点、删除一个节点对缓存的命中率影响做一个测试
Cluster cluster = new NormalHashCluster();
cluster.addNode(new Node("c1.yywang.info", "192.168.0.1"));
cluster.addNode(new Node("c2.yywang.info", "192.168.0.2"));
cluster.addNode(new Node("c3.yywang.info", "192.168.0.3"));
cluster.addNode(new Node("c4.yywang.info", "192.168.0.4"));
IntStream.range(0, DATA_COUNT)
.forEach(index -> {
Node node = cluster.get(PRE_KEY + index);
node.put(PRE_KEY + index, "Test Data");
});
System.out.println("数据分布情况:");
cluster.nodes.forEach(node -> {
System.out.println("IP:" + node.getIp() + ",数据量:" + node.getData().size());
});
//缓存命中率
long hitCount = IntStream.range(0, DATA_COUNT)
.filter(index -> cluster.get(PRE_KEY + index).get(PRE_KEY + index) != null)
.count();
System.out.println("缓存命中率:" + hitCount * 1f / DATA_COUNT);
在初始状态下,数据的分布和缓存命中率如下:
数据分布情况:
IP:192.168.0.1,数据量:12499
IP:192.168.0.2,数据量:12501
IP:192.168.0.3,数据量:12499
IP:192.168.0.4,数据量:12501
缓存命中率:1.0
从以上数据可以看出,数据分布较均匀,在不增不减节点的情况下,缓存全部命中
我们新增一个节点
//增加一个节点
cluster.addNode(new Node("c5.yywang.info", "192.168.0.5"));
这时缓存命中率
增加一个节点的缓存命中率:0.19808
我们来删除一个节点
cluster.removeNode(new Node("c4.yywang.info", "192.168.0.4"));
这时缓存命中率
删除缓存命中率:0.25196
从以上可以看出,通过取模算法,在增加节点、删除节点时,将对缓存命中率产生极大的影响,所以在该场景中如果使用取模运算将会产生很多的数据迁移量。
一致性hash
为了解决以上取模运算的缺点,我们引入一致性hash算法,一致性hash算法的原理如下:
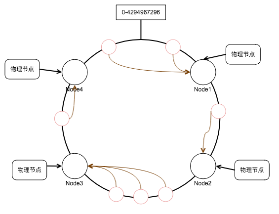
首先我们把2的32次方想象成一个环,比如:
假如我们有四台服务器分布这个环上,其中Node1,Node2,Node3,Node4就表示这四台服务器在环上的位置,一致性hash算法就是,在缓存的Key的值计算后得到的hash值,映射到这个环上的点,然后这些点按照顺时针方向找,找到离自己最近的一个物理节点就是自己要存储的节点。
当我们增加了一个节点如下:
我们增加了Node5放在Node3和Node4之间,这时我们可以看到增加了一个节点只会影响Node3至Node5之间的数据,其他节点的数据不会受到影响。同时我们还可以看到,Node4和Node5的压力要小于其他节点,大约是其他节点的一半。这样就带了压力分布均匀的情况,假定Node4和Node5的机器配置和其它的节点机器配置相同,那么Node4和Node5的机器资源就浪费了一半,那么怎么解决这个问题呢?
我们引入虚拟节点,简单来说,虚拟节点就是不存在的点,这些虚拟节点尽量的分布在环上,需要做的就是把这些虚拟节点需要映射到物理节点。
在引入虚拟节点后,我们把虚拟节点上均匀的分布到环上,然后把虚拟节点映射到物理节点,当增加了新的机器后,我们只需要把虚拟节点映射到新的机器即可,这样就解决了机器压力分布不均匀的情况
上面我们说了一致性hash的基本算法,下面我们来看下具体实现
public class ConsistencyHashCluster extends Cluster {
private SortedMap virNodes = new TreeMap();
private static final int VIR_NODE_COUNT = 512;
private static final String SPLIT = "#";
public ConsistencyHashCluster() {
super();
}
@Override
public void addNode(Node node) {
this.nodes.add(node);
IntStream.range(0, VIR_NODE_COUNT)
.forEach(index -> {
long hash = hash(node.getIp() + SPLIT + index);
virNodes.put(hash, node);
});
}
@Override
public void removeNode(Node node) {
nodes.removeIf(o -> node.getIp().equals(o.getIp()));
IntStream.range(0, VIR_NODE_COUNT)
.forEach(index -> {
long hash = hash(node.getIp() + SPLIT + index);
virNodes.remove(hash);
});
}
@Override
public Node get(String key) {
long hash = hash(key);
SortedMap subMap = hash >= virNodes.lastKey() ?
virNodes.tailMap(0L) : virNodes.tailMap(hash);
if (subMap.isEmpty()) {
return null;
}
return subMap.get(subMap.firstKey());
}
}
下面我们同样对一致性hash算法,在数据分布、增加一个节点、删除一个节点对缓存的命中率影响做一个测试
测试代码很简单,我们只需要把以上的代码替换成ConsistencyHashCluster实现即可
// Cluster cluster = new NormalHashCluster();
Cluster cluster=new ConsistencyHashCluster();
在初始状态下,数据的分布和缓存命中率如下:
数据分布情况:
IP:192.168.0.1,数据量:15345
IP:192.168.0.2,数据量:14084
IP:192.168.0.3,数据量:10211
IP:192.168.0.4,数据量:10360
缓存命中率:1.0
从以上数据可以看出,数据分布相对均匀,没有取模算法的均匀,在不增不减节点的情况下,缓存全部命中
我们增加一个节点
cluster.addNode(new Node("c" + 5 + ".yywang.info", "192.168.0." + 5));
这时缓存命中率
增加一个节点的缓存命中率:0.82154
可以看出缓存命中率明显高于取模运算的命中率
我们删除一个节点
cluster.removeNode(new Node("c4.yywang.info", "192.168.0.4"));
这时缓存命中率
删除一个节点的缓存命中率:0.7928
从以上可以看出,我们可以看出使用一致性hash算法,可以极大的提高缓存的命中率,减少在增加节点、删除节点时,数据迁移的成本。
欢迎关注我的公众号MyArtNote
坚持原创技术分享,您的支持将鼓励我继续创作! 赏
微信打赏
支付宝打赏



