简单使用
#!/usr/local/bin/python
# -*- coding:utf-8 -*-
import logging
logging.debug('debug message')
logging.info('info message')
logging.warn('warn message')
logging.error('error message')
logging.critical('critical message')
输出:
WARNING:root:warn message
ERROR:root:error message
CRITICAL:root:critical message
默认情况下,logging模块将日志打印到屏幕上(stdout),日志级别为WARNING(即只有日志级别高于WARNING的日志信息才会输出),日志格式如下图所示:

问题来了
- 日志级别等级及设置是怎样的?
- 怎样设置日志的输出方式?比如输出到日志文件中?
简单配置
日志级别
| 级别 | 何时使用 |
|---|---|
| DEBUG | 详细信息,典型地调试问题时会感兴趣。 |
| INFO | 证明事情按预期工作。 |
| WARNING | 表明发生了一些意外,或者不久的将来会发生问题(如‘磁盘满了’)。软件还是在正常工作。 |
| ERROR | 由于更严重的问题,软件已不能执行一些功能了。 |
| CRITICAL | 严重错误,表明软件已不能继续运行了。 |
简单配置
#!/usr/local/bin/python
# -*- coding:utf-8 -*-
import logging
# 通过下面的方式进行简单配置输出方式与日志级别
logging.basicConfig(filename='logger.log', level=logging.INFO)
logging.debug('debug message')
logging.info('info message')
logging.warn('warn message')
logging.error('error message')
logging.critical('critical message')
输出:
标准输出(屏幕)未显示任何信息,发现当前工作目录下生成了logger.log,内容如下:
INFO:root:info message
WARNING:root:warn message
ERROR:root:error message
CRITICAL:root:critical message
因为通过level=logging.INFO设置日志级别为INFO,所以所有的日志信息均输出出来了。
问题又来了
- 通过上述配置方法都可以配置那些信息?
在解决以上问题之前,需要先了解几个比较重要的概念,Logger,Handler,Formatter,Filter
几个重要的概念
- Logger 记录器,暴露了应用程序代码能直接使用的接口。
- Handler 处理器,将(记录器产生的)日志记录发送至合适的目的地。
- Filter 过滤器,提供了更好的粒度控制,它可以决定输出哪些日志记录。
- Formatter 格式化器,指明了最终输出中日志记录的布局。
Logger 记录器
Logger是一个树形层级结构,在使用接口debug,info,warn,error,critical之前必须创建Logger实例,即创建一个记录器,如果没有显式的进行创建,则默认创建一个root logger,并应用默认的日志级别(WARN),处理器Handler(StreamHandler,即将日志信息打印输出在标准输出上),和格式化器Formatter(默认的格式即为第一个简单使用程序中输出的格式)。
创建方法:
logger = logging.getLogger(logger_name)
创建Logger实例后,可以使用以下方法进行日志级别设置,增加处理器Handler。
- logger.setLevel(logging.ERROR) # 设置日志级别为ERROR,即只有日志级别大于等于ERROR的日志才会输出
- logger.addHandler(handler_name) # 为Logger实例增加一个处理器
- logger.removeHandler(handler_name) # 为Logger实例删除一个处理器
Handler 处理器
Handler处理器类型有很多种,比较常用的有三个,StreamHandler,FileHandler,NullHandler,详情可以访问Python logging.handlers
创建StreamHandler之后,可以通过使用以下方法设置日志级别,设置格式化器Formatter,增加或删除过滤器Filter。
- ch.setLevel(logging.WARN) # 指定日志级别,低于WARN级别的日志将被忽略
- ch.setFormatter(formatter_name) # 设置一个格式化器formatter
- ch.addFilter(filter_name) # 增加一个过滤器,可以增加多个
- ch.removeFilter(filter_name) # 删除一个过滤器
StreamHandler
创建方法:
sh = logging.StreamHandler(stream=None)
FileHandler
创建方法:
fh = logging.FileHandler(filename, mode='a', encoding=None, delay=False)
NullHandler
NullHandler类位于核心logging包,不做任何的格式化或者输出。
本质上它是个“什么都不做”的handler,由库开发者使用。
Formatter 格式化器
使用Formatter对象设置日志信息最后的规则、结构和内容,默认的时间格式为%Y-%m-%d %H:%M:%S。
创建方法:
formatter = logging.Formatter(fmt=None, datefmt=None)
其中,fmt是消息的格式化字符串,datefmt是日期字符串。如果不指明fmt,将使用'%(message)s'。如果不指明datefmt,将使用ISO8601日期格式。
Filter 过滤器
Handlers和Loggers可以使用Filters来完成比级别更复杂的过滤。Filter基类只允许特定Logger层次以下的事件。例如用‘A.B’初始化的Filter允许Logger ‘A.B’, ‘A.B.C’, ‘A.B.C.D’, ‘A.B.D’等记录的事件,logger‘A.BB’, ‘B.A.B’ 等就不行。 如果用空字符串来初始化,所有的事件都接受。
创建方法:
filter = logging.Filter(name='')
以下是相关概念总结:
熟悉了这些概念之后,有另外一个比较重要的事情必须清楚,即Logger是一个树形层级结构;
Logger可以包含一个或多个Handler和Filter,即Logger与Handler或Fitler是一对多的关系;
一个Logger实例可以新增多个Handler,一个Handler可以新增多个格式化器或多个过滤器,而且日志级别将会继承。

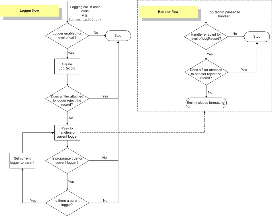
Logging工作流程
logging模块使用过程
- 第一次导入logging模块或使用reload函数重新导入logging模块,logging模块中的代码将被执行,这个过程中将产生logging日志系统的默认配置。
- 自定义配置(可选)。logging标准模块支持三种配置方式: dictConfig,fileConfig,listen。其中,dictConfig是通过一个字典进行配置Logger,Handler,Filter,Formatter;fileConfig则是通过一个文件进行配置;而listen则监听一个网络端口,通过接收网络数据来进行配置。当然,除了以上集体化配置外,也可以直接调用Logger,Handler等对象中的方法在代码中来显式配置。
- 使用logging模块的全局作用域中的getLogger函数来得到一个Logger对象实例(其参数即是一个字符串,表示Logger对象实例的名字,即通过该名字来得到相应的Logger对象实例)。
- 使用Logger对象中的debug,info,error,warn,critical等方法记录日志信息。
logging模块处理流程

- 判断日志的等级是否大于Logger对象的等级,如果大于,则往下执行,否则,流程结束。
- 产生日志。第一步,判断是否有异常,如果有,则添加异常信息。第二步,处理日志记录方法(如debug,info等)中的占位符,即一般的字符串格式化处理。
- 使用注册到Logger对象中的Filters进行过滤。如果有多个过滤器,则依次过滤;只要有一个过滤器返回假,则过滤结束,且该日志信息将丢弃,不再处理,而处理流程也至此结束。否则,处理流程往下执行。
- 在当前Logger对象中查找Handlers,如果找不到任何Handler,则往上到该Logger对象的父Logger中查找;如果找到一个或多个Handler,则依次用Handler来处理日志信息。但在每个Handler处理日志信息过程中,会首先判断日志信息的等级是否大于该Handler的等级,如果大于,则往下执行(由Logger对象进入Handler对象中),否则,处理流程结束。
- 执行Handler对象中的filter方法,该方法会依次执行注册到该Handler对象中的Filter。如果有一个Filter判断该日志信息为假,则此后的所有Filter都不再执行,而直接将该日志信息丢弃,处理流程结束。
- 使用Formatter类格式化最终的输出结果。 注:Formatter同上述第2步的字符串格式化不同,它会添加额外的信息,比如日志产生的时间,产生日志的源代码所在的源文件的路径等等。
- 真正地输出日志信息(到网络,文件,终端,邮件等)。至于输出到哪个目的地,由Handler的种类来决定。
注:以上内容摘抄自第三条参考资料,内容略有改动,转载特此声明。
再看日志配置
配置方式
- 显式创建记录器Logger、处理器Handler和格式化器Formatter,并进行相关设置;
- 通过简单方式进行配置,使用basicConfig()函数直接进行配置;
- 通过配置文件进行配置,使用fileConfig()函数读取配置文件;
- 通过配置字典进行配置,使用dictConfig()函数读取配置信息;
- 通过网络进行配置,使用listen()函数进行网络配置。
basicConfig关键字参数
| 关键字 | 描述 |
|---|---|
| filename | 创建一个FileHandler,使用指定的文件名,而不是使用StreamHandler。 |
| filemode | 如果指明了文件名,指明打开文件的模式(如果没有指明filemode,默认为'a')。 |
| format | handler使用指明的格式化字符串。 |
| datefmt | 使用指明的日期/时间格式。 |
| level | 指明根logger的级别。 |
| stream | 使用指明的流来初始化StreamHandler。该参数与'filename'不兼容,如果两个都有,'stream'被忽略。 |
有用的format格式
| 格式 | 描述 |
|---|---|
| %(levelno)s | 打印日志级别的数值 |
| %(levelname)s | 打印日志级别名称 |
| %(pathname)s | 打印当前执行程序的路径 |
| %(filename)s | 打印当前执行程序名称 |
| %(funcName)s | 打印日志的当前函数 |
| %(lineno)d | 打印日志的当前行号 |
| %(asctime)s | 打印日志的时间 |
| %(thread)d | 打印线程id |
| %(threadName)s | 打印线程名称 |
| %(process)d | 打印进程ID |
| %(message)s | 打印日志信息 |
有用的datefmt格式
配置示例
显式配置
使用程序logger.py如下:
# -*- encoding:utf-8 -*-
import logging
# create logger
logger_name = "example"
logger = logging.getLogger(logger_name)
logger.setLevel(logging.DEBUG)
# create file handler
log_path = "./log.log"
fh = logging.FileHandler(log_path)
fh.setLevel(logging.WARN)
# create formatter
fmt = "%(asctime)-15s %(levelname)s %(filename)s %(lineno)d %(process)d %(message)s"
datefmt = "%a %d %b %Y %H:%M:%S"
formatter = logging.Formatter(fmt, datefmt)
# add handler and formatter to logger
fh.setFormatter(formatter)
logger.addHandler(fh)
# print log info
logger.debug('debug message')
logger.info('info message')
logger.warn('warn message')
logger.error('error message')
logger.critical('critical message')
文件配置
配置文件logging.conf如下:
keys=root,example01
[logger_root]
level=DEBUG
handlers=hand01,hand02
[logger_example01]
handlers=hand01,hand02
qualname=example01
propagate=0
[handlers]
keys=hand01,hand02
[handler_hand01]
class=StreamHandler
level=INFO
formatter=form02
args=(sys.stderr,)
[handler_hand02]
class=FileHandler
level=DEBUG
formatter=form01
args=('log.log', 'a')
[formatters]
keys=form01,form02
[formatter_form01]
format=%(asctime)s %(filename)s[line:%(lineno)d] %(levelname)s %(message)s
使用程序logger.py如下:
# -*- encoding:utf-8 -*-
import logging
import logging.config
logging.config.fileConfig("./logging.conf")
# create logger
logger_name = "example"
logger = logging.getLogger(logger_name)
logger.debug('debug message')
logger.info('info message')
logger.warn('warn message')
logger.error('error message')
logger.critical('critical message')
字典配置
有兴趣的童靴可以使用logging.config.dictConfig(config)编写一个示例程序发给我,以提供给我进行完善本文。
监听配置
有兴趣的童靴可以使用logging.config.listen(port=DEFAULT_LOGGING_CONFIG_PORT)编写一个示例程序发给我,以提供给我进行完善本文。
更多详细内容参考logging.config日志配置