本篇文章主要对java集合的框架进行介绍,使大家对java集合的整体框架有个了解。具体介绍了Collection接口,Map接口以及Collection接口的三个子接口Set,List,Queue。
Java集合类简介:
Java集合大致可以分为Set、List、Queue和Map四种体系,其中Set代表无序、不可重复的集合;List代表有序、重复的集合;而Map则代表具有映射关系的集合,Java 5 又增加了Queue体系集合,代表一种队列集合实现。
Java集合就像一种容器,可以把多个对象(实际上是对象的引用,但习惯上都称对象)“丢进”该容器中。从Java 5 增加了泛型以后,Java集合可以记住容器中对象的数据类型,使得编码更加简洁、健壮。
Java集合和数组的区别:
1.数组长度在初始化时指定,意味着只能保存定长的数据。而集合可以保存数量不确定的数据。同时可以保存具有映射关系的数据(即关联数组,键值对 key-value)。
2.数组元素即可以是基本类型的值,也可以是对象。集合里只能保存对象(实际上只是保存对象的引用变量),基本数据类型的变量要转换成对应的包装类才能放入集合类中。
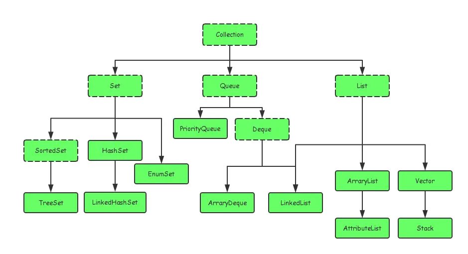
Java集合类之间的继承关系:
Java的集合类主要由两个接口派生而出:Collection和Map,Collection和Map是Java集合框架的根接口。

图中,ArrayList,HashSet,LinkedList,TreeSet是我们经常会有用到的已实现的集合类。
Map实现类用于保存具有映射关系的数据。Map保存的每项数据都是key-value对,也就是由key和value两个值组成。Map里的key是不可重复的,key用户标识集合里的每项数据。

图中,HashMap,TreeMap是我们经常会用到的集合类。
Collection接口:
简介
Collection接口是Set,Queue,List的父接口。Collection接口中定义了多种方法可供其子类进行实现,以实现数据操作。由于方法比较多,就偷个懒,直接把JDK文档上的内容搬过来。
接口中定义的方法

可以看出Collection用法有:添加元素,删除元素,返回Collection集合的个数以及清空集合等。
其中重点介绍iterator()方法,该方法的返回值是Iterator<E>。
使用Iterator遍历集合元素
Iterator接口经常被称作迭代器,它是Collection接口的父接口。但Iterator主要用于遍历集合中的元素。
Iterator接口中主要定义了2个方法:

下面程序简单示范了通过Iterator对象逐个获取元素的逻辑。
public class IteratorExample {
public static void main(String[] args){
//创建集合,添加元素
Collection<Day> days = new ArrayList<Day>();
for(int i =0;i<10;i++){
Day day = new Day(i,i*60,i*3600);
days.add(day);
}
//获取days集合的迭代器
Iterator<Day> iterator = days.iterator();
while(iterator.hasNext()){//判断是否有下一个元素
Day next = iterator.next();//取出该元素
//逐个遍历,取得元素后进行后续操作
.....
}
}
}
注意:当使用Iterator对集合元素进行迭代时,Iterator并不是把集合元素本身传给了迭代变量,而是把集合元素的值传给了迭代变量(就如同参数传递是值传递,基本数据类型传递的是值,引用类型传递的仅仅是对象的引用变量),所以修改迭代变量的值对集合元素本身没有任何影响。
下面的程序演示了这一点:
public class IteratorExample {
public static void main(String[] args){
List<String> list =Arrays.asList("java语言","C语言","C++语言");
Iterator<String> iterator = list.iterator();
while(iterator.hasNext()){
String next = iterator.next();//集合元素的值传给了迭代变量,仅仅传递了对象引用。保存的仅仅是指向对象内存空间的地址
next ="修改后的";
System.out.println(next);
}
System.out.println(list);
}
}
输出结果如下:
修改后的
修改后的
修改后的
[java语言, C语言, C++语言]
下面具体介绍Collection接口的三个子接口Set,List,Queue。
Set集合
简介
Set集合与Collection集合基本相同,没有提供任何额外的方法。实际上Set就是Collection,只是行为略有不同(Set不允许包含重复元素)。
Set集合不允许包含相同的元素,如果试图把两个相同的元素加入同一个Set集合中,则添加操作失败,add()方法返回false,且新元素不会被加入。
List集合
简介
List集合代表一个元素有序、可重复的集合,集合中每个元素都有其对应的顺序索引。List集合允许使用重复元素,可以通过索引来访问指定位置的集合元素 。List集合默认按元素的添加顺序设置元素的索引,例如第一个添加的元素索引为0,第二个添加的元素索引为1......
List作为Collection接口的子接口,可以使用Collection接口里的全部方法。而且由于List是有序集合,因此List集合里增加了一些根据索引来操作集合元素的方法。
接口中定义的方法
void add(int index, Object element): 在列表的指定位置插入指定元素(可选操作)。
boolean addAll(int index, Collection<? extends E> c) : 将集合c 中的所有元素都插入到列表中的指定位置index处。
Object get(index):返回列表中指定位置的元素。
int indexOf(Object o): 返回此列表中第一次出现的指定元素的索引;如果此列表不包含该元素,则返回 -1。
int lastIndexOf(Object o):返回此列表中最后出现的指定元素的索引;如果列表不包含此元素,则返回 -1。
Object remove(int index): 移除列表中指定位置的元素。
Object set(int index, Object element):用指定元素替换列表中指定位置的元素。
List subList(int fromIndex, int toIndex): 返回列表中指定的 fromIndex(包括 )和 toIndex(不包括)之间的所有集合元素组成的子集。
Object[] toArray(): 返回按适当顺序包含列表中的所有元素的数组(从第一个元素到最后一个元素)。
除此之外,Java 8还为List接口添加了如下两个默认方法。
void replaceAll(UnaryOperator operator):根据operator指定的计算规则重新设置List集合的所有元素。
void sort(Comparator c):根据Comparator参数对List集合的元素排序。
Queue集合
简介
Queue用户模拟队列这种数据结构,队列通常是指“先进先出”(FIFO,first-in-first-out)的容器。队列的头部是在队列中存放时间最长的元素,队列的尾部是保存在队列中存放时间最短的元素。新元素插入(offer)到队列的尾部,访问元素(poll)操作会返回队列头部的元素。通常,队列不允许随机访问队列中的元素。
接口中定义的方法

Map集合
简介
Map用户保存具有映射关系的数据,因此Map集合里保存着两组数,一组值用户保存Map里的key,另一组值用户保存Map里的value,key和value都可以是任何引用类型的数据。Map的key不允许重复,即同一个Map对象的任何两个key通过equals方法比较总是返回false。
如下图所描述,key和value之间存在单向一对一关系,即通过指定的key,总能找到唯一的、确定的value。从Map中取出数据时,只要给出指定的key,就可以取出对应的value。

Map集合与Set集合、List集合的关系
1.与Set集合的关系
如果 把Map里的所有key放在一起看,它们就组成了一个Set集合(所有的key没有顺序,key与key之间不能重复),实际上Map确实包含了一个keySet()方法,用户返回Map里所有key组成的Set集合。
2.与List集合的关系
如果把Map里的所有value放在一起来看,它们又非常类似于一个List:元素与元素之间可以重复,每个元素可以根据索引来查找,只是Map中索引不再使用整数值,而是以另外一个对象作为索引。
接口中定义的方法

Map中还包括一个内部类Entry,该类封装了一个key-value对。Entry包含如下三个方法:

Map集合最典型的用法就是成对地添加、删除key-value对,然后就是判断该Map中是否包含指定key,是否包含指定value,也可以通过Map提供的keySet()方法获取所有key组成的集合,然后使用foreach循环来遍历Map的所有key,根据key即可遍历所有的value。下面程序代码示范Map的一些基本功能:
public class MapTest {
public static void main(String[] args){
Day day1 = new Day(1, 2, 3);
Day day2 = new Day(2, 3, 4);
Map<String,Day> map = new HashMap<String,Day>();
//成对放入key-value对
map.put("第一个", day1);
map.put("第二个", day2);
//判断是否包含指定的key
System.out.println(map.containsKey("第一个"));
//判断是否包含指定的value
System.out.println(map.containsValue(day1));
//循环遍历
//1.获得Map中所有key组成的set集合
Set<String> keySet = map.keySet();
//2.使用foreach进行遍历
for (String key : keySet) {
//根据key获得指定的value
System.out.println(map.get(key));
}
//根据key来移除key-value对
map.remove("第一个");
System.out.println(map);
}
}
输出结果:
true
true
Day [hour=2, minute=3, second=4]
Day [hour=1, minute=2, second=3]
{第二个=Day [hour=2, minute=3, second=4]}
以上就java集合框架的概括内容,通过这篇文章可以了解java集合中错中复杂的关系,同时掌握一些基本的概念以及对集合的操作方法。
后续文章将对java集合中的具体实现类进行深入了解。有兴趣的话可以观看后续内容,进一步了解java集合内容。
由浅入深理解java集合(二)——集合 Set
由浅入深理解java集合(三)——集合 List
由浅入深理解java集合(四)——集合 Queue
由浅入深理解java集合(五)——集合 Map
由浅入深理解java集合(六)——集合增删改查的细节、性能及选择推荐(待更新)