基本常识
去掉返回结果空格
两边都去掉:TRIM
去掉左边:LTRIM
去掉右边:RTRIM
Union
默认,Union从查询结果集中自动去除重复的行,如果想返回所有匹配的行,用Union ALL。如果需求是后者,即确实需要每个条件的匹配行全部出现(包括重复行),则必须使用Union ALL而不是WHERE。
对组合查询结果排序
在用Union组合查询时,只能使用一条Order By子句,它必须出现在最后一条SELECT语句之后。并且,它将用来排序所有SELECT语句返回的所有结果,而不仅仅是就近原则。
主键和Null值
只有不允许Null值的列可用于主键,允许Null值的列不能用于主键。
添加/删除主键
添加:alter table add primary key({columnName});
删除:alter table drop primary key({columnName});
更新表
增加列alter table {tableName} add {columnName};
删除列alter table {tableName} drop column {columnName};
P.K.
拼接字段
Oracle:||
MySQL:concat
substr 和 Left/Right
截取某字段左右字符
Oracle:substr
MySQL:Left/Right
创建/插入/查询'YYYY-MM-DD HH:MM:SS'时间类型的字段
example:2017-04-22 20:01:02
创建
MySQL:create table time (id int not null,time datetime);
Oracle:create table timetable(id int not null,time2 date);(表名和时间字段名称不能为time,MySQL可以;字段类型MySQL是datetime,Oracle是date)
插入
MySQL:insert into time values(1,'2017-04-22 20:01:02');
Oracle:insert into timetable values(1,to_date('2017-04-22 20:01:02','yyyy-MM-dd hh24-mi-ss'));
查询
以查询2017年份为例
MySQL:select time from time where year(time) = '2017';
Oracle:select time2 from timetable where to\_number(to_char(time2,'YYYY'))='2017';
别名
MySQL:select test as test1 from test;(通过as即可将test转换为别名test1)
Oracle:select test test1 from test;(Oracle中没有as,所要定义的别名直接跟在原有的后面即可)
查看创建表的语句
MySQL:show create table {tableName};
Oracle:
a.PL/SQL developer:表名->右击->查看->查看SQL
b.SQL语句:select * from TEST tselect dbms_metadata.get_ddl('TABLE',{tableName}) from dual;
重命名表名
MySQL:rename table {tableName} to {newTableName};
Oracle:rename {tableName} to {newTableName};
Oracle较MySQL在rename后无需table(PL/SQL Developer连接)
外键
example:让table2中的主键cus_id作为table1中字段cus_id的外键
MySQL: create table {table1} (id int not null primary key,cus_id int not null,foreign key(cus_id) references {table2}(cus_id);
以上的写法是MySQL的表级约束,MySQL还提供了列级约束,但列级约束的外键约束并不会真正生效。
详情请戳这->mysql 设置外键约束(foreign key)
Oracle:create table {table1} (id int not null primary key,cus_id int not null references {table2}(cus_id);
耐人寻味地是,MySQL中列级约束的写法在Oracle中可以完美实现外键约束的功能。
好图集锦
1. 常用文本处理函数

2. 常用算术处理函数

3. Group By 必知必会



4. Insert 必知必会


5. 复杂表结构更改步骤


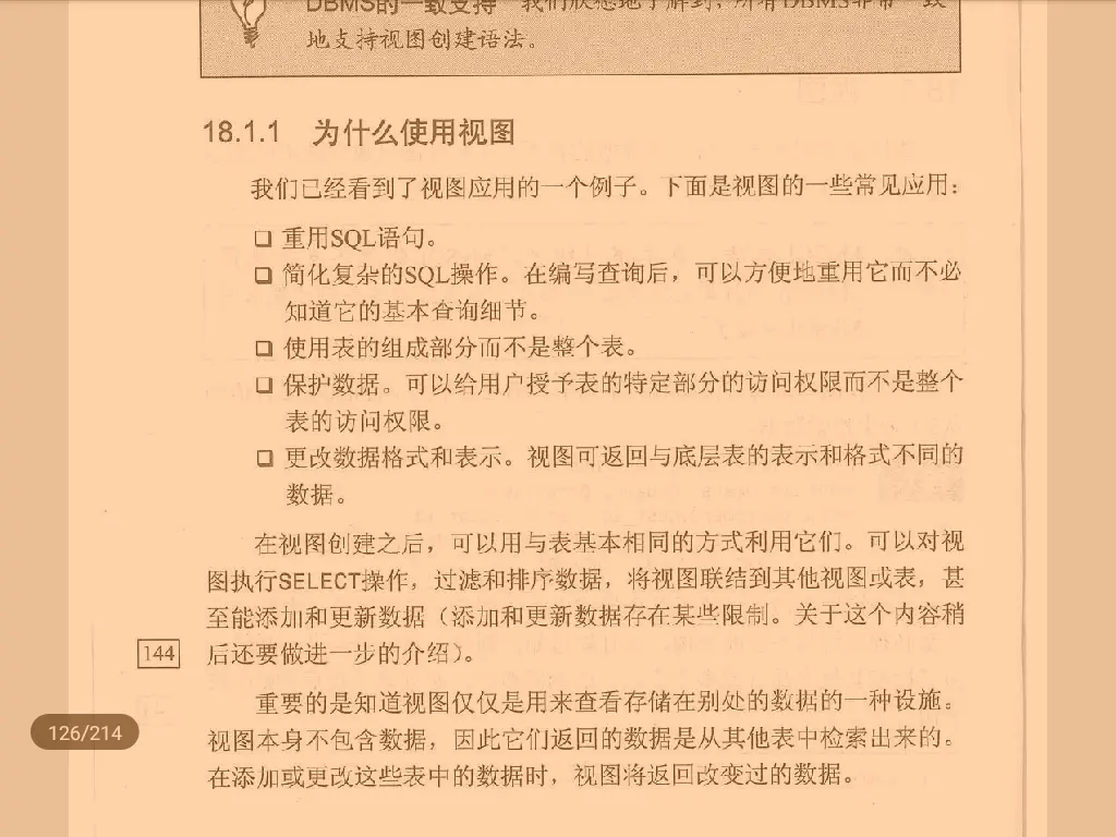
6. 视图必知必会



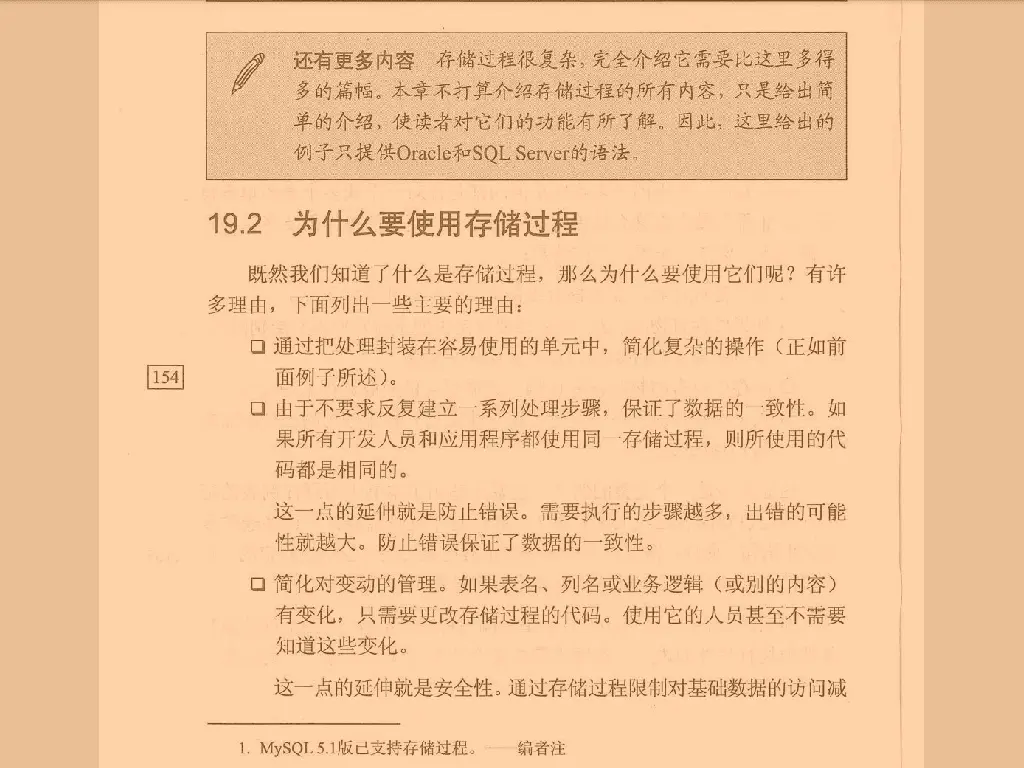
7. 为什么要使用存储过程?

8. 主键必知必会

9. 外键的好处以及唯一约束

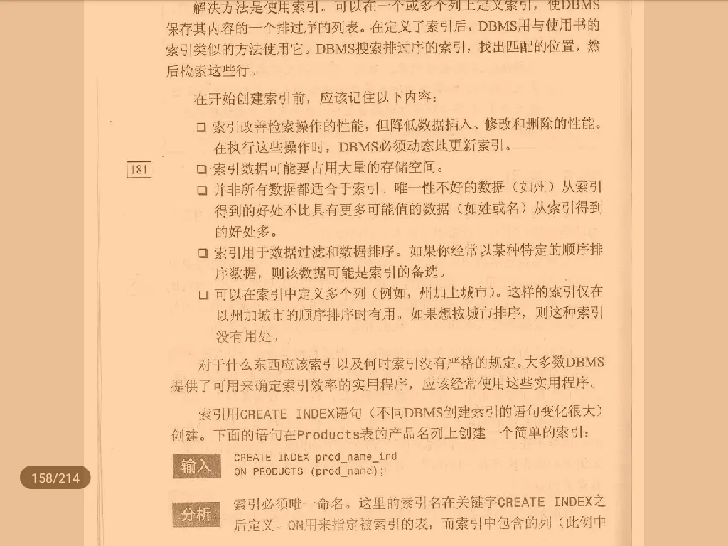
10. 索引创建必知必会

11. 触发器必知必会



12. 数据类型必知必会

