
前言
提到框架,就不得不提一下看源码,我们平时总是想求大神带我们飞,然而看源码就是一个向大神学习的最直接的一种方式,然而我们每次鼓起勇气看源码前是这样的
但是一点开源码,顿时代码如洪流涌入,你的内心可能是这样的
所以我在之前别怕看源码,一张图搞定Mybatis的Mapper原理的时候也提到过,Mybatis的源码相对其他框架而言比较简单,比较适合刚开始克服恐惧心理看源码实战,由于
Struts2前不久又传出安全性问题,所以Java开发中,表现层框架基本都是SpringMVC,那么我们就来撕、拉、扯下SpringMVC的神秘外衣,可以对比之前 别怕,Struts2执行流程没那么难,本篇中会涉及到一些的Struts2、JavaWeb以及SpringMVC使用上你一些细节.

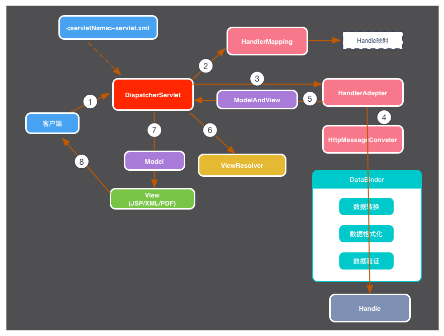
这是一个最经典的SpringMVC执行流程图,相信做Java开发的都看过,其中有三个核心的地方,分别是HandlerMapping、HandlerAdapter、HttpMessageConveter.看完这个图有了大局观之后,就要开车了,前方高能,请扶稳坐好.

看源码,首先要找到入口,那么入口在哪?从流程图我们就可以看出, DispatcherServlet就是入口核心类(其实从SpringMVC的配置文件也可以得知),但是这里面有这么多方法,我们又知道哪个方法才是入口?我们先来看一下DispatcherServlet的继承图

从这里就可以看出,DispatcherServlet的本质就是Servlet,那么我们回忆一下Servlet的生命周期,生命周期中主要的三个方法是void init(ServletConfig config)、void service(ServletRequest req, ServletResponse res)、void destroy(),但是我们又发现DispatcherServlet里面根本就没有service这个方法,那么这个时候就要找它的父类FrameworkServlet.于是我们在service方法中打上断点,开始发起请求,如图.super.service(request, response);这里会根据得到的请求类型,调用对应的方法(doGet或者doPost),比如我们这次测试是get请求,所以调用的是doGet.



doDispatch,从字面理解就知道,这个方法是分发请求的,核心的逻辑都在这里

checkMultipart这个方法是检查是否是二进制的请求(文件上传的请求)
protected HttpServletRequest checkMultipart(HttpServletRequest request) throws MultipartException {
//multipartResolver这是个视图解析器,所以这里是判断一下有没有视图解析器,以及request是不是一个二进制请求
if (this.multipartResolver != null && this.multipartResolver.isMultipart(request)) {
if (WebUtils.getNativeRequest(request, MultipartHttpServletRequest.class) != null) {
logger.debug("Request is already a MultipartHttpServletRequest - if not in a forward, " +
"this typically results from an additional MultipartFilter in web.xml");
}
else if (request.getAttribute(WebUtils.ERROR_EXCEPTION_ATTRIBUTE) instanceof MultipartException) {
logger.debug("Multipart resolution failed for current request before - " +
"skipping re-resolution for undisturbed error rendering");
}
else {
// 如果是二进制的话,把request包装一层,返回MultipartHttpServletRequest
return this.multipartResolver.resolveMultipart(request);
}
}
// If not returned before: return original request.
return request;
}
因为不是二进制请求,返回的还是原来的对象,所以multipartRequestParsed = (processedRequest != request);的结果是false
下面高潮来了mappedHandler = getHandler(processedRequest);

从单词HandlerExecutionChain就知道,这个是处理执行链
HandlerMapping
HandlerMapping 就是请求处理映射器,它能根据不同的请求,选择最合适的handle(自己编写的控制器),请求处理映射器可以配置多个,谁最先匹配执行谁,
那么这个for...in它在遍历些什么东西呢?其实这个在DispatcherServlet文件中已经有配置了

其实这个就是包装了不同的Mapping来判断是通过BeanNameUrl的方式还是Annotation的方式来配置,那什么是BeanNameUrl的方式呢?就是我们平时在xml文件中配置的
<bean name="/hello" class="权限定名"></bean>
通过这个,把request传进入得到HandlerExecutionChain
HandlerExecutionChain handler = hm.getHandler(request);
HandlerExecutionChain
HandlerExecutionChain(处理执行链)包含两部分内容,一部分是请求对应的控制器,一部分是拦截器,真正执行handle之前,有一系列操作,例如数据转换,格式化,数据验证这些,都是由拦截器来做的
另外需要注意的是,假如你自定义了n个拦截器,会发现HandlerExecutionChain会有n+1个拦截器,说明有一个是他内部有的,从这里我们可以知道它的执行顺序,比如这里要先执行拦截器,再执行我们控制器,所以这个东西被称为处理执行链
下面又来到了第二波高潮(这个时候那些嘴上说不要的同学,身体还是要很诚实的继续往下看),HandlerAdapter ha = getHandlerAdapter(mappedHandler.getHandler());

HandlerAdapter
HandlerAdapter(处理适配器)这个翻译成中文可能比较low,但是从名称我们就可以得知,这个是用来执行handler(控制器),那这个for...in究竟在遍历些什么呢?其实这个在配置文件中也是有配置好的了

这里是判断handle适不适合这个RequestMappingHandleAdapter,适合就返回
if (ha.supports(handler)) {
return ha;
}
接着往下走
String method = request.getMethod();
这个方法是获取方法类型的,那么这个get和post请求有什么区别呢?get请求是有一个缓存的,但是post请求是不会有的
接着往下走
if (!mappedHandler.applyPreHandle(processedRequest, response)) {
return;
}

在这里我们可以回忆一下HandlerInterceptor的三个方法
public class MyInterceptor implements HandlerInterceptor {
//表示控制器方法执行之前调用的方法,返回结果为boolean,如果为true,表示放行,如果为false,表示拦截
public boolean preHandle(HttpServletRequest httpServletRequest, HttpServletResponse httpServletResponse, Object o) throws Exception {
System.out.println("MyInterceptor.preHandle");
return true;
}
//控制器执行完方法之后,视图结合之前
public void postHandle(HttpServletRequest httpServletRequest, HttpServletResponse httpServletResponse, Object o, ModelAndView modelAndView) throws Exception {
System.out.println("MyInterceptor.postHandle");
}
//视图结合完成之后调用的方法
public void afterCompletion(HttpServletRequest httpServletRequest, HttpServletResponse httpServletResponse, Object o, Exception e) throws Exception {
System.out.println("MyInterceptor.afterCompletion");
}
}
这里主要是遍历拦截器,如果返回的是false,从!mappedHandler.applyPreHandle(processedRequest, response这个判断可以得知,就不再继续往下执行了.
继续往下走
// Actually invoke the handler.
mv = ha.handle(processedRequest, response,mappedHandler.getHandler());
从注释上看,这里去调用handle的方法,这个方法会做很多事情,比如之前提到的参数自动注入就是在这个步骤做的,这个步骤层级结构太深,篇幅有限,暂时不探讨,这个时候把断点打到控制器的方法上
@RequestMapping("/test")
public String test(Model model) {
model.addAttribute("msg", "Hello Toby");
return "hello";
}
再继续往下走
//默认视图名称
applyDefaultViewName(request, mv);
这个默认的视图名称又什么用呢?我们在使用上是不是遇到过直接返回Model但是没有View的情况,例如
@RequestMapping("/value2")
public User value2() {
//报错:Circular view path [value2]: would dispatch back to the current handler URL [/value2] again
//此时该方法只有模型,没有视图,SpringMVC会默认给你视图,默认的视图名为:请求的名字(/value2)
//相当于又去重新请求/value2
return new User("toby","24");
}
继续往下走mappedHandler.applyPostHandle(processedRequest, response, mv);

从这里我们就知道的执行顺序是反过来的(这个结论先记下,后面我会画图唤醒你的记忆)
继续往下走
processDispatchResult(processedRequest, response, mappedHandler, mv, dispatchException);


//这里决定究竟是转发还是重定向,或者说变成其他视图
view.render(mv.getModelInternal(), request, response);


通过这个方法把请求路径传进来
protected RequestDispatcher getRequestDispatcher(HttpServletRequest request, String path) {
return request.getRequestDispatcher(path);
}
先拿到RequestDispatcher对象,最终再去调用forward,其实底层还是servlet的内容
rd.forward(request, response);
继续往下走
mappedHandler.triggerAfterCompletion(request, response, null);

好了,由applyPreHandle、applyPostHandle、triggerAfterCompletion、这三个方法可以得知拦截器的执行顺序,下面我用一张图来描述

写在末尾
SpringMVC的简单执行流程到这里就基本结束了,但是SpringMVC的设计精髓不仅仅刚才我们所看到的这些,每一个细节上都值得我们思考,然而这个思考的过程,才是看源码的价值所在.就举个简单的例子,就拿异步回调来说,
iOS是通常是通过block、Android是通过interface、JavaScript是通过function,然后他们又有什么异同,就拿Node.js来说,到处是异步编程,但是异步套异步又很容易出问题,我们又是如何解决异步变同步的问题?如果换做是iOS,我们又是怎么做的?这些都是非常值得思考.时间比较仓促,如果文中有不对的地方,还望大家斧正.
如果喜欢我的文章,欢迎简书点赞、关注肥朝,将长期进行前、后端的分享

