当谈论到锻炼时,这个世界上有三类人:
-
每时每刻都在健身的健康达人;
-
那些一天中全部锻炼内容就是从前门走到车里,每天在沙发看电视的人们;
-
在这两者之间,想变的健康强壮但缺少一些动力去健身房的人(又称在屁股上踢一脚才行动的人)。
我,和我知道的大多数人一样,都是第三种类型的人。我们被称为是价值数十亿美元可穿戴健身追踪器市场的目标消费者。这些年,我已经尝试了不少健康追踪器,我当前最喜欢的是Fitbit。这是一个很好的追踪器并且能够激励我变的更活跃一点,但是当我使用他们的iOS app的时候却遇到了不少问题。所以我决定以我UX设计师的身份在这片没人探索过的地方冒险,来看看是否有人遇到了和我一样的问题并且我是否能给这个app带来一些改进。
我的设计过程
我决定跟随“IDEO”的以用户为中心的设计方法和精益UX(Lean UX)的思考流程来保证我的设计决策是有用户研究与反馈的支持的。

人物角色
在一开始,我基于线上调查和我了解的Fitbit用户创造了一个暂定的潜在Fitbit人物角色。这个基于假设创造出来的人物角色不是完全是研究型的,它是我项目期间引导我判断设计决策和优先级的重要因素。

Job Stories
我曾经用目标问题框架来探索不同用户使用Fitbit的背景,并且以此来理解他们的动机和期望。
我基于我和Fitbit用户的交谈创造了以下的job stories:

游击式可用性测试
在基于job stories和我对Fitbit核心功能的理解,我产出了一些有一系列任务的情节,例如:

现在有趣的部分来了。除了搬出游击式可用性测试外,有没有一个更好的方法得到更快更自由的可用性结果呢?
游击式可用性测试,“这是一门艺术,好比在一家咖啡馆或公共场所随机搭讪一位落单的人,在他浏览网页时,快速拍摄一段几分钟的视频。”——Martin Belam
下面是策略:
-
在商场上和伙伴一起接触可信任的陌生人。
-
向他们解释你们正在开展一个项目并且需要他们的10-15分钟时间。
-
给他们一些有任务的情节来在你的app中完成。
-
你的伙伴在他们在使用app的时候录像(仅仅是手机,不是他们的脸,确保你们已经在开始征求他们的允许了!)。
-
常常微笑并且鼓励他们大胆行动。
-
花更多的时间与他们讨论问题并且真诚的感谢他们的帮助。
有了这个计划,我前往Westfield San Francisco购物场来接触那些从瑜伽场和运动品牌店出来的购物者。我已证实他们在开始可用性测试时至少每周运动一次。在最后,我对5个人做了这个测试。以下是他们对运动追踪器不熟悉程度。

确定痛点和确定优先级
第二天我回顾了测试记录并且将每个用户的大致痛点记在便利贴上。然后我在一个白板上用亲和图来给相同类别的痛点进行分组。

白板上痛点的亲和图,每一个颜色代表一个用户
然后我给每个痛点按照它们对用户的重要程度和对Fitbit的重要程度进行了优先级排序。对用户重要性的假设是基于与现有和潜在用户的交谈上的。对Fitbit重要性的假设是基于我对它们的网站分析和市场材料上的。跟踪,记录和编辑运动记录是使Fitbit作为一个社交运动app脱颖而出的重要功能。

在2*2模型上痛点的优先级
明确问题
我决定对这四个既对用户重要又对Fitbit重要的痛点进行追踪。我在以下对这些痛点进行了重定义。
痛点1: 追踪和记录运动的可发现性问题
在这个app上有两个入口来追踪和记录运动:通过在主页的悬浮动作按钮和通过运动页,但是这两个入口都存在着可发现性问题。

痛点2: 用户在发现相关运动类型来记录的时候有困难
Fitbit有超过100种运动类型的大数据库,这样用户就可以用来记录运动了(但是只有19种是可以追踪的)。但是这个app没有把全部的运动都显示在列表里(假设这是因为长列表可能是庞大臃肿的)。对于一个想记录一项新运动的用户来说,她只能用搜索功能,但是当她想找的运动并不是完全和Fitbit数据库中一样的时候,这便又出现了问题。
对于这个可用性测试,这促使了当这个记录是“chest and arms workout”时,用户输入“workout”,“arm”或“gym”时都不会发现任何匹配。这个数据库中最相关运动类型是很重要的,但是它并没有呈现在用户面前。

痛点3: 除了运动类型外用户不能编辑运动记录
在Fitbit app中有四种不同的方法来记录一次运动。通过访问Fitbit的在线消费者服务论坛和进行用户访谈的方式,我做了更深层次的研究来学习一次运动是如何被记录的。

用户访谈表现出,对于用户来说,保持一个运动的(大致的)精确记录是非常重要的,这样可以激励她去完成她的运动目标。当前,用户在一次运动被记录之后只能改变运动类型。编辑开始时间和运动过程也是很重要的,因为用户很可能忘记开始或者结束记录时间。虽然追踪器上的自动记录是有用的,但是不总是那么精确。这将会扩大或者缩小运动时间,让用户可能会失望沮丧。

痛点4: 用户在使用如何挑战好友功能上有问题
创造一个和朋友的挑战是当Fitbit发行后使它很流行的有特色的功能之一。当前,如果用户要创造一个挑战的话,他必须去挑战标签,选择一个挑战,然后选择好友去挑战。在可用性测试中,5个中有3个在好友页尝试寻找如何创造一个挑战然后沮丧的发现他们找不到。这个表明如果用户已经在脑海里有她想竞争的朋友了,那么当前的工作流是不符合她们的思想模型的。她会希望能够在好友页便能完成社交(包括挑战好友)。

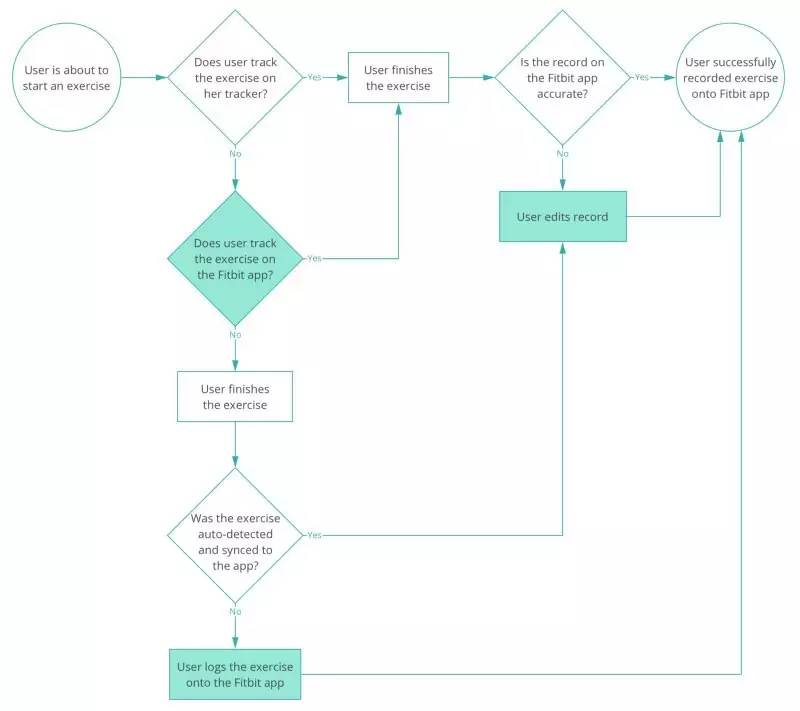
任务流
我也创建了一个任务流来显示对于一个在Fitbit app中想要精确记录她的运动的用户任务流。强调部分代表着我将会在我的设计解决方案中追踪的前三个痛点。

形成解决方案
现在是时候开始画草图了。我对于每一个痛点都想出了几个有潜力的解决方案并且做出了大致的UI草图。

我在低保真UI草图中做了一些初步的确认,并且用了一些反馈来完善我的草图并且对于高保真模型减少了我的解决方案。
原型和确认
我在Sketch中根据我原本的解决方案创造出了Hi-Fi模型,并且用Marvel创造了一个可点击的原型。我对5个单独的人测试了这个原型。确认实验让我一个一个迭代界面。在我最终解决方案的高保真模型下包含着之前用户测试的结果和之后我设计解决方案的完善。
痛点1: 追踪和记录运动的可发现性问题
解决方法:让两个主页上和运动页的入口变的更加容易发现,并且让追踪和记录运动之间的选择更加明显。

痛点2: 用户在发现相关运动类型来记录的时候有困难
解决方法:为用户加一种选择来浏览所有的运动类型。

痛点3:除了运动类型外用户不能编辑运动记录
解决方法:允许用户编辑开始时间和运动过程。

痛点4:用户在使用如何挑战好友功能上有问题
解决方法:允许用户在好友页挑战用户。

以下是我设计改变的大致结果。

你能在这里查看到我的原型:
https://marvelapp.com/1dca61g/screen/26024329
结论
Fitbit是一个有“让人们保持运动”的品牌使命感的伟大产品。为了完成这个目标,它面临着一个巨大的挑战——改变人们的习惯。它有很大强大的工具来达成它,比如建立个人目标,追踪和记录运动和社交运动挑战。但是改变一个习惯是痛苦的,所以让用户使用这些东西的时候尽可能变的更简单更无阻是很重要的。有时一些像增大一个按钮或者改变一个icon这些细小的变动都可能导致巨大的改变。
补充说明:我不为Fitbit工作,我也不属于Fitbit。我是作为一个喜欢解决问题的产品设计师的角色做这个UX案例研究的,并且Fitbit是我最喜欢的产品之一。
编译:Lisa
校对:逗砂
原文链接:https://uxdesign.cc/fitbit-a-usability-case-study-b23e4c539c3c
本文由非科班设计翻译小组翻译
更多相关文章
我想看看我能有多大的创造力, 所以我重设计了Instagram
