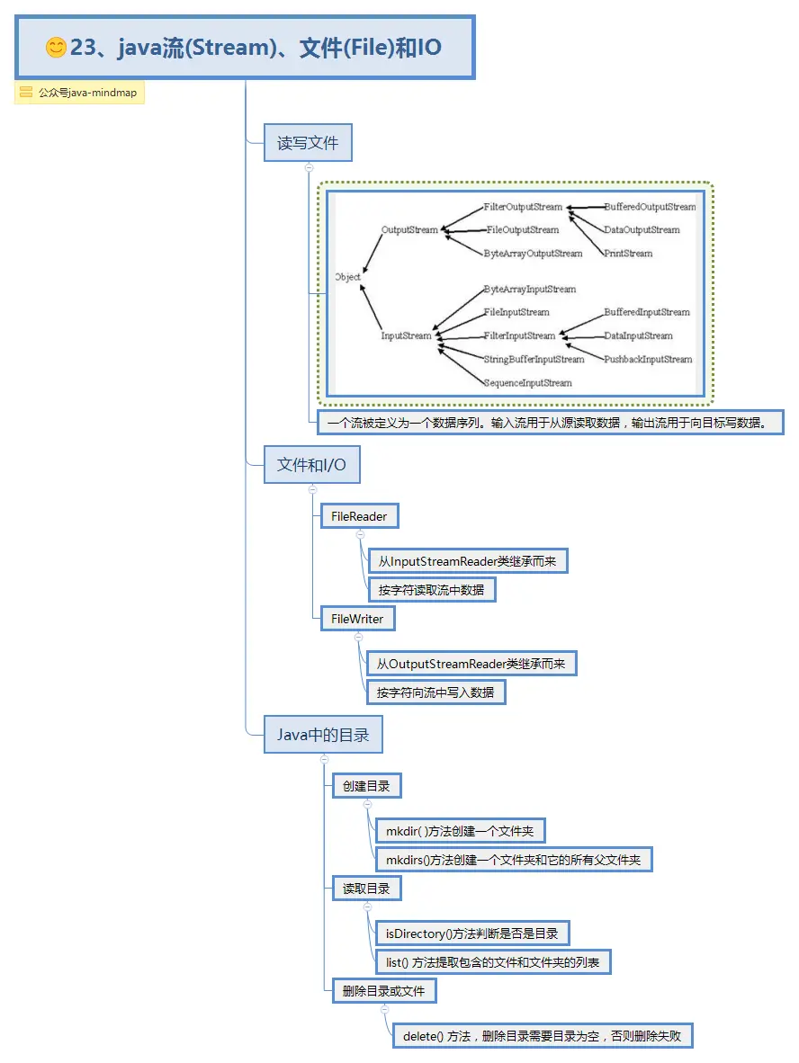
思维导图的好处
最近看了一些文章的思维导图,发现思维导图真是个强大的工具。了解了思维导图的作用之后,觉得把它运用到java上应该是个不错的想法,这样回顾知识点的时候一目了然,快速知道自己的短板。
思维导图不仅仅只有简单明了这个好处,它还能加深人对主题的印象和理解,能达到快速阅读的好处,就好像一本书的目录大纲,当你阅读了导图之后再带有目的的去找资料往往能达到事半功倍的效果。
就从java基础开始吧。花了3天的晚上的时间把菜鸟教程的java教程用思维导图的方式表达出来。
废话不都说,直接上图哈































下一步
因为最近公司的业务需要,开始了小程序的学习和搭建,所以下一步,我会把我学习小程序的学习过程整理成小程序思维导图的形式哈。敬请期待。
最后
欢迎关注我的公众号java-mindmap哈。之后我会陆续把java一下框架和好的开源项目已思维导图的形式描述出来,让大家在开始阅读一个项目之前先了解项目的技术和架构大纲。希望对大家会有所帮助。(PS:我的公众号刚开始,可能很多模块正在建设中,正在努力。)
